


所属成套资源:2025年中考第二次模拟考试卷(海南卷)
2025年中考第二次模拟考试卷:生物(海南卷)(解析版)
展开 这是一份2025年中考第二次模拟考试卷:生物(海南卷)(解析版),共27页。试卷主要包含了人体神经调节的基本方式是等内容,欢迎下载使用。
考试时间:60分钟;试卷满分:100分
注意事项:
1.答卷前,考生务必将自己的姓名、准考证号填写在答题卡上。
2.回答第Ⅰ卷时,选出每小题答案后,用2B铅笔把答题卡上对应题目的答案标号涂黑。如需改动,用橡皮擦干净后,再选涂其他答案标号。写在本试卷上无效。
3.回答第Ⅱ卷时,将答案写在答题卡上。写在本试卷上无效。
4.考试结束后,将本试卷和答题卡一并交回。
选择题:本题共35小题,每小题2分,共70分。在每题的四个选项中,选出最符合题目要求的一项。
1.科研人员发现在光照和黑暗条件下,油桃果皮分别呈现红色和绿色,这说明( )
A.环境适应生物B.油桃基因突变
C.生物影响环境D.环境影响生物
【答案】D
【分析】生态因素是指环境中影响生物生活和分布的因素,可分为非生物因素和生物因素,非生物因素有阳光、空气、水分、土壤、温度等。
【详解】A.环境适应生物,生物学中没有这种说法,A不符合题意。
B.根据题干信息分析可知,油桃果皮颜色的改变没有遗传物质的改变,B不符合题意。
C.生物影响环境指的是原有的环境条件由于生物的存在而发生变化,C不符合题意。
D.环境影响生物指的是由于环境条件的变化而导致生物的生存状态发生改变。因此,科研人员发现在光照和黑暗条件下,油桃果皮分别呈现红色和绿色,这体现了环境中的阳光影响生物,D符合题意。
故选D。
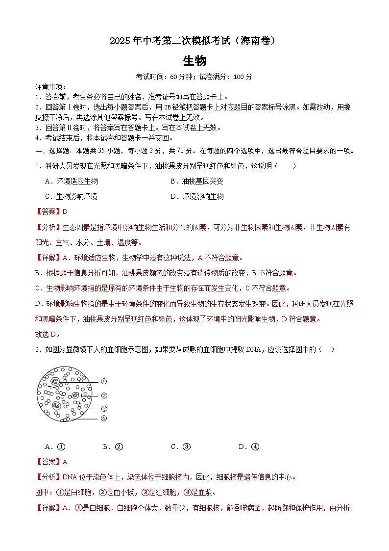
2.如图为显微镜下人的血细胞示意图,如果要从成熟的血细胞中提取DNA,应该选择图中的( )
A.①B.②C.③D.④
【答案】A
【分析】DNA位于染色体上,染色体位于细胞核内,因此,细胞核是遗传信息的中心。
图中:①是白细胞,②是血小板,③是红细胞,④是血浆。
【详解】A.①是白细胞,白细胞个体大,数量少,有细胞核,能吞噬病菌,起防御和保护作用,由分析可知,遗传物质在细胞核中,所以如果要从成熟的血细胞中提取DNA,应该选择图中的①白细胞,因为白细胞有细胞核,A符合题意。
B.②是血小板,血小板最小,形状不规则,没有细胞核,能帮助止血和加速凝血,B不符合题意。
C.③是红细胞,红细胞数量最多,呈两面凹的圆饼状,成熟的红细胞没有细胞核,含血红蛋白,红细胞能够运输氧和部分二氧化碳,C不符合题意。
D.④是血浆,血浆淡黄色,半透明,具有运载血细胞,运输养料和废物的作用,血浆不属于血细胞的成分,D不符合题意。
故选A。
3.构成蓝莓植株的结构和功能的基本单位是( )
A.细胞B.组织C.器官D.植物体
【答案】A
【分析】除病毒外,细胞是生物体结构和功能的基本单位。生物体的组织、器官、系统都是由细胞构成的。
【详解】A.细胞学说认为:除病毒外,生物体都是由细胞构成的,细胞是生物体结构和功能的基本单位。生物体的细胞有细胞膜,可以保护细胞,同时控制物质的进出,使之从结构上成为一个独立的单位;细胞内有细胞核内含有遗传物质;细胞质里有能量转换器--线粒体,把有机物分解并释放出能量供细胞生命活动利用,使之从功能上成为一个独立的单位。因此从细胞的结构及功能的角度来看,细胞是生物体进行生命活动的基本单位,A符合题意。
B.细胞分化产生了不同的细胞群,每个细胞群都是由形态相似,结构、功能相同的细胞联合在一起形成的,这样的细胞群叫做组织,B不符合题意。
C.由不同的组织按照一定的次序结合在一起构成的行使一定功能的结构,叫做器官,C不符合题意。
D.植物体的结构层次为:细胞→组织→器官→植物体,D不符合题意。
故选A。
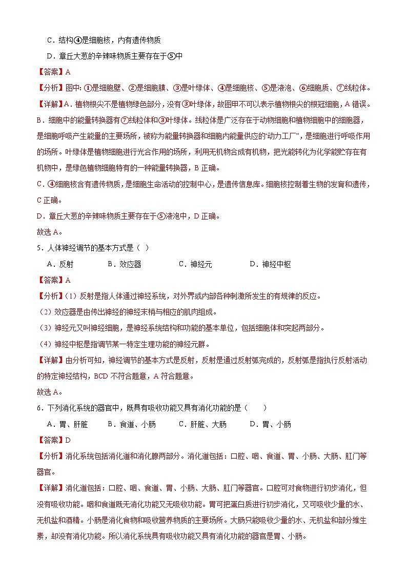
4.如图是动植物细胞结构示意图。下列叙述错误的是( )
A.图甲可以表示植物根尖的根冠细胞
B.结构③⑦与细胞内的能量转换有关
C.结构④是细胞核,内有遗传物质
D.章丘大葱的辛辣味物质主要存在于⑤中
【答案】A
【分析】图中:①是细胞壁、②是细胞膜、③是叶绿体、④是细胞核、⑤是液泡、⑥细胞质、⑦线粒体。
【详解】A.植物根尖不是植物绿色部分,没有③叶绿体,故图甲不可以表示植物根尖的根冠细胞,A错误。
B.细胞中的能量转换器有⑦线粒体和③叶绿体。线粒体是广泛存在于动物细胞和植物细胞中的细胞器,是细胞呼吸产生能量的主要场所,被称为能量转换器和细胞内能量供应的“动力工厂”,是细胞进行呼吸作用的场所。叶绿体是植物细胞进行光合作用的场所,利用无机物合成有机物,把光能转化为化学能贮存在有机物中,是绿色植物细胞特有的一种能量转换器,B正确。
C.④细胞核含有遗传物质,是细胞生命活动的控制中心,是遗传信息库。细胞核控制着生物的发育和遗传,C正确。
D.章丘大葱的辛辣味物质主要存在于⑤液泡中,D正确。
故选A。
5.人体神经调节的基本方式是( )
A.反射B.效应器C.神经元D.神经中枢
【答案】A
【分析】(1)反射是指人体通过神经系统,对外界或内部各种刺激所发生的有规律的反应。
(2)效应器是由传出神经的神经末梢与相应的肌肉组成。
(3)神经元又叫神经细胞,是神经系统结构和功能的基本单位,包括细胞体和突起两部分。
(4)神经中枢是指调节某一特定生理功能的神经元群。
【详解】由分析可知,神经调节的基本方式是反射,反射是通过反射弧完成的,反射弧是指执行反射活动的特定神经结构,BCD不符合题意,A符合题意。
故选A。
6.下列消化系统的器官中,既具有吸收功能又具有消化功能的是( )
A.胃、肝脏B.食道、小肠C.肝脏、大肠D.胃、小肠
【答案】D
【分析】消化系统包括消化道和消化腺两部分。消化道包括:口腔、咽、食道、胃、小肠、大肠、肛门等器官。
【详解】消化道包括:口腔、咽、食道、胃、小肠、大肠、肛门等器官。口腔可对食物进行初步消化,但没有吸收功能。咽和食道既无消化功能又无吸收功能。胃可把蛋白质进行初步消化,又可吸收少量的水、无机盐和酒精。小肠是消化食物和吸收营养物质的主要场所。大肠只能吸收少量的水、无机盐和部分维生素,却没有消化功能。所以消化系统具有吸收功能又具有消化功能的器官是胃、小肠。
故选D。
7.下图为大豆种子结构示意图,下列关于种子的萌发过程叙述错误的是( )
A.①胚轴发育为茎B.幼苗的叶由②发育
C.首先突破种皮是③D.④能为种子萌发提供营养
【答案】A
【分析】大豆属于双子叶植物,种子由种皮和胚组成,图中①胚轴,②胚芽,③胚根,④子叶。
【详解】A.①胚轴发育为连接根和茎的部位,A错误。
B.②胚芽发育成茎和叶,B正确。
C.③胚根最先突破种皮,发育成根,C正确。
D.④子叶能够为种子萌发提供营养物质,D正确。
故选A。
8.眼耳的作用至关重要,下列描述错误的是( )
A.飞机起飞或下降前,咀嚼糖果可以使鼓膜内外压力平衡
B.近视会导致物像落在视网膜前方,可尝试佩戴度数合适的凹透镜加以矫正
C.听觉的形成部位是耳蜗,晕车与内耳中前庭和半规管过于敏感有关
D.鼻咽部感染时,病菌可通过咽鼓管进入鼓室,引起中耳炎
【答案】C
【分析】耳的结构包括外耳、中耳和内耳。外耳包括耳郭和外耳道;中耳包括鼓膜、鼓室和听小骨;内耳包括半规管、前庭和耳蜗。
【详解】A.乘坐飞机时,乘务员往往要求乘客在飞机降落中咀嚼糖果并不断吞咽,其目的是使咽鼓管张开,使气体由咽进入中耳,保持鼓膜内外的气压平衡,保护鼓膜不受到伤害,A正确。
B.长时间近距离看书写字容易使眼球中晶状体的曲度过大,眼球的前后径过长,物像落在视网膜的前方,看不清远处的物体,就形成了近视。可以尝试配戴合适度数的凹透镜加以矫正,B正确。
C.听觉是在大脑皮层的听觉中枢产生的,当人体的半规管和前庭过度敏感,就易出现晕车,C错误。
D.鼻咽部感染时,病菌可通过咽鼓管进入鼓室,引起中耳炎,D正确。
故选C。
9.下图示人生殖发育过程,相关叙述错误的是( )
A.①表示精子
B.②表示受精卵,形成的场所是输卵管
C.胚胎发育的场所是子宫
D.③表示胎儿出生的过程,称为分娩,是新生命的开始
【答案】D
【分析】据人的生殖过程图分析可得:①是精子,②是受精卵,③是分娩。
【详解】A.睾丸是男性生殖系统的主要器官,产生精子和分泌雄性激素,因此,①表示精子,A正确。
B.含精子的精液进入阴道后,精子缓慢地通过子宫,在输卵管内与卵细胞相遇,有一个精子进入卵细胞,与卵细胞相融合,形成②受精卵,B正确。
C.受精卵分裂成胚泡,缓慢移入到子宫中;最终胚泡植入子宫内膜,在母体的子宫内,胚泡发育成胚胎,胚胎在子宫内发育成熟,C正确。
D.从形成受精卵开始到第38周(266天)时,胎儿就发育成熟了,成熟胎儿和胎盘从母体的阴道产出这个过程叫做分娩;因此,③表示胎儿出生的过程,称为分娩;新生命的开始是受精卵,不是新生儿,D错误。
故选D。
10.人体在剧烈运动时,骨骼肌的肌细胞会进行短暂的无氧呼吸,该过程会产生( )
A.乳酸B.二氧化碳C.酒精D.葡萄糖
【答案】A
【分析】人体在剧烈运动时,即可以进行有氧呼吸,也可以进行无氧呼吸,其中有氧呼吸时把糖类等有机物彻底氧化分解,产生二氧化碳和水,并释放能量。
【详解】人在剧烈运动时,为了满足机体对能量的需要,骨骼肌在暂时缺氧的情况下会进行无氧呼吸,产生乳酸。所以会感觉到肌肉酸痛,故BCD错误,A正确。
故选A。
11.跳舞草受到声波的刺激会随之连续不断地上下摆动,犹如飞行中轻舞双翅的蝴蝶,观赏价值高。这一现象体现的生物特征是( )
A.能进行呼吸
B.能对外界刺激作出反应
C.能生长和繁殖
D.生活需要营养
【答案】B
【分析】生物的共同特征有:①生物的生活需要营养;②生物能进行呼吸;③生物能排出身体内产生的废物;④生物能对外界刺激作出反应;⑤生物能生长和繁殖;⑥生物都有遗传和变异的特性;⑦除病毒以外,生物都是由细胞构成的;⑧生物能适应并影响环境。
【详解】A.能进行呼吸是所有生物的共同特征,根据题干描述,跳舞草随声波起舞并没有体现出生物能进行呼吸的特征,A不符合题意。
B.跳舞草在受到声波的刺激下会随之连续不断地上下摆动,犹如轻舞 的蝴蝶,说明跳舞草对声波的刺激做出了反应,B符合题意。
C.根据题干的描述,没有体现出生长发育和繁殖后代的特征,C不符合题意。
D.摄取营养、排出体内的废物,虽然是生物的生命特征,但是在题干中没有体现,D不符合题意。
故选B。
12.水从植株根部运输到茎顶端的主要动力是( )
A.呼吸作用B.光合作用C.蒸腾作用D.吸收作用
【答案】C
【分析】水分从活的植物体表面以水蒸气状态散失到大气中的过程,叫做蒸腾作用。植物的蒸腾作用能促进水分的吸收,同时拉动水分与无机盐在体内的运输,保证各组织器官对水和无机盐的需要;另一方面,植物的蒸腾作用能降低叶片表面的温度,避免其因气温过高而被灼伤。
【详解】A.细胞利用氧,将有机物分解成二氧化碳和水,并且将储存在有机物中的能量释放出来,供生命活动的需要,这个过程叫做呼吸作用。呼吸作用主要是在线粒体中进行的,A错误。
B.光合作用实质上是绿色植物通过叶绿体,利用光能,把二氧化碳和水转化成储存能量的有机物,并且释放出氧气的过程,B错误。
C.水分从活的植物体表面以水蒸气状态散失到大气中的过程,叫做蒸腾作用。植物的蒸腾作用能促进水分的吸收,同时拉动水分与无机盐在体内的运输,C正确。
D.吸收作用主要是指根系对水分的吸收,D错误。
故选C。
13.下列关于动物的运动和行为的说法错误的是( )
A.运动之前做一做热身活动,可以预防关节脱臼和肌肉拉伤
B.哺乳动物的运动系统包括骨和骨骼肌
C.动物越高等,学习能力越强,学习中“尝试与错误”的次数越少
D.从获得途径上看,“老马识途”是学习行为
【答案】B
【分析】先天性行为是指动物生来就有的,由动物体内的遗传物质所决定的行为,称为先天性行为例如:蜜蜂采蜜,蚂蚁建巢,蜘蛛织,鸟类迁徙等。先天性行为是动物的一种本能行为,不会丧失.学习行为是动物出生后通过学习得来的行为。动物建立学习行为的主要方式是条件反射,参与神经中枢是大脑皮层不是与生俱来的而是动物在成长过程中,通过生活经验和“学习”逐渐建立起来的新的行为。
【详解】A.经过热身运动后可改善身体柔软度,如关节活动角度,可防止韧带、关节、肌腱扭伤、脱臼,并有助于技术潜能发挥,A正确。
B.哺乳动物的运动系统包括骨、关节和骨骼肌,B错误。
C. 动物越高等,学习能力越强,学习中“尝试与错误”的次数越少,C正确。
D. 从获得途径上看,“老马识途”是后天经过学习和锻炼获得的学习行为,D正确。
故选B。
14.下列生命现象中,体现生物对外界刺激做出反应的是( )
A.螳螂捕蝉B.谈虎色变C.铁树开花D.种瓜得瓜
【答案】B
【分析】生物的特征有:①生物的生活需要营养,②生物能进行呼吸,③生物能排出身体内产生的废物,④生物能对外界刺激作出反应,⑤生物能生长和繁殖,⑥生物都有遗传和变异的特性,⑦除病毒以外,生物都是由细胞构成的。
【详解】A.螳螂捕蝉,反映的是螳螂以蝉为食,获得食物和能量,故属于生物的生活需要营养,A不符合题意。
B.谈虎色变,意为一谈到老虎,吓得脸色就变了。故属于生物能对外界刺激作出反应,B符合题意。
C.铁树开花,反映的是植物开花,繁殖后代,C不符合题意。
D.种瓜得瓜,说明了亲子代的相似性,故属于遗传现象,D不符合题意。
故选B。
15.蛔虫病是一种肠道寄生虫病,目前预防蛔虫病的有效措施不包括
A.不喝不清洁的生水B.水果蔬菜洗净再吃
C.饭前便后洗手D.接种疫苗
【答案】D
【分析】由病原体(如细菌、病毒、寄生虫等)引起的,能在人与人之间或人与动物之间传播的疾病叫做传染病。该题是有寄生虫(蛔虫)引发的传染病。
【详解】蛔虫病是由蛔虫引起的一种常见消化道寄生虫病。患蛔虫病的人常常厌食并导致营养不良和贫血,严重时腹泻。预防蛔虫病:①注意饮食卫生,不喝生水,蔬菜水果要洗净、饭前便后洗手;②做好粪便无害化处理等;蛔虫病没有疫苗,接种疫苗不是有效措施,D符合题意。
故选D。
16.下列有关生物圈、生态系统和食物链的叙述中,正确的是( )
A.生物圈是地球上所有生物的总称B.净月潭国家森林公园可以看作一个生态系统
C.“昆虫→青蛙→蛇”是一条完整的食物链D.一个鱼池中的全部鲫鱼可以看作一个生态系统
【答案】B
【分析】生物圈就是生物与环境构成的一个统一的整体,它包括了地球上所有的生物及其生存的全部环境,因此生物圈是一个生态系统,而且是最大的生态系统。
【详解】A.生物圈是地球上所有生物及其生存环境的总称,A错误。
B.净月潭国家森林公园既包括了环境又包括了该环境中的所有生物,可以看作一个生态系统,B正确。
C.食物链的起点必须是生产者,“昆虫→青蛙→蛇”缺少了生产者,所以不是一个完整的食物链,C错误。
D.一个鱼池中的全部鲤鱼,属于消费者,是生态系统中的一部分,不属于一个生态系统,D错误。
故选B。
17.下列属于相对性状的是( )
A.狗的长毛和卷毛B.人的双眼皮和大眼睛
C.豌豆的圆粒和黄粒D.豌豆的高茎和矮茎
【答案】D
【分析】生物体的形态特征、生理特征和行为方式叫做性状,同种生物同一性状的不同表现形式叫做相对性状。
【详解】A.狗的长毛和卷毛是同种生物的两种性状,不是相对性状,A错误。
B.人的双眼皮和大眼睛是两种性状,B错误。
C.豌豆的圆粒和黄粒是同种生物的两种性状,不是相对性状,C错误。
D.豌豆的高茎和矮茎是同种生物同一性状的不同表现形式,属于相对性状,D正确。
故选D。
18.如图表示一株百合在夏季一天中氧气的净吸收速率,下列分析正确的是( )
A.A点百合没有进行光合作用
B.BC段上升是因为光照强度减弱
C.DE段上升是因为部分气孔关闭
D.E点百合有机物积累最多
【答案】D
【分析】由图中曲线可知,曲线AE段的氧气净吸收速率≤0,故曲线AE段表示光合作用速率≥呼吸作用速率。
【详解】A.曲线A的氧气净吸收速率=0,呼吸作用消耗氧气且无时不刻都在进行,因此A点表示百合的光合作用速率等于呼吸作用,故A错误。
B.曲线BC段上升的原因是光照强度增加,天竺葵为减少体内的水分的散失会将部分气孔闭合,气孔闭合后吸入的二氧化碳减少,导致光合作用速率降低,故B错误。
C.曲线DE段上升的原因是夜晚光照强度减弱,天竺葵的光合作用的速率降低直至停止,故C错误。
D.E点之前光合作用强度大于呼吸作用强度,之后光合作用强度小于呼吸作用强度,所以E点百合有机物积累最多,故D正确。
故选D。
19.如图是在显微镜下观察洋葱内表皮细胞、酵母菌细胞、血细胞玻片标本后绘制的图示。有关说法正确的是( )
A.②是遗传的控制中心,⑤具有控制物质进出细胞的作用
B.图丙中的所有细胞都有细胞核
C.图乙所示的生物无成形的细胞核
D.图丙中数量最多的细胞具有止血、凝血的功能
【答案】A
【分析】观图可知:①是细胞壁、②是细胞核、③是细胞质、④是液泡、⑤是细胞膜,解答即可。
【详解】A.②细胞核含有遗传物质,是遗传信息库,是遗传的控制中心;⑤细胞膜具有保护和控制物质进出的作用(选择性透过性),A正确。
BD.丙是血细胞绘制的图示,其中血小板是体积最小的血细胞,无细胞核,血小板具有止血的功能;红细胞是数量最多的血细胞,成熟的红细胞没有细胞核,具有运输氧和一部分二氧化碳的功能,BD错误。
C.图乙是酵母菌,酵母菌属于真菌,其细胞基本结构有细胞壁、细胞膜、细胞质、细胞核,没有叶绿体,C错误。
故选A。
20.学习了生物的进化后,某同学进行了如下梳理归纳,你认同的是( )
A.米勒模拟原始大气合成有机物的实验,证明了原始海洋中的有机物可能会演变成原始生命
B.人类是由古猿经过漫长年代进化而来的,人类进化过程中一直向着有利于直立行走的方向变异
C.长期使用克霉唑乳膏治疗足癣,药效会逐渐下降,是由于药物使病原体慢慢产生了抗药性变异
D.始祖鸟化石既有鸟类特征又有爬行类特征,为“原始鸟类是由原始爬行动物进化而来的”提供了证据
【答案】D
【分析】(1)人类和现代类人猿的共同祖先是森林古猿。经历了南方古猿、能人、直立人和智人四个阶段。南方古猿能铃使用天然工具;能人能制造简单的工具;直立人学会用火;智人学会人工取火,能够狩猎,产生的了语言。古猿的直立行走造成了前后肢的分工,直立行走使古人类能够将前肢解放出来,使用工具,前肢所从事的活动越来越多,上肢更加灵巧,直立行走是人猿分界的重要标准。
(2)米勒的实验试图向人们证实,生命起源的第一步,从无机小分子物质形成有机小分子物质,在原始地球的条件下是完全可能实现的。
(3)达尔文自然选择学说的内容是:过度繁殖、生存斗争、遗传和变异、适者生存。
【详解】A.在米勒做的这个实验中,一个盛有水溶液的烧瓶代表原始的海洋,其上部球型空间里含有氢气、氨气、甲烷和水蒸气等“还原性大气”,米勒先给烧瓶加热,使水蒸气在管中循环,接着他通过两个电极放电产生电火花,模拟原始天空的闪电,以激发密封装置中的不同气体发生化学反应,而球型空间下部连通的冷凝管让反应后的产物和水蒸气冷却形成液体,又流回底部的烧瓶,即模拟降雨的过程,米勒通过这个实验证实了生命起源的第一步,即从无机小分子物质形成有机小分子物质,故A错误。
B.变异是不定向,是自然选择的结果。因此,人类是由古猿经过漫长年代进化而来的,人类进化过程中产生的变异,一些向着有利于直立行走的方向,一些是不有利于直立行走的方向,故B错误。
C.病原体的抗药性存在着变异,有的抗药性强,有的抗药性弱。使用克霉唑乳膏时,把抗药性弱的病原体杀死,这叫不适者淘汰;抗药性强的病原体活下来,这叫适者生存。这样经过若干代的反复选择。最终活下来的病原体是抗药性强的病原体。所以长期使用克霉唑乳膏治疗足癣,药效会逐渐下降,是由于药物对病原体选择造成的,而病原体变异是本身就存在的,不是使用药物后才发生变异,故C错误。
D.始祖鸟化石身体结构既和爬行动物有相似之处,又和鸟类有相同之处,根据以上特征,科学家认为始祖鸟是由爬行类进化到鸟类的一个过渡类型。所以在德国发现的始祖鸟化石说明鸟类由古代爬行动物进化而来,故D正确。
故选D。
21.如图是人体某处物质交换示意图,下列相关叙述不正确的是( )
A.图中的血管分布较深,管壁弹性大,血液流速快
B.图中的血管只由一层上皮细胞构成
C.若A细胞为小肠上皮细胞,则流经此处后血液中的营养物质增多
D.若A细胞为肺泡壁细胞,则流经此处后血液中氧气含量增加
【答案】A
【分析】血管分为动脉、静脉和毛细血管三种,动脉是将血液从心脏输送到身体各部分去的血管,静脉是把血液从身体各部分送回心脏的血管,毛细血管是连通于最小的动脉与静脉之间的血管,只允许红细胞单行通过的是毛细血管。
【详解】A.图中血管内的红细胞是单行通过,因此图中的血管是毛细血管。而动脉血管分布较深,管壁弹性大,血液流速快,A错误。
B.图中血管内的红细胞是单行通过,因此图中的血管是毛细血管,毛细血管壁薄只由一层上皮细胞,B正确。
C.小肠是吸收营养物质的主要场所,故血液流经小肠后,营养物质会显著增多。所以,若A细胞为小肠上皮细胞,则血液流经此处后血液中的营养物质增多,C正确。
D.血液流经肺泡外的毛细血管时,与肺泡进行气体交换。血液中的二氧化碳扩散进入肺泡,肺泡中的氧气扩散进入血液,因此血液由含氧少的静脉血转变为含氧丰富的动脉血。所以,若A细胞为肺泡壁细胞,则血液流经此处后血液中氧气含量增加,D正确。
故选A。
22.依据达尔文的自然选择学说,下列叙述正确的是( )
A.在农药长期的作用下,农业害虫产生了抗药性
B.具有有利变异的个体容易生存下来并繁衍后代
C.长颈鹿经常伸长颈吃高处的树叶,使颈变长
D.雷鸟随着季节的变化改变体色是其主动适应环境的结果
【答案】B
【分析】自然界中的生物,通过激烈的生存斗争,适应者生存下来,不适应者被淘汰,这就是自然选择。自然选择的主要内容是:过度繁殖、生存斗争、遗传和变异、适者生存。在自然界中,生物普遍具有很强的繁殖能力,能够产生大量的后代,而生物赖以生存的食物和空间都是非常有限的,任何生物要生存下去,就得为获取足够的食物和空间而进行生存斗争。生物个体都有遗传和变异的特性,只有那些具有有利变异的个体,在生存斗争中才容易生存下来,并将这些变异遗传给下一代,而具有不利变异的个体则容易被淘汰。自然界中的生物,通过激烈的生存斗争,适应者生存,不适应者被淘汰,这就是自然选择。生物通过遗传、变异和自然选择不断进化。
【详解】A.害虫的抗药性是原来就存在的,并不是因为有毒农药的长期作用才产生的。农药对害虫起到了自然选择的作用,选择了具有抗药性的害虫,淘汰了没有抗药性的害虫个体,A错误。
B.结合分析可知,具有有利变异的个体容易生存下来并繁衍后代,B正确。
C.古代长颈鹿存在着颈长和颈短、肢长和肢短变异,这些变异是可以遗传,肢和颈长能够吃到高处树叶,就容易生存下去,并且繁殖后代;肢和颈短个体,吃不到高处树叶,当环境改变食物缺少时,就会因吃不到足够树叶而导致营养不良,体质虚弱,本身活下来可能性很小,留下后代就会就更小,经过许多代以后肢和颈短的长颈鹿就被淘汰,这样,长颈鹿一代代进化下去,就成今天上们看到长颈鹿。所以,长颈鹿“长颈”的形成是自然选择的结果,而不是长颈鹿长期努力吃高处树叶的结果,C错误。
D.生活在寒带的雷鸟,在白雪皑皑的冬天,体表的羽毛是纯白色的,一到夏天就换上棕褐色的羽毛,与夏季苔原的斑驳色彩很相近。这是对环境的一种适应,也是防止被敌害发现,同时便于捕食猎物,是对自身的一种保护。雷鸟随着季节的变化改变体色是自然选择的结果,D错误。
故选B。
23.幽门螺杆菌是导致胃癌的主要原因之一,是目前已知唯一能生存在人体胃中的细菌。在长期的进化过程中,耐酸的菌体得以保留,不耐酸的菌体被淘汰,这一过程属于( )
A.自然选择B.过度繁殖C.遗传变异D.用进废退
【答案】A
【分析】达尔文的自然选择学说,其主要内容有四点:过度繁殖,生存斗争(也叫生存竞争),遗传和变异,适者生存。
【详解】达尔文发现,地球上的各种生物普遍具有很强的繁殖能力,即过度繁殖;繁殖过度引起生存斗争;一切生物都具有产生变异的特性,在生物产生的各种变异中,有的可以遗传,有的不能够遗传,有的对生物的生存有利,有的对生物的生存不利;在生存斗争中,具有有利变异的个体,容易在生存斗争中获胜而生存下去,反之,具有不利变异的个体,则容易在生存斗争中失败而死亡。这就是说,凡是生存下来的生物都是适应环境的,而被淘汰的生物都是对环境不适应的,这就是适者生存。达尔文把在生存斗争中,适者生存、不适者被淘汰的过程叫做自然选择。所以,细菌在长期的进化过程中,耐酸的个体得以保留,不耐酸的个体被淘汰,这一过程是自然选择的结果,因此BCD不符合题意,A符合题意。
故选A。
24.电影《哪吒Ⅱ》中“混元珠”能吸收天地灵气转化为能量,这与植物体的哪种生理过程类似( )
A.呼吸作用B.光合作用
C.蒸腾作用D.扩散作用
【答案】B
【分析】绿色植物的光合作用是在叶绿体里利用光能把二氧化碳和水合成有机物,释放氧气,同时把光能转变成化学能储存在合成的有机物中的过程。
【详解】A.呼吸作用的实质是氧化分解有机物,释放能量,供生命活动需要,与“混元珠”吸收能量的描述不符,A不符合题意。
B.光合作用是植物通过吸收光能,将二氧化碳和水转化为有机物(如葡萄糖)并释放氧气的过程。这一过程类似于“混元珠”吸收天地灵气并转化为能量的描述,B符合题意。
C.蒸腾作用是植物通过叶片表面的气孔释放水分的过程,与能量转化无关,C不符合题意。
D.扩散作用是物质从高浓度区域向低浓度区域的自发运动,也与能量转化无关,D不符合题意。
故选B。
25.多数智能手机具有指纹识别的功能,可用于身份验证、微信支付等方面,那么控制人指纹信息的遗传物质存在于细胞的( )中
A.细胞壁B.细胞膜C.细胞质D.细胞核
【答案】D
【分析】植物细胞具有:细胞壁、细胞膜、细胞质、细胞核、线粒体、液泡,植物体绿色部分的细胞还有叶绿体。动物细胞基本结构包括:细胞膜、细胞核、细胞质和线粒体。
【详解】A.细胞壁在植物细胞的最外层,有一定的机械强度,使植物细胞具有一定的形状,具有保护和支持作用,A错误。
B.细胞膜具有保护和控制物质进出的作用(选择透过性)。细胞膜将细胞内部与外界环境分开,使细胞拥有一个比较稳定的内部环境。细胞膜能让有用的物质进入细胞,有害的物质挡在外面,同时把细胞产生的废物排到细胞外,B错误。
C.细胞质是细胞膜以内,细胞核以外的部分,是流动着的,这利于物质交换,是细胞进行生命活动的主要场所,C错误。
D.细胞核内含有遗传物质,是细胞生命活动的控制中心,是遗传信息库,细胞核控制着生物的发育和遗传。可见,控制人指纹信息的遗传物质存在于细胞的细胞核中,D正确。
故选D。
26.健康是人生最宝贵的财富,下列关于健康生活的叙述,错误的是( )
A.家庭小药箱内的药物要定期检查和更换,避免失去药效或过期
B.艾滋病病毒使人患病,与艾滋病患者日常交谈不会感染艾滋病
C.心情烦闷时,可以尝试吸毒,一次性吸食少量毒品危害不大
D.生活中急需医疗救护时,需拨打“120”,并说明地址及受伤情况等
【答案】C
【分析】(1)安全用药是指根据病人的病情、体质和药物的作用,适当的选择药物的品种,以适当的方法、剂量和时间准确用药,以充分发挥药物的最佳效果,尽量减小药物对人体所产生的不良影响或危害。
(2)病人在生命遇到意外事故如溺水、触电时,会出现突然停止呼吸的现象,若不及时进行抢救大脑和心脏供氧不足会造成死亡,所以要进行人工呼吸或胸外心脏按压的方法来进行急救。
【详解】A.当药品超过有效期后,往往其内在结构、组成和临床的效价均会发生改变,如疗效降低,增加药物不良反应的风险等等,患者需注意不能服用过期药。故需要对家庭小药箱内的药物要定期检查和更换,A正确。
B.艾滋病的传播途径主要有:性传播、静脉注射吸毒、母婴传播、血液及血制品传播,同艾滋病患者交谈、握手拥抱、同吃同饮、共用厕所和浴室、共用教室、公共交通工具、与艾滋病患者日常交谈、娱乐设施等日常生活接触不会被感染艾滋病病毒,B正确。
C.吸食毒品伤害我们的身体,损坏我们的心灵,有损我们的身心健康,即使少量也不可尝试,C错误。
D.生活中急需医疗救护时,一定要尽快拨打120急救电话,重点要说明地址及受伤情况,然后采取正确的措施抢救,D正确。
故选C。
27.2023年1月13日、日本政府宣布,日本决定在2023年春夏将核污水排入大海,将污染半个太平洋。下图是某海洋生态系统最普通的能量金字塔,说法错误的是( )
A.图中生物体内辐射物含量最高的是大鱼
B.海洋生态系统是“地球之肾”,有净化水质的作用
C.海洋生态系统中的能量最终来源于太阳能
D.海洋不会被动植物的排泄物或遗体所填满,是因为该生态系统中还存在着分解者
【答案】B
【分析】1.在生态系统中,有害物质可以通过食物链在生物体内不断积累,其浓度随着营养级别的升高而逐步增加,这种现象叫生物富集。
2.生态系统包括非生物成分和生物成分。非生物成分如阳光、空气、水、温度、土壤等,是生物赖以生存的物质和能量的源泉,为各种生物提供必要的营养物质和必要的生存环境。生物成分包括生产者、消费者和分解者。
3.在生态系统中,能量是沿着食物链和食物网流动的,该生态系统的能量最终来自太阳能。
【详解】A.图中,大鱼的营养级别最高,故图中生物体内辐射物含量最高的是大鱼,A正确。
B.湿地生态系统是在多水和过湿条件下形成的生态系统。沼泽是典型的湿地生态系统,以沼泽植物占优势,动物的种类也很多。湿地具有净化水源、蓄洪抗旱的作用,能调节区域小气候,有地球的肾之称,B错误。
C.生态系统中,生产者(植物)能够通过光合作用制造有机物,并将光能储存在有机物中,为自身和其他生物提供了食物和能量,因此,能量流动的起点是从植物固定太阳能开始的,所以,该生态系统能量的最终来源是太阳光能,C正确。
D.分解者能把动植物残体中复杂的有机物,分解成简单的无机物(无机盐、二氧化碳、水),释放到环境中,供生产者再一次利用,参与物质循环。海洋不会被动植物的排泄物或遗体所填满,是因为该生态系统中还存在着分解者,D正确。
故选B。
28.如图为始祖鸟化石,请据图结合所学知识分析,鸟类可能是由_____动物进化来的。( )
A.鱼类B.两栖类C.爬行类D.哺乳类
【答案】C
【分析】脊椎动物的进化历程:
【详解】始祖鸟既有爬行动物的特征,又具有鸟类的特征,这说明始祖鸟化石是古代爬行类进化成鸟类的典型证据之一。
故选C。
29.下列有关生命系统及细胞学说的叙述,正确的是( )
A.病毒属于生命系统,需要寄生在活细胞中才能繁殖
B.英国科学家列文虎克观察到活细胞并命名细胞
C.生物圈是生命系统的最高层次,由地球上的动物、植物和微生物构成
D.施旺主要研究了动物细胞并发表了《关于动植物的结构及生长一致性的显微研究》
【答案】D
【分析】细胞学说是由德国植物学家施莱登和动物学家施旺提出,主要内容有:①一切动植物都是由细胞构成的;②细胞是一个相对独立的单位;③新细胞可以从老细胞产生。意义:证明了动植物界具有统一性。
【详解】A.生命系统的基本层次是细胞,病毒没有细胞结构,不属于生命系统,A错误。
B.列文虎克是荷兰科学家,而不是英国科学家。他通过显微镜观察到了活细胞,并首次命名了细胞,B错误。
C.生物圈确实是生命系统的最高层次,它包括了地球上所有的生物及其生活环境,C错误。
D.施旺的研究不仅包括动物细胞,还包括了植物细胞。他的研究结果支持了细胞学说,即动植物都是由细胞构成的,D正确。
故选D。
30.下列关于显微镜的认识和操作,正确的是( )
A.下降镜筒的过程中,双眼要正视目镜B.放大倍数越大,视野中细胞数目越多
C.调节反光镜可以改变视野中物像的大小D.物像不清晰时,应调节细准焦螺旋
【答案】D
【分析】使用显微镜调节亮度时,光线强时,用小光圈、平面镜调节;光线弱时,用大光圈、凹面镜调节,因此视野内光线较弱时,应使用反光镜的凹面或较大的光圈。
【详解】A.转动粗准焦螺旋使镜筒慢慢下降时,眼睛应注视物镜,以免物镜压坏玻片标本,A错误。
B.放大倍数越大,视野中看到的细胞数目越少,形态越大,亮度较暗,B错误。
C.调节反光镜能改变视野亮度,不能改变物像的大小,物像大小用目镜和物镜改变,C错误。
D.调节细准焦螺旋可以使物像更清晰,因此物像不清晰时,应调节细准焦螺旋,D正确。
故选D。
31.在生产生活中,下列哪项不是抑制植物呼吸作用的措施( )
A.在贮藏粮食的密封仓内充入二氧化碳
B.水果、蔬菜在冰箱中贮藏
C.栽培花卉时,要适当松土
D.小麦种子入仓前晒干
【答案】C
【分析】呼吸作用原理在生产生活中的应用
①促进呼吸作用:深耕松土、及时排水,促进根吸收氧气,从而促进根部进行呼吸作用,进行正常的生命活动。
②抑制呼吸作用:储存粮食、果蔬保鲜。农产品保存法(抑制呼吸作用)可概括为“三低”:低温、低氧、低含水量,如:贮藏水果、蔬菜时,降低温度或氧浓度,储存粮食时保持干燥和低温。
【详解】A.在贮藏粮食的密封仓内充入二氧化碳,能够抑制粮食的呼吸作用,减少有机物的消耗,A不符合题意。
B.低温能够抑制水果和蔬菜的呼吸作用,减少有机物消耗。因此,水果、蔬菜在冰箱中贮藏,能够保鲜,B不符合题意。
C.植物的呼吸作用吸收的是空气中的氧气,栽培花卉时,要适当松土,保证土壤中有较多的氧气,从而有利于根的呼吸作用,促进根的生长,C符合题意。
D.种子含水多,呼吸作用旺盛,含水少,种子的呼吸作用较弱。晒干的种子,水分减少,抑制了种子的呼吸作用,可以延长了种子的储存时间。因此小麦种子入仓前要晒干,D不符合题意。
故选C。
32.下列关于逃生和急救的方法中,正确的是
A.发现有人煤气中毒,应立即打开风扇或通风设备,让室内通风
B.发现有人触电倒地,应立即用手将他扶起
C.受伤时若出现喷射状出血,要压迫伤口的近心端止血
D.溺水者被救上岸后,马上进行口对口吹气,争取抢救时间
【答案】C
【分析】当人出现意外事故时,我们首先应拨打“120”急救电话,同时正确的实施一定的急救措施。急救方法有:拨打“120”急救电话、心肺复苏、止血。
【详解】A.煤气中毒又叫一氧化碳中毒,一氧化碳与血红蛋白的结合能力比氧气大得多,血红蛋白的数量是有限的,这样,就使氧失去了与血红蛋白结合的机会,所以发现有人煤气中毒,迅速关紧煤气阀,打开门窗通风,降低空气中的一氧化碳浓度,快速移到通风处,再救治。一氧化碳易燃、易爆,开风扇电器工作产生的热量可能会使空气中的一氧化碳燃烧,发生爆炸,A错误。
B.发现有人触电昏迷时,应立即切断电源,然后再施救,不切断电源用手扶起会导致施救者也触电,B错误。
C.若受伤时若出现喷射状出血,说明是动脉血管出血,动脉是将心脏的血液流向全身各处去的血管,压力大,血流速度快,因而外伤出血时成喷射状或一股股的流出,故应在近心端用止血带或指压法止血,C正确。
D.人工呼吸最简单易行的方法是口对口吹气法,首先清除口、鼻内污物,以保持呼吸道畅通,再进行口对口吹气法进行人工呼吸,D错误。
故选C。
33.下列有关生物分类和生物多样性的叙述,错误的是( )
A.种是最基本的分类单位,同种生物的亲缘关系是最密切的
B.被子植物的花、果实、种子往往作为分类的重要依据
C.每个生物都是一个丰富的基因库
D.生物种类的多样性实质上是基因的多样性
【答案】C
【分析】(1)生物多样性包括生物种类多样性、基因多样性和生态系统多样性。
(2)生物的分类等级从大到小依次是界、门、纲、目、科、属、种。生物的分类单位越大,包含的生物种类越多,生物的共同点越少,亲缘关系越远;生物的分类单位越小,包含的生物种类越少,生物的共同点越多,亲缘关系越近。
【详解】A.生物的分类等级从大到小依次是界、门、纲、目、科、属、种。所属的等级越小,生物的亲缘关系越近,共同特征越多,等级越大,亲缘关系越远,共同特征越少,其中种是最基本的单位,同种的生物亲缘关系最近,A不符合题意。
B.生物学家在对被子植物分类时,花、果实和种子往往作为分类的重要依据,因为花、果实和种子等生殖器官比根、茎、叶等营养器官在植物一生中出现得晚,生存的时间比较短,受环境的影响比较小,形态结构也比较稳定,B不符合题意。
C.每一种生物都是一个丰富的基因库,而不是“每一个”,C符合题意。
D.基因的多样性是指物种的种内个体或种群间的基因变化,不同物种之间基因组成差别很大,同种生物之间的基因也有差别,每个物种都是一个独特的基因库,基因的多样性决定了生物种类的多样性。故生物种类的多样性,其实质是基因的多样性,D不符合题意。
故选C。
34.下列关于人体呼吸的叙述不正确的是( )
A.肺的功能单位是肺泡
B.人的呼吸就是人体与外界进行气体交换的过程
C.呼吸道是气体交换的主要场所
D.与吸入气体相比,呼出气体中二氧化碳含量较多
【答案】C
【分析】呼吸系统的组成包括呼吸道和肺两部分,呼吸道包括鼻腔、咽、喉、气管、支气管,是呼吸的通道,肺是气体交换的主要场所。
【详解】A.肺是呼吸系统的主要器官,肺的功能单位是肺泡,A正确。
B.人的呼吸就是人体与外界进行气体交换的过程,呼吸的全过程包括:肺与外界的气体交换、肺泡内的气体交换、气体在血液中的运输、组织里的气体交换,B正确。
C.肺是最主要的呼吸器官,是气体交换的主要场所,C错误。
D.与吸入气体相比,呼出气体中二氧化碳含量较多,D正确。
故选C。
35.某同学设计并完成了如图所示的四个实验。下列叙述正确的是( )
A.甲图中用黑纸片遮光是为了抑制叶绿素形成
B.甲图装置不能验证光合作用产生氧气
C.乙实验收集的气体是二氧化碳
D.丙、丁实验说明萌发种子的呼吸作用产生二氧化碳
【答案】B
【分析】(1)绿叶在光下制造有机物的实验步骤:暗处理→选叶遮光→光照→摘下叶片→酒精脱色→漂洗加碘→观察颜色。
(2)绿色植物通过叶绿体,利用光能,把二氧化碳和水转化成储存能量的有机物,并且释放出氧气的过程,叫做光合作用。
(3)细胞利用氧,将有机物分解成二氧化碳和水,并且将储存在有机物中的能量释放出来,供给生命活动的需要的过程叫做呼吸作用。
(4)甲图中有三组对照实验,分别是叶片的遮光部分和未遮光部分,变量是光;叶片绿色部分和白斑部分,变量是叶绿体;左侧瓶中的氢氧化钠溶液能吸收二氧化碳,右侧叶片所在瓶中放的是清水,变量是二氧化碳。
【详解】A.甲图中用黑纸片遮光是为了形成以光为变量的对照实验,从而探究光合作用是否需要光,A错误。
B.甲图中,叶片的遮光部分和未遮光部分对照,能验证光是绿色植物进行光合作用的必要条件;左侧瓶中叶片(没有二氧化碳,被氢氧化钠溶血吸收)和右侧瓶中叶片(有二氧化碳)对照,能验证二氧化碳是光合作用的原料;叶片绿色部分和白斑部分对照,可验证叶绿体是光合作用的场所,因此甲装置不能证明验证光合作用产生氧气,B正确。
C.取一些金鱼藻,放在盛有清水的大烧杯中。在金鱼藻上面倒罩一短颈玻璃漏斗,漏斗颈上套上灌满清水的玻璃管。将该装置移至阳光下照射,并观察现象。待气体充满试管的时,取出玻璃管,迅速将快要熄灭的细木条插进管内,观察现象。管内的气体能使快要熄灭的细木条猛烈的燃烧起来,表明产生的气体是氧气,因为氧气能助燃,能使快要熄灭的细木条重新燃烧。可见,乙实验收集的气体是氧气,C错误。
D.丙装置中,萌发的种子呼吸作用十分旺盛,通过呼吸作用产生大量二氧化碳,二氧化碳能使澄清的石灰水变浑浊,所以丙装置可说明萌发种子的呼吸作用产生了二氧化碳。丁装置中,萌发的种子进行呼吸作用,消耗瓶中的氧气,所以燃烧的蜡烛熄灭,因此丁装置说明萌发种子的呼吸作用消耗了氧气,D错误。
故选B。
二、综合题
36.人体是一个统一的整体,各系统既有分工又协调配合。如图为人体部分生理活动过程示意图,其中ABCD表示系统,①②③表示生理过程,④⑤表示生理结构。请据图回答问题:
(1)A系统中过程①所获得的氧气主要是由血液中的 运输。
(2)B系统中有一种营养物质是人体生命活动的主要供能物质,参与消化该物质的部位有 。
(3)C系统与组织细胞进行物质交换的场所在全身的 。
(4)D系统中通过⑤的作用产生的原尿与血浆在组成物质上的最大区别是原尿中没有 。原尿经过[ ] 的重新吸收,才能形成尿液。
(5)人体内各种营养物质和代谢废物都是通过C系统在全身运输,其运输的动力来自 的收缩和舒张。
【答案】(1)红细胞
(2)口腔、小肠
(3)毛细血管
(4) 大分子的蛋白质 ④肾小管
(5)心脏
【分析】题图中,A呼吸系统,B消化系统,C循环系统,D泌尿系统。①肺与外界的气体交换,②肺泡与血液的气体交换,③吸收,④肾小管,⑤肾小球。
【详解】(1)氧气在血液中主要是通过红细胞来运输的。氧气能够与红细胞中的血红蛋白结合,形成氧合血红蛋白,把氧气运输到需要的组织器官,然后氧气与血红蛋白分离,供组织器官利用。
(2)人体生命活动的主要供能物质是糖类(淀粉)。淀粉的消化是从口腔开始的,在口腔中淀粉被初步分解为麦芽糖,再到小肠中在肠液和胰液的作用下,被彻底分解为葡萄糖。
(3)血管分为动脉、静脉和毛细血管三种,动脉是将血液从心脏输送到身体个部分去的血管,血管管壁厚,弹性最大,管腔较小,血流速度快,静脉是把血液从身体各部分送回心脏的血管,静脉血管管壁较薄,弹性较小,管腔大,血流速度慢,毛细血管是连通于最小的动脉与静脉之间的血管,管腔最小,只允许红细胞单行通过,毛细血管的管壁只由一层上皮细胞构成,管内血液流动最慢,数量最多,分布广,这样的结构特点便于血液与组织细胞之间进行物质交换。
(4)血液包括血浆和血细胞两部分。血液流过肾小球时,除血液中的血细胞和大分子蛋白质外,血浆中的一部分水分、无机盐、葡萄糖、尿素等物质,都可以由肾小球过滤到肾小囊腔内,形成原尿。因此 原尿同血浆的最大区别是原尿中不含大分子蛋白质。
原尿流经④肾小管时,全部的葡萄糖、氨基酸,大部分的水,部分的无机盐可以通过肾小管重吸收回血液,而剩下部分水分、无机盐、尿酸、尿素经肾小管、集合管流出,形成尿液。
(5)血液循环系统由心脏和血管组成,血管是血液流通的管道,心脏是血液流动的动力器官。血液不停地在封闭的循环系统内循环流动,其动力来自心脏不停地有规律的收缩和舒张。
37.下图甲表示人的生殖过程,图乙表示伴随生殖过程中控制某一相对性状的基因(在一对染色体上)的传递过程。请据图回答下列问题:
(1)人的生殖过程中,精子和卵细胞结合形成受精卵的场所是 。
(2)分析图甲和图乙,亲子代之间基因传递的“桥梁”是 。
(3)图乙中的A和a是成对的基因,位于成对的 上。当这两个基因同时存在时,只表现A控制的性状,则把基因A控制的性状称为 性状。
(4)若这对父母再生一个孩子,这个孩子的基因组成可能有哪几种情况? 。
(5)若控制外耳道多毛症的基因位于Y染色体上,则图甲中女儿患病的概率是 。
【答案】(1)输卵管
(2)两性生殖细胞(或精子和卵细胞)
(3) 染色体 显性
(4)AA、Aa、aa(少写不得分)
(5)0
【分析】(1)胚胎在母体子宫内发育,通过胎盘和脐带从母体获得所需要的营养物质和氧气;胎儿产生的二氧化碳等废物。也是通过胎盘经母体排出。
(2)生物的性状是由成对的基因控制的,若A表示显性基因,a表示隐性基因,若基因组成为AA或Aa时,后代表现为显性性状,若基因组成为aa时,后代表现为隐性性状。
【详解】(1)含精子的精液进入阴道后,精子缓慢地通过子宫,在输卵管内与卵细胞相遇,有一个精子进入卵细胞,与卵细胞相融合,形成受精卵,所以精子与卵细胞在输卵管内结合形成受精卵。
(2)在生物的体细胞中,染色体是成对存在的,基因也是成对存在的,分别位于成对的染色体上;在形成生殖细胞的过程中,成对的染色体分开,每对染色体中的一条进入精子或卵细胞中,基因也随着染色体的分离而进入不同的生殖细胞中。生物体的各种性状都是由基因控制的,性状的遗传实质上是亲代通过生殖细胞把基因传递给了子代,在有性生殖过程中,生殖细胞(精子和卵细胞)就是基因在亲子代间传递的“桥梁”。
(3)在生物的体细胞中,染色体是成对存在的,基因也是成对存在的,分别位于成对的染色体上。性状有显、隐性之分,由基因控制,当A和a这2个基因同时存在时,只表现A控制的性状,则把基因A控制的性状称为显性性状。
(4)这对父母的遗传图解如图:
由遗传图可知,这个孩子的基因组成是:AA、Aa、aa。
(5)人的性别遗传过程如图:
由遗传图可知,女儿的基因组成是XX,控制外耳道多毛症的基因位于Y染色体上,则图甲中女儿患病的概率是0。
三、实验探究题
38.治理水体污染常用化学和工程的方法,经济投入大,效果还不理想,因此越来越多的人提出生物治理法。某环保公益小组同学,想要探究香蒲、金鱼藻等水生植物对污水的净化作用,部分实验操作如下:
实验材料:香蒲、金鱼藻若干,含磷酸盐(常见的水体污染物)的污水
实验步骤:
第一步:用流水将植物洗净,用吸水纸吸干水分。
第二步:取4个相同的无色透明塑料桶,编号为①、②、③、④。在②、③、④组中各放入生长状况一致的5~10根幼苗如表),使每组植物重量相等。每组另外增加2个重复组。
第三步:①~④组均加入等量上述污水,然后放在光照和温度等条件相同且适宜的环境中,晚上补光,连续培养4周。
第四步:每周最后一天同时从各桶中取等量水样,分别检测其中磷酸盐的含量,然后计算去除率。每组磷酸盐的去除率取各重复组的平均值。
实验结果:污水中磷酸盐的去除率(单位:%)
请分析以上实验,回答问题:
(1)实验中,先用流水清洗植物的目的是 。
(2)表格中第①组的“?”应为 。
(3)②和③形成对照,变量是 。
(4)每组另外增加2个重复组,并且实验结果取平均值的目的是 。
(5)分析第4周的实验结果,得出以下结论:香蒲、金鱼藻 (选填“能”或“不能”)净化磷酸盐污水;香蒲、金鱼藻混合使用净化磷酸盐污水的效果 (选填“大于”“等于”或者“小于”)单独使用的净化效果。
(6)从生物与环境的关系来看,该实验结果体现了 。根据本实验的结论,请你对治理河流污染提出一点建议: 。
【答案】(1)清洗掉植物可能携带磷酸盐等可能影响实验结果的因素(排除植物表面原有的污染物对实验结果的干扰等,意思对即可)
(2)无植物(不放植物)
(3)植物种类(植物的类型、不同植物)
(4)减少实验的误差(提高实验的准确性)
(5) 能 大于
(6) 生物影响环境(生物改变环境、生物对环境的影响等) 适当增加植物种类,有利于提高治理河流污水的效果(答案合理即可)
【分析】(1)对照实验:在探究某种条件对研究对象的影响时,对研究对象进行的除了该条件不同以外,其他条件都相同的实验。根据变量设置一组对照实验,使实验结果具有说服力。一般来说,对实验变量进行处理的,就是实验组。没有处理的,就是对照组。
(2)本实验探究植物对污水的净化作用。植物选择了香蒲和金鱼藻两种,以磷酸盐的去除率作为指标,去除率越高,说明该植物对污水的净化效果越好。
(3)分析实验结果:第一组磷酸盐去除率为零, 判断此组为只加入污水不加入植物的空白对照;第二组、第三组第4周的去除率都为70%以上;第四组第4周的去除率为91%;对比分析可判断香蒲和金鱼草协同作用,对污水的净化效果更好。
(1)
实验中,先用流水清洗植物的目的是:清洗掉植物可能携带磷酸盐等可能影响实验结果的因素。
(2)
第一组为空白对照,所以第①组处应为不放任何植物。
(3)
第②和③组形成对照,这两组植物的种类各不相同,其余条件均相同,所以变量是植物种类。
(4)
如果每组实验只做一次,会有一定的偶然性,为了防止这种情况出现,减小实验误差,每组应加两个重复组,结果取平均值。目的是减小实验误差。
(5)
分析结果可得结论:香蒲和金鱼藻对污水中磷酸盐的去除有一定效果,但香蒲和金鱼藻联合种植对污水中磷酸盐的去除效果好于单独使用的净化效果。
(6)
从生物与环境的关系来看,该实验结果体现了生物影响环境。根据本实验的结论,可建议在河流流域内适当种植香蒲和金鱼藻,以达到净化污水的作用。
四、资料分析题
39.阅读科普短文,回答问题。
2024年10月,联合国《生物多样性公约》第16次缔约方大会在哥伦比亚卡利市召开。期间,在大会官方平行活动第八届全球地方政府和城市峰会上,北京获评第二届“生物多样性魅力城市”。
北京市园林绿化局介绍,在持续开展造林绿化、自然保护地建设、湿地保护与修复等一系列措施下,全市森林覆盖率达到44.9%,城市绿化覆盖率达到49.8%,公园绿地总数提升至1065个,人均公园绿地面积达到16.9平方米,实地记录生态系统136种、生物6895______种。北京已成为世界上生物多样性最丰富的大都市之一。
北京市发现的部分野生植物如下表所示。
除野生植物外,青头潜鸭、黄胸鹀、大鸨、白枕鹤等国家一级保护野生动物也纷纷在北京现身。鸟类是生态系统的重要组成部分,对环境非常敏感。它们的出现,反映出食物的丰富和栖息地的良好生态。
北京这座古老的都市,正以其独特的魅力向世界展示着生态文明建设的丰硕成果。
(1)北京已成为世界上生物多样性最丰富的大都市之一。文中明确提到了它的 多样性和 多样性。
(2)上述野生植物中,亲缘关系最近的两种是 ,它们 (填“属于”或“不属于”)同一属。扇羽阴地蕨属于 门,与其他植物的区别是没有花、果实、种子等器官,通过 繁殖后代。保护这些野生植物,最有效的措施是 。
(3)文中所述鸟类既能以植物的茎叶或种子为食,又能捕食昆虫或鱼虾等,属于生态系统组成中的 ,对促进生态系统的 和能量流动、维持生态平衡有重要作用。
【答案】(1) 生物种类 生态系统
(2) 水毛茛和槭叶铁线莲 不属于 蕨类植物 孢子 建立自然保护区
(3) 消费者 物质循环
【分析】(1)生物的多样性包括生物种类的多样性、基因的多样性和生态系统的多样性三个层次。
(2)生物分类单位由大到小是界、门、纲、目、科、属、种。界是最大的分类单位,最基本的分类单位是种。
(3)一个完整的生态系统包括生物部分和非生物部分,非生物部分包括阳光、空气、水、温度等,生物部分由生产者(植物)、消费者(动物)和分解者(细菌、真菌)组成。
【详解】(1)生物种类的多样性是指一定区域内生物钟类(包括动物、植物、微生物)的丰富性,如人类已鉴定出的物种,大约有170多万个,我国已知鸟类就有1244种之多,被子植物有3000种,即物种水平的生物多样性及其变化。生态系统的多样性是指生物群落及其生态过程的多样性,以及生态系统的环境差异、生态过程变化的多样性是指生物所生存的生态环境类型的多样性等。分析可知,全市森林覆盖率达到44.9%,城市绿化覆盖率达到49.8%,公园绿地总数提升至1065个,人均公园绿地面积达到16.9平方米,实地记录生态系统136种、生物6895种,所以文中明确提到了它的生物种类多样性和生态系统多样性。
(2)分类单位越大,生物的相似程度越少,共同特征就越少,生物的亲缘关系就越远;分类单位越小,生物的相似程度越多,共同特征就越多,生物的亲缘关系就越近。因此,上述野生植物中,亲缘关系最近的两种是水毛茛和槭叶铁线莲,它们不属于同一属,属于同目目。扇羽阴地蕨属于蕨类植物门,与其他植物的区别是没有花、果实、种子等器官,通过孢子繁殖后代,孢子在适宜的条件下发育为新的个体。保护这些野生植物,最有效的措施是建立自然保护区,建立自然保护区是指把包含保护对象在内的一定面积的陆地或水体划分出来,进行保护和管理。
(3)消费者主要是指不能进行光合作用的各种动物。它们的生存都直接或间接的依赖绿色植物制造的有机物,所以文中所述鸟类既能以植物的茎叶或种子为食,又能捕食昆虫或鱼虾等,属于生态系统组成中的消费者,对促进生态系统的物质循环和能量流动、维持生态平衡有重要作用,物质循环是往返循环,能量流动是单向流动,逐级递减。
组别
第1周
第2周
第3周
第4周
①?
0
0
0
0
②香蒲
36.9
52.8
66.4
71.3
③金鱼藻
35.5
46.7
69.3
75.5
④香蒲+金鱼藻
32.8
56.3
97.1
91.0
水毛茛
扇羽阴地蕨
槭叶铁线莲
丁香叶忍冬
百花山葡萄
门
被子植物门
蕨类植物门
被子植物门
被子植物门
被子植物门
纲
双子叶植物纲
蕨纲
双子叶植物纲
双子叶植物纲
双子叶植物纲
目
毛茛目
瓶尔小草目
毛茛目
川续断目
葡萄目
学名
Batrachium bungei
Btrychium lunaria
Clematis aceriflia
Lnicerablata
Vitisbaihuashanensis
保护级别
国家二级保护野生植物
北京市一级保护野生植物
国家二级保护野生植物
国家二级保护野生植物
国家一级保护野生植物
相关试卷 更多
- 1.电子资料成功下载后不支持退换,如发现资料有内容错误问题请联系客服,如若属实,我们会补偿您的损失
- 2.压缩包下载后请先用软件解压,再使用对应软件打开;软件版本较低时请及时更新
- 3.资料下载成功后可在60天以内免费重复下载
免费领取教师福利 

.png)




