搜索
      上传资料 赚现金

      湖北省部分高中协作体2024-2025学年高二下学期期中联考地理试题 含解析

      • 4.12 MB
      • 2025-04-25 10:56:32
      • 87
      • 0
      • 教习网2954337
      加入资料篮
      立即下载
      湖北省部分高中协作体2024-2025学年高二下学期期中联考地理试题 含解析第1页
      1/14
      湖北省部分高中协作体2024-2025学年高二下学期期中联考地理试题 含解析第2页
      2/14
      湖北省部分高中协作体2024-2025学年高二下学期期中联考地理试题 含解析第3页
      3/14
      还剩11页未读, 继续阅读

      湖北省部分高中协作体2024-2025学年高二下学期期中联考地理试题 含解析

      展开

      这是一份湖北省部分高中协作体2024-2025学年高二下学期期中联考地理试题 含解析,共14页。试卷主要包含了答题前,请将自己的姓名,选择题的作答,非选择题作答,考试结束后,请将答题卡上交等内容,欢迎下载使用。
      本试卷共 6 页,全卷满分 100 分,考试用时 75 分钟。
      ★祝考试顺利★
      注意事项:
      1、答题前,请将自己的姓名、准考证号、考场号、座位号填写在试卷和答题卡上,并将准考
      证号条形码粘贴在答题卡上的制定位置。
      2、选择题的作答:每小题选出答案后,用 2B 铅笔把答题卡上对应题目的答案标号涂黑,写
      在试卷、草稿纸和答题卡上的非答题区域均无效。
      3、非选择题作答:用黑色签字笔直接答在答题卡对应的答题区域内,写在试卷、草稿纸和答
      题卡上的非答题区域均无效。
      4、考试结束后,请将答题卡上交。
      一、单项选择题:(本题共 15 小题,每题只有一个选项。每题 3 分,共 45 分)
      “西湖龙井”(绿茶,即不发酵茶),因产于杭州西湖(西南山地)龙井一带而得名-传说这口与海相
      通,大旱不枯,四时不绝,疑为神龙所居,故名“龙井”(又名“龙泓”或“龙湫”)。“龙井”成为全国
      首批筹建的国家地理标志产品保护示范区。地理标志证明商标保护生产地域面积为西景名胜区及其周边的
      168 平方千米,据此完成下面小题。
      1. “西湖龙井”茶园地属于我国综合自然区划中的( )
      A. 华南湿润热带地区 B. 华北湿润、半湿润地区
      C. 华中、华南湿润亚热带地区 D. 西北半湿润地区
      2. 下列关于“西湖龙井”地理标志证明商标保护的生产地域的叙述,正确的是( )
      ①西湖龙井茶的产地有明确的界线②西湖龙井茶产地内部无连续性
      ③西湖龙井茶的产地有一定优势、特色④西湖龙井茶产地与其他茶叶产地有差异性
      A. ①② B. ②④ C. ②③ D. ③④
      【答案】1. C 2. D
      【解析】
      【1 题详解】
      “西湖龙井”茶园地地处我国浙江省,浙江省在我国综合自然区划中属于华中、华南湿润亚热带地区,C 正确;
      华南湿润热带地区主要集中在北回归线以南广大地区,A 错误;华北湿润、半湿润地区主要在秦岭-淮河以
      北的广大地区,B 错误;西北地区大体上位于中国长城-祁连山脉-阿尔金山脉-昆仑山脉一线以北,为半干旱、
      第 1页/共 14页
      干旱地区,D 错误。故选 C。
      【2 题详解】
      由“地理标志证明商标保护生产地域面积为西湖风景名胜区及其周边的 168 平方千米”可知,西湖龙井茶的
      产地具有一定面积,但没有明确的界线,其界线是模糊的,①错误;西湖龙井茶产地区域内部有一定的连
      续性,②错误;西湖龙并茶的产地所在区域具有一定优势、特色,③正确;西湖龙井茶产地与其他茶叶产
      地有差异性,④正确。故选 D。
      【点睛】区域的特征:区域具有一定的界线;区域内部表现出明显的相似性和连续性,区域之间则具有显
      著的差异性;区域具有一定的优势、特色和功能,区域之间是相互联系的,一个区域的发展变化会影响到
      周边和相关的地区。
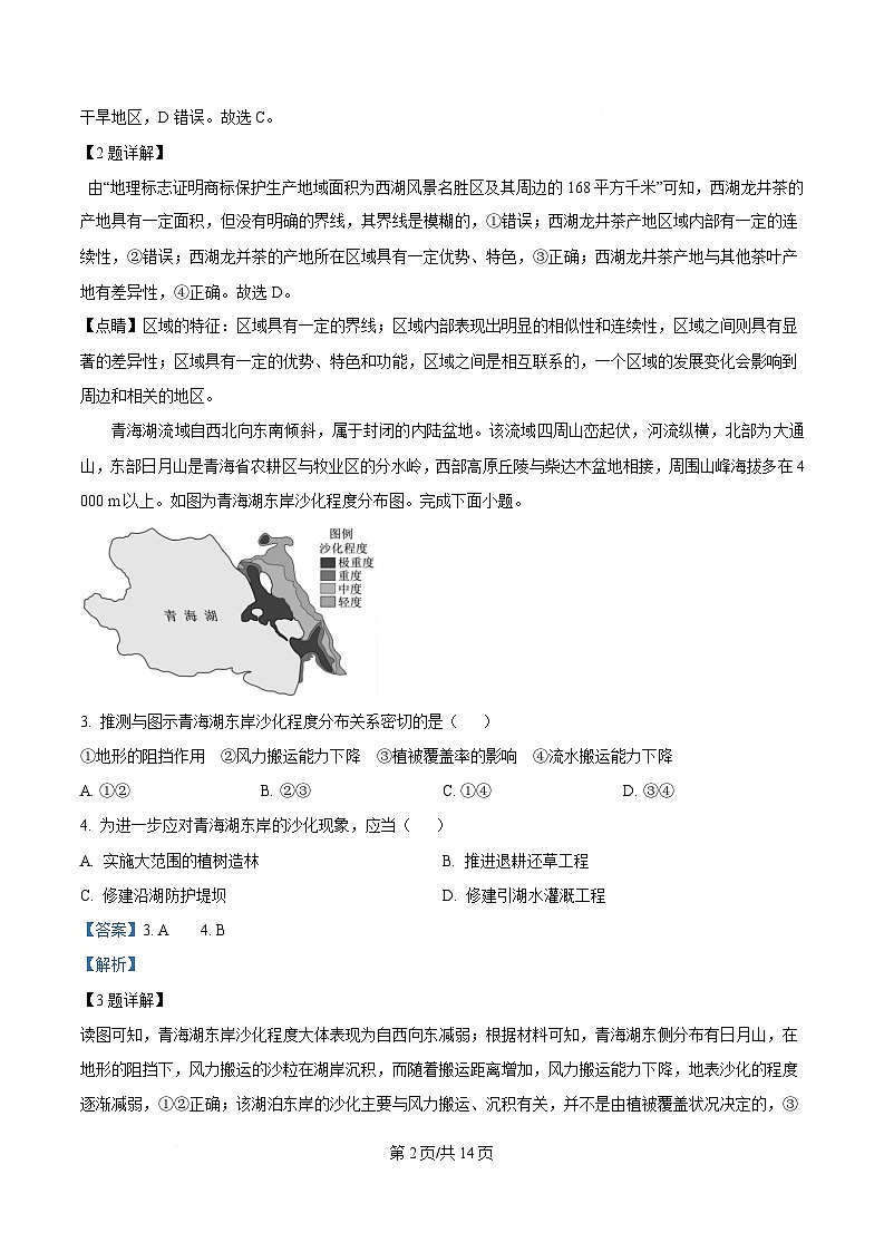
      青海湖流域自西北向东南倾斜,属于封闭的内陆盆地。该流域四周山峦起伏,河流纵横,北部为大通
      山,东部日月山是青海省农耕区与牧业区的分水岭,西部高原丘陵与柴达木盆地相接,周围山峰海拔多在 4
      000 m 以上。如图为青海湖东岸沙化程度分布图。完成下面小题。
      3. 推测与图示青海湖东岸沙化程度分布关系密切的是( )
      ①地形的阻挡作用 ②风力搬运能力下降 ③植被覆盖率的影响 ④流水搬运能力下降
      A. ①② B. ②③ C. ①④ D. ③④
      4. 为进一步应对青海湖东岸的沙化现象,应当( )
      A. 实施大范围的植树造林 B. 推进退耕还草工程
      C. 修建沿湖防护堤坝 D. 修建引湖水灌溉工程
      【答案】3. A 4. B
      【解析】
      【3 题详解】
      读图可知,青海湖东岸沙化程度大体表现为自西向东减弱;根据材料可知,青海湖东侧分布有日月山,在
      地形的阻挡下,风力搬运的沙粒在湖岸沉积,而随着搬运距离增加,风力搬运能力下降,地表沙化的程度
      逐渐减弱,①②正确;该湖泊东岸的沙化主要与风力搬运、沉积有关,并不是由植被覆盖状况决定的,③
      第 2页/共 14页
      错误;青海湖流域地势西北高、东南低,因此湖泊东侧、东南侧入湖河流较少,湖泊东岸沙化与流水搬运
      能力无关,④错误。综合上述分析,①②正确,③④错误,A 项正确,B、C、D 三项错误。故选 A。
      【4 题详解】
      青海湖流域属于高原气候,主要植被为灌丛、草甸,高寒的气候不适合森林生长,A 项错误;推进退耕还
      草工程有利于增加沿岸的湿地面积,提高植被覆盖率,进而减轻沙化现象,B 项正确;修建沿湖防护堤坝
      并不能减少风沙活动,也不能改善已有的沙化问题,C 项错误;青海湖属于咸水湖,修建引湖水灌溉工程
      可能会造成土壤盐渍化,D 项错误。故选 B。
      【点睛】我国土地荒漠化现象严重,不同地区应对土地荒漠化的治理措施不同。内陆河流和山麓冲积扇地
      区应合理分配河流上、中、下游水资源,发展节水农业。半干旱的草原牧区应合理放牧,加强草场管理。
      干旱的绿洲边缘地区应发展节水农业,营造绿洲防沙林。半干旱的农垦区周围应扩大林草比重,调整土地
      利用结构;做好防风沙措施。工矿区、居民点等基本建设区应复垦土地,恢复植被。
      内蒙古自治区武川县关闭部分露天煤矿,着力打造清洁能源产业——风电开发。同时,该县引进光伏
      发电,形成“风光互补、蓄储一体”的清洁能源体系,为呼和浩特市打造“中国新能源之都”提供支持。
      读武川县位置图,完成下面小题。
      5. 武川县关闭部分露天煤矿,发展清洁能源,主要是因为露天煤矿会( )
      A. 堆放矿渣,造成地面沉降 B. 矿坑排水,污染地下水源
      C. 瓦斯泄漏,降低空气质量 D. 剥离表土,破坏土地资源
      6. 武川县发展“风光互补、蓄储一体”的清洁能源体系( )
      A. 可以降低风能利用率 B. 可以使电力输出更平稳
      C. 可以降低建设成本 D. 会造成能源的浪费
      【答案】5. D 6. B
      【解析】
      【5 题详解】
      露天煤矿的开发,需要大量的剥离表土,很大程度上破坏了原来稳定的土壤和植被,容易造成水土流失,
      第 3页/共 14页
      形成土地资源的破坏,D 项正确;矿区的地面沉降,一般是由于矿产资源开采后出现采空区,导致塌陷,
      一般和堆放矿渣关系不大,A 项错误;矿坑持续排水,造成的主要问题是地下水位下降,而不是污染,B
      项错误;煤炭中的瓦斯成分主要是甲烷,无毒,是一种温室气体,但不会明显降低空气质量,C 项错误。
      故选 D。
      【6 题详解】
      将多余 能量进行存储,可以提高风能利用率,减少能源的浪费,A、D 两项错误;单独的风能或太阳能发
      电系统很难保证稳定的电力输出,风能和太阳能具有很强的互补性,蓄储一体可以使电力输出更可靠平稳,
      B 项正确;引进光伏发电,会增加建设成本,C 项错误。故选 B。
      【点睛】风能是空气流动所产生的动能,属于太阳能的一种转化形式。由于太阳辐射导致地球表面受热不
      均,引起大气层中压力分布不平衡,空气沿水平方向运动形成风。风能是可再生的清洁能源,储量大、分
      布广,但能量密度低且不稳定。风电场选址时应考虑如下重要因素:(1)经济性,包括风电场的风能特性和
      装机成本等主要指标;(2)环境的影响,包括噪声、电磁干扰以及风电场对微气候和生态的影响;(3)气候灾
      害,如冰冻、台风、海水盐雾、风沙等;(4)对电网的动态影响。
      研究者以长三角城市群 26 个城市作为研究对象,获取长三角城市群内部的企业流、交通流、信息流等
      数据,计算出城市间的关联度。一个城市与中心城市的关联度占该城市关联度总量的比例,称为中心城市
      对该城市的控制度。苏州市为长江三角洲的制造业中心,对长三角其他城市的控制度有强有弱。下图示意
      苏州市对长江三角洲其他城市控制度分布情况。读图,完成下面小题。
      7. 据图推测影响苏州市对长三角其他城市控制度的主要因素有( )
      A. 企业流动和交通联系 B. 人口迁移和经济水平
      C. 距离远近和行政区划 D. 工业联系和信息交流
      第 4页/共 14页
      8. 苏州和上海之间关联度高,体现在( )
      ①苏州企业为上海提供大量制造业产品 ②上海为苏州企业提供大量信息金融服务
      ③上海主要依靠苏州交通设施对外联系 ④苏州企业的大量劳动力主要来自于上海
      A ①② B. ③④ C. ②③ D. ①④
      【答案】7. C 8. A
      【解析】
      【7 题详解】
      由图可知,强控制度城市上海和无锡距离苏州近,而且无锡、常州、镇江和苏州都属于江苏省,弱控制度
      城市与苏州距离较远或不属于同一个省区,C 正确;企业流动、交通联系、人口迁移、信息交流、工业联系、
      经济水平等因素对于苏州市对其他城市控制度影响较小,且在图中无法体现,A、B、D 错误。故选 C。
      【8 题详解】
      由材料可知,苏州市为长江三角洲的制造业中心,苏州企业为上海提供大量制造业产品,①正确;上海经
      济发达,以第三产业为主,是我国重要的贸易中心、金融中心,上海为苏州企业提供大量信息金融服务,②
      正确;上海是国际化大都市,对外联系不会依靠苏州交通设施,③错误;上海比苏州经济发达,苏州企业
      的劳动力不是主要来自上海,④错误。综上所述,A 正确,BCD 错误。故选 A。
      【点睛】城市的发展与腹地特征关系:腹地向城市提供农产品、劳动力、商品市场、土地资源,通过这样
      提供的资源,进而影响城市的发展(工业类型)城市的辐射功能不均等的,它会根据腹地自身特点,进行
      辐射(影响)。城市的辐射功能是通过发达的交通实现的,高速公路、水路、铁路、航空、高速铁路、城市
      轨道交通、地铁、城际公路及发达的通信网络、众多的通讯机构。
      贝努埃河发源于喀麦隆,注入尼日尔河,为尼日利亚第二长河流,全流域水土流失严重。1978 年,喀
      麦隆在贝努埃河干流上修筑拉格都大坝,大坝建成后,下游尼日利亚的洪泛平原面积不降反升,并且尼日
      利亚的灌溉农业受到严重影响。如下图示意贝努埃河流域和拉格都大坝的位置。据此完成下面小题。
      第 5页/共 14页
      9. 推测拉格都大坝对尼日利亚灌溉农业的影响主要表现在( )
      ①下泄径流量减小②部分灌溉取水口废弃③河水输沙量增大④径流稳定性减弱
      A. ①② B. ①④ C. ②③ D. ③④
      10. 为减轻对尼日利亚带来的弊端,拉格都大坝适宜( )
      A. 集中泄水 B. 开孔排沙 C. 降低水位 D. 筑高坝体
      【答案】9. A 10. C
      【解析】
      【9 题详解】
      大坝截流后,由于下游河流径流量减小,水位降低,部分灌溉取水口及配套设施超出水位之上而被废弃,
      灌溉农业水源不足,①②正确。大坝建成后,其下游河流径流量减小,输沙总量减小,③错误。大坝下游
      径流季节变化减小,稳定性增强,④错误。故选 A。
      【10 题详解】
      尼日利亚河道淤积严重,集中泄水易导致洪涝灾害,故 A 错误;开孔排沙,更易引起下游尼日利亚河道淤
      积,B 错误;大坝适当降低水位可以为下游提供更多的水源,协调上中下游水源分配,故 C 选项正确。筑
      高坝体可能导致喀麦隆单方面蓄积更多的来水,更加减少下游径流量,D 错误。故选 C。
      【点睛】干旱、半干旱地区河流开发一定要协调好上中下游之间的用水关系。
      “东数西算”是我国继“南水北调”“西电东送”“西气东输”等工程之后,启动的又一个大工程。
      “数”指的是数据(大数据),“算”指的是算力,即对数据的处理、计算能力。“东数西算”就是在西部地
      区发展能耗较高、耗水较多的数据中心,把东部地区经济活动产生的数据和需求放到西部地区来计算和处
      理。据此完成下面小题。
      第 6页/共 14页
      11. 西部地区发展算力最重要的优势条件是( )
      A. 技术水平高 B. 土地租金便宜
      C. 协作条件好 D. 能源丰富廉价
      12. 就东部地区而言,“东数西算”将( )
      A. 缓解能源紧张局面 B. 导致科技人才流失
      C. 引起土地价格上涨 D. 促进新能源的开发
      【答案】11 D 12. A
      【解析】
      11 题详解】
      西部水能、风能、太阳能等可再生能源丰富,用电成本较低,根据材料可知,“东数西算”就是在西部地区发
      展能耗较高、耗水较多的数据中心,西部地区最重要的优势条件是能源丰富廉价,D 正确,大型数据中心
      占地广,西部土地成本较低,节省建设费用,土地租金便宜是优势条件之一,但不是最重要的,B 错误;
      西部地区经济发展较差,技术水平、产业协作条件较东部地区差,AC 错误。故选 D。
      【12 题详解】
      “东数西算”就是在西部地区发展能耗较高、耗水较多的数据中心,将缓解东部地区的能源紧张,减少在数据
      中心上的能源消耗,A 正确;东部地区经济发达,对科技人才的吸引力强,“东数西算”不会造成科技人才的
      大量流失,B 错误;占地面积的数据中心迁往西部地区,不会造成东部地区土地价格上涨,C 错误;数据中
      心的迁移主要利用西部廉价丰富的能源,对新能源开发的促进作用较小,D 错误。故选 A。
      【点睛】影响工业区位选址的因素有以下几点:(1)自然因素:地理位置、土地、水源。(2)经济因素;
      原料、燃料、市场、交通、劳动力、农业基础、技术。(3)社会因素:政策、个人偏好、工业惯性、社会
      协作条件、国防安全需要、社会需要、历史条件。
      13. 自改革开放以来,我国逐渐发展成为世界制鞋业中心。但近几年来,国际鞋业巨头逐步撤出在华产能,纷纷
      到越南、印度尼西亚以及柬埔寨投资建厂并扩大产能。国际鞋业巨头逐步撤出在华产能的主要原因是(

      A. 劳动力短缺 B. 政策优势丧失
      C. 销售额下降 D. 生产成本上升
      【答案】D
      【解析】
      【详解】分析可知,随着我国经济的快速发展,土地与劳动力成本提高,制鞋行业的生产成本上升,为了
      第 7页/共 14页
      降低生产成本,获得更高的利润,国际鞋业巨头逐步撤出在华产能,将企业迁至生产成本相对较低的越南、
      印度尼西亚以及柬埔寨,D 正确。我国人口众多,劳动力充足,排除 A。我国坚持改革开放,政策优势并
      未丧失,排除 B。中国市场广阔,题干没有信息体现销售额下降,排除 C。故选 D。
      肯尼亚位于非洲东部,平原面积较小,北部为沙漠和半沙漠,大部分为平均海拔 1500 米的高原。东非
      大裂谷纵切高原南北,大裂谷谷底在高原以下 450~1000 米,宽 50~100 千米。下图为肯尼亚断层构造和
      湖泊分布图。据此完成下面小题。
      14. 肯尼亚的平原主要分布于该国的( )
      A. 西部内陆 B. 湖泊周围 C. 东南沿海 D. 北部边境
      15. 肯尼亚西部的地形特点是( )
      A. 山高谷深,沙丘连绵 B. 裂谷纵贯,火山众多
      C. 地势缓倾,地面坦荡 D. 雪山连绵,冰川广布
      【答案】14. C 15. B
      【解析】
      【14 题详解】
      读图肯尼亚内陆地区、北部边境以高原为主,A 错误;湖泊位于东非大裂谷带,周围不是平原,B 错误;东
      南沿海位于印度洋沿岸,地势平坦,以平原为主,C 正确。故选 C。
      【15 题详解】
      肯尼亚西部多裂谷带,起伏大,地壳活跃,多火山,B 正确;大部分谷底气候湿润,植被茂盛,A 错误;裂
      谷带地势起伏大,C 错误;该地区纬度较低,以热带气候为主,D 错误。故选 B。
      【点睛】东非大裂谷从红海往南,先经过埃塞俄比亚高原,称为埃塞俄比亚裂谷,然后分东西两支往南延
      第 8页/共 14页
      伸,东支裂谷经过东非高原往南延伸,西支裂谷经过坦噶尼喀湖往南延伸,东西两支裂谷往南合并为马拉
      维裂谷往南延伸。整个东非大裂谷宽度在几十至上百公里不等,裂谷的深度在 1000 至 2000 米左右。东非
      大裂谷经过的区域,由于地势低洼,流水汇聚,所以在裂谷中形成了大量的湖泊,其中包括马拉维湖、坦
      噶尼喀湖、图尔卡湖、基伍湖等。
      二、非选择题:(共 55 分)
      16. 阅读图文资料,完成下列要求。
      山区过渡性地理空间,是指介于平原都市人口密集区(人文过程主导)与高山自然保留区(自然过程
      主导)之间,承载着小城镇与乡村、山区耕地、森林与草地等地域类型的地理空间。如何优化山区过渡性
      地理空间的土地功能格局,是确保山区可持续发展的关键问题。下图为山区过渡性地理空间示意图。
      (1)从区域关联的角度,说明都市区盲目扩张对山区过渡性地理空间各地域类型的影响。
      (2)土地利用功能是指人类从不同的土地利用过程中获得的直接或间接利益,包括生态服务功能、生活功
      能与生产功能,从生产功能角度,简述山区过渡性地理空间因地制宜实现乡村振兴的措施。
      【答案】(1)都市区盲目扩张,使乡村人口外迁造成乡村空心化、耕地撂荒、小城镇收缩;导致物资需求
      增加造成森林减少、草场退化、城郊农业发展。
      (2)加强农田基本建设,提高耕地质量,严禁无序开垦;鼓励农林牧渔多元发展,发展立体农业;保护山
      区自然景观发展生态旅游业;发展农产品深加工,增加就业机会,提高农民经济收入。
      【解析】
      【分析】本题以山区过渡地带为背景设置题目,涉及都市区盲目扩张对山区过渡性地理空间各地域类型的
      影响、乡村振兴的措施,考查学生获取和解读地理信息的能力、调动和运用地理知识的能力、描述和阐释
      地理事物的能力、论证和探讨地理问题能力,培养学生对区域的认知、综合思维、地理实践力和人地协调
      观等地理学科核心素养。
      第 9页/共 14页
      【小问 1 详解】
      都市区盲目扩张,城市化进程不断加快,使乡村人口外迁造成乡村人口规模减小,乡村空心化、耕地无人
      耕种导致撂荒、小城镇人口和面积收缩;乡村产生的物质资料减少,而对物资需求增加会造成森林面积减
      少、草场退化,为保障城市人口必需的基本生活资料,城郊农业会得到发展。
      【小问 2 详解】
      山区过渡性地区的乡村振兴中需要加强基础设施建设,促进产业发展,提高收入,同时保持人地协调,不
      能破坏自然环境,生产方面:加强农田基本建设,提高耕地质量,有效提高耕地利用率,严禁无序开垦;
      鼓励发展农林牧渔业和农业多种经营,因地制宜,发展立体农业;保护山区自然景观发展生态旅游业,既
      能保护自然环境,又能创造收入;发展农产品深加工,延长产业链,提高附加值,增加就业机会,提高农
      民经济收入。
      17. 阅读图文材料,回答下列问题。
      材料一:沧州市地处河北省东南部,是首都北京和天津市的南大门。境内有华北、大港两大油田,已
      探明石油地质储量 15 亿吨,天然气储量 282 亿立方米,开发潜力非常可观。沧州海岸线漫长,海洋生物 1000
      余种,盛产鱼、虾、蟹、贝类等海产品。同时沧州也是全国四大产盐基地之一。左图为沧州市位置示意图。
      材料二:2021 年,沧州市生产总值(GDP)完成 4163.4 亿元。其中,第一产业增加值完成 332.8 亿元,
      第二产业增加值完成 1728.4 亿元,第三产业增加值完成 2102.1 亿元。
      (1)分析沧州市海洋资源开发的优势条件。
      (2)根据材料二,在右图中绘制 2021 年沧州市产业结构统计图。
      第 10页/共 14页
      (3)从产业结构优化的角度,简述沧州市可持续发展的措施。
      【答案】(1)滨海平原面积较大;海洋资源(海洋生物资源、海底矿产资源、海洋旅游资源、海洋能源)
      丰富;海洋产业基础好;水陆交通便利;政策支持;市场广阔。
      (2)绘图如下:
      (3)加快农业现代化建设;积极承接京津产业
      转移;引进新技术加快工业结构升级;培育服务性支柱产业;加强对中小企业的扶持;注重培养创新型产
      业人才;发展海洋经济。
      【解析】
      【分析】以沧州市自然资源和生产总值为背景,涉及自然资源开发的条件、产业结构分析、可持续发展等
      问题,考查学生获取解读信息的能力以及综合思维的能力。
      【小问 1 详解】
      资源的开发优势,应考虑自然优势和社会经济优势,从材料中可知,沧州市境内天然气、石油、海洋生物、
      海洋化学资源等丰富;从图中可知沧州滨海面积大,便于开展海洋资源开发;靠近京津唐工业区,产业基
      础好,有政府政策支持;距离北京和天津近,靠近市场,且水陆交通便利。
      【小问 2 详解】
      由三大产业完成值除以 2021 年生产总值可得三大产业分别的产业占比,分别是第一产业约占 8%,第二产业
      约占 41.5%,第三产业约占 50.5%,即可完成产业结构统计图,绘图如下:
      第 11页/共 14页
      【小问 3 详解】
      第一产业应加快农业现代化建设,增加农业产值;第二产业可发挥地缘优势,承接京津地区产业转移,加
      快产业结构优化升级,同时应注重对海洋资源的开发,发展海洋经济;第三产业大力发展服务性支柱产业;
      加强对中小企业的扶持;产业结构的升级优化离不开科学技术,应注重人才的培养。
      18. 阅读图文材料,完成下列要求。
      材料一伊兹密尔是爱琴海地区最大的城市,拥有发达的港口和铁路网络,是土耳其重要出口港,是“一
      带一路”重要节点城市。伊兹密尔分布着肥沃的平原和河谷,大面积种植无花果、葡萄、柑橘、石榴、向
      日葵等作物,同时也是一个重要的工业基地。近年来,伊兹密尔依托港口优势,积极响应“一带一路”倡
      议,积极推动国际贸易发展。
      材料二希腊和土耳其这两个有着宿怨的邻国于 2022 年 10 月 10 日正式开通首条“友谊航线”轮渡服务,
      渡轮往返于希腊塞萨洛尼基港和土耳其伊兹密尔港(下图),在两国间运载乘客和货物——这艘渡轮最多可
      载 948 名乘客和 300 辆车。下图为伊兹密尔地理位置示意图。
      (1)从“一带一路”倡议建设角度,简述伊兹密尔地理位置的重要性。
      第 12页/共 14页
      (2)简析伊兹密尔种植水果的有利气候条件。
      (3)指出“友谊航线”的开通对加强希腊、土耳其两国联系的重要意义。
      (4)推测伊兹密尔积极推动国际贸易发展可采取的合理措施。
      【答案】(1)位于亚洲和欧洲分界地区,是连接我国和欧洲的中心地带;濒临爱琴海,海岸线较长;是联
      系亚欧两洲海运航运航线上的重要港口;位于黑海到地中海的海上交通要冲。
      (2)夏季炎热干燥,多晴天,利于植物光合作用;光照充足,热量丰富;昼夜温差大,有利于水果等的养
      分积累和成熟;冬季温和多雨,有利于果树过冬。
      (3)意义:缩短两国间(亚欧间)的海陆联运距离;加强两国经济贸易,提升两国的商业利益;加深彼此
      联系,增进两国友谊。
      (4)兴建工业园区和免税贸易区,吸引外商投资;完善城市基础设施建设,改善投资环境;扩建港口,增
      加外贸货物吞吐量;增开相关国际航线,加强国际贸易联系等。
      【解析】
      【分析】本题以伊兹密尔为材料,设置 3 道小题,涉及地理位置重要性、农业区位因素、交通运输发展对
      区域环境的影响、国际贸易等相关知识点,考查学生获取和解读地理信息、调动和运用地理知识解决问题
      的能力,体现区域认知、综合思维的学科素养。
      【小问 1 详解】
      据材料“伊兹密尔是爱琴海地区最大的城市,拥有发达的港口和铁路网络,是土耳其重要出口港,是“一
      带一路”重要节点城市”可知,伊兹密尔濒临爱琴海,海岸线较长;是联系亚欧两洲海运航运航线上的重
      要港口;读图可知,伊兹密尔地处亚洲和欧洲交界地区,是连接我国和欧洲的中心地带;位于爱琴海东岸,
      是黑海到地中海的海上交通必经之地。
      【小问 2 详解】
      伊兹密尔位于地中海沿岸地区,属于地中海气候,夏季炎热干燥,降水少,多晴天,光照充足,光合作用
      强;热量丰富,利于水果成熟;昼夜温差大,水果的养分积累多;冬季温和多雨,气温较高,有利于果树
      过冬。
      【小问 3 详解】
      读图可知,“友谊航线”渡轮往返于希腊塞萨洛尼基港和土耳其伊兹密尔港,缩短了两国间(亚欧间)的海
      陆联运距离,提高运输效率;“在两国间运载乘客和货物”可知,加强两国间的人员往来和经济贸易联系,
      加深彼此联系,提升两国的商业利益,利于两国间的文化交流,增进两国友谊。
      【小问 4 详解】
      伊兹密尔依托港口优势,扩建港口,增加外贸货物吞吐量;增开相关国际航线,提高运输量,加强国际贸
      第 13页/共 14页
      易联系;依托工业基地优势,完善城市基础设施建设,改善投资环境;通过优惠 政策,建设兴建工业园
      区和免税贸易区,吸引外商投资等。
      第 14页/共 14页

      相关试卷 更多

      资料下载及使用帮助
      版权申诉
      • 1.电子资料成功下载后不支持退换,如发现资料有内容错误问题请联系客服,如若属实,我们会补偿您的损失
      • 2.压缩包下载后请先用软件解压,再使用对应软件打开;软件版本较低时请及时更新
      • 3.资料下载成功后可在60天以内免费重复下载
      版权申诉
      若您为此资料的原创作者,认为该资料内容侵犯了您的知识产权,请扫码添加我们的相关工作人员,我们尽可能的保护您的合法权益。
      入驻教习网,可获得资源免费推广曝光,还可获得多重现金奖励,申请 精品资源制作, 工作室入驻。
      版权申诉二维码
      欢迎来到教习网
      • 900万优选资源,让备课更轻松
      • 600万优选试题,支持自由组卷
      • 高质量可编辑,日均更新2000+
      • 百万教师选择,专业更值得信赖
      微信扫码注册
      手机号注册
      手机号码

      手机号格式错误

      手机验证码 获取验证码 获取验证码

      手机验证码已经成功发送,5分钟内有效

      设置密码

      6-20个字符,数字、字母或符号

      注册即视为同意教习网「注册协议」「隐私条款」
      QQ注册
      手机号注册
      微信注册

      注册成功

      返回
      顶部
      学业水平 高考一轮 高考二轮 高考真题 精选专题 初中月考 教师福利
      添加客服微信 获取1对1服务
      微信扫描添加客服
      Baidu
      map