搜索
      上传资料 赚现金

      山东省临沂市2021-2022学年高三下学期一模考试数学试题 附答案

      • 1.58 MB
      • 2025-04-23 22:37:36
      • 68
      • 0
      • 教习网2954337
      加入资料篮
      立即下载
      山东省临沂市2021-2022学年高三下学期一模考试数学试题 附答案第1页
      高清全屏预览
      1/11
      山东省临沂市2021-2022学年高三下学期一模考试数学试题 附答案第2页
      高清全屏预览
      2/11
      山东省临沂市2021-2022学年高三下学期一模考试数学试题 附答案第3页
      高清全屏预览
      3/11
      还剩8页未读, 继续阅读

      山东省临沂市2021-2022学年高三下学期一模考试数学试题 附答案

      展开

      这是一份山东省临沂市2021-2022学年高三下学期一模考试数学试题 附答案,共11页。试卷主要包含了已知圆C,已知F1,F2分别为双曲线C,给出下列说法,其中正确的是等内容,欢迎下载使用。
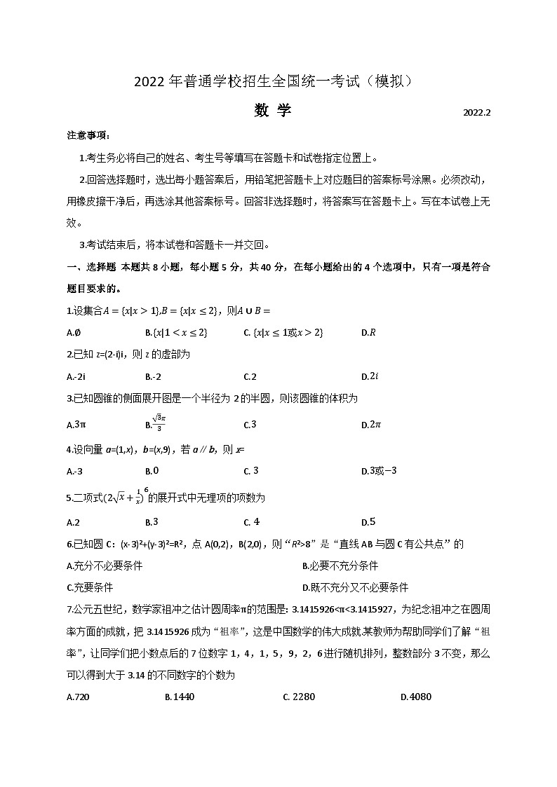
      注意事项:
      1.考生务必将自己的姓名、考生号等填写在答题卡和试卷指定位置上。
      2.回答选择题时,选出每小题答案后,用铅笔把答题卡上对应题目的答案标号涂黑。必须改动,用橡皮擦干净后,再选涂其他答案标号。回答非选择题时,将答案写在答题卡上。写在本试卷上无效。
      3.考试结束后,将本试卷和答题卡一并交回。
      一、选择题:本题共8小题,每小题5分,共40分,在每小题给出的4个选项中,只有一项是符合题目要求的。
      1.设集合A={x|x>1},B={x|x≤2},则A∪B=
      A.∅B.{x|12}D.R
      2.已知z=(2-i)i,则z的虚部为
      A.-2iB.-2C.2D.2i
      3.已知圆锥的侧面展开图是一个半径为2的半圆,则该圆锥的体积为
      A.3πB.3π3C.3D.2π
      4.设向量a=(1,x),b=(x,9),若a∥b,则x=
      A.-3B.0C. 3D.3或−3
      5.二项式(2x+1x)6的展开式中无理项的项数为
      A.2B.3C. 4D.5
      6.已知圆C:(x-3)2+(y-3)2=R2,点A(0,2),B(2,0),则“R2>8”是“直线AB与圆C有公共点”的
      A.充分不必要条件B.必要不充分条件
      C.充要条件D.既不充分又不必要条件
      7.公元五世纪,数学家祖冲之估计圆周率π的范围是:3.14159260)的左、右焦点,点P在第二象限内,且满足,|F1P|=a,(F2P+F2F1)∙F1P=0,线段F1P与双曲线C交于点Q,若|F1P|=3|F1Q|,则C的离心率为
      A.213B.305C. 516D.10510
      二、选择题:本题共4个小题,每小题5分,共20分。在每一小题给出的选项中,有多项符合题目要求,全部选对的得5分,部分选对的得2分,有错选了得0分。
      9.给出下列说法,其中正确的是
      A.若数据x1,x2,⋯,xn的方差S2为0,则此组数据的众数唯一
      B.已知一组数据2,3,5,7,8,9,9,11,则该组数据的第40百分位数为6
      C.一组样本数据的频率分布直方图是单峰的且形状是对称的,则该组数据的平均数和中位数应该大体上差不多
      D.经验回归直线y=bx+a恒过样本点的中心x,y,且在回归直线上的样本点越多,拟合效果越好
      10.已知函数f(x)=3sin2ωx+cs2wx(ω>0)的零点构成一个公差为π2的等差数列,把f(x)的图象沿x轴向右平移π3个单位得到函数g(x)的图像,则
      A.g(x)在π4,π2上单调递增B.π4,0是g(x)的一个对称中心
      C.g(x)是奇函数D. g(x)在区间π6,2π3上的值域为[0,2]
      11.甲和乙两个箱子中各有质地均匀的9个球,其中甲箱中有4个红球,2个白球,3个黑球,乙箱中有4个红球,3个白球,2个黑球,先从甲箱中随机取出一球放入到乙箱中,分别以A1,A2,A3表示从甲箱中取出的球是红球、白球、黑球的事件,再从乙箱中随机取出一球,以B表示取出的球是红球的事件,则
      A.B与A1互相独立B. A1,A2,A3两两互斥
      C.P(B|A2)=25D. P(B)=12
      12.在平面四边形ABCD中,∆ABD的面积是∆BCD面积的2倍,又数列an满足a1=2,当n≥2时,恒有BD=an−1−2n−1BA+(an+2n),设an的前n项和为Sn,则
      A.an为等比数列B.an为递减数列
      C.an2n为等差数列D.Sn=5−2n2n+1−10
      三、填空题:本题共4小题,每小题5分,共20分。
      13.函数f(x)=xln(-x),则曲线y=f(x)在x=-e处的切线方程为 .
      14.已知抛物线C:x2=2py的焦点为F,Q(2,3)为C内的一点,M为C上的任意一点,且|MQ|+|MF|的最小值为4,则p ;若直线l过点Q,与抛物线C交于A,B两点,且Q为线段A,B的中点,则的面积为 .(第一空2分,第二空3分)
      15.已知正三棱台ABC−A'B'C'的上下底面边长分别为2和5,侧棱长为3,则以下底面的一个顶点为球心,半径为2的球面与此正三棱台的表面的交线长为 .
      16.已知函数f(x)=ex−1−e1−x+x,则不等式f(2−x)+f(4−3x)≤2的解集是 .
      四、解答题:本题共6小题,共70分。解答应写出文字说明、证明过程或演算步骤。
      17.(10分)
      在①2c=asinC+ccsA,②sin(B+C)=2−1+2sin2A2,③2cs(π2−A)=sin2A这三个条件中任选一个作为已知条件,然后解答问题.
      记∆ABC的内角A,B,C的对边分别为a,b,c,∆ABC为面积为S,已知 .
      (1)求A;
      (2)若S=6,b=3,求a.
      注:如果选择多个条件分别解答,按第一个解答计分.
      18.(12分)
      2022年北京冬奥组委发布的《北京2022年冬奥会和冬残奥会经济遗产报告(2022)》 显示,北京冬奥会已签约45家赞助企业,冬奥会赞助成为一项跨度时间较长的营销方式.为了解该45家赞助企业每天销售额与每天线上销售时间之间的相关关系,某平台对45家赞助企业进行跟踪调查,其中每天线上销售时间不少于8小时的企业有20家,余下的企业中,每天的销售额不足30万元的企业占35,及后得到如下2×2列联表:
      (1)请完成上面的2×2列联表,并依据α=0.01的独立性检验,能否认为赞助企业每天的销售额与每天线上销售时间有关;
      (2)①按销售额进行分层抽样,在上述赞助企业中抽取5家企业,求销售额不少于30万元和销售额不足30万元的企业数;
      ②在①条件下,抽取销售额不足30万元的企业时,设抽到每天线上销售时间不少于8小时的企业数是X,求X的分布列及期望值.
      19.(12分)
      如图,四棱锥P-ABCD的底面是正方形,E是棱PC的中点,F是棱PD上的点,且A,B,E,F四点共面.
      (1)求证:F为PD的中点;
      (2)若PA⊥底面ABCD,二面角P-CD-A的大小为45°,求直线AC与平面ABEF所成的角.
      20.(12分)
      已知数列{an}的前n项和为Sn,a1=1,4Sn=an+1an+1.
      (1)求{an}的通项公式;
      (2)若数列{bn}满足anbnan+1=(-1)2n,求{bn}的前2k项和T2k(k∈N∗).
      21.(12分)
      已知椭圆C:x2a2+y2b2=1(a>0,b>0)的左、右焦点分别为F1,F2,离心率为63,直线x=2被C截得的线段长为233.
      (1)求C的方程;
      (2)若A和B为椭圆C上在x轴同侧的两点,且AF2=λBF1,求四边形ABF1F2面积的最大值及此时λ的值.
      22.(12分)
      已知函数f(x)=ex−2ax (a>0)
      (1)若a=e,讨论f(x)的单调性;
      (2)若x1,x2是函数f(x)的两个不同的零点,证明1

      相关试卷 更多

      资料下载及使用帮助
      版权申诉
      • 1.电子资料成功下载后不支持退换,如发现资料有内容错误问题请联系客服,如若属实,我们会补偿您的损失
      • 2.压缩包下载后请先用软件解压,再使用对应软件打开;软件版本较低时请及时更新
      • 3.资料下载成功后可在60天以内免费重复下载
      版权申诉
      若您为此资料的原创作者,认为该资料内容侵犯了您的知识产权,请扫码添加我们的相关工作人员,我们尽可能的保护您的合法权益。
      入驻教习网,可获得资源免费推广曝光,还可获得多重现金奖励,申请 精品资源制作, 工作室入驻。
      版权申诉二维码
      欢迎来到教习网
      • 900万优选资源,让备课更轻松
      • 600万优选试题,支持自由组卷
      • 高质量可编辑,日均更新2000+
      • 百万教师选择,专业更值得信赖
      微信扫码注册
      手机号注册
      手机号码

      手机号格式错误

      手机验证码 获取验证码 获取验证码

      手机验证码已经成功发送,5分钟内有效

      设置密码

      6-20个字符,数字、字母或符号

      注册即视为同意教习网「注册协议」「隐私条款」
      QQ注册
      手机号注册
      微信注册

      注册成功

      返回
      顶部
      学业水平 高考一轮 高考二轮 高考真题 精选专题 初中月考 教师福利
      添加客服微信 获取1对1服务
      微信扫描添加客服
      Baidu
      map