


所属成套资源:2025年中考第二次模拟考试卷(天津卷)
2025年中考第二次模拟考试卷:生物(天津卷)(解析版)
展开 这是一份2025年中考第二次模拟考试卷:生物(天津卷)(解析版),共22页。
注意事项:
1.答卷前,考生务必将自己的姓名、准考证号填写在答题卡上。
2.回答第Ⅰ卷时,选出每小题答案后,用2B铅笔把答题卡上对应题目的答案标号涂黑。如需改动,用橡皮擦干净后,再选涂其他答案标号。写在本试卷上无效。
3.回答第Ⅱ卷时,将答案写在答题卡上。写在本试卷上无效。
4.考试结束后,将本试卷和答题卡一并交回。
第Ⅰ卷(选择题 共46分)
本题共23小题,每小题2分,共46分。在每小题的四个选项中,选出最符合题目要求的一项。
1.2025年全国两会上,一只小巧灵活的重庆造机器狗“哮天”引发外界关注,它能跑能跳,还能和人互动。判断机器狗是否属于生物的依据是( )
A.能否说话 B.能否运动 C.能否听从指令 D.有无生命
【答案】D
【分析】生物的共同特征有:①生物的生活需要营养;②生物能进行呼吸;③生物能排出身体内产生的废物;④生物能对外界刺激作出反应;⑤生物能生长、发育和繁殖;⑥生物都有遗传和变异的特性;⑦除病毒以外,生物都是由细胞构成的。
【详解】A.说话并非是生物的本质特征,有些生物不会说话但依然是生物,比如植物;而一些非生物(如智能语音设备)也能模拟说话,所以能否说话不能作为判断机器狗是否为生物的依据,A错误。
B.能运动不是生物特有的属性,很多非生物也能运动,像汽车、机器人等,它们依靠外力驱动而运动,并非基于自身生命活动,所以能否运动不能判断机器狗是否为生物,B错误。
C.听从指令是基于程序设定和信号接收处理实现的,这与生物的生命本质没有直接关系,非生物可以通过程序设计听从指令,所以能否听从指令不能作为判断依据,C错误。
D.生物与非生物的根本区别在于有无生命,具有生命特征的物体才是生物,若机器狗没有生命特征,就不属于生物,所以有无生命是判断机器狗是否属于生物的依据,D正确。
故选D。
2.维生素和无机盐在人体中需要量虽然很少,却起着“人体运作的润滑剂”和“健康的基石”的作用。下面所列物质与缺乏症,相符的是( )
A.坏血病——缺维生素B1 B.夜盲症——缺维生素A
C.贫血症——缺钙 D.地方性甲状腺肿——缺锌
【答案】B
【分析】维生素和无机盐在人体中含量虽少,但不可或缺,维生素可调节人体新陈代谢、维持正常生理功能,如维生素A维持正常视觉、维生素C促进胶原蛋白合成等,无机盐能构成人体组织、维持细胞内外渗透压和酸碱平衡等,像钙是构成骨骼牙齿的重要成分、碘参与甲状腺激素合成。
【详解】A.坏血病是由于人体缺乏维生素C引起的。维生素C对于人体的胶原蛋白合成、免疫系统功能等非常重要,缺乏维生素C会导致胶原蛋白合成障碍,出现牙龈出血、皮肤瘀点瘀斑、伤口愈合缓慢等症状。而缺乏维生素会引起脚气病,主要表现为神经系统和心血管系统的症状,如肢体麻木、水肿、心悸等,故A不符合题意。
B.维生素A在人体视觉形成过程中起着重要作用,它参与视网膜内视紫红质的合成。当人体缺乏维生素A时,视紫红质合成不足,会导致暗适应能力下降,在暗处或夜间视力明显减退,甚至出现夜盲症,故B符合题意。
C.贫血症通常是由于人体缺乏铁元素或者维生素、叶酸等引起的。缺铁会导致缺铁性贫血,影响血红蛋白的合成;缺乏维生素和叶酸会引起巨幼细胞贫血,影响DNA的合成。而钙是构成骨骼和牙齿的重要成分,缺钙主要会影响骨骼健康,导致佝偻病、骨质疏松症等,与贫血症无关,故C不符合题意。
D.地方性甲状腺肿主要是由于饮食中缺碘引起的。碘是合成甲状腺激素的重要原料,当碘摄入不足时,甲状腺激素合成减少,会反馈性地促使垂体分泌促甲状腺激素增多,刺激甲状腺增生、肥大,从而导致甲状腺肿。锌对于人体的生长发育、免疫功能等有重要作用,缺锌可能会导致生长迟缓、免疫力下降、食欲减退等症状,但不会引起地方性甲状腺肿,故D不符合题意。
故选B。
3.地球上最大的生态系统是( )
A.海洋生态系统B.城市生态系统
C.高寒草甸生态系统D.生物圈
【答案】D
【分析】生物圈是地球上所有生物与其生存的环境形成的一个统一整体,包括所有的生态系统,是最大的生态系统,据此分析解答。
【详解】A.海洋生态系统是由海洋生物群落和海洋环境两大部分组成。海洋中的植物绝大部分是微小的浮游植物,虽然这些植物光合作用的效率不如森林生态系统的植物,但由于数量庞大,因为在地球上70%的水域中全是藻类植物,且代谢速率极快。所以它们通过光合作用每年能够产生三百六十亿吨氧气,占全球每年产生氧气总量的70%,是产生氧气最多的生态系统,A不符合题意。
B.城市生态系统中人类起重要支配作用,植物种类和数量少,消费者主要是人类,而不是野生动物,B不符合题意。
C.高寒草甸是青藏高原主要的生态系统,多年来受气候变化和生物干扰的共同影响退化严重,C不符合题意。
D.生物圈是地球上所有生物与其生存的环境形成的一个统一整体,生物圈中即有生物部分又有非生物部分,包括森林生态系统、海洋生态系统、农田生态系统、草原生态系统、淡水生态系统、湿地生态系统、城市生态系统等等,生物圈是最大的生态系统,D符合题意。
故选D。
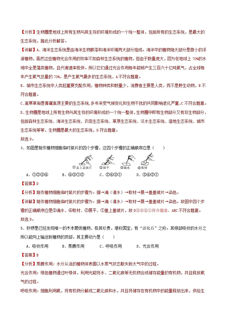
4.如图是制作植物细胞临时装片的四个步骤,这四个步骤的正确顺序应是( )
A.①②③④ B.④③①②C.②④③① D.③④②①
【答案】D
【分析】制作植物细胞临时装片的步骤为:擦→滴(清水)→取材→展→盖盖玻片→染色。
【详解】制作植物细胞临时装片的步骤为:擦→滴(清水)→取材→展→盖盖玻片→染色。故图中四个步骤的正确顺序应是③滴水、④取材、②展平、①盖上盖玻片,故D③④②①符合题意,ABC不符合题意。
故选D。
5.桫椤是已经发现唯一的木本蕨类植物,极其珍贵,堪称国宝,有“活化石”之称。其根部吸收的水分之所以能向上输送到植物的顶部,其主要动力是( )
A.吸收作用 B.蒸腾作用C.呼吸作用 D.光合作用
【答案】B
【分析】蒸腾作用:水分从活的植物体表面以水蒸气状态散失到大气中的过程。
光合作用:绿色植物通过叶绿体,利用光能将水、二氧化碳等无机物合成储存能量的有机物,并且释放氧气的过程。
呼吸作用:细胞利用氧,将有机物分解成二氧化碳和水,并且将储存在有机物中的能量释放出来,供给生命活动的需要,这个过程叫作呼吸作用。
【详解】蒸腾作用意义:拉动水和无机盐的运输,保证各组织器官对水和无机盐的需要。降低叶片表面的温度,避免被过高的气味灼伤。提高大气湿度、增加降水。因此,植物根部吸收的水分能向上输送到植物的顶部,其主要动来自蒸腾作用,ACD不符合题意,B符合题意。
故选B。
6.青春期是人体发育的重要时期,做好青春期的健康保健很重要。下列关于处于青春期少年做法与想法的叙述中,正确的是( )
A.对异性产生好感是不正常的心理变化
B.心理已经发育成熟,任何事情都自己做主
C.积极参加体育活动,提高身体素质
D.遇到烦心事闷在心里不与父母交流
【答案】C
【分析】青春期是一生身体发育和智力发展的黄金时期。 (1)身体变化。①进入青春期,男孩和女孩的身高、体重都迅速增加,这是青春期形态发育的显著特点;②神经系统以及心脏和肺等器官的功能也明显增强。③性器官迅速发育,男孩出现遗精,女孩会来月经,这是青春期发育的突出特征。 (2)心理变化。①有了强烈的独立的意识、叛逆性,遇到挫折又有依赖性,渴望得到家长和老师的关怀;②内心世界逐渐复杂,有的事情不想跟家长交流;③随着身体的发育,性意识也开始萌动,常表现为从初期的与异性疏远,到逐渐愿意与异性接近,或对异性产生朦胧的依恋。这些都是正常的心理变化。 (3)心理卫生。①正确对待自身的身心变化;树立远大理想,培养高尚情操。②争取师长的帮助,促进心理转化;正确认识自己,培养良好心理。③建立团结互助的男女同学关系。
【详解】A. 青春期是性心理发展的重要阶段,对异性产生好感是正常的心理变化,符合青春期的生理和心理发展特点,A错误。
B. 虽然青春期的少年在心理上逐渐成熟,但并未完全成熟,仍然需要家长和老师的指导和支持,不能完全自己做主,B错误。
C. 积极参加体育活动有助于提高身体素质,增强体质,促进身心健康,是青春期健康保健的重要措施之一,C正确。
D. 遇到烦心事时,与父母或信任的人交流有助于缓解心理压力,促进心理健康。闷在心里不利于情绪调节和问题解决,D错误。
故选 C。
7.下列哪一项不是提高植物光合作用,增加作物产量的措施( )
A.增加光照强度与时间B.减少农田中二氧化碳的含量
C.合理灌溉,保证植物生长所需的水分D.合理密植,让植物充分利用光照
【答案】B
【分析】利用光合作用原理使农作物增产的方法主要是增强光合作用强度,如增强光照、增加光照时间、合理密植、为光合作用提供充足的原料(水和二氧化碳)等。
【详解】A.增加光照强度与时间,植物进行光合作用强度增加,能提高作物产量,A正确。
B.二氧化碳是光合作用的原料,增加农田中二氧化碳的含量可提高作物产量,B错误。
C.水是光合作用的原料,合理灌溉能保证植物生长所需的水分,从而可提高作物产量,C正确。
D.合理密植能让植物充分利用光照,从而增强光合作用强度,可提高作物产量,D正确。
故选B。
8.安安同学因季节交替,爱漂亮不注意防寒保暖。这段时间感冒导致鼻塞,晚上睡觉时张开嘴进行呼吸,第二天早上她感觉嗓子非常干燥不舒服,这体现了鼻腔的哪一功能( )
A.进行气体交换B.湿润空气
C.温暖空气D.清洁空气
【答案】B
【分析】呼吸系统由肺和呼吸道组成,肺是呼吸系统的主要器官,是进行气体交换的场所,呼吸道包括鼻腔、咽、喉、气管、支气管,呼吸道对吸入的气体有温暖、湿润和清洁的作用。
【详解】呼吸道与呼吸相适应的特点是:
一、鼻腔内有鼻毛,可以阻挡空气中灰尘的进入,对空气有清洁作用;
二、鼻黏膜分泌的黏液,可以湿润空气和粘住灰尘,对空气有清洁和湿润作用;
三、鼻黏膜内分布着毛细血管,可以温暖空气;
四、呼吸道内表面的纤毛和黏液起清洁空气的作用。
如果用口呼吸则会使口腔在温暖湿润空气时失去水分,会使喉咙干燥同时会产生咳嗽,这是干燥的空气损伤气管的表现。因此,安安同学感冒导致鼻塞,晚上睡觉时张开嘴进行呼吸,第二天早上她感觉嗓子非常干燥不舒服,说明鼻腔的主要作用是湿润空气,与鼻腔的温暖空气、清洁空气无直接关系;肺是气体交换的场所,呼吸道不能进行气体交换。故B符合题意,ACD不符合题意。
故选B。
9.2025年第九届亚冬会于2月7日至14日在中国哈尔滨举行。哈尔滨的冰雪美景霸屏热搜、燃爆全网。下列关于滑雪运动(如图)的叙述正确的是( )
A.图中人员滑雪动作中肱三头肌收缩
B.滑雪过程中只有运动系统的参与
C.滑雪时身体能够保持平衡主要受小脑调节
D.滑雪过程中看到障碍后绕开属于简单反射
【答案】C
【分析】骨骼肌有受刺激而收缩的特性。当骨骼肌受神经传来的刺激收缩时,就会牵动着它所附着的骨,绕着关节活动,于是躯体就产生了运动。但骨骼肌只能收缩牵拉骨而不能将骨推开,因此一个动作的完成总是由至少两组肌肉相互配合活动,共同完成的。
【详解】A.在屈肘动作中,主要是肱二头肌收缩产生力量,使前臂向上弯曲,而肱三头肌则处于舒张状态,为前臂的弯曲提供空间。题图中的运动员处于屈肘状态,故肱三头肌舒张,A不符合题意。
B.人体是一个复杂的有机体,各个系统之间相互协调、相互配合,共同维持人体的正常生理功能。滑雪运动作为一种全身性的运动,需要多个系统的共同配合,如神经系统负责协调和控制运动,呼吸系统提供运动所需的氧气,运动系统提供运动的动力等,B不符合题意。
C.维持身体平衡的中枢在小脑。所以,滑雪时身体能够保持平衡主要受小脑调节,C符合题意。
D.条件反射是在后天生活过程中逐渐形成的反射,非条件反射是先天就有的,不需要大脑皮层参与的反射。滑雪过程中看到障碍后绕开需要视觉中枢和运动中枢的参与,故属于复杂反射,D不符合题意。
故选C。
10.如果人的皮肤受到损伤,病菌会通过损伤部位侵入人体内,此时血液中能吞噬病菌的是( )
A.血浆 B.白细胞C.红细胞 D.血小板
【答案】B
【分析】血液由血浆和血细胞组成,血细胞包括红细胞、白细胞和血小板。血浆:血液的液体成分,主要由水、蛋白质、营养物质、废物等组成,起运输作用。白细胞:血液中的一种细胞,主要功能是防御和吞噬病原体。红细胞:血液中的一种细胞,主要功能是运输氧气和部分二氧化碳。血小板:血液中的一种细胞,主要功能是参与血液凝固,防止出血。
【详解】A.血浆是血液的液体部分,主要含有水、蛋白质、电解质、营养物质、激素、代谢废物以及二氧化碳等。它并不直接参与病原体的吞噬作用,而是为细胞提供营养物质和运输代谢废物,A不符合题意。
B.白细胞是人体免疫系统的重要组成部分,它们具有吞噬和消化病原体的作用。当皮肤损伤,病原体通过损伤部位侵入人体时,白细胞会迅速移动到该部位,并吞噬和消化这些病原体,从而防止病原体在体内的扩散和感染,B符合题意。
C.红细胞的主要功能是运输氧气和少量二氧化碳。它们并不参与病原体的吞噬作用,而是通过血红蛋白与氧气结合,将氧气输送到全身各组织,并将组织中的二氧化碳带回肺部排出体外,C不符合题意。
D.血小板的主要功能是止血和凝血。当血管破裂时,血小板会迅速粘附和聚集在伤口处,形成血小板栓子,以堵塞伤口并促进血液凝固。它们并不直接参与病原体的吞噬作用,D不符合题意。
故选B。
11.病人在医院打吊瓶时,针头插入的是手臂上的一条“青筋”;这里所说的“青筋”是指( )
A.动脉 B.静脉C.动脉和静脉 D.毛细血管
【答案】B
【分析】人体内的血管有动脉血管、静脉血管、毛细血管三种类型。动脉血管管壁厚,弹性最大,管腔较小,血流速度快,其功能为将血液从心脏输送到全身各处去;静脉血管管壁较薄,弹性较小,管腔大,血流速度慢,其功能为将血液从全身各处输送到心脏去;毛细血管管壁最薄,只由一层上皮细胞构成,管腔最小,只允许红细胞呈单行通过,血流速度极慢,数量最多,其功能为物质交换的场所。
【详解】由分析可知,动脉一般埋藏在身体较深的部位,不易从体表中看到,静脉有的埋藏较深,有的埋藏较浅,在体表容易看到,呈“青色”,俗称“青筋”,故ACD错误,B正确。
故选B。
12.经过科学事实验证,充足的睡眠对少年儿童的生长发育有促进作用,原因之一是夜间睡眠状态下,垂体能分泌较多促进身高增长的( )
A.肾上腺素B.生长激素
C.胰岛素D.性激素
【答案】B
【分析】激素是由内分泌腺或内分泌细胞分泌的微量高效化学信息物质,通过体液运输作用于靶细胞或靶器官,在人体的生长发育、新陈代谢、生殖、应激反应以及维持内环境稳定等诸多生理过程中发挥着不可或缺的调节作用。
【详解】A.肾上腺髓质分泌肾上腺素,主要作用是在人体面临紧急情况时,如遭遇危险、剧烈运动等,使心跳加快、呼吸加快、血糖升高等,帮助人体快速做出应激反应,故A不符合题意。
B.由脑垂体分泌,具有促进骨骼生长和肌肉发育等功能,是人体生长发育过程中最重要的内分泌激素之一。生长激素在夜间睡眠时,尤其是深度睡眠阶段分泌旺盛,能刺激骨关节软骨和骨骺软骨生长,从而促进身高增长,所以充足睡眠下分泌的生长激素对少年儿童生长发育至关重要,故B符合题意。
C.由胰腺的胰岛细胞分泌,是人体内唯一能够降低血糖的激素,主要功能是促进组织细胞对葡萄糖的摄取和利用,维持正常的血糖水平,故C不符合题意。
D.性激素包括雄激素、雌激素和孕激素等,主要作用是促进生殖器官的发育和成熟,调节生殖功能,激发和维持第二性征等,但不是直接促进少年儿童身高增长的激素,故D不符合题意。
故选B。
13.《小蝌蚪找妈妈》是我国发行的首版动画题材邮票。关于邮票中动物的描述不合理的是( )
A.图中的虾是无脊椎动物,其生长发育过程中有蜕皮现象
B.金鱼和蝌蚪都是用鳃呼吸,生活在水中
C.乌龟和青蛙都可以水陆两栖,两者都是两栖动物
D.乌龟和青蛙都是变温动物
【答案】C
【分析】题图中,虾属于无脊椎动物中的节肢动物;金鱼属于脊椎动物中的鱼类;乌龟脊椎动物中的爬行动物;青蛙幼体是蝌蚪,属于脊椎动物中的两栖动物。
在动物类群中只有鸟类和哺乳动物属于恒温动物,其他动物类群都属于变温动物。
【详解】A.虾的身体由许多体节构成,体内无脊椎骨构成的脊柱,体表有外骨骼,具有保护作用,但其不能随虾身体的长大而长大,故在生长发育过程中有脱去旧的外骨骼,形成新的外骨骼的现象,即蜕皮,A正确。
B.金鱼属于鱼类,生活在水中,用鳃呼吸;蝌蚪,青蛙的幼体,生活在水中,用鳃呼吸,B正确。
C.乌龟,身体表面有甲,具有保护作用,用肺呼吸,水陆两栖生活,属于爬行动物;青蛙,幼体生活在水中,用鳃呼吸,成体水陆两栖生活,用肺呼吸,皮肤辅助呼吸,属于两栖动物,C错误。
D.结合分析可知,乌龟(爬行动物)和青蛙(两栖动物)都是变温动物,D正确。
故选C。
14.在进行跨学科实践活动时,同学们分小组制作了馒头、面包等发酵食品。通过查询资料得知,发面时,微生物发酵产生二氧化碳和酒精,使面团膨大松软并散发出淡淡酒香。与此现象有关的微生物是( )
A.青霉菌 B.酵母菌C.乳酸杆菌 D.醋酸杆菌
【答案】B
【分析】发酵技术是指利用微生物的发酵作用,运用一些技术手段控制发酵过程,大规模的生产发酵产品的技术。
【详解】A.青霉菌提取青霉素,可以防治细菌性疾病的发生,故A不符合题意。
B.微生物的发酵在食品的制作中具有重要的作用,如酿制酒时要用到酵母菌,在无氧的条件下,酵母菌能分解葡萄糖产生酒精和二氧化碳,所以发面时,微生物发酵产生二氧化碳和酒精,使面团膨大松软并散发出淡淡酒。与之有关的微生物是酵母菌,故B符合题意。
C.制作泡菜,酸奶等需要用到乳酸杆菌,并且是在无氧条件下进行,故C不符合题意。
D.制作醋需要醋酸杆菌,故D不符合题意。
故选B。
15.培育出新型杂家水稻,被誉为“杂交水稻之父”的科学家是( )
A.巴斯特B.袁隆平
C.达尔文D.罗伯特•胡克
【答案】B
【分析】袁隆平,北京人,汉族,运用生物科学技术,在育种中利用野生稻与栽培稻杂交,培育出了高产的杂交水稻,是著名的世界杂交水稻之父。
【详解】A.巴斯德是法国微生物学家、化学家,巴斯德通过实验证明微生物只能来自微生物,而不能凭空产生。他做的一个最令人信服、然而却是十分简单的实验就是“鹅颈瓶实验”,还发现了酵母菌以及保存酒和牛奶的巴氏消毒法,被称为“微生物学之父”,A不符合题意。
B.袁隆平,北京人,汉族,运用生物科学技术,在育种中利用野生稻与栽培稻杂交,培育出了高产的杂交水稻,是世界著名的杂交水稻之父,B符合题意。
C.达尔文,英国生物学家,进化论的奠基人,在探究生物进化奥秘的过程中,具有重要贡献,提出了“自然选择学说”,C不符合题意。
D.1663年罗伯特•胡克有一个非常了不起的发现,他用自制的复合显微镜观察一块软木薄片的结构,发现它们看上去像一间间长方形的小房间,就把它命名为细胞,至今仍被使用,D不符合题意。
故选B。
16.生物兴趣小组欲“了解教室内不同高度空气中微生物的分布情况”,在教室不同高度“打开培养皿,暴露在空气中5~10分钟”的步骤,这相当于细菌、真菌培养过程中的( )
A.制作培养基 B.消毒、灭菌C.接种 D.培养
【答案】C
【分析】细菌、真菌的培养过程:先配制好培养基,并对培养基及其培养皿等材料用具进行高温灭菌;待培养基冷却后,将细菌或真菌接种在培养基表面;最后进行恒温培养。
【详解】A.制作培养基是培养细菌、真菌的基础,为它们提供生长所需的营养物质。但题目中描述的步骤并未涉及培养基的制作,A错误。
B.消毒、灭菌是为了消除培养基和其他实验器材中的杂菌,防止它们对实验结果产生干扰。题目中提到了“暴露在空气中”,但此步骤的主要目的并非消毒灭菌,而是接种,B错误。
C.接种是将微生物引入到培养基上的过程。题目中描述的“打开培养皿,暴露在空气中5~10分钟”正是为了让空气中的微生物落入培养皿中,从而完成接种过程,C正确。
D.培养是将接种后的培养基放置在适当的条件下,让微生物在其中生长繁殖。题目中并未描述这一步骤,D错误。
故选C。
17.12月10日,神农架国家公园里飘起了小雪,成群的金丝猴下山,在雪林中觅食嬉戏,看到游客靠近就跑回树上。金丝猴能及时躲避游客靠近,是因为( )
A.胎生、哺乳B.体温恒定
C.牙齿未分化D.有发达的神经系统
【答案】D
【分析】哺乳动物的特征有:体表被毛,体毛的主要作用是保温;牙齿有门齿、臼齿和犬齿的分化;体腔内有膈,将身体分为胸腔和腹腔两部分;心脏四腔,用肺呼吸,大脑发达,体温恒定;胎生哺乳,以乳汁哺育后代。哺乳动物具有高度发达的感觉器官和神经系统,能够灵敏地感知外界环境的变化,对环境的复杂多变及时作出反应。
【详解】A.胎生、哺乳是金丝猴的繁殖方式,与躲避行为无关,故A错误。
B.体温恒定是哺乳动物的生理特征,与躲避行为无关,故B错误。
C. 牙齿未分化与金丝猴的食性有关,与躲避行为无关,故C错误。
D.金丝猴能够及时躲避游客靠近,主要是因为它们有发达的神经系统,这使得它们能够快速感知环境中的变化并作出相应的反应。发达的神经系统帮助金丝猴具备敏锐的感知能力和迅速的行动能力,从而能够及时躲避潜在的危险,故D正确。
故选D。
18.鸟类中的“大熊猫”白鹇安居连江县丹阳镇。以下是它所属的分类等级,由大到小依次为( )
①鸡形目 ②脊索动物门 ③动物界 ④雉科 ⑤鸟纲 ⑥鹇属 ⑦白鹇
A.③②①⑤⑥⑦④B.③②⑤①④⑥⑦
C.②③①⑤④⑥⑦D.③②⑤⑥①④⑦
【答案】B
【分析】生物分类单位由大到小是界、门、纲、目、科、属、种。
【详解】生物分类单位由大到小是界、门、纲、目、科、属、种。界是最大的分类单位,最基本的分类单位是种。分类单位越大,生物的相似程度越少,共同特征就越少,生物的亲缘关系就越远;分类单位越小,生物的相似程度越多,共同特征就越多,生物的亲缘关系就越近。分析可知,白鹇分类的等级由大到小依次为③动物界 、②脊索动物门、 ⑤鸟纲、①鸡形目、④雉科、⑥鹇属、⑦白鹇。ACD不符合题意,B符合题意。
故选B。
19.下列各组性状中,属于相对性状的是( )
A.猫的黄毛和狗的黑毛B.豌豆的黄粒和圆粒
C.红色玫瑰和白色牡丹D.小麦的高秆和矮秆
【答案】D
【分析】生物体的形态特征、生理特征和行为方式叫做性状,同种生物同一性状的不同表现形式叫做相对性状。
【详解】A.猫和狗属于不同种生物,不符合相对性状中“同种生物”这一要点,所以该组性状不属于相对性状,A错误。
B.黄粒描述的是豌豆种子的颜色性状,圆粒描述的是豌豆种子的形状性状,不是同一性状,不符合相对性状概念中“同一性状”的要求,该组性状不属于相对性状,B错误。
C.玫瑰和牡丹是不同种生物,不满足相对性状中“同种生物”的条件,该组性状不属于相对性状,C错误。
D.小麦是同种生物,高秆和矮秆是小麦茎秆高度这同一性状的不同表现形式,符合相对性状的概念,该组性状属于相对性状,D正确。
故选D。
20.如图是某感冒药说明书的部分内容,请你依据说明书的信息,判断下列说法错误的是( )
A.该药是非处方药,不需要凭医生处方购买
B.用药前需关注该药的生产日期及有效期
C.该药可用于治疗外感风寒引起的头痛发热
D.感冒后想快点好,一次可服用6粒
【答案】D
【分析】安全用药是指根据病情需要,正确选择药物的品种、剂量和服用时间等,以充分发挥最佳效果,尽量避免药物对人体产生的不良作用或危害。
处方药是必须凭执业医师或执业助理医师的处方才可以购买,并按医嘱服用的药物;非处方药是不需要医师处方、即可自行判断、购买和使用的药品,简称OTC,这些药物大都用于多发病常见病的自行诊治,如感冒、咳嗽、消化不良、头痛、发热等。
【详解】A.说明书上有“OTC”标示,故该药是非处方药,不需要凭医生处方购买,A不符合题意。
B.无论处方药还是非处方药,在使用之前,都要仔细阅读药品说明书,了解药物的功能主治、成分、注意事项、生产日期、有效期等,以确保用药安全,做到合理用药,有利于人体健康,B不符合题意。
C.根据药品说明书“功能主治”可知,该药可用于治疗外感风寒引起的头痛发热,C不符合题意。
D.用药前要明确诊断,要针对不同的病情,适当用药,药物一般都有一定的毒副作用,过量服用,会危害人体健康,用药剂量要适当;因此,要根据药物说明书的用法用量服用,不能自行加量,D符合题意。
故选D。
21.某生物兴趣小组为探究外部条件对小麦种子萌发的影响,挑选40粒饱满,大小相近的小麦种子,平均分成四份,处理方法如图,下列相关叙述错误的是( )
A.实验时,每个玻璃罐中各放10粒种子而不是1粒种子,目的是减小实验的偶然性
B.本实验共有3组对照实验,变量有温度,水和空气
C.为了探究小麦种子萌发需要充足的空气,应选择丙丁形成一组对照
D.为了探究小麦种子萌发需要适宜的温度,应选择乙丙形成一组对照
【答案】C
【分析】(1)种子萌发的条件: ①环境条件:适宜的温度、一定的水分、充足的空气。②自身条件:胚是活的、发育成熟且胚是完整的、足够的营养储备、不在休眠期。
(2)对照实验是指在探究某种条件对研究对象的影响时,对研究对象进行的除了该条件不同以外,其他条件都相同的实验。对照实验由实验组和对照组组成,一般来说,对实验变量进行处理的是实验组;没有处理是的是对照组。
【详解】A.每个玻璃罐中放10粒种子而不是1粒种子,目的是减小实验的偶然性,因为使用多粒种子可以减少实验误差,提高结果的可靠性,A正确。
B.本实验共有3组对照实验,甲与乙形成一组对照实验,实验的变量是水分,乙与丙形成一组对照实验,实验的变量是温度,乙与丁形成一组对照实验,实验的变量是空气,除变量不同以外其他的实验条件保持相同,B正确。
C.为了探究小麦种子萌发需要充足的空气,应选择乙丁形成一组对照,因为乙丁两组在处理条件上可能只有空气供应不同,适合作为对照实验来探究空气对种子萌发的影响,C错误。
D.为了探究小麦种子萌发需要适宜的温度,应选择乙丙形成一组对照,实验的变量是温度,其他的实验条件保持相同,有利于控制实验的单一变量,D正确。
故选C。
22.科研人员通过生物技术将人促红细胞生成素基因导入牛体内,使牛合成人的促红细胞生成素,用于治疗贫血。该项技术是( )
A.杂交技术 B.转基因技术 C.克隆技术 D.发酵技术
【答案】B
【分析】转基因技术即基因工程又叫做基因拼接技术或DNA重组技术。通俗的说,就是按照人们的意愿,把一种生物的某种基因提取出来,加以修饰改造,然后放到另一种生物的细胞里,定向地改造生物的遗传性状。
【详解】A.杂交技术是将两个或多个品种的优良性状通过交配集中一起,再经过选择和培育,获得新品种的方法,故A不符合题意。
B.转基因技术就是把一种生物的某个基因,用生物技术的方法转入到另一种生物的基因组中,培育出的转基因生物就有可能表现出转入基因所控制的性状。据题干可知治疗贫血采用的是转基因技术,故B符合题意。
C.克隆技术本身的含义是无性繁殖,即由同一个祖先的细胞分裂繁殖而形成的纯细胞系,该细胞系中每个细胞的基因彼此相同,故C不符合题意。
D.发酵技术是指利用微生物的发酵作用,运用一些技术手段控制发酵过程,大规模的生产发酵产品的技术。微生物的发酵技术在食品、药品的制作中具有重要意义,故D不符合题意。
故选B。
23.党的十九大报告中指出,“必须树立和践行绿水青山就是金山银山的理念,像对待生 命一样对待生态环境”,下列关于我国植被问题的叙述,不正确的是( )
A.我国人均森林面积已超世界人均水平
B.我国植被保护面临的形势十分严峻
C.温室效应和大气中二氧化碳浓度增加有关
D.草原的情况不容乐观,过度放牧使许多草场退化、沙化
【答案】A
【分析】我国植被面临的主要问题有:我国人均森林覆盖率低,人均森林面积0.145公顷,不足世界人均占有量的1/4;长期以来对森林资源的不合理利用,伐优留劣、乱砍滥伐,使森林生态系统呈退化趋势,人均森林面积少;对草原的过度放牧使许多草场退化、沙化,导致土地沙漠化的面积每年都在扩大。
【详解】A.我国人均森林面积只有0.128公顷,仅相当于世界人均水平的1/5,A错误。
B.当前,我国植被面临着非常严峻的形势,如草场退化、沙化,森林生态系统呈现衰退的趋势等,比如土地沙漠化已对我国的农业生产和人类生活构成了极大的威胁,因此我国植被保护面临的形势十分严峻,B正确。
C.温室效应是指由于全球二氧化碳等气体的排放量不断增加,导致地球平均气温不断上升的现象。化石燃料燃烧会产生大量的二氧化碳,随着工业的发展,人类使用的化石燃料大量增加,这正是造成大气中二氧化碳含量增加的主要原因之一,森林绿化面积迅速递减,使得自然界吸收二氧化碳的能力降低,C正确。
D.我国的草原植被由于过度放牧已使许多草场退化、沙化,沙化的面积在逐年扩大,D正确。
故选A。
第 = 2 \* ROMAN II卷(非选择题 共54分)
本题共8题,共54分。
24.(8分)农田是养育人类的土地,农田生态系统是人类赖以生存的基础。古人有“明月别枝惊鹊,清风半夜鸣蝉。稻花香里说丰年,听取蛙声一片”的词句,描绘出农田生态系统的美丽画卷!如图为某农田生态系统的食物链和食物网示意图,请据图回答问题:
(1)图示中若要构成一个完整的生态系统,还缺少非生物成分和 。
(2)图中共有 条食物链,在该食物网中,鹰和鼠之间是 (填“捕食”或“竞争”)关系。
(3)如果人类大量捕杀蛇,该生态系统将受到严重破坏,这说明生态系统的 能力是有一定限度的。
【答案】
(1)分解者
(2)3 捕食
(3)自我调节/自动调节
【分析】生态系统是指在一定的空间范围内,生物与环境所形成的统一的整体。由生物部分和非生物部分组成,生物部分包括生产者(主要是绿色植物,能通过光合作用制造有机物,一方面供自身,另一方面也是其他生物的食物来源)、消费者(绝大多数动物,不能自己制造有机物,直接或间接以绿色植物为食)和分解者(主要是营腐生的细菌和真菌,还包括蚯蚓、蜣螂等腐蚀性动物),非生物部分包括阳光、空气、土壤、水等。
【详解】(1)生态系统是指在一定的空间范围内,生物与环境所形成的统一的整体。由生物部分和非生物部分组成,生物部分包括生产者、消费者、分解者,非生物部分包括阳光、空气、土壤、水等,故图示中若要构成一个完整的生态系统,还缺少非生物成分和分解者。
(2)食物链表示的是生产者和消费者之间因吃与被吃的关系而形成的链状结构。图中共有3条食物链:小麦→蝗虫→青蛙→蛇→鹰;小麦→鼠→蛇→鹰;小麦→鼠→鹰。其中最短的是小麦→鼠→鹰。在食物网中,鹰以鼠为食,故鹰和鼠之间是捕食。
(3)在一般情况下,生态系统中各种生物的数量和所占的比例总是维持在相对稳定的状态.这说明生态系统具有一定的自动调节能力,但这种自动调节能力有一定限度,当人为的或自然因素的干扰超过了这种限度时,生态系统就会遭到破坏。故如果人类大量捕杀蛇,该生态系统将受到严重破坏,这说明生态系统的自我调节能力是有一定限度的。
25.(6分)图是显微镜结构图和小洁在显微镜下观察到的洋葱鳞片叶内表皮细胞物像,请据图回答(注意:[ ]里填序号,横线上填文字)。
(1)若使镜筒在较大的范围内升降,应调节[ ] 。
(2)若使物像甲移到视野的中央,应往 方移动装片。调整后,观察到物像乙,要使物像乙更加清晰,应调节[ ] 。
【答案】
(1)9粗准焦螺旋
(2)右下 10细准焦螺旋
【分析】如图中,1是目镜,2是镜筒,3是转换器,4是物镜,5是遮光器,6是通光孔,7是压片夹,8是反光镜,9是粗准焦螺旋,10是细准焦螺旋,11是镜臂。
【详解】(1)粗准焦螺旋可以大幅度的升降镜筒,可以快速找到物像,所以若使镜筒在较大的范围内升降,应调节9粗准焦螺旋。
(2)在显微镜下看到的物像是上下左右均颠倒的物像,所以我们移动玻片标本时,标本移动的方向正好与物像移动的方向相反,所以若使物像甲移到视野的中央,应往右下方移动装片。
细准焦螺旋可以小幅度的升降镜筒,可以精细调焦,能够使物像变得更加清晰,调整后,观察到物像乙,要使物像乙更加清晰,应调节10细准焦螺旋。
26.(8分)细胞的生活是物质、能量和信息的统一。下图为动、植物细胞的结构示意图,请据图回答下列问题,[ ]中填编号。
(1)物质进出动、植物细胞都需要经过细胞的“边界”,该边界是[ ] 。
(2)“接天莲叶无穷碧,映日荷花别样红”,其中的“红”与图中[ ] 有关。
(3)植物细胞中的[③] 能将光能转化成化学能储存在有机物中。
(4)图中[④]其内含有一种非常神奇的遗传物质,该物质携带着指导生物生长发育的全部遗传信息,它是 。
【答案】
(1)②细胞膜
(2)⑤液泡
(3)叶绿体
(4) DNA
【分析】图中①细胞壁,②细胞膜,③叶绿体,④细胞核,⑤液泡,⑥细胞质,⑦线粒体。
【详解】(1)②细胞膜具有保护和控制物质进出的作用(选择透过性)。细胞膜将细胞内部与外界环境分开,使细胞拥有一个比较稳定的内部环境。细胞膜能让有用的物质进入细胞,有害的物质挡在外面,同时把细胞产生的废物排到细胞外。
(2)液泡内含细胞液,细胞液中溶解有多种物质,如或甜味或辣味的物质、色素以及糖类、无机盐、蛋白质等营养物质。“接天莲叶无穷碧,映日荷花别样红”,其中的“红”与图中⑤液泡有关。
(3)③叶绿体是进行光合作用的场所,能将光能转化成化学能储存在有机物中。
(4)④细胞核内具有遗传物质DNA,是遗传的控制中心,控制着生物体的生长、发育与遗传。
27.(8分)如图,图甲是人体消化系统示意图,图乙是淀粉、脂肪和蛋白质在消化道内分解消化过程示意图,请据图回答问题。
(1)图甲中人体的消化和吸收营养物质的主要器官是[ ] 。
(2)图乙中X曲线代表 ,Y曲线代表 。
(3)小明正处于青春期,医生建议他补充含蛋白质丰富的食物,蛋白质最终被分解为 。
【答案】
(1)⑥小肠
(2)淀粉 蛋白质
(3)氨基酸
【分析】图甲中①食道,②肝脏,③大肠,④胃,⑤胰腺,⑥小肠。图乙中:A口腔、B咽和食道、C胃、D小肠、E大肠。X代表的淀粉的消化,Y代表的是蛋白质的消化,Z代表的是脂肪的消化。
【详解】(1)⑥小肠是消化食物和吸收营养物质的主要场所,这是与小肠的结构特点相适应的:小肠长约5~6m,小肠内具有肠液、胰液和胆汁等多种消化液;小肠内壁有环形皱襞,皱襞上有小肠绒毛,增大了消化和吸收的面积;小肠绒毛内有毛细血管和毛细淋巴管,绒毛壁、毛细血管壁、毛细淋巴管壁都是由一层上皮细胞构成的,有利于营养物质被吸收进入小肠内壁的毛细血管和毛细淋巴管中。
(2)淀粉的消化从A口腔开始,先是在唾液的作用下初步消化,然后在D小肠中肠液和胰液的作用下,被彻底分解成葡萄糖,所以图乙中表示脂肪消化的曲线是X。
蛋白质的消化从C胃开始的,在胃液的作用下被初步消化,再到D小肠中在肠液和胰液的作用下,被彻底分解,所以图乙中表示蛋白质消化的曲线是Y。
(3)蛋白质的消化是从胃开始的,当食物中的蛋白质进入胃以后,在胃液的作用下进行初步消化后进入小肠,小肠里的胰液和肠液含有消化糖类、脂肪和蛋白质的酶,在这些酶的作用下,蛋白质被彻底消化为氨基酸。
28.(6分)悠悠文明史,漫漫丝绸路。小小的家蚕不仅同中华文明紧密相连,也促进了中外文化的交流。下面是家蚕发育过程中的4个时期的形态图,请据图回答:
(1)家蚕的发育顺序是 (用序号和箭头表示),它的发育属于 发育。
(2)与家蚕相比,蝗虫不经过的发育时期是 期。
【答案】
(1)④→②→①→③ 完全变态
(2)蛹
【分析】图中,①是蛹、②是幼虫、③是成虫、④是卵(受精卵)。
【详解】(1)发育过程经过卵→幼虫→蛹→成虫四个时期,这样的变态发育称为完全变态发育;家蚕的发育过程为④卵、②幼虫、①蛹、③成虫,这是完全变态的发育过程。
(2)蝗虫的发育过程经过卵→若虫→成虫三个时期,这样的变态发育称为不完全变态发育;与家蚕相比,蝗虫不经过的发育时期是蛹期。
29.(6分)第七次全国人口普查结果显示,截止2020年11月1日零时,我国总人口男性和女性的性别比例为105.07∶100,比例接近1∶1,甲图是人类性别决定图解,乙图是某种遗传病在一个家庭中的遗传情况。结合图示,分析回答问题:
(1)图甲中,由受精卵③发育成的后代④,能从父亲身上继承下来的是 。
A.显性基因 B.Y染色体 C.X染色体 D.隐性基因
(2)如图乙所示,后代4为患病个体。分析可知,该家庭的遗传病是由 基因控制的(填“显性”或“隐性”),若用A和a表示该遗传病的基因,3的基因组成是 。
【答案】
(1)B
(2)隐性 AA或Aa
【分析】(1)在一般情况下,如果母亲的卵细胞(含X染色体)与父亲的含有X染色体的精子结合,受精卵的性染色体组成就是XX,那么此受精卵发育成的孩子就是女孩。如果母亲的卵细胞与父亲的含有Y染色体的精子结合,受精卵的性染色体组成就是XY,那么,此受精卵发育成的孩子就是男孩。因此,人的性别是由性染色体决定的。
(2)等位基因:在遗传学上,把位于一对同源染色体的相同位置上,控制着相对性状的基因,叫做等位基因。
【详解】(1)人类的性别是由性染色体的组成决定的。男性的性染色体组成为①XY。在亲代的生殖细胞形成过程中,两条性染色体彼此分离,男性产生两种类型的精子:含X染色体的精子和含Y染色体的精子,图中②中性染色体为Y,所以,由受精卵③发育成的后代④,能从父亲身上继承下来的是Y染色体,B符合题意,ACD不符合题意。
故选B。
(2)在一对相对性状的遗传过程中,子代个体中出现了亲代没有的性状,新出现的性状一定是隐性性状,亲代的性状是显性性状,亲代的基因组成是杂合的。所以,根据题图的遗传规律(亲代:正常×正常→子代出现:患病),可推知正常是显性性状(基因组成可表示为AA或Aa),患病是隐性性状(基因组成可表示为aa)。患病子代的基因组成是aa,一个a基因来自父方,一个a基因来自母方,因此正常亲代的基因组成为Aa和Aa,遗传图解如下:
故3正常的基因组成是AA或Aa。
30.(6分)由甲型流感病毒感染引起的流行感冒,简称“甲流”。某校针对今年春季高发的甲流,开展了制作“传染病校园宣传手册”的实践活动。小明制作的手册如图所示,请结合手册,回答相关问题。
(1)从传染病的角度分析,甲流患者属于 。
(2)图中“对付甲流有妙招”的①②③属于预防传染病措施中的 。
(3)注射甲型流感疫苗能有效预防甲流,其免疫类型属于 (填“非特异性”或“特异性”)免疫。
【答案】
(1)传染源
(2)切断传播途径
(3)特异性
【分析】1.传染病的预防措施包括控制传染源、切断传播途径、保护易感人群等措施。
2.病原体是指引起传染病的细菌、真菌、病毒和寄生虫等生物。
3.特异性免疫是指第三道防线,产生抗体,消灭抗原,是出生后才有的,只能对特定的病原体或异物有防御作用。
【详解】(1)从传染病的角度分析,甲型流感病毒是引起甲型流感的病原体,甲流患者属于传染源。
(2)传染病的预防措施包括控制传染源、切断传播途径、保护易感人群等措施;图中“对付甲流有妙招”的①常通风、②勤洗手、③戴口罩等属于预防传染病措施中的切断传播途径。
(3)接种疫苗是预防甲流的有效方式,在接种后该疫苗作为抗原刺激淋巴细胞产生一种抵抗甲型流感病毒的特殊蛋白质叫做抗体,它与抗原的结合可以促进吞噬细胞的吞噬作用,使甲型流感病毒失去致病性,是出生后才有的,只能对特定的病原体或异物有防御作用,这属于特异性免疫。
31.(6分)某校生物兴趣小组,探究自己感兴趣的问题:多雨的夏季,脏衣服容易长霉吗?他们设计的实验如下:请分析回答:
(1)请补充表格中①处内容:① 。
(2)第1、2组为对照实验时,变量是 。第2、3组为对照实验时,变量是 。
【答案】(1)干燥/不潮湿
(2)衣服种类 水分/有没潮湿
【分析】对照实验是在研究一种条件对研究对象的影响时,所进行的除了这种条件不同外,其他条件都相同的实验,这个不同的条件,就是唯一变量。一般的对实验变量进行处理的,就是实验组,没有对实验变量进行处理的就是对照组。
【详解】(1)为确保实验组、对照组实验结果的合理性,对影响实验的其他相关因素应设置均处于相同且理想状态,这样做的目的是控制单一变量,便于排除其它因素对实验结果的影响和干扰。所以,表格中①处内容:①干燥。
(2)对照试验的单一变量原则是控制其它条件不变,而只改变其中一个条件,观察该变量对实验结果的影响。在对照实验中,经过控制处理的一组事物称为实验组。为了确证实验组的结果是由人为进行的这种处理引起的,需要用同样的研究对象,另外设置不作上述处理的一组事物进行观察,这样的未作实验处理的一组事物称为对照组。所以,第1、2组为对照实验时,变量是衣服种类,第2、3组为对照实验时,变量是衣服种类。实验中除了变量外,其他条件必须相同,目的是控制单一变量。以上3组实验,第2组是对照组。“甲流”来袭,
不要害怕!
防护手册请收好!!!
认识甲流
甲型流感,简称“甲流”,由甲型流感病毒引起,呈季节性流行。
如果被感染了,你会发烧、头疼、咳嗽、流鼻涕、呕吐、腹泻、肌肉酸痛等。
它是这样传播的
对付甲流有妙招
①常通风②勤洗手③戴口罩④锻炼身体⑤注射疫苗
项目
第1组
第2组
第3组
实验材料
干净衣服
脏衣服
脏衣服
环境条件
潮湿
潮湿
①
其他
其余实验条件都相同
实验结果
没有发霉
发霉
没有发霉
相关试卷 更多
- 1.电子资料成功下载后不支持退换,如发现资料有内容错误问题请联系客服,如若属实,我们会补偿您的损失
- 2.压缩包下载后请先用软件解压,再使用对应软件打开;软件版本较低时请及时更新
- 3.资料下载成功后可在60天以内免费重复下载
免费领取教师福利 


.png)




