若您为此资料的原创作者,认为该资料内容侵犯了您的知识产权,请扫码添加我们的相关工作人员,我们尽可能的保护您的合法权益。
1/6
2/6
3/6
还剩3页未读,
继续阅读
2025年广州高考二模历史试题及答案
展开
这是一份2025年广州高考二模历史试题及答案,共6页。
相关试卷
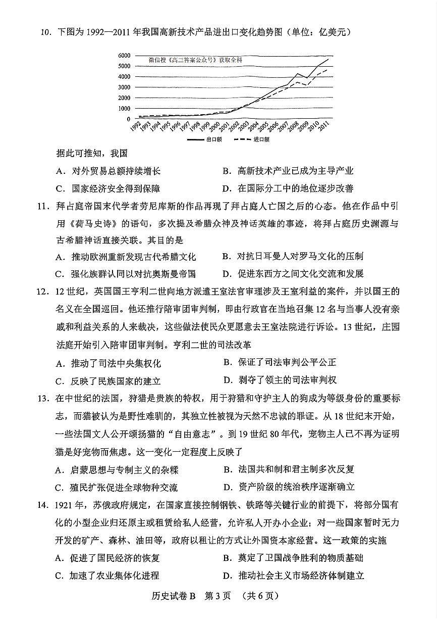
2025广州市届高三二模历史试题(含答案):
这是一份2025广州市届高三二模历史试题(含答案),共9页。
2025年广州高考二模历史试题及答案:
这是一份2025年广州高考二模历史试题及答案,文件包含历史pdf、历史答案pdf等2份试卷配套教学资源,其中试卷共9页, 欢迎下载使用。
广东省广州市2025届普通高中毕业班综合测试(高考二模)历史试题(含答案):
这是一份广东省广州市2025届普通高中毕业班综合测试(高考二模)历史试题(含答案),共9页。
资料下载及使用帮助
版权申诉
- 1.电子资料成功下载后不支持退换,如发现资料有内容错误问题请联系客服,如若属实,我们会补偿您的损失
- 2.压缩包下载后请先用软件解压,再使用对应软件打开;软件版本较低时请及时更新
- 3.资料下载成功后可在60天以内免费重复下载
版权申诉
免费领取教师福利

