若您为此资料的原创作者,认为该资料内容侵犯了您的知识产权,请扫码添加我们的相关工作人员,我们尽可能的保护您的合法权益。
1/10
2/10
3/10
还剩7页未读,
继续阅读
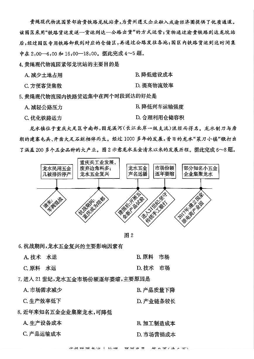
河北省2025届高三高考模拟省级预测联考卷(Ⅱ)-地理试题+答案
展开
这是一份河北省2025届高三高考模拟省级预测联考卷(Ⅱ)-地理试题+答案,共10页。
相关试卷
陕西省渭南市2025届高三高考模拟联考联评模拟试题(三高考模拟)-地理试题+答案:
这是一份陕西省渭南市2025届高三高考模拟联考联评模拟试题(三高考模拟)-地理试题+答案,共3页。
河北省2024-2025高三下学期省级高考联测考试考试地理试题及答案:
这是一份河北省2024-2025高三下学期省级高考联测考试考试地理试题及答案,文件包含河北省2024-2025高三省级联测考试地理docx、河北省2024-2025高三省级联测考试地理答案pdf等2份试卷配套教学资源,其中试卷共9页, 欢迎下载使用。
河北省邯郸市2025届高三上学期高考第一次模拟预测-地理试题+答案:
这是一份河北省邯郸市2025届高三上学期高考第一次模拟预测-地理试题+答案,共7页。
相关试卷 更多
资料下载及使用帮助
版权申诉
- 1.电子资料成功下载后不支持退换,如发现资料有内容错误问题请联系客服,如若属实,我们会补偿您的损失
- 2.压缩包下载后请先用软件解压,再使用对应软件打开;软件版本较低时请及时更新
- 3.资料下载成功后可在60天以内免费重复下载
版权申诉
免费领取教师福利

