若您为此资料的原创作者,认为该资料内容侵犯了您的知识产权,请扫码添加我们的相关工作人员,我们尽可能的保护您的合法权益。
1/25
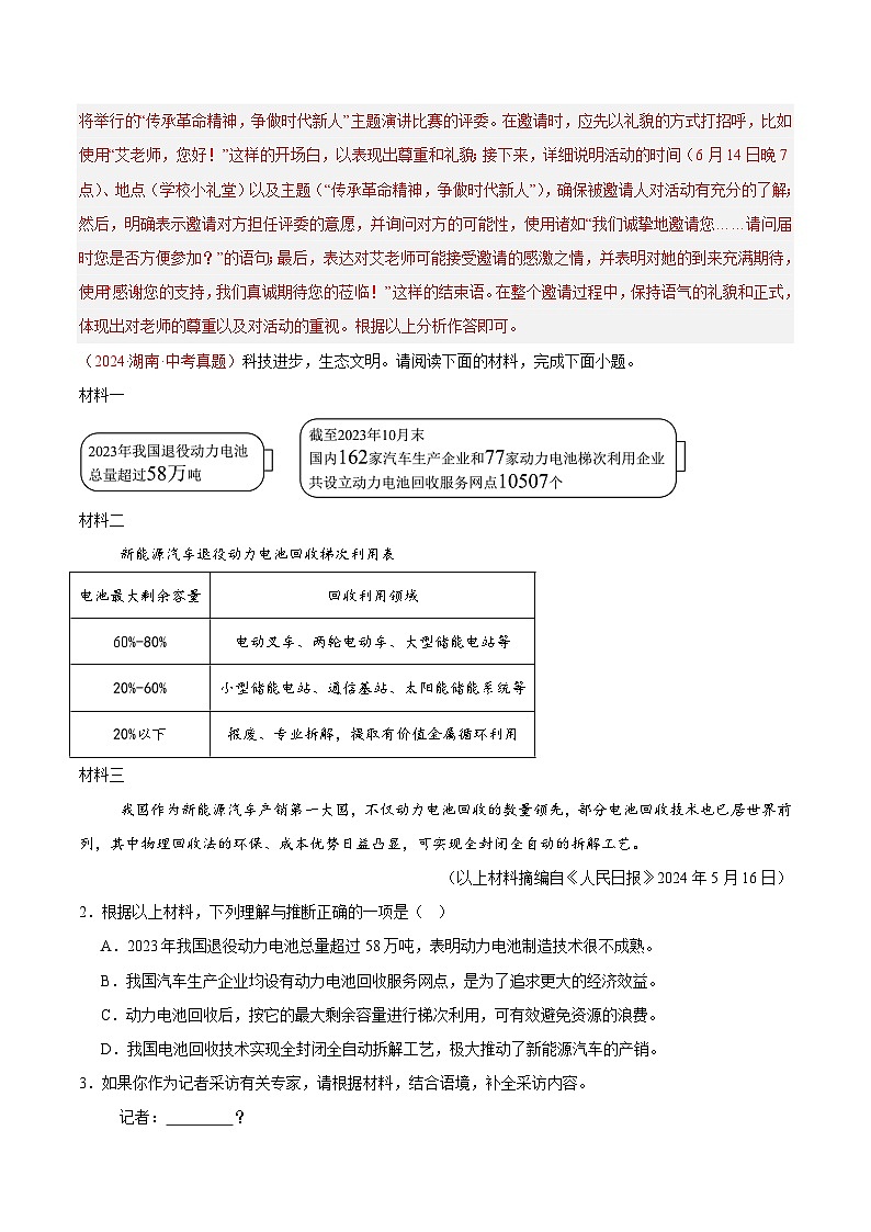
2/25
3/25
还剩22页未读,
继续阅读
专题03 综合性学习(第01期)-2024年中考语文真题分类汇编(全国通用)(解析版)
展开
这是一份专题03 综合性学习(第01期)-2024年中考语文真题分类汇编(全国通用)(解析版),共25页。
相关试卷
2025年中考语文真题分类汇编(全国通用)专题03 综合性学习(全国通用)(解析版):
这是一份2025年中考语文真题分类汇编(全国通用)专题03 综合性学习(全国通用)(解析版),共20页。
2025年中考语文真题分类汇编(全国通用)专题03 综合性学习(全国通用)(原卷版):
这是一份2025年中考语文真题分类汇编(全国通用)专题03 综合性学习(全国通用)(原卷版),共10页。
专题07 综合性学习(第03期)-【真题汇编】2024年中考语文真题分类汇编(全国通用):
这是一份专题07 综合性学习(第03期)-【真题汇编】2024年中考语文真题分类汇编(全国通用),文件包含专题07综合性学习第03期原卷版docx、专题07综合性学习第03期解析版docx等2份试卷配套教学资源,其中试卷共30页, 欢迎下载使用。
相关试卷 更多
资料下载及使用帮助
版权申诉
- 1.电子资料成功下载后不支持退换,如发现资料有内容错误问题请联系客服,如若属实,我们会补偿您的损失
- 2.压缩包下载后请先用软件解压,再使用对应软件打开;软件版本较低时请及时更新
- 3.资料下载成功后可在60天以内免费重复下载
版权申诉
免费领取教师福利

