若您为此资料的原创作者,认为该资料内容侵犯了您的知识产权,请扫码添加我们的相关工作人员,我们尽可能的保护您的合法权益。
还剩3页未读,
继续阅读
所属成套资源:2025届高三下学期二模物理试题(含答案)
成套系列资料,整套一键下载
2025届全国优创名校金太阳高三4月联考物理试题(含答案)
展开
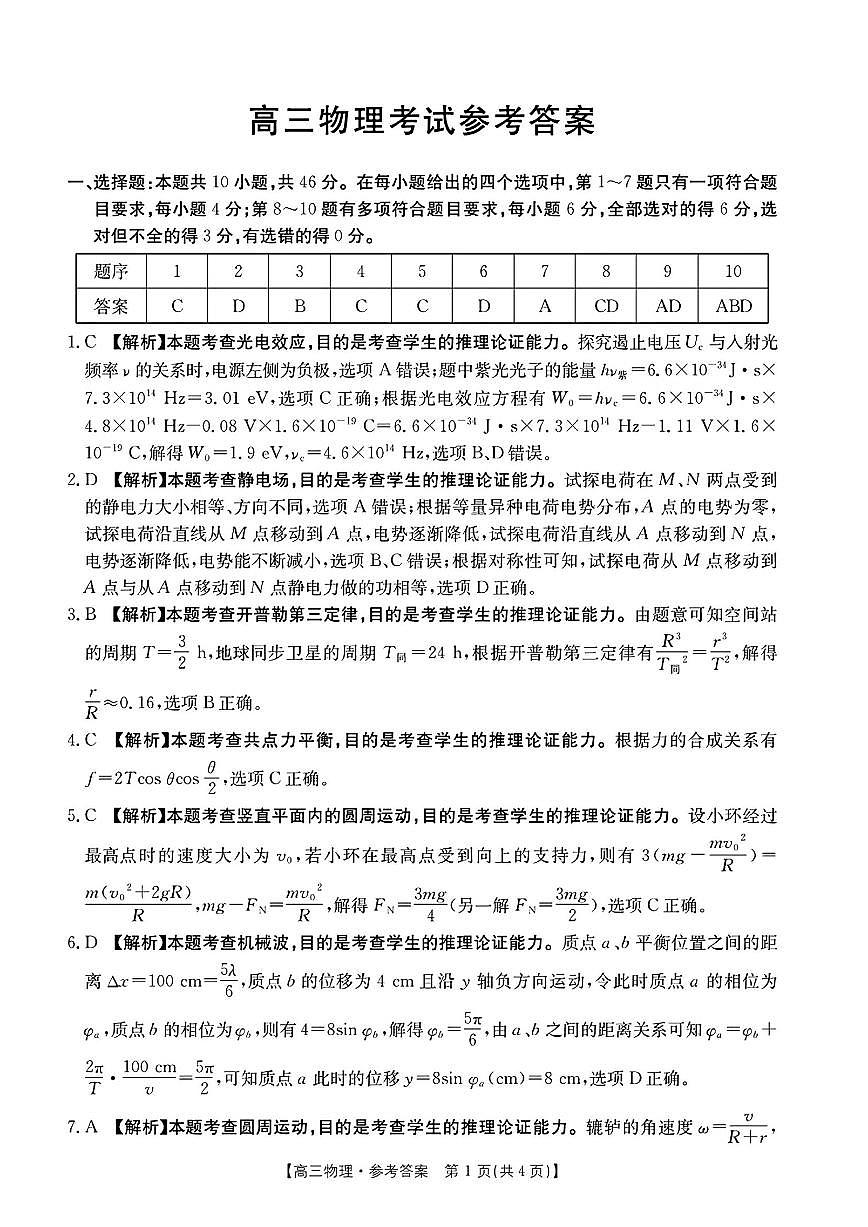
这是一份2025届全国优创名校金太阳高三4月联考物理试题(含答案),文件包含2025届全国优创名校金太阳高三4月联考物理试题pdf、2025届全国优创名校金太阳高三4月联考物理试题答案pdf等2份试卷配套教学资源,其中试卷共10页, 欢迎下载使用。
相关试卷
2025届江西省全国金太阳“优创名校”高三下学期4月联考物理试题(含答案解析):
这是一份2025届江西省全国金太阳“优创名校”高三下学期4月联考物理试题(含答案解析),共16页。试卷主要包含了单选题,多选题,实验题,解答题等内容,欢迎下载使用。
2025届全国优创名校金太阳高三4月联考物理试卷(含答案):
这是一份2025届全国优创名校金太阳高三4月联考物理试卷(含答案),共10页。
江西省2025届全国“优创名校”高三金太阳下学期4月联考物理试题及答案:
这是一份江西省2025届全国“优创名校”高三金太阳下学期4月联考物理试题及答案,文件包含高三物理489C答案pdf、物理江西省2025届全国“优创名校”高三金太阳4月联考25-489Cpdf等2份试卷配套教学资源,其中试卷共6页, 欢迎下载使用。
相关试卷 更多
资料下载及使用帮助
版权申诉
- 1.电子资料成功下载后不支持退换,如发现资料有内容错误问题请联系客服,如若属实,我们会补偿您的损失
- 2.压缩包下载后请先用软件解压,再使用对应软件打开;软件版本较低时请及时更新
- 3.资料下载成功后可在60天以内免费重复下载
版权申诉
免费领取教师福利

