若您为此资料的原创作者,认为该资料内容侵犯了您的知识产权,请扫码添加我们的相关工作人员,我们尽可能的保护您的合法权益。
1/6
2/6
3/6
还剩3页未读,
继续阅读
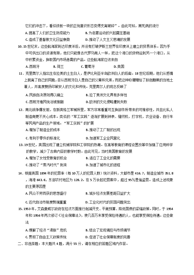
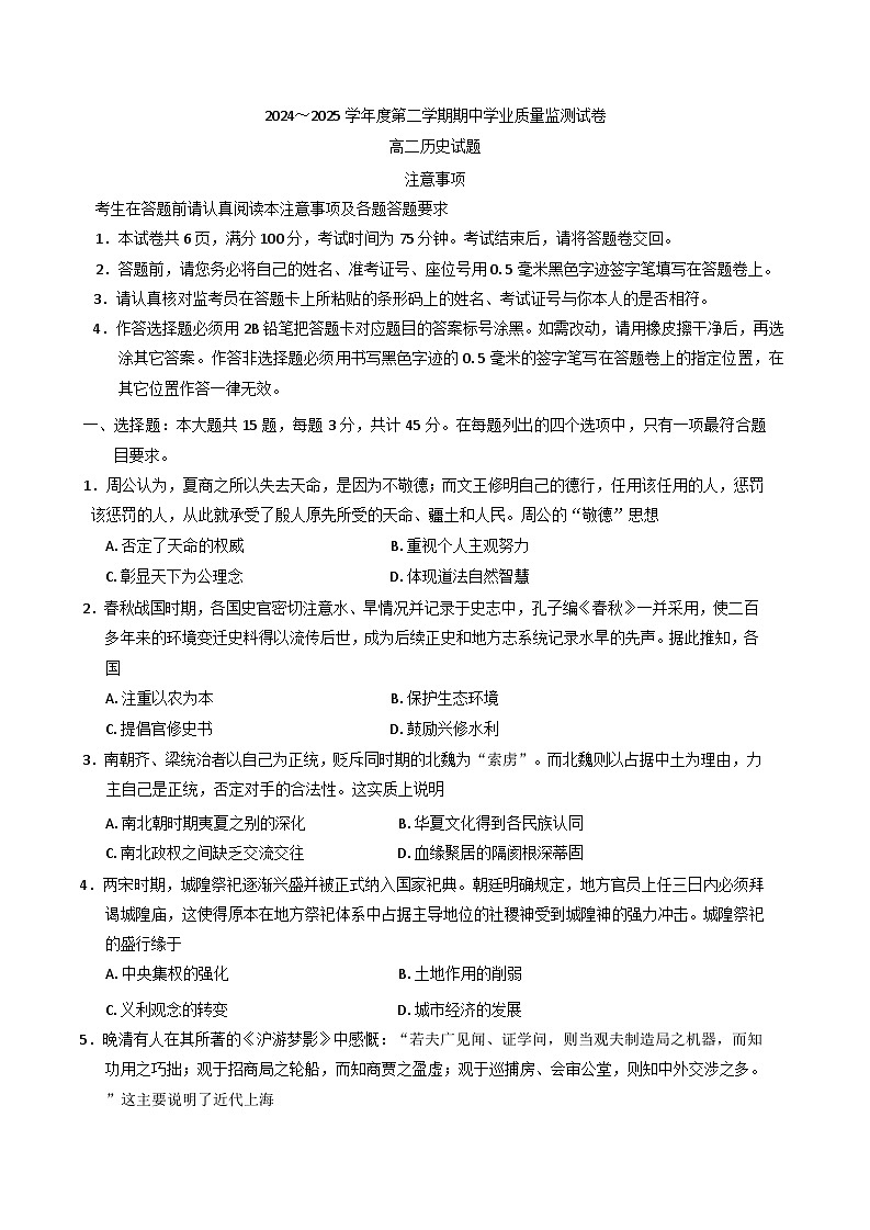
江苏省连云港市赣榆区2024-2025学年高二下学期期中考试历史试题
展开
这是一份江苏省连云港市赣榆区2024-2025学年高二下学期期中考试历史试题,共6页。试卷主要包含了阅读材料,完成下列要求等内容,欢迎下载使用。
相关试卷
江苏省连云港市赣榆区2024-2025学年高一下学期期中考试历史试题(A):
这是一份江苏省连云港市赣榆区2024-2025学年高一下学期期中考试历史试题(A),共7页。
江苏省连云港市赣榆区2024-2025学年高二上学期期中考试历史试题:
这是一份江苏省连云港市赣榆区2024-2025学年高二上学期期中考试历史试题,共11页。试卷主要包含了单选题,材料题等内容,欢迎下载使用。
江苏省连云港市赣榆区2024-2025学年高二上学期期中考试历史试题(B卷):
这是一份江苏省连云港市赣榆区2024-2025学年高二上学期期中考试历史试题(B卷),共5页。
相关试卷 更多
资料下载及使用帮助
版权申诉
- 1.电子资料成功下载后不支持退换,如发现资料有内容错误问题请联系客服,如若属实,我们会补偿您的损失
- 2.压缩包下载后请先用软件解压,再使用对应软件打开;软件版本较低时请及时更新
- 3.资料下载成功后可在60天以内免费重复下载
版权申诉
免费领取教师福利

