若您为此资料的原创作者,认为该资料内容侵犯了您的知识产权,请扫码添加我们的相关工作人员,我们尽可能的保护您的合法权益。
1/9
2/9
3/9
还剩6页未读,
继续阅读
所属成套资源:2025届江苏省南通市如皋市高三下学期高考适应性考试(二)试卷
成套系列资料,整套一键下载
2025届江苏省南通市如皋市高三下学期高考适应性考试(二)政治试卷(含答案)
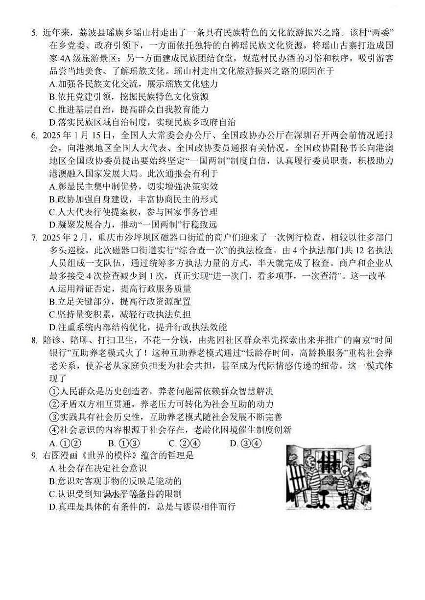
展开
这是一份2025届江苏省南通市如皋市高三下学期高考适应性考试(二)政治试卷(含答案),共9页。
相关试卷
2025届江苏省南通市如皋市高考适应性考试(二)政治试卷(含答案):
这是一份2025届江苏省南通市如皋市高考适应性考试(二)政治试卷(含答案),共9页。
江苏省南通市如皋市2024届高三下学期适应性考试(二)政治试题(含答案):
这是一份江苏省南通市如皋市2024届高三下学期适应性考试(二)政治试题(含答案),共7页。试卷主要包含了单项选择题,非选择题等内容,欢迎下载使用。
2025届江苏省南通市如皋市高三下学期适应性考试(二)政治试卷(含答案)含答案解析:
这是一份2025届江苏省南通市如皋市高三下学期适应性考试(二)政治试卷(含答案)含答案解析,共9页。
相关试卷 更多
资料下载及使用帮助
版权申诉
- 1.电子资料成功下载后不支持退换,如发现资料有内容错误问题请联系客服,如若属实,我们会补偿您的损失
- 2.压缩包下载后请先用软件解压,再使用对应软件打开;软件版本较低时请及时更新
- 3.资料下载成功后可在60天以内免费重复下载
版权申诉
免费领取教师福利

