搜索
      上传资料 赚现金

      河南省部分学校2024-2025学年高三下学期2月联合性检测地理试卷(解析版)

      • 2.46 MB
      • 2025-04-12 16:25:09
      • 49
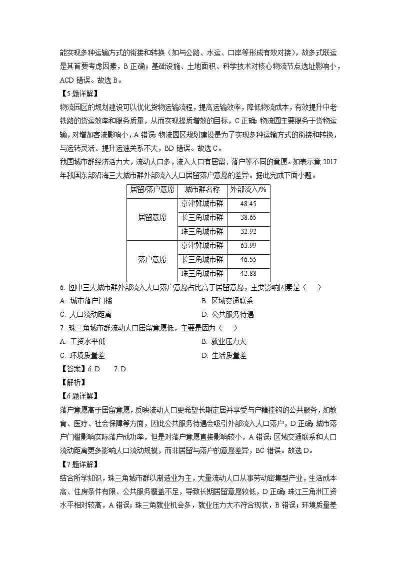
      • 0
      •  
      加入资料篮
      立即下载
      河南省部分学校2024-2025学年高三下学期2月联合性检测地理试卷(解析版)第1页
      1/12
      河南省部分学校2024-2025学年高三下学期2月联合性检测地理试卷(解析版)第2页
      2/12
      河南省部分学校2024-2025学年高三下学期2月联合性检测地理试卷(解析版)第3页
      3/12
      还剩9页未读, 继续阅读

      河南省部分学校2024-2025学年高三下学期2月联合性检测地理试卷(解析版)

      展开

      这是一份河南省部分学校2024-2025学年高三下学期2月联合性检测地理试卷(解析版),共12页。试卷主要包含了选择题,非选择题等内容,欢迎下载使用。

      一、选择题:本题共15小题,每小题3分,共45分。在每小题给出的四个选项中,只有一项是符合题目要求的。
      湖北省秭归县是著名的“中国脐橙之乡”。近年来,依托美丽乡村、特色小镇、县城产业园区三大承载空间,秭归县柑橘产业形成了县—乡(镇)—村产业功能协调互补的特色发展模式(如图)。据此完成下面小题。
      1. 秭归县在柑橘种植中实施标准化建园,主要是为了( )
      A. 降低生产成本B. 扩大市场范围
      C. 保障产品品质D. 改善生态环境
      2. 适合在集镇布局的柑橘产业环节有( )
      A. 社会化服务、精深加工B. 柑橘研发、产地初加工
      C. 文旅融合、柑橘种植D. 产地初加工、商贸流通
      3. 秭归县柑橘产业特色发展模式突出体现了( )
      ①多产业融合发展②产城融合发展③产业集聚发展④产业转型发展
      A. ①②B. ③④
      C. ①③D. ②④
      【答案】1. C 2. A 3. A
      【解析】
      【1题详解】
      标准化建园,需要各种设施齐备,可能会在一定程度上增加生产成本,A错误;标准化建园通过统一的管理和技术标准,能保障产品品质,这是其主要目的,产品品质高,会间接地促进销售,扩大市场,只是标准化建园,不能直接扩大市场范围,扩大市场范围依赖产品品质及交通运输等多种条件,B错误C正确;标准化建园主要是为了经济效益而不是为了改善生态环境,且标准化建园需要占用一定的空间,可能对生态环境有不利影响,D错误。故选C。
      【2题详解】
      集镇通常具备较好的基础设施、人力资源、加工工厂,适合进行社会化服务和精深加工,A正确;柑橘研发更适合在科研机构或大学附近进行,而产地初加工通常在产地附近进行,B错误;文旅融合和柑橘种植更适合布局在乡村,C错误;产地初加工通常在产地附近进行,而商贸流通适合在集镇、县城进行,D错误。故选A。
      【3题详解】
      秭归县通过美丽乡村、特色小镇、县城产业园区三大承载空间,实现了多产业融合发展,①正确;通过县城产业园区的建设,实现了产业与城市的融合发展,②正确;题目中未明确提及产业集聚、产业转型发展,③④错误,故A正确,BCD错误。故选A。
      中老铁路(昆明—万象)开通以来,货运量快速增加,但沿线物流园区数量少、规模小、功能单一。某科研团队综合考虑多因素,在老挝北部设计了中老铁路物流园区布局规划方案(如图)。据此完成下面小题。
      4. 该方案中核心物流节点的选址主要考虑的因素是( )
      A. 基础设施B. 多式联运
      C. 土地面积D. 科学技术
      5. 物流园区规划建设利于中老铁路( )
      A. 增加客流B. 运转灵活
      C. 提质增效D. 提升运速
      【答案】4. B 5. C
      【解析】
      【4题详解】
      核心物流节点的选址通常需要综合考虑交通便利性、货物转运效率等因素,其选址最关键是能实现多种运输方式的衔接和转换(如与公路、水运、口岸等形成有效对接),故多式联运是其首要考虑因素,B正确;基础设施、土地面积、科学技术对核心物流节点选址影响小,ACD错误。故选B。
      【5题详解】
      物流园区的规划建设可以优化货物运输流程,提高运输效率,降低物流成本,有效提升中老铁路的货运效率和服务质量,从而实现提质增效的目标,C正确;物流园主要服务于货物运输,对增加客流影响小,A错误;物流园区规划建设是为了实现多种运输方式的衔接和转换,与运转灵活、提升运速关系不大,BD错误。故选C。
      我国城市群经济活力大,流动人口多,流入人口有居留、落户等不同的意愿。如表示意2017年我国东部沿海三大城市群外部流入人口居留落户意愿的差异。据此完成下面小题。
      6. 图中三大城市群外部流入人口落户意愿占比高于居留意愿,主要影响因素是( )
      A. 城市落户门槛B. 区域交通联系
      C. 人口流动距离D. 公共服务待遇
      7. 珠三角城市群流动人口居留意愿低,主要是因为( )
      A. 工资水平低B. 就业压力大
      C. 环境质量差D. 生活质量差
      【答案】6. D 7. D
      【解析】
      【6题详解】
      落户意愿高于居留意愿,反映流动人口更希望长期定居并享受与户籍挂钩的公共服务,如教育、医疗、社会保障等方面,因此公共服务待遇会吸引外部流入人口落户,D正确;城市落户门槛影响实际落户成功率,但是对落户意愿直接影响较小,A错误;区域交通联系和人口流动距离更多影响人口流动规模,而非居留与落户的意愿差异,BC错误。故选D。
      【7题详解】
      结合所学知识,珠三角城市群以制造业为主,大量流动人口从事劳动密集型产业,生活成本高、住房条件有限、公共服务覆盖不足,导致长期居留意愿较低,D正确;珠江三角洲工资水平相对较高,A错误;珠三角就业机会多,就业压力大不符合现状,B错误;环境质量差有一定影响,但并非主导因素,C错误。故选D。
      某年3月,北非撒哈拉地区发生一次强沙尘暴天气。研究表明,本次沙尘暴主要受高压和冷锋天气系统影响。如图示意本次沙尘暴发生期间某时刻的海平面气压分布。据此完成下面小题。
      8. 图中受冷锋影响最大的地区最可能是( )
      A. 甲B. 乙
      C. 丙D. 丁
      9. 图示高压系统对本次沙尘暴的影响主要表现为( )
      ①增加近地面沙尘浓度②降低近地面沙尘浓度③沙尘向四周扩散④沙尘向中心聚集
      A. ①③B. ②④
      C. ①④D. ②③
      10. 本次沙尘暴扩散到了南美洲热带雨林地区,促使沙尘传播的风向是( )
      A. 高压北侧的偏西风B. 高压南侧的偏东风
      C. 冷锋东侧的偏西风D. 冷锋东侧的偏东风
      【答案】8. C 9. A 10. B
      【解析】
      【8题详解】
      结合所学知识,冷锋是冷气团主动向暖气团移动的锋面,一般出现在低压槽中。在等压线图中,低压槽处等压线弯曲程度较大,且风向变化明显。从图中等压线分布可见,西北侧有高压中心,东侧低压中心,冷锋大致沿高、低压梯度区从西北向东南推进。丙位于等压线密集、气压梯度最大处,最易受到冷锋影响,C正确;甲地受高压控制,天气晴朗,受冷锋影响小,A错误;乙地等压线相对稀疏,处于单一气团控制下,受冷锋影响小,B错误;丁地并非处于明显的低压槽位置,且等压线稀疏,D错误,故选C。
      【9题详解】
      结合所学知识,高压系统内部近地面气流呈辐散,下沉气流不利于沙尘向高空扩散,容易造成近地面沙尘浓度升高,①正确,②错误;同时辐散气流又会将沙尘向四周吹送,③正确,④错误,综上,A正确,BCD错误,故选A。
      【10题详解】
      结合所学知识,从北非撒哈拉地区到南美洲热带雨林地区,促使沙尘传播的风向应该是从东向西吹的风,该区域位于北半球低纬度,高压南侧的偏东风(东北信风)可以将沙尘从北非吹向南美洲,高压北侧的偏西风是自西向东吹,不会将沙尘吹向南美洲,A错误,B正确;冷锋附近的风主要是促使冷空气移动和锋面附近天气变化,不是将沙尘吹向南美洲的主要风向,CD错误,故选B 。
      我国北方某学校地理兴趣小组成员进行了立杆测影的拓展探究,在学校某墙壁南面点设置一横杆(与墙垂直),测量一年内二分二至日正午杆影端点的位置,并标注为a、b、c(如图)。据此完成下面小题。
      11. 一年中,杆影端点由c点移动至b点过程中( )
      A. 广州白昼逐渐变长B. 西安日落方位逐渐偏南
      C. 北极极昼范围扩大D. 南非正午太阳高度减小
      12. 若黄赤交角增大1°,则图中( )
      A. a长度变长B. c长度变短
      C. b长度变短D. ac长度变长
      【答案】11. B 12. D
      【解析】
      【11题详解】
      结合所学知识,我国北方地区正午太阳在正南方位,结合材料信息可知,在学校某墙壁南面点设置一横杆(与墙垂直),测量一年内二分二至日正午杆影端点的位置,a点距离点距离最近,连接横杆外侧端点和a点,此时太阳光与水平地面夹角最小,即正午太阳高度角最小,此时为北半球冬至日,c点距离点距离最远,正午太阳高度角最大,此时为北半球夏至日,因此b点为春分和秋分日。一年中,当杆影顶端由c点移动到b点时,该地正午太阳高度角减小,此时,太阳直射点由北回归线向赤道移动,由夏至到秋分,广州白昼时间逐渐变短,A错误;西安日落西北,方位逐渐偏南,到秋分时为正西,B正确;北极地区极昼范围不断减小,C错误;南非位于南半球,正午太阳高度角逐渐增大,D错误。故选B。
      【12题详解】
      结合上题可知,a点为北半球冬至日,b点为春分和秋分日,c点为北半球夏至日。结合所学知识,“黄赤交角”增大,意味着太阳直射南、北回归线的纬度幅度增大,冬至日正午太阳高度更低,则a长度变短(a越短,太阳高度越小),A错误;夏至日正午太阳高度更高,c长度变长,B错误;而冬至与夏至正午影长的差值加大,也就是 a 和 c 两点间的距离变大,D正确;赤道地区不变,则b长度不变,C错误。故选D。
      玛纳斯河流域位于中国新疆的天山北坡和古尔班通古特沙漠南缘,海拔从南到北逐渐降低,土地类型依次为山区、山前、平原绿洲和荒漠,平原绿洲主要种植棉花,灌溉农业发达。如图示意玛纳斯河流域不同土地利用类型土壤有机碳分布。据此完成下面小题。
      13. 该流域土壤有机碳含量( )
      A. 与海拔高度呈负相关B. 随深度增加山前变幅最小
      C. 与土壤深度呈正相关D. 随海拔升高表层变幅最大
      14. 推测随着海拔升高,该流域( )
      A. 微生物活性减弱B. 枯枝落叶分解加快
      C. 土壤孔隙度减小D. 植被光合作用增强
      15. 能够增加该流域平原绿洲土壤有机碳含量的措施有( )
      ①加强深耕松土②推广秸秆还田③发展节水农业④推行休耕轮作
      A. ①②B. ③④
      C. ①③D. ②④
      【答案】13. D 14. A 15. D
      【解析】
      【13题详解】
      由材料可知,流域土地类型由南向北依次为山区、山前、平原绿洲和荒漠,且海拔逐渐降低,由图可知,它们的土壤有机碳含量依次降低,由此可知,有机碳含量与海拔高度呈正相关,A错误;随深度增加荒漠变幅最小,B错误;深度越深,土壤的有机碳含量越低,故有机碳含量与土壤深度呈负相关,C错误,表层有机碳含量变化最大的是山区,最小的是荒漠,故随海拔升高表层变幅最大,D正确,故选D。
      【14题详解】
      海拔升高通常伴随温度降低,低温环境会抑制微生物的活性,减缓有机质的分解速率,导致土壤有机碳积累较多,故山区有机碳含量高,A正确;海拔升高导致温度降低,枯枝落叶的分解速度会减慢,而非加快,B错误。随海拔升高有机碳含量增多,有机碳含量多,土壤孔隙度增大,C错误;海拔升高可能导致光照增强,但温度降低和氧气稀薄会限制植被光合作用,因此光合作用不一定增强,D错误,故选A。
      【15题详解】
      将农作物秸秆直接还田可增加土壤有机质输入,促进微生物活动,提高有机碳含量‌,②正确;休耕可减少土壤养分消耗,轮作不同作物可平衡土壤有机质分解与积累,避免单一作物过度消耗碳库‌,④正确;深耕可能加速土壤有机质分解,导致碳流失‌,节水措施主要调节水资源利用,与直接增加有机碳关联性较弱‌,①③错误,D正确,ABC错误,故选D。
      二、非选择题:本题共4小题,共55分。
      16. 阅读图文材料,完成下列要求。
      因机场而生的廊坊临空经济区(图中虚线圈内)位于北京市大兴区与河北省廊坊市交界地带。近年来,廊坊临空经济区充分发挥京津冀协同发展作用,将生命健康产业作为优先发展的战略性新兴产业和重点培育的研发生产集群加以推进,着力构建生命健康全产业链,聚焦创新型疫苗、合成生物学、高端医疗设备、脑机科学、高端医疗服务5个领域,打造千亿级产业集群,深化京津冀协同发展。
      (1)简述廊坊临空经济区在京津冀协同发展中的优势条件。
      (2)从产品、交通、市场三个角度说明生命健康产业在廊坊临空经济区集聚的主要原因。
      (3)分析廊坊临空经济区构建生命健康全产业链的好处。
      【答案】(1)临近北京和天津,地理位置优越;交通便利,便于人员往来和货物运输;接受北京、天津的辐射带动;土地、劳动力成本低,可提高经济效益。
      (2)可借助北京雄厚科研实力及相关配套,利于产品创新与技术攻关;廊坊临空经济区靠近国际机场,且周边有完善的综合交通网络,交通便利,提高效率;京津冀地区市场需求大,既可服务本地市场,又能依托航空,辐射全国乃至全球市场。
      (3)提高产业竞争力;降低企业成本;促进产业升级;增加就业机会;带动区域经济发展。
      【解析】
      【小问1详解】
      结合材料信息,廊坊临空经济区紧邻北京和天津,处于京津冀核心区域,便于承接北京非首都功能疏解和产业转移,地理位置优越;依托北京大兴国际机场、高铁和高速公路,航空和陆路交通便利,便于人员往来与货物运输;可充分利用北京、天津在科技、人才、资金和市场方面的辐射带动效应,形成产业协同与创新优势;相较于北京、天津市区,廊坊的土地、劳动力等成本相对较低,有利于企业降低生产成本,提高经济效益,吸引各类企业入驻。
      【小问2详解】
      结合所学知识,生命健康产业对研发、检测和临床资源要求高,廊坊临空经济区可借助北京雄厚科研实力及相关配套(如医学院校、科研机构),利于产品创新与技术攻关;生命健康产业的产品多具有高附加值、体积小、重量轻等特点,如新药、疫苗等医药产品往往对运输时效与条件要求高,临空经济区依托机场及便捷的高速铁路、公路网络,能实现快速、高质量的物流运输;廊坊临空经济区位于京津冀核心区域,周边城市人口多、消费能力强,高端医疗与健康产品市场广阔,同时也便于拓展全国及海外市场。
      【小问3详解】
      结合所学知识,全产业链企业之间可以实现资源共享、技术交流和协同创新,形成产业集聚效应和规模优势,增强临空经济区在高端医疗、健康服务等领域的知名度和竞争力;产业链上下游企业集中,减少运输、沟通等中间环节成本,提高生产与运营效率;上下游企业、科研机构和医疗服务机构相互配合,便于技术研发协作与成果转化,加快产业升级;全产业链的发展可以为本地提供优质就业岗位,推动城市配套建设与经济增长,进一步强化京津冀地区的协同发展。
      17. 阅读图文材料,完成下列要求。
      邛海是四川省第二大湖泊,流域地处我国西南亚热带高原山区,季风气候显著。近年来,受流域入湖河流及湖区水文环境影响,邛海出现富营养化现象。某科研团队在邛海湖区设置5个采样点对湖区水质进行检测,结果表明,湖区水质存在明显区域与季节差异,L5采样点水质最差。调查发现,当地已经通过在邛海流域上游增加植被、湖滨湿地修复等措施进行水质改善。如图示意邛海主要子流域及邛海采样点分布,如表示意2020年邛海主要子流域土地利用类型面积占比。
      (1)说明邛海湖区L5采样点水质最差的主要原因。
      (2)推测L1~L4采样点冬春季污染物浓度的变化,并做出合理解释。
      (3)简述邛海流域中上游植被增加对邛海湖区水质的影响。
      【答案】(1)采样点处支流流域农业开发程度深,污染物大量进入湖泊;上游大量用水,入湖径流减少,水体自净能力减弱。
      (2)冬季污染物浓度高于春季。原因:冬季温度低,水体微生物分解作用弱;冬季降水少,水体自净能力弱。
      (3)悬浮物减少,水体更清澈;拦截上游污染物,降低湖区水体污染;水体流动性增强,自净能力增强。
      【解析】
      【小问1详解】
      结合材料,L5采样点上游支流较多,以小渔村支流、高仓河支流、土城河支流为主。通过表格数据分析可知,上游河流农业类用地面积占比较大,且生态类用地面积占比较小,这导致农业开发过程中产生的污染物(化肥、农药)沿支流大量进入邛海,因而导致采样点附近水质较差;其次,上游农业开发,大量消耗河流水资源,造成入湖水量减少,采样点附近水体自净能力减弱,导致水质进一步变差。
      【小问2详解】
      结合图片信息,L1~L4采样点上游均有入湖径流的存在,且上游均有不同程度的工农业开发。冬季时,降水较少,河流入湖径流减少,导致湖泊对入湖污染物的净化能力减弱,造成污染物浓度偏高;其次,冬季气温较低,水体微生物分解作用缓慢,也是造成污染物浓度偏高的重要原因。
      【小问3详解】
      随着上游植被覆盖率的提高,上游水土流失量大大降低,从而使得进入河流的泥沙等物质减少,悬浮物浓度降低,水体更加清澈;其次,植被生长对上游工农业发展产生的废弃有机物质(氮磷等)有较强的吸收能力,从而可以减少入湖污染物,提高湖泊水质;植被的增加能够增强流域的水源涵养能力,调节径流量,改善水体的流动性,这有助于污染物的稀释和扩散,提升水体的自净能力,改善水质。
      18. 阅读图文材料,完成下列要求。
      格状沙丘是在主风向和次风向交替作用下形成的网格状沙丘,根据格状沙丘形态的差异,可将其分为长格状沙丘和方格状沙丘。在腾格里沙漠西南部的民勤地区和东南部的沙坡头分布有不同类型的格状沙丘。研究发现,与沙坡头相比,民勤地区格状沙丘体积大,迎风坡下部植被较多。图1示意2010年和2020年两地区格状沙丘形态及位置(两图幅比例尺相同),图2为两地区全年起沙风风频玫瑰图。
      (1)简述腾格里沙漠西南部长格状沙丘的形成过程。
      (2)指出2010—2020年沙坡头与民勤地区格状沙丘移动速度的差异,并说明主要原因。
      【答案】(1)西北风等主风向长期吹拂,搬运和堆积沙粒,形成沙丘,多个沙丘相连形成沙丘链,大致呈东北—西南走向;在东风等次风向作用下,形成了一些与主风向相交的横向沙丘。主风向和次风向持续交替作用,沙丘链不断延伸,横向沙丘也不断发育,最终形成长格状沙丘。
      (2)沙坡头格状沙丘移动速度快于民勤地区。沙坡头地区风力作用更强,沙丘移动速度更快,民勤地区起沙风风频相对较低,风力作用相对较弱,沙丘移动速度较慢;民勤地区格状沙丘迎风坡下部植被较多,植被具有固沙作用,阻碍沙丘的移动。
      【解析】
      【小问1详解】
      腾格里沙漠西南部长格状沙丘的形成,首先是在西北风等主风向的长期吹拂下,沙粒不断被搬运和堆积,形成多个沙丘,沙丘相连形成沙丘链,沙丘链的延伸方向与主导风向大致垂直,大致呈东北—西南走向的沙丘链。该地区还存在着东风等次风向,其与主风向近乎垂直。在次风向的作用下,形成了一些与主风向垂直的横向沙丘。随着时间的推移,主风向和次风向持续交替作用,沙丘链不断延伸,横向沙丘也不断发育,二者相互交织,最终形成了长格状沙丘。
      【小问2详解】
      从风频玫瑰图来看,沙坡头地区风力作用更频繁且更强,能够为沙丘移动提供更大的动力,促使沙丘移动速度加快。而民勤地区风力作用相对较弱,沙丘移动速度较慢。民勤地区格状沙丘迎风坡下部植被较多,植被具有固沙作用,能够降低风速,减少风沙对沙丘的侵蚀和搬运能力,从而阻碍沙丘的移动。相比之下,沙坡头地区植被相对较少,对沙丘移动的阻挡作用较小,所以沙丘移动速度更快。
      19. 阅读图文材料,完成下列要求。
      上海地区的海岸线从古至今经历了多次变迁,反映了自然环境的变化和人类活动的影响。如图示意不同时期上海地区海岸线位置及相应时期气温波动变化。
      有人认为:“气温变化决定了上海地区海岸线位置的变迁。”请你对此说法提出质疑(表明观点),并从气温变化与海岸线变迁关系的角度说明理由。(要求:观点明确,论述与材料结合,逻辑清晰,表达准确。)
      【答案】气候变化对上海地区海岸线位置的变迁有一定影响,但不是唯一决定因素,还有其他多种因素共同作用。南宋时期气温处于较低阶段,但之后元朝到清朝期间,气温变化并非单调变化,海岸线却持续向海洋推进,说明存在其他因素影响海岸线位置。除气温外,河流泥沙沉积也会影响海岸线位置。长江等河流携带大量泥沙在入海口沉积,会使陆地面积不断向海洋扩展,推动海岸线向海洋方向移动。而且人类活动,如围海造陆等,也会改变海岸线的位置,所以上海地区海岸线位置变迁是多种因素综合作用的结果,并非仅由气温变化决定。
      【解析】我认为“气温变化决定了上海地区海岸线位置的变迁”这一说法是不准确的。
      以下是我从气温变化与海岸线变迁关系的角度提出的质疑:首先,虽然气温变化确实对海岸线位置有一定影响,但它并非唯一决定因素。从历史数据来看,上海地区的海岸线经历了多次变迁,这些变迁不仅与气温波动相关,还与地质构造、河流流向、泥沙淤积以及人类活动等多种因素密切相关。从历史数据来看,上海地区的海岸线经历了多次变迁,这些变迁不仅与气温波动相关,还与地质构造、河流流向、泥沙淤积以及人类活动等多种因素密切相关。从图中可以看出,不同朝代气温有波动变化,但海岸线位置变迁并非完全与气温变化同步。例如南宋时期气温处于较低阶段,但之后元朝到清朝期间,气温变化并非单调变化,海岸线却持续向海洋推进,说明存在其他因素影响海岸线位置。除气温外,河流泥沙沉积也会影响海岸线位置。长江等河流携带大量泥沙在入海口沉积,会使陆地面积不断向海洋扩展,推动海岸线向海洋方向移动。再者,即便在相同气温条件下,不同历史时期的自然环境和人类活动也会对海岸线位置产生不同影响。例如,在古代,人类活动相对较少,海岸线变迁主要受自然因素影响;而在现代,随着城市化进程的加速和人类活动的增多,填海造地等活动对海岸线位置产生了显著影响。
      综上所述,气温变化只是影响上海地区海岸线位置变迁的众多因素之一,并非决定性因素。海岸线位置的变迁是一个复杂的过程,受到多种因素的共同作用,因此,不能简单地将气温变化视为决定海岸线位置变迁的唯一因素。
      居留/落户意愿
      城市群名称
      外部流入/%
      居留意愿
      京津冀城市群
      48.45
      长三角城市群
      38.65
      珠三角城市群
      32.92
      落户意愿
      京津冀城市群
      63.99
      长三角城市群
      46.55
      珠三角城市群
      42.88
      子流域
      农业类用地面积占比/%
      生态类用地面积占比/%
      建筑类用地面积占比/%
      官坝河流域
      33.39
      66.06
      0.55
      鹅掌河流域
      22.94
      76.86
      0.19
      小青河流域
      36.21
      62.89
      0.90
      小渔村流域
      88.38
      0.62
      11.23
      高仓河和土城河流域
      49.04
      29.44
      21.53

      相关试卷 更多

      资料下载及使用帮助
      版权申诉
      • 1.电子资料成功下载后不支持退换,如发现资料有内容错误问题请联系客服,如若属实,我们会补偿您的损失
      • 2.压缩包下载后请先用软件解压,再使用对应软件打开;软件版本较低时请及时更新
      • 3.资料下载成功后可在60天以内免费重复下载
      版权申诉
      若您为此资料的原创作者,认为该资料内容侵犯了您的知识产权,请扫码添加我们的相关工作人员,我们尽可能的保护您的合法权益。
      入驻教习网,可获得资源免费推广曝光,还可获得多重现金奖励,申请 精品资源制作, 工作室入驻。
      版权申诉二维码
      欢迎来到教习网
      • 900万优选资源,让备课更轻松
      • 600万优选试题,支持自由组卷
      • 高质量可编辑,日均更新2000+
      • 百万教师选择,专业更值得信赖
      微信扫码注册
      手机号注册
      手机号码

      手机号格式错误

      手机验证码 获取验证码 获取验证码

      手机验证码已经成功发送,5分钟内有效

      设置密码

      6-20个字符,数字、字母或符号

      注册即视为同意教习网「注册协议」「隐私条款」
      QQ注册
      手机号注册
      微信注册

      注册成功

      返回
      顶部
      学业水平 高考一轮 高考二轮 高考真题 精选专题 初中月考 教师福利
      添加客服微信 获取1对1服务
      微信扫描添加客服
      Baidu
      map