若您为此资料的原创作者,认为该资料内容侵犯了您的知识产权,请扫码添加我们的相关工作人员,我们尽可能的保护您的合法权益。
1/10
2/10
3/10
还剩7页未读,
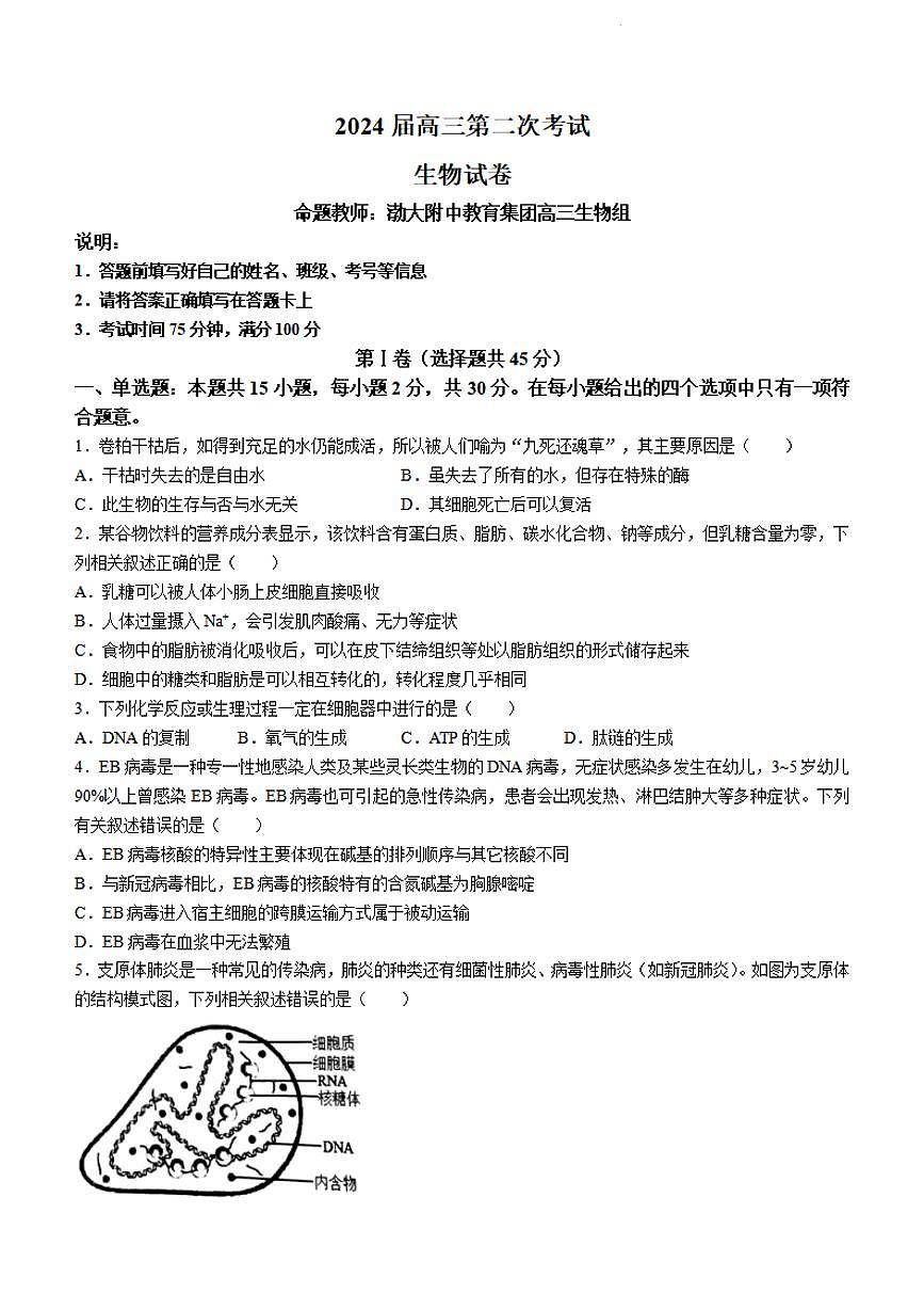
继续阅读
2024届辽宁省锦州市高三上学期第二次考试(10月)-生物试题(含答案)
展开
这是一份2024届辽宁省锦州市高三上学期第二次考试(10月)-生物试题(含答案),共10页。
相关试卷
辽宁省锦州市2024届高三上学期1月期末考试生物试卷(含答案):
这是一份辽宁省锦州市2024届高三上学期1月期末考试生物试卷(含答案),共6页。
2024届辽宁省锦州市高三上学期期末考试(1月)-生物试题(含答案):
这是一份2024届辽宁省锦州市高三上学期期末考试(1月)-生物试题(含答案),共6页。
辽宁省锦州市2024届高三上学期期末考试生物试卷(含答案):
这是一份辽宁省锦州市2024届高三上学期期末考试生物试卷(含答案),共22页。试卷主要包含了单选题,多选题,读图填空题等内容,欢迎下载使用。
相关试卷 更多
资料下载及使用帮助
版权申诉
- 1.电子资料成功下载后不支持退换,如发现资料有内容错误问题请联系客服,如若属实,我们会补偿您的损失
- 2.压缩包下载后请先用软件解压,再使用对应软件打开;软件版本较低时请及时更新
- 3.资料下载成功后可在60天以内免费重复下载
版权申诉
免费领取教师福利

