江西省多地区多校联考2024-2025学年高一下学期3月月考生物试卷(解析版)
展开
这是一份江西省多地区多校联考2024-2025学年高一下学期3月月考生物试卷(解析版),共18页。试卷主要包含了选择题,非选择题等内容,欢迎下载使用。
一、选择题:本题共12小题,每小题2分,共24分。在每小题给出的4个选项中,只有1项符合题目要求,答对得2分,答错得0分。
1. 生活、生产中排放的含有大量氮、磷的污废水进入淡水水体后,可能会造成蓝细菌、绿藻(单细胞原生生物)等大量繁殖,使水体呈现某些颜色(如绿色),该现象称为“水华”。下列叙述正确的是( )
A. 蓝细菌、绿藻最根本的区别是二者细胞器的种类和数量不同
B. 引起“水华”的氮、磷元素可被蓝细菌吸收并用于合成淀粉
C. 绿藻是真核生物,其细胞内所含的DNA都是以染色体为载体
D. 1个蓝细菌和1个绿藻均包含生命系统中的两个结构层次
【答案】D
【分析】原核细胞和真核细胞最主要的区别就是原核细胞没有核膜包被的典型的细胞核,它们的共同点是均具有细胞膜、细胞质、核糖体和遗传物质DNA。
【详解】A、蓝细菌是原核细胞,绿藻是真核细胞,二者的根本区别在于有无以核膜为界限的细胞核,A错误;
B、淀粉的组成元素是C、H、O,所以引起“水华”的氮、磷元素可被蓝细菌吸收后,不会用于合成淀粉,B错误;
C、绿藻是真核细胞,其细胞内的DNA除了构成染色体之外,还可以存在线粒体和叶绿体中,裸露存在,C错误;
D、蓝细菌和绿藻均为单细胞生物,均包含生命系统中的细胞和个体两个层次,D正确。
故选D。
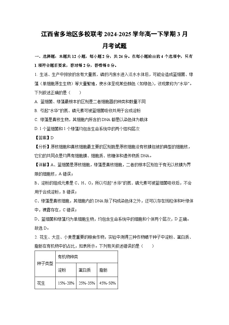
2. 花生、大豆、小麦是重要的粮食作物,实验中测得三种作物晒干种子中淀粉、蛋白质、脂肪在有机物中的占比,如表所示。下列有关叙述错误的是( )
A. 若用花生种子切片作脂肪鉴定,需要使用显微镜
B. 与小麦相比,花生种子在播种时,应当适当深播
C. 等质量的该三种种子,含能量最多的是花生种子
D. 鉴定淀粉时,选择小麦种子的提取液,效果最佳
【答案】B
【分析】结合表格数据可知,小麦、大豆、花生3种植物种子中都含有脂肪、淀粉和蛋白质,但含量不同.其中小麦种子富含淀粉、大豆种子富含蛋白质、花生种子富含脂肪。
【详解】A、花生种子富含脂肪,选用花生种子切片作脂肪鉴定实验时,需先将花生种子的子叶切片制成临时装片,再使用显微镜观察颜色反应,A正确;
B、花生脂肪含量最高,脂肪C、H含量高,氧化分解需要消耗的氧气更多,因 此,与小麦相比,花生种子应适当浅播,才能获得充足氧气,B错误;
C、等质量的淀粉、蛋白质和脂肪中,脂肪蕴含 能量最多,所以等质量的该三种种子,含能量最多的是花生,C正确;
D、据表可知,小麦种子中淀粉含量最高,鉴 定淀粉时,选择小麦种子的提取液,效果最佳,D正确。
故选B。
3. 我国茶叶的品种丰富多样,制作历史悠久。其中绿茶是新鲜茶叶经过杀青、炒揉、搓团、焙干等工序制成,这些工序在热锅内一气呵成。而红茶的制作工序主要是萎凋、揉捻、发酵、干燥等,茶叶中的茶多酚和单宁会在多酚氧化酶作用下生成红褐色物质,该反应主要发生在发酵时。下列有关叙述正确的是( )
A. 新鲜茶叶的细胞中含量最多的化合物是蛋白质
B. 发酵时,环境温度变化会降低多酚氧化酶的活性
C. “杀青”会使多酚氧化酶变性失活,从而保证绿茶的色泽
D. 多酚氧化酶催化茶多酚和单宁的氧化,说明其不具有专一性
【答案】C
【分析】酶是由活细胞产生的具有催化作用的有机物,大多数酶是蛋白质,少数酶是RNA;酶的特性:专一性、高效性、作用条件温和;酶促反应的原理:酶能降低化学反应所需的活化能。
【详解】A、新鲜茶叶主要由活细胞构成,活细胞中含量最多的化合物是水,A错误;
B、酶的活性受温度影响,但环境温度变化不一定是降低多酚氧化酶的活性,B错误;
C、绿茶制作工序在热锅内一气呵成,“杀青”时的高温会使多 酚氧化酶(蛋白质)变性失活,导致茶多酚和单宁无法反应生成红褐色物质,保证绿茶的色泽,C正确;
D、酶的专一性是指每一种酶只能催化一种或一类化学反应,多酚氧化酶只能催化茶多酚和单宁的氧化,其具有专一性,D 错误。
故选C。
4. 生物大分子是许多单体连接而成的多聚体,在细胞的生命活动中承担着重要作用。下列相关叙述错误的是( )
A. 蛋白质、核酸是生物大分子,其单体分别是氨基酸和核苷酸
B. 脂肪的分子量大,属于生物大分子,其单体为甘油和脂肪酸
C. 构成生物大分子的单体在排列顺序上不一定都具有多样性
D. 生物大分子均以碳链为骨架,体现了“碳是生命的核心元素”
【答案】B
【分析】多糖、蛋白质和核酸都是生物大分子(多聚体),分别以单糖、氨基酸和核苷酸为基本单位(单体)。生物大分子都是以碳链为基本骨架。
【详解】A、蛋白质、核酸是生物大分子,其单体分别是氨基酸和核苷酸,A正确;
B、脂肪不属于生物大分子,B错误;
C、构成生物大分子的单体在排列顺序上不一定都具有多样性,如淀粉的单体是葡萄糖,葡萄糖在排列顺序上不具有多样性,C正确;
D、生物大分子均以碳链为骨架,体现了“碳是生命的核心元素”,D正确。
故选B。
5. 脂质体是由人工合成的磷脂分子层所形成的球状结构,其结构如图所示,可作为药物的运载体,其中甲处和乙处均可载入一定的药物或溶液,脂质体膜还可插入某些蛋白质(M处理),从而丰富脂质体的功能。下列有关叙述错误的是( )
A. 甲处无需接触水环境,因此在甲处适合载入脂溶性药物
B. 该脂质体和细胞接触后,药物以类似胞吞的方式进入细胞
C. 若该脂质体会吸水膨胀,则甲处溶液吸水的能力高于丙处
D. M处理后的脂质体运送药物时,可能精准运送到靶细胞
【答案】A
【分析】分析题图:脂质体由磷脂双分子层组成,与细胞膜相比少了蛋白质,所以功能上应该比细胞膜简单;球形脂质体的双层磷脂分子的亲水端朝外,疏水端朝内。
【详解】A、图中甲处位于脂质体内部,接近磷脂分子的亲水头部,可载入水溶性药物,乙在磷脂双分子层中,接近磷 脂分子的尾部,可载入脂溶性药物,A错误;
B、由图可知,脂质体膜的基本骨架和细胞膜一样,都是磷脂双分子 层,二者能相互融合,药物以类似胞吞的方式进入细胞,B正确;
C、脂质体吸水膨胀主要是由于分子通过渗透作用进入脂质体内部,若甲处溶液吸水的能力高于丙处时,该脂质体会 吸水膨胀,C正确;
D、若M处理是在脂质体的表面插入抗体,利用抗体与抗原特异性结合的原理,可将药物运送 至靶细胞,D正确。
故选A。
6. 细胞周期模型的呈现形式有多种,如图表示洋葱根尖细胞的细胞周期的其中一种模型示意图。下列有关叙述正确的是( )
A. A段B段可表示一个完整的细胞周期
B. 洋葱根尖的所有细胞都具有细胞周期
C. A段进行DNA分子复制和有关蛋白质合成
D. B段细胞有适度的生长,染色体数量不变
【答案】D
【分析】细胞周期是指连续分裂的细胞从一次分裂完成开始到下一次分裂完成为止,称为一个细胞周期,包括分裂间期和分裂期。
【详解】A、细胞周期是指细胞从一次分裂完成开始到下一次分裂结束,所经历的全过程,分为间期和分裂期两个阶段,间期进行DNA分子的复制和有关蛋白质的合成,时间长,分裂期时间较短。A段是分裂期,B段是分裂间期,因此B段+C段可表示一个完整的细胞周期,A错误;
B、只有连续分裂的细胞才有细胞周期,洋葱根尖的成熟区细胞和根冠细胞无细胞周期,B错误;
C、B段是分裂间期,进行DNA分子的复制和有关蛋白质的合成,C错误;
D、分裂间期细胞有适度的生长,染色体复制后数量暂时不变,D正确。
故选D。
7. 协助扩散是指借助膜上转运蛋白进出细胞的物质扩散方式,包括载体蛋白介导和通道蛋白介导两种形式,其过程如图所示。下列有关协助扩散的叙述,正确的是( )
A. 协助扩散运输物质的速率与该物质细胞内外的浓度差有关
B. 甘油、乙醇、苯等分子通常以图1中表示的方式进出细胞
C. 载体蛋白每次转运物质时,自身构象都会发生不可逆改变
D. 相较图1中载体蛋白,图2中的通道蛋白运输物质时无特异性
【答案】A
【分析】小分子物质跨膜运输的方式包括:自由扩散、协助扩散、主动运输。自由扩散高浓度到低浓度,不需要载体,不需要能量;协助扩散是从高浓度到低浓度,不需要能量,需要载体;主动运输从低浓度到高浓度,需要载体,需要能量。大分子或颗粒物质进出细胞的方式是胞吞和胞吐,不需要载体,消耗能量。
【详解】A、协助扩散的特点是顺浓度梯度运输,需要转运蛋白参与,不需要消耗能量,因此影响协助扩散运输速率的 因素有细胞内外的浓度差和转运蛋白的数量,A正确;
B、甘油、乙醇、苯等分子通常以自由扩散的方式进出细胞, B错误;
C、载体蛋白转运物质时,自身构象会发生可逆性改变,C错误;
D、载体蛋白只容许与自身结合部位相适 应的分子或离子通过,通道蛋白只容许与自身通道的直径和形状相适配、大小和电荷相适宜的分子或离子通过, 二者均具有特异性,D错误。
故选A。
8. 细胞中各种细胞器的形态、结构不同,在功能上也各有分工。下图a~f是细胞中常见的6种细胞器结构示意图。下列有关叙述正确的是( )
A. 图中各种细胞器各自构成一个独立的生命系统
B. 图示细胞器可以同时出现在同一个细胞中
C. 图中有2种细胞器具有双层膜,3种具有单层膜
D. 细胞中的细胞器漂浮于细胞质中,可以自由运动
【答案】B
【分析】据图分析,a是高尔基体,b是中心体,c是线粒体,d是内质网,e是叶绿体,f是核糖体。
【详解】A、a~f是细胞中常见的6种细胞器,细胞器无法独立完成完整的生命活动,不能构成独立的生命系统,A错误;
B、低等植物细胞含有中心体和叶绿体等细胞器,可同时出现图示细胞器,B正确;
C、图示细胞器分别是高尔基体、中心体、线粒体、内质网、叶绿体、核糖体,线粒体和叶绿体具 有双层膜,内质网和高尔基体具有单层膜,核糖体和中心体无膜,C错误;
D、细胞中的细胞器并不是漂浮于细胞 质中,有细胞骨架支撑,细胞器不能完全自由运动,D错误。
故选B。
9. 选择合适的材料和试剂进行实验是生物学实验成功的关键。下列实验的材料和试剂选择较合理的是( )
A. AB. BC. CD. D
【答案】C
【分析】酶是由活细胞产生的具有催化作用的有机物,大多数酶是蛋白质,少数酶是RNA;酶的特性:专一性、高效性、作用条件温和;酶促反应的原理:酶能降低化学反应所需的活化能。
【详解】A、H2O2的分解会受温度的影响,不适合用于探究温度对酶活性的影响实验,A错误;
B、斐林试剂与还原糖在水浴加热处理时可产生砖红色沉淀,但甘蔗汁富含蔗糖,蔗糖不是还原糖,无法用斐林试剂检测,B错误;
C、新鲜的黑藻、水绵均有叶绿体,可用于观察叶绿体,C正确;
D、洋葱根尖分生区细胞没有大液 泡,也没有颜色,且不易制片观察,因此不能用于探究植物细胞的吸水和失水,D错误。
故选C。
10. 细胞去分化是指将已经分化的细胞重新诱导回到多能状态(如胚胎干细胞状态)的过程,这一过程打破了细胞分化是不可逆的传统观念。根据细胞去分化的原理和应用,下列叙述错误的是( )
A. 细胞去分化导致胞内遗传物质发生变化
B. 细胞去分化后,细胞的全能性有所提高
C. 去分化后的细胞中蛋白质种类发生了变化
D. 去分化技术可能用于修复受损的神经组织
【答案】A
【分析】细胞分化是指在个体发育中,由一个或一种细胞增殖产生的后代,在形态、结构和生理功能上发生稳定性差异的过程。细胞分化的实质:基因的选择性表达。
【详解】A、与细胞分化一样,细胞去分化是基因选择性表达的结果,遗传物质不变,A错误;
B、细胞去分化后,细胞 的分化程度降低,全能性提高,B正确;
C、蛋白质是生命活动的主要承担者,去分化后的细胞功能发生了改变,细胞中的蛋白质种类也会发生改 变,C正确;
D、去分化技术可使神经细胞恢复多能状态,修复受损的神经组织,D正确。
故选A。
11. 细胞衰老的过程中,细胞内会发生一系列代谢变化,导致某些基因表达的改变,进而发生细胞凋亡。其中BAK基因是近年来发现的一种促凋亡基因,许多癌细胞的BAK基因表达异常。下列相关叙述错误的是( )
A. 细胞衰老后,细胞内的水分减少,细胞新陈代谢速率减慢
B. 衰老细胞的核膜内折、染色质收缩,易导致基因表达的改变
C. 癌细胞难以正常凋亡,可能与癌细胞的BAK基因表达不足有关
D. 细胞凋亡是基因决定的程序性死亡,不受环境因素的影响
【答案】D
【分析】衰老细胞的主要特征:“一大 一小 一多 二低”。“一大”是指细胞核体积增大,“一小”是指细胞体积变小,“一多”是指细胞内色素积累,“二低”是指细胞内多种酶活性降低和物质运输功能降低。
【详解】A、细胞衰老后,细胞内的水分减少,大对数酶活性降低,细胞新陈代谢速率减慢,A正确;
B、衰老细胞的核膜内折,染色质收缩,细胞内会发生一系列代谢变化,易导致某些基因表达的改变,B正确;
C、BAK基因是一种促凋亡基因,癌细胞之所以难以正常凋亡,可能与癌细胞的BAK基因表达不足有关,C正确;
D、细胞凋亡是基因决定的程序性死亡,受环境因素影响,D错误。
故选D。
12. 为研究细胞大小和物质运输的关系,某兴趣小组通过3个不同大小的含酚酞的琼脂块放入NaOH溶液进行模拟实验,得到如图所示结果(网格部分是红色区域,空白部分是无色区域,相对表面积表面积/体积)。下列有关叙述正确的是( )
A. 该实验的自变量是琼脂块的大小,因变量是NaOH扩散深度
B. NaOH在边长为3cm的模型内扩散速率最快,扩散范围最大
C. 该实验结果表明,细胞的体积与物质运输效率均呈负相关
D. 细胞在增殖的过程中,与外界进行物质交换的效率保持不变
【答案】C
【分析】物质在细胞中的扩散速率是一定的,效率有高低。物质扩散的体积与整个细胞体积的比值,就是扩散速率。
【详解】A、该实验的自变量是不同大小的琼脂块,因变量是NaOH扩散进琼脂块的体积与琼脂块总体积之比,NaOH进入琼脂块“细胞”扩散的深度相同,A错误;
B、NaOH在不同边长的琼脂块内扩散的速率相同,B错误;
C、通过本模拟实验可说明,细胞体积越小,其相对表面积越大,物质运输的效率就越高,即细胞的体积与物质运输效率均呈负相关,C正确;
D、细胞在增殖的过程中,与外界进行物质交换的效率会发生变化,如在间期细胞体积增大,与外界进行物质交换的效率就会降低,D错误。
故选C。
二、选择题:本题共4小题,每小题4分,共16分。在每小题给出的4个选项中,有2项或2项以上符合题目要求。全部选对的得4分,选对但不全的得2分,有选错的得0分。
13. 细胞的结构和功能复杂多样,其每一个结构都有其对应的功能,而细胞的每一项功能也有对应的结构来完成。下列有关细胞结构和功能的叙述,错误的是( )
A. 细胞核是遗传信息库,是细胞遗传和代谢的中心
B. 线粒体内膜折叠形成了嵴,便于葡萄糖快速分解
C. 代谢相对旺盛的细胞,细胞中的核孔数目会相对较多
D. 动物细胞缢裂成两个子细胞可体现细胞膜的结构特性
【答案】AB
【详解】A、细胞核是遗传信息库,是细胞遗传和代谢的控制中心,A错误;
B、葡萄糖快速分解是在细胞质基质,B错误;
C、核仁的大小和核孔的数目与代谢强度有关,代谢旺盛的细胞中,核仁较大,核孔较多,C正确;
D、动物细胞通过缢裂(细胞膜向内凹陷)的方式完成细胞分裂,这体现了细胞膜的流动性,D正确;
故选AB。
14. ATP是细胞内的能量“通货”,但ATP在细胞内的含量却很低,细胞通过ATP和ADP的快速转化,实现机体对能量的巨大需求。如图表示ATP与ADP相互转化的过程,其中①③是能量,②④是物质。下列有关叙述正确的是( )
A. ①③的来源不同,②④可表示磷酸
B. ATP与ADP的快速转化依赖于酶的高效性
C. 细胞内的生命活动都需要ATP直接供能
D. 所有细胞都能进行ATP与ADP的相互转化
【答案】ABD
【分析】ATP的结构简式为A-P~P~P,其中A代表腺苷,P代表磷酸基团。水解时远离A的磷酸键容易断裂,释放大量的能量,供给各项生命活动。
【详解】A、①来源于ATP水解释放,③来源于有机物氧化分解或者光能,②④表示磷酸,A正确;
B、ATP和ADP的 相互转化需要ATP合成酶和ATP水解酶,依赖于酶的高效性才能保证快速转化,B正确;
C、细胞内的生命活动 并非都需要消耗能量,比如自由扩散,另外,细胞内的直接能源物质不止ATP一种,C错误;
D、ATP和ADP相互 转化的能量供应机制,在所有生物的细胞内都是一样的,这体现了生物界的统一性,D正确。
故选ABD。
15. 甲磺酸伊马替尼片(俗称“格列卫”)是治疗慢性粒细胞白血病(造血干细胞的异常增殖)的特效药,现已纳入医保目录。如图表示某慢性粒细胞白血病患者造血干细胞的细胞分裂示意图(只画出了部分染色体)。下列有关叙述错误的是( )
A. ①含有两个相互垂直排列的中心粒及周围物质
B. ①②③④都是在显微镜下能观察到的细胞结构
C. 在该细胞的有丝分裂末期,将在③处出现细胞板
D. 造血干细胞异常增殖可能导致血液功能异常
【答案】BC
【分析】有丝分裂一个细胞周期中的物质变化规律:(1)间期:进行DNA的复制和有关蛋白质的合成;(2)前期:核膜、核仁逐渐解体消失,出现纺锤体和染色体;(3)中期:染色体形态固定、数目清晰;(4)后期:着丝点(着丝粒)分裂,姐妹染色单体分开成为染色体,并均匀地移向两极;(5)末期:核膜、核仁重建、纺锤体和染色体消失。
【详解】A、①是中心体,中心体是由两个相互垂直排列的中心粒及周围物质组成,A正确;
B、③是赤道板,而赤道板是假想的结构,B错误;
C、图示细胞是动物细胞,动物细胞的有丝分裂末期不会出现细胞板,C错误;
D、造血干细胞通过分裂、分化产 生红细胞、白细胞、血小板,其异常增殖将导致血液功能异常,D正确。
故选BC。
16. 事物都有发生、发展、消亡的变化规律,活细胞亦是如此。下列关于细胞生命历程的叙述,错误的是( )
A. 细胞增殖可以增加细胞的数量,细胞分化可以增加细胞的种类
B. 细胞分化和细胞衰老均会导致细胞形态、结构和功能发生改变
C. 所有个体生长发育均需要靠细胞体积的增大和细胞数目的增加
D. 自然界所有细胞都来自先前已存在的细胞,且都是由分裂而来
【答案】CD
【详解】A、细胞增殖可以使细胞数目增多,细胞分化可以使细胞种类增加,A正确;
B、细胞分化使细胞种类增多,细胞衰老属于正常的生命历程,二者均可导致细胞形态、结构和功能发生改变,B正确;
C、单细胞生物的生长发育不需要细胞数目的增加,C错误;
D、受精卵细胞是精子和卵细胞通过受精作用产生的,与细胞分裂无关,D错误。
故选CD。
三、非选择题:本题共5小题,每小题12分,共60分。
17. 细胞是最小的生命系统,该系统需要源源不断地从外界输入物质和能量,同时也不断输出物质和能量,许多时候细胞还需和其他细胞建立联系。请回答下列问题:
(1)C、H、O、N、P在细胞中含量很高,原因是许多组成细胞的化合物都含有这五种元素,比如__________(答出2点即可);Fe被人体吸收后,主要以__________(填“离子”或“化合物”)形式存在。
(2)常用台盼蓝染液鉴别动物细胞是否死亡,用它染色时,活细胞呈现__________(填“蓝色”或“无色”)。植物细胞作为独立的生命系统,其边界是__________。
(3)胰岛素、抗体等分泌蛋白的合成和分泌需要多个细胞结构或场所参与,其中提供能量的场所是__________;分泌蛋白分泌后,可能引起其他细胞代谢的改变,该过程依赖细胞膜的__________功能。
【答案】(1)①. 磷脂、核酸、核苷酸、ATP、ADP等 ②. 化合物
(2)①. 无色 ②. 细胞膜
(3)①. 线粒体和细胞质基质 ②. (进行细胞间)信息交流
【分析】细胞膜的功能:作为细胞边界,将细胞与外界环境分开,保持细胞内部环境的相对稳定;控制物质进出细胞;进行细胞间的信息传递。
【小问1详解】
磷脂、核酸、核苷酸、ATP、ADP等均含有C、H、O、N、P;Fe被人体吸收后用于合成血红蛋白(血红素)等化合物,即主要以化合物形式存在。
【小问2详解】
细胞膜具有控制物质进出细胞的功能,台盼蓝不能进人活细胞,因此活细胞呈现无色;植物细胞的细胞壁 具有“全透性”,因此,植物细胞的边界也是细胞膜。
【小问3详解】
能量由呼吸作用提供,呼吸作用的场所包括细胞质基质(呼吸作用第一阶段)和线粒体(有氧呼吸的第二和第三阶段);分泌蛋白引起其他细胞代谢的改变,依赖细胞膜的信息交流的功能。
18. 中华文化博大精深,先人以谚语或诗词的方式留下了许多智慧,其中不少蕴含生物学原理。结合所学知识,请回答下列问题:
(1)“狂风落尽深红色,绿叶成阴子满枝”中呈现的深红色和绿色的色素分别位于细胞中的__________和__________。
(2)“正其行,通其风”是指种植作物时,应保持适当行距,做好通风。从光合作用角度分析,“正其行”的作用是_____________________________,“通其风”的作用是____________________________。
(3)“春耕多一遍,秋收多一担”这句农谚强调了松土有利于提高作物产量。从呼吸作用角度分析,其原因是__________。
(4)“高堂明镜悲白发,朝如青丝暮成雪”中描述的黑发变白发现象,从细胞衰老角度分析,其原因是__________。
【答案】(1)①. 液泡 ②. 叶绿体
(2)①. 保证植物能够充分接受光照 ②. 为植物提供充足的二氧化碳
(3)松土有利于植物根部细胞进行呼吸作用,从而有利于作物的根系发育与营养吸收
(4)毛囊中黑色素细胞衰老,细胞中的酪氨酸酶活性降低,黑色素合成减少
【分析】衰老细胞的特征:细胞内水分减少,细胞萎缩,体积变小,但细胞核体积增大,染色质固缩,染色加深;细胞膜通透性功能改变,物质运输功能降低;细胞色素随着细胞衰老逐渐累积;有些酶的活性降低;呼吸速度减慢,新陈代谢减慢。
【小问1详解】
①花的颜色与液泡中的色素有关,因此诗句中呈现深红色的色素位于细胞的液泡内;
②绿叶的绿色与叶绿素有关,位于叶肉细胞的叶绿体内。
【小问2详解】
①“正其行”是指合理密植,保证作物行距适当,能够充分接受光照;
②“通其风”是指做好通风,保证空气流通,其作用是为作物提供充足的二氧化碳,从而提高光合作用的效率。
【小问3详解】
春耕通过松土,可以打破土壤板结,增加土壤的透气性,利于植物根部细胞进行有氧呼吸,从而保证作物的根系发育与营养吸收,促进植物的生长和发育。
【小问4详解】
黑发变白发是由于毛囊中的黑色素细胞衰老,细胞中的酪氨酸酶活性降低,黑色素合成减少,所以老年人的头发会变白。
19. 已知C3植物的叶肉细胞直接通过卡尔文循环固定CO2,形成C3完成光合作用,而C4植物通过叶肉细胞先固定CO2生成C4,随后C4分解将CO2浓缩在维管束鞘细胞中进行卡尔文循环,进而完成光合作用。下表是某研究小组在相同温度(30℃)下,测定两种植物(C3植物和C4植物)在不同CO2浓度和光照强度下的光合速率。
请回答下列问题:
(1)绿色植物进行光合作用的化学反应式可表示为_____________________________。
(2)表格植物属于C4植物的是__________,判断理由是_____________________________。
(3)相比第2组实验,第5组实验中光合速率较低,原因是第5组实验的光照强度较弱,导致光合作用的光反应强度弱,为暗反应提供的__________不足。
(4)Rubisc既可催化C5与CO2反应,也可催化C5与O2反应,这可能是因为在不同条件下,Rubisc的__________发生变化导致其功能变化。C5与O2反应的过程称为光呼吸,该过程会损耗能量,此时植物的光合速率将__________(填“下降”“升高”或“基本不变”)。
【答案】(1)CO2+H2O(CH2O)+O2
(2)①. 玉米 ②. 3组与1组相比较,在CO2浓度为150ppm时,玉米的光合速率远大于小麦,说明光合作用所需的CO2有部分来自来自C4的分解
(3)ATP、NDAPH
(4)①. 空间结构 ②. 下降
【分析】光合作用:
①光反应阶段:场所在叶绿体类囊体薄膜,发生水的光解、生成ATP和NADPH;
②暗反应阶段:场所在叶绿体的基质,发生CO2的固定和C3的还原,消耗ATP和NADPH。
【小问1详解】
绿色植物进行光合作用的化学反应式:CO2+H2O (CH2O)+O2
【小问2详解】
依据题干信息,C4植物通过叶肉细胞先固定CO2生成C4,随后C4分解将CO2浓缩在维管束鞘细胞中进行卡尔文循环,进而完成光合作用,依据表格信息可知,3组与1组相比较,CO2浓度相同,均为150ppm,而3组玉米的光合速率却远大于1组的小麦,说明玉米用于光合作用的CO2来自C4的分解,所以C4植物为玉米。
【小问3详解】
5组与2组相比较,变量是光照强度,其中第5组的光照强度较弱,导致光合作用的光反应强度弱,为暗反应提供的ATP和NADPH不足,进而导致光合速率降低。
【小问4详解】
结构决定功能,Rubisc既可催化C5与CO2反应,也可催化C5与O2反应,这可能是因为在不同条件下,Rubisc的空间结构发生改变,导致其功能变化。由于光呼吸会损耗能量,而总能量是一定的,所以此时植物的光合速率将降低。
20. 图1表示显微镜下观察到的蚕豆根尖细胞有丝分裂图,图2表示细胞周期过程中染色体和核DNA含量的数量变化。请回答下列问题:
(1)观察蚕豆根尖细胞有丝分裂时,制片的流程:解离→__________→__________→制片。将图1中的①②③④⑤按照在细胞周期中由先到后的顺序进行排序:__________(用序号和箭头表示)。
(2)染色体数目加倍发生在图1中④所示时期,原因是此时发生了__________。
(3)图1中③对应图2中的__________,图2中不应该出现的是__________。
(4)观察根尖分生区有丝分裂时,我们会看到大部分细胞处在分裂间期,其主要原因是_____________________________。
【答案】(1)①. 漂洗 ②. 染色 ③. ②→①→③→④→⑤ (2)着丝粒分裂
(3)①. b ②. d
(4)细胞周期的大部分时间处于分裂间期(分裂间期所经历的时间远长于分裂期所经历的时间)
【分析】观察细胞有丝分裂实验的步骤:解离(解离液由盐酸和酒精组成,目的是使细胞分散开来)、漂洗(洗去解离液,便于染色)、染色(用醋酸洋红等碱性染料)、制片(该过程中压片是为了将根尖细胞压成薄层,使之不相互重叠影响观察)和观察(先低倍镜观察,后高倍镜观察)。
【小问1详解】
观察蚕豆根尖细胞有丝分裂时,制片的流程:解离→漂洗→染色→制片;根据染色体的变化判断,可知①染色体散乱分布,处于前期,②呈染色质丝存在,是间期,③着丝粒(着丝点)整齐排列在赤道板上,处于中期,④着丝粒(着丝点)分裂,是后期,5是末期,因此在细胞周期中由先到后的顺序是②→①→③→④→⑤。
【小问2详解】
④对应有丝分裂后期,此时着丝粒(着丝点)分裂,导致染色体数量加倍。
【小问3详解】
③是有丝分裂中期,一条染色体上有两个DNA分子,对应图2中的b,而一条染色体上有一个或者两个DNA分子,因此不应该出现d所示情况。
【小问4详解】
细胞周期的大部分时间处于分裂间期,约占90%~95%,因此视野中大部分细胞处在分裂间期。
21. 秀丽隐杆线虫是科学家研究细胞凋亡的理想生物,雌雄同体成虫总共有959个体细胞,雄性成虫总共有1031个体细胞,身体呈透明状,非常容易观察个体的整个发育过程,且在其发育成熟的过程中有131个细胞是通过细胞凋亡的方式被去除的。请回答下列问题:
(1)细胞死亡主要包括凋亡和__________等方式,其中对机体发育有利的细胞死亡方式是__________。
(2)秀丽隐杆线虫的核心凋亡通路主要受EGL—1、CED—3、CED—4、CED—9这四种关键蛋白的调控。在正常情况下,CED—9与CED—4结合,CED—3无活性,阻止细胞凋亡。当细胞受到某些刺激时,EGL—1表达增加并与CED—9结合,CED—4释放后,激活CED—3,引发细胞凋亡。结合上述信息,若细胞中CED—9蛋白减少,细胞凋亡的可能性会__________(填“升高”或“降低”)。
(3)细胞自噬是指在一定的条件下,细胞将受损或功能退化的细胞结构等,通过__________(填细胞器)降解后,再利用的现象。秀丽隐杆线虫在营养条件缺乏时会发生细胞自噬,其意义是__________。
(4)研究发现,塑化剂DIOP能够诱导秀丽隐杆线虫的细胞凋亡。请设计实验验证该结论(写出实验思路和预期实验结果)。
实验思路:_________________________________________;
预期实验结果:_________________________________。
【答案】(1)①. 坏死 ②. (细胞)凋亡 (2)升高
(3)①. 溶酶体 ②. 获得维持生存所需的物质和能量
(4)①. 将发育状况良好且相同的秀丽隐杆线虫分成两组,编号A、B,其中A组用正常营养液培养,B组用等量仅添加了DIOP的相同营养液培养,一段时间后,比较两组秀丽隐杆线虫的细胞凋亡情况 ②. B组秀丽隐杆线虫的细胞凋亡率明显高于A组
【分析】细胞凋亡是由基因决定的细胞编程序死亡的过程。细胞凋亡是生物体正常的生命历程,对生物体是有利的,而且细胞凋亡贯穿于整个生命历程。
【小问1详解】
细胞死亡主要包括凋亡和坏死等方式;其中细胞凋亡是由基因决定的自动结束生命的过程,故对机体发育有利的细胞死亡方式是细胞凋亡。
【小问2详解】
从题干信息可知,直接引I发细胞凋亡的是被CED-4激活的CED-3,正常情况下,CED-4和CED-9结合, CED-4无法激活CED-3,若细胞中CED-9蛋白减少,CED-4将激活CED-3,细胞凋亡的可能性升高。
【小问3详解】
溶酶体是细胞的消化车间,内含多种水解酶,分解衰老、损伤的细胞器需要溶酶体参与;细胞自噬是指细胞通过降解自身结构或物质使细胞存活的自我保护机制,细胞自噬后,可为细胞提供生存所需的物质和能量。
【小问4详解】
分析题意,本实验目的是验证塑化剂DIOP能够诱导秀丽隐杆线虫的细胞凋亡,实验设计需要遵循对照、单一变量等原则,验证性实验的预期实验结果是出现结论本身所描述的结果,故实验思路为:将发育状况良好且相同的秀丽隐杆线虫分成两组,编号A、B,其中A组用正常营养液培养,B组用等量仅添加了DIOP的相同营养液培养,一段时间后,比较两组秀丽隐杆线虫的细胞凋亡情况。
由于本实验是验证实验,结果应与假设一致,故预期实验结果:B组秀丽隐杆线虫的细胞凋亡率明显高于A组。种子类型
有机物种类
淀粉
蛋白质
脂肪
花生
15%-20%
25%-35%
45%-50%
大豆
10%-15%
40%-50%
15%-20%
小麦
55%-70%
10%-15%
1%-2%
选项
实验名称
选用材料或试剂
A
探究温度对酶活性的影响
H2O2溶液、新鲜肝脏研磨液
B
检测生物组织中的糖类
甘蔗汁、斐林试剂
C
用高倍显微镜观察叶绿体
新鲜的黑藻、水绵
D
探究植物细胞的吸水和失水
洋葱根尖分生区细胞、质量浓度为0.3g/mL的蔗糖溶液
组别
植物类型
CO2浓度(ppm)
光照强度(Lux)
光合速率(·m-2·s-2)
1
小麦
150
2000(强光)
12.3
2
小麦
400
2000(强光)
25.1
3
玉米
150
2000(强光)
28.4
4
玉米
400
2000(强光)
29.7
5
小麦
400
500(弱光)
8.2
相关试卷
这是一份江西省2024-2025学年高三下学期3月多校联考生物试卷(解析版),共22页。试卷主要包含了本试卷主要考试内容, 甲状腺激素, 肿瘤坏死因子等内容,欢迎下载使用。
这是一份江西省多校联考2024-2025学年高二下学期3月月考生物试卷(解析版),共20页。试卷主要包含了考查范围,考生必须保持答题卡的整洁等内容,欢迎下载使用。
这是一份江西省宜丰中学等多校联考2024-2025学年高一下学期2月质量检测生物试卷(解析版),共21页。试卷主要包含了选择题,非选择题等内容,欢迎下载使用。
相关试卷 更多
- 1.电子资料成功下载后不支持退换,如发现资料有内容错误问题请联系客服,如若属实,我们会补偿您的损失
- 2.压缩包下载后请先用软件解压,再使用对应软件打开;软件版本较低时请及时更新
- 3.资料下载成功后可在60天以内免费重复下载
免费领取教师福利

