若您为此资料的原创作者,认为该资料内容侵犯了您的知识产权,请扫码添加我们的相关工作人员,我们尽可能的保护您的合法权益。
1/8
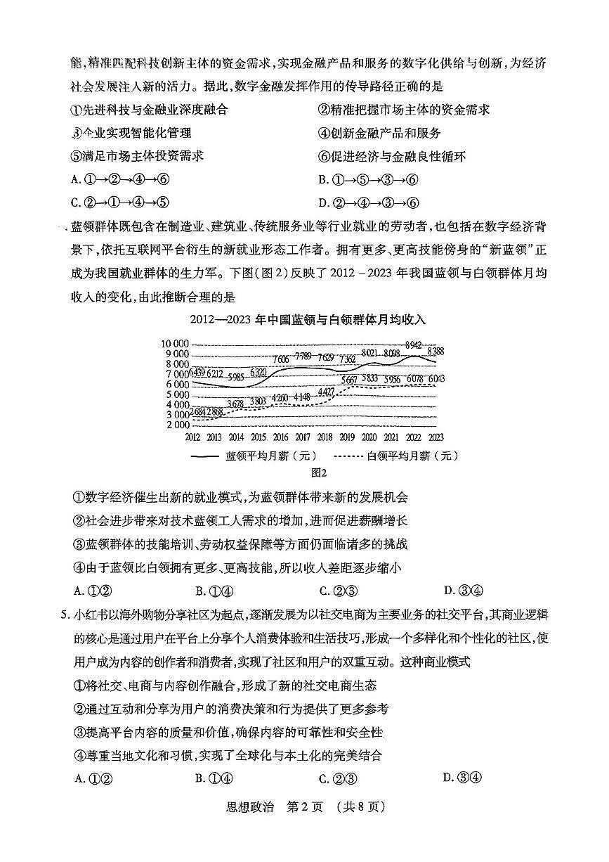
2/8
3/8
还剩5页未读,
继续阅读
所属成套资源:东北三省四市教研联合体2025届高三高考模拟考试(一)试题
成套系列资料,整套一键下载
东北三省四市教研联合体2025届高三高考模拟考试(一)政治试题(PDF版,无答案)
展开
这是一份东北三省四市教研联合体2025届高三高考模拟考试(一)政治试题(PDF版,无答案),共8页。
相关试卷
2025年东北三省四市教研联合体高考政治模拟考试试卷【含答案】:
这是一份2025年东北三省四市教研联合体高考政治模拟考试试卷【含答案】,共10页。
东北三省四市教研联合体2025届高考模拟考试政治试题含答案:
这是一份东北三省四市教研联合体2025届高考模拟考试政治试题含答案,共10页。
东北三省四市教研联合体2025届高考模拟试题(二)-政治试题+答案:
这是一份东北三省四市教研联合体2025届高考模拟试题(二)-政治试题+答案,共10页。
相关试卷 更多
资料下载及使用帮助
版权申诉
- 1.电子资料成功下载后不支持退换,如发现资料有内容错误问题请联系客服,如若属实,我们会补偿您的损失
- 2.压缩包下载后请先用软件解压,再使用对应软件打开;软件版本较低时请及时更新
- 3.资料下载成功后可在60天以内免费重复下载
版权申诉
免费领取教师福利

