搜索
      上传资料 赚现金

      重庆市第一中学2024-2025学年高二下学期第一次月考(3月)地理试题(Word版附解析)

      • 8.27 MB
      • 2025-04-11 19:31:32
      • 55
      • 0
      • 教习网3275309
      加入资料篮
      立即下载
      查看完整配套(共2份)
      包含资料(2份) 收起列表
      原卷
      重庆市第一中学2024-2025学年高二下学期3月月考地理试题(原卷版).docx
      预览
      解析
      重庆市第一中学2024-2025学年高二下学期3月月考地理试题 Word版含解析.docx
      预览
      正在预览:重庆市第一中学2024-2025学年高二下学期3月月考地理试题(原卷版).docx
      重庆市第一中学2024-2025学年高二下学期3月月考地理试题(原卷版)第1页
      高清全屏预览
      1/12
      重庆市第一中学2024-2025学年高二下学期3月月考地理试题(原卷版)第2页
      高清全屏预览
      2/12
      重庆市第一中学2024-2025学年高二下学期3月月考地理试题(原卷版)第3页
      高清全屏预览
      3/12
      重庆市第一中学2024-2025学年高二下学期3月月考地理试题 Word版含解析第1页
      高清全屏预览
      1/22
      重庆市第一中学2024-2025学年高二下学期3月月考地理试题 Word版含解析第2页
      高清全屏预览
      2/22
      重庆市第一中学2024-2025学年高二下学期3月月考地理试题 Word版含解析第3页
      高清全屏预览
      3/22
      还剩9页未读, 继续阅读

      重庆市第一中学2024-2025学年高二下学期第一次月考(3月)地理试题(Word版附解析)

      展开

      这是一份重庆市第一中学2024-2025学年高二下学期第一次月考(3月)地理试题(Word版附解析),文件包含重庆市第一中学2024-2025学年高二下学期3月月考地理试题原卷版docx、重庆市第一中学2024-2025学年高二下学期3月月考地理试题Word版含解析docx等2份试卷配套教学资源,其中试卷共34页, 欢迎下载使用。
      地理试题卷
      命题人:刘宇 黄才润
      审题人:宋加喜
      注意事项:
      1.答卷前,考生务必将自己的姓名、准考证号码填写在答题卡上。
      2.作答时,务必将答案写在答题卡上。写在本试卷及草稿纸上无效。
      3.考试结束后,将答题卡交回。
      一、选择题:本题共 36 小题,每小题 1.5 分,共 54 分。在每小题给出的四个选项中,只有一
      项是符合题目要求的。
      某海洋考察船的航行日志记录:北京时间 8 时太阳从正东方海面升起;桅杆的影子在正南方时,太阳
      高度为 60°;日落时北京时间为 19 时 45 分。据此完成下面小题。
      1. 日志记录当天,该船航行在( )
      A. (30°N,90°W) B. (30°S,90°W)
      C. (30°N,90°E) D. (30°S,90°E)
      2. 日志记录当天,该船的航向可能是( )
      A. 正北 B. 东北 C. 正南 D. 西南
      3. 日志记录当天考察船经过的海域,当月的天气状况多为( )
      A. 阴雨绵绵、风微浪缓 B. 晴朗少云、风急浪高
      C. 晴朗少云、风微浪缓 D. 雷雨频发、风急浪高
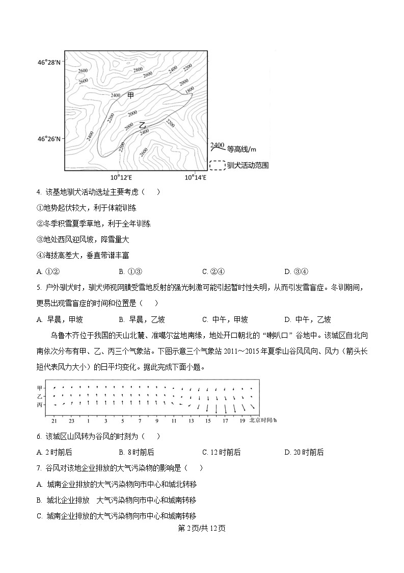
      雪橇犬擅长奔跑,为保持体能需常年开展奔跑拉物训练。位于意大利西北部的瓦尔泰利纳雪橇犬训练
      基地冬季开展雪地驯犬,夏季开展草地拉物驯犬,下图为该基地开展驯犬活动的位置和地形。据此完成下
      面小题。
      第 1页/共 12页
      4. 该基地驯犬活动选址主要考虑( )
      ①地势起伏较大,利于体能训练
      ②冬季积雪夏季草地,利于全年训练
      ③地处西风迎风坡,降雪量大
      ④海拔高差大,垂直带谱丰富
      A. ①② B. ①③ C. ②④ D. ③④
      5. 户外驯犬时,驯犬师视网膜受雪地反射的强光刺激可能引起暂时性失明,从而引发雪盲症。冬训期间,
      更易出现雪盲症的时间和位置是( )
      A. 早晨,甲坡 B. 早晨,乙坡 C. 中午,甲坡 D. 中午,乙坡
      乌鲁木齐位于我国的天山北麓、准噶尔盆地南缘,地处开口朝北的“喇叭口”谷地中。该城区自北向
      南依次分布有甲、乙、丙三个气象站。下图示意三个气象站 2011~2015 年夏季山谷风风向、风力(箭头长
      短代表风力大小)的日平均变化。据此完成下面小题。
      6. 该城区山风转为谷风的时刻为( )
      A. 2 时前后 B. 8 时前后 C. 12 时前后 D. 20 时前后
      7. 谷风对该地企业排放的大气污染物的影响是( )
      A. 城南企业排放的大气污染物向市中心和城北转移
      B. 城北企业排放 大气污染物向市中心和城南转移
      C. 城南企业排放的大气污染物向市中心和城南转移
      第 2页/共 12页
      D. 城北企业排放的大气污染物向市中心和城北转移
      8. 快速城镇化的推进对该地山谷风的影响是( )
      A. 削弱谷风,增强山风 B. 增强谷风,削弱山风
      C. 增强谷风,增强山风 D. 削弱谷风,削弱山风
      地中海飓风是指发生在地中海的类似于热带风暴的低压系统。2023 年夏季地中海连续数月破高温纪录,
      出现了罕见的 30℃海温。9 月 4 日前后飓风“丹尼尔”在希腊西南近海形成,10 日在利比亚东北部登陆后
      深入撒哈拉沙漠,12 日到达埃及境内。自其产生到消亡,未形成类似台风眼结构。在其影响下,尼罗河三
      角洲出现了沙尘暴。下图为 10 日“丹尼尔”登陆利比亚时海平面等压线图,图中虚线箭头代表“丹尼尔”
      移动路线。据此完成下面小题。
      9. “丹尼尔”到达利比亚东北部沿海时,该地( )
      A. 对流运动增强 B. 降水强度减小
      C. 经历短暂天晴 D. 风力逐渐减弱
      10. 据图推断,12 日尼罗河三角洲出现沙尘暴天气,原因之一 由于该地吹( )
      A. 东北风 B. 东南风
      C. 西南风 D. 西北风
      海盐气溶胶是受风影响飞溅到大气中的海水和盐颗粒。2017~2018 年我国第 34 次南极科考科研人员在
      途中调查发现,乙海域海盐气溶胶浓度显著低于甲海域。图示意科考线路中部分测量点的海盐气溶胶浓度。
      完成下面小题。
      第 3页/共 12页
      11. 导致甲海域海盐气溶胶浓度较高的盛行风是( )
      A. 东南信风 B. 东北信风 C. 盛行西风 D. 极地东风
      12. 乙海域海盐气溶胶浓度较低,主要是因为( )
      A. 风力较小 B. 降水丰富 C. 气流上升 D. 海冰覆盖
      如图示意索马里半岛位置,据此完成下面小题。
      13. 图示季节,一艘货船从我国出发,途经北印度洋海区时( )
      A. 顺风顺水 B. 顺风逆水
      C. 逆风逆水 D. 逆风顺水
      14. 索马里半岛沿岸有沙漠气候,与此无关的是( )
      A. 受干燥的离岸风影响 B. 受干燥的东北信风影响
      C. 沿岸寒流降温减湿 D. 常年受副热带高压带控制
      15. 受图中洋流影响,索马里半岛附近海域( )
      第 4页/共 12页
      A. 污染物向西扩散 B. 渔业增产 C. 盐度增加 D. 温度增高
      对节白蜡为中国特有高大乔木,适应性强、喜光,其幼苗不耐荫蔽。目前对节白蜡仅残存于湖北省大
      洪山南麓至江汉平原的狭长地带,在丘陵、平原的“四旁”(宅旁、村旁、路旁、水旁)分布较为集中。
      2017 年被列入《世界自然保护联盟濒危物种红色名录》。下图为对节白蜡实景。据此完成下面小题。
      16. 推测有利于对节白蜡种群繁育的森林环境是( )
      ①疏林②密林③常绿林④落叶林
      A. ①③ B. ①④ C. ②③ D. ②④
      17. 对节白蜡在“四旁”分布较为集中,主要原因不包括“四旁”( )
      A. 水源更稳定 B. 土壤肥力较高
      C. 人为干扰少 D. 绿化需求较多
      18. 对节白蜡濒临灭绝,能快速增加其种群规模的合理方式是( )
      A. 划定保护区域 B. 禁止滥砍滥挖
      C. 人工培育 D. 砍伐竞争物种
      四川省西部德西村地热资源丰富。经勘探,该地某地热水井水温超 47℃,水温、水量和化学组成季节
      变化小,矿化度(指 1 升水中溶解的钙、镁、铝等盐类总量)较高。研究表明,板岩和千枚岩是透水性较
      差的变质岩。下图示意德西村地质构造剖面和地热水井位置。据此完成下面小题。
      第 5页/共 12页
      19. 地热水井附近地质作用的先后顺序是( )
      A. 流水侵蚀-变质作用-岩层断裂-沉积作用
      B. 沉积作用-流水侵蚀-岩层断裂-变质作用
      C 沉积作用-变质作用-岩层断裂-流水侵蚀
      D. 变质作用-岩层断裂-沉积作用-流水侵蚀
      20. 地热井水可能来自于( )
      A. P 处 B. Q 处 C. M 处 D. N 处
      21. 对地热井水矿化度影响最小的因素是( )
      A. 水体更新速度 B. 水体温度 C. 水体蒸发强度 D. 岩体性质
      祁连山区腹地历史上植被破坏严重,经多年自然恢复,海拔 2800-3500m 之间北坡植被发育良好,南坡
      植被稀疏。为尽快恢复南坡生态,祁连山林业工作人员种植青海云杉,但存活率极低;后来先种植祁连圆
      柏,在圆柏林中再种植云杉,则大幅提高了其存活率。下表为青海云杉和祁连圆柏的生长特性。据此完成
      下面小题。
      树种 最大植株高度 适宜海拔 习性
      温 带 1600 15 岁以下幼树喜阴,15-30 岁顶部喜阳侧面喜阴,30 岁以上 青海云杉

      相关试卷 更多

      资料下载及使用帮助
      版权申诉
      • 1.电子资料成功下载后不支持退换,如发现资料有内容错误问题请联系客服,如若属实,我们会补偿您的损失
      • 2.压缩包下载后请先用软件解压,再使用对应软件打开;软件版本较低时请及时更新
      • 3.资料下载成功后可在60天以内免费重复下载
      版权申诉
      若您为此资料的原创作者,认为该资料内容侵犯了您的知识产权,请扫码添加我们的相关工作人员,我们尽可能的保护您的合法权益。
      入驻教习网,可获得资源免费推广曝光,还可获得多重现金奖励,申请 精品资源制作, 工作室入驻。
      版权申诉二维码
      欢迎来到教习网
      • 900万优选资源,让备课更轻松
      • 600万优选试题,支持自由组卷
      • 高质量可编辑,日均更新2000+
      • 百万教师选择,专业更值得信赖
      微信扫码注册
      手机号注册
      手机号码

      手机号格式错误

      手机验证码 获取验证码 获取验证码

      手机验证码已经成功发送,5分钟内有效

      设置密码

      6-20个字符,数字、字母或符号

      注册即视为同意教习网「注册协议」「隐私条款」
      QQ注册
      手机号注册
      微信注册

      注册成功

      返回
      顶部
      学业水平 高考一轮 高考二轮 高考真题 精选专题 初中月考 教师福利
      添加客服微信 获取1对1服务
      微信扫描添加客服
      Baidu
      map