甘肃省部分学校2024-2025学年高三上学期第一次联考(期末)语文试卷(解析版)
展开
这是一份甘肃省部分学校2024-2025学年高三上学期第一次联考(期末)语文试卷(解析版),共20页。试卷主要包含了现代文阅读,古代诗文阅读,语言文字运用,写作等内容,欢迎下载使用。
(一)现代文阅读Ⅰ(本题共5小题,19分)
阅读下面的文字,完成下面小题。
材料一:
如果有科学家问你,愿不愿意把自己演唱的歌曲存进玉米粒里,他很可能是认真的。这种能把数据存储进生物DNA并长时间保存的技术,名为“DNA存储”。
作为数字信息存储介质,DNA拥有不可思议的存储密度和极佳的稳定性——其存储密度比目前最先进的固态硬盘还要高1000倍,如果保存在阴凉干燥的地方,DNA可以保存数十万年。
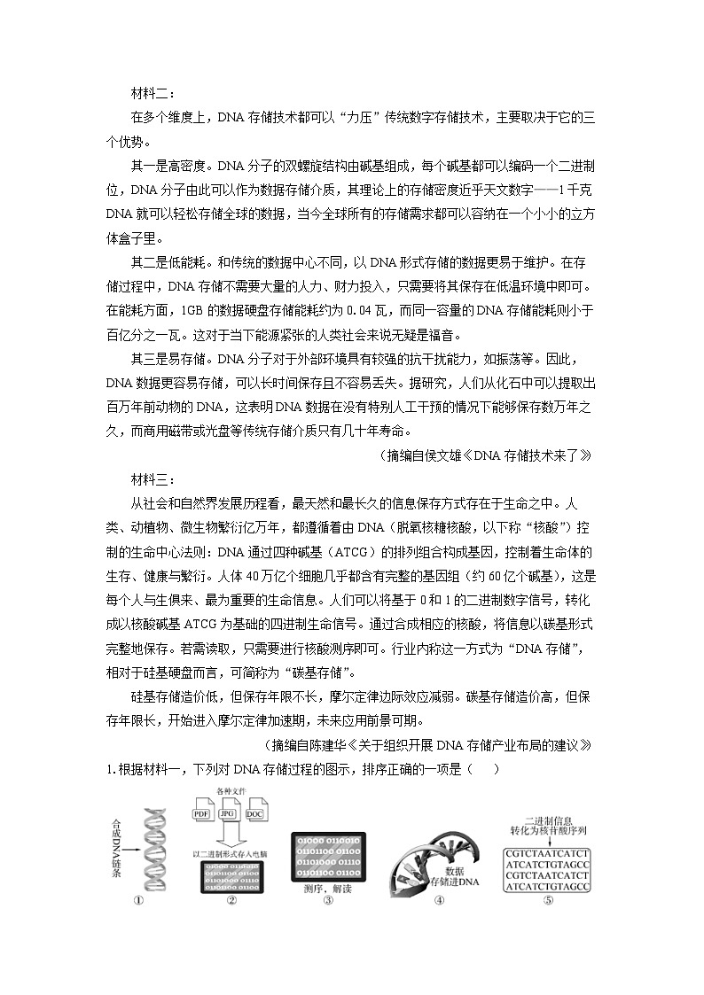
DNA存储数据的原理类似硬盘,但过程稍有不同。DNA双链是由腺嘌呤、胞嘧啶、胸腺嘧啶和鸟嘌呤四种基本核苷酸组成的,我们将它们简称为A、C、T和G,它们就像传统存储介质中的0和1一样。通过简单的对应转化关系(例如A=01,T=11,C=10,G=00),我们就得到了核苷酸版本的数字信息序列。例如,要将手机上的一张图片的二进制信息转化为核苷酸序列,假设文件的前八位是01111000,与之对应的核苷酸序列就是ATCG,后面的信息以此类推。以人工方式合成特定序列的DNA长链条,就能将数据存储进DNA,需要读取的时候,再通过DNA测序,解读出被保存在DNA中的信息。
不过,目前人工合成的DNA单链长度不超过100个核苷酸,能够编码并存储的二进制信息满打满算不过50B。许多计算机文件的大小都在GB和TB级别,大型数据库的存储量则要以PB、EB甚至ZB计算。如何让短小的DNA存储如此大的文件信息?要解决这个问题并不难,我们可以将需要存储的数据分割成小段,并给每段添加一个序列标记。当需要读取DNA存储的信息时,按照序列的标记读取即可。
目前DNA存储的成本还非常高,平均合成1MB数据需要两万元人民币,虽然读取数据的成本稍低,但1MB也需要数千元。高昂的成本导致DNA存储无法快速普及,而且DNA较低的存储效率也阻碍了它的大规模应用。因此,现阶段的DNA存储介质更适合存储一些需要长期存档、不需要频繁更改的“冷数据”。
不过话又说回来,在技术飞快迭代的大背景下,谁能说几年后DNA的存储方式不会替代传统的存储方式呢?法国一家公司就已经推出了基于DNA存储的卡片并向公众售卖。事实上,许多技术已经走出科幻小说,来到我们身边。那些动辄就占好几个足球场大小,每天需要数千吨海水冷却,消耗大量电力的传统数据库,说不定很快就会被几个装着DNA存储介质的手提箱取代。
(摘编自王安逸《DNA存储,难以置信的高密度数据存储方案》)
材料二:
在多个维度上,DNA存储技术都可以“力压”传统数字存储技术,主要取决于它的三个优势。
其一是高密度。DNA分子的双螺旋结构由碱基组成,每个碱基都可以编码一个二进制位,DNA分子由此可以作为数据存储介质,其理论上的存储密度近乎天文数字——1千克DNA就可以轻松存储全球的数据,当今全球所有的存储需求都可以容纳在一个小小的立方体盒子里。
其二是低能耗。和传统的数据中心不同,以DNA形式存储的数据更易于维护。在存储过程中,DNA存储不需要大量的人力、财力投入,只需要将其保存在低温环境中即可。在能耗方面,1GB的数据硬盘存储能耗约为0.04瓦,而同一容量的DNA存储能耗则小于百亿分之一瓦。这对于当下能源紧张的人类社会来说无疑是福音。
其三是易存储。DNA分子对于外部环境具有较强的抗干扰能力,如振荡等。因此,DNA数据更容易存储,可以长时间保存且不容易丢失。据研究,人们从化石中可以提取出百万年前动物的DNA,这表明DNA数据在没有特别人工干预的情况下能够保存数万年之久,而商用磁带或光盘等传统存储介质只有几十年寿命。
(摘编自侯文雄《DNA存储技术来了》)
材料三:
从社会和自然界发展历程看,最天然和最长久的信息保存方式存在于生命之中。人类、动植物、微生物繁衍亿万年,都遵循着由DNA(脱氧核糖核酸,以下称“核酸”)控制的生命中心法则:DNA通过四种碱基(ATCG)的排列组合构成基因,控制着生命体的生存、健康与繁衍。人体40万亿个细胞几乎都含有完整的基因组(约60亿个碱基),这是每个人与生俱来、最为重要的生命信息。人们可以将基于0和1的二进制数字信号,转化成以核酸碱基ATCG为基础的四进制生命信号。通过合成相应的核酸,将信息以碳基形式完整地保存。若需读取,只需要进行核酸测序即可。行业内称这一方式为“DNA存储”,相对于硅基硬盘而言,可简称为“碳基存储”。
硅基存储造价低,但保存年限不长,摩尔定律边际效应减弱。碳基存储造价高,但保存年限长,开始进入摩尔定律加速期,未来应用前景可期。
(摘编自陈建华《关于组织开展DNA存储产业布局的建议》)
1.根据材料一,下列对DNA存储过程的图示,排序正确的一项是( )
A.④②⑤①③B.②⑤①④③
C.②①⑤③④D.⑤③②①④
2.下列对材料相关内容的理解和分析,不正确的一项是( )
A.目前人工合成的DNA单链长度不超过100个核苷酸,因此存储的二进制信息非常有限。
B.如果存储条件允许,数万年后的人们可以从存储敦煌壁画的DNA中读取出这些壁画信息。
C.DNA存储能满足全球需求,只要有一个盛有1千克DNA的小立方体盒子,就能存储全球的数据。
D.硅基存储造价低,保存年限不长。DNA存储是将信息以碳基形式完整地保存,开始进入摩尔定律加速期。
3.下列对材料相关内容的分析和评价,不正确的一项是( )
A.材料一第一段采用第二人称的方式开篇,极具代入感,引发读者思考的同时,拉近了与读者的距离,增强了亲切感。
B.材料二用“力压”一词,指出DNA存储技术与传统数字存储技术相比具有较大优势,增强了文章语言的形象性。
C.三则材料都提到了DNA的结构,但相比而言,材料二介绍得较简单,其余两则材料介绍得更具体,更富有科学色彩。
D.三则材料都运用了列数字、作比较、下定义的说明方法,对DNA存储技术进行了说明,体现了文章语言科学、准确的特点。
4.请结合三则材料,简要概括目前DNA存储的优缺点。
5.有人感慨“世界终于追上了科幻小说的步伐”。你同意这种说法吗?请结合材料谈谈你的理由。
【答案】1.B 2.C 3.D
4.优点:①存储密度大,稳定性好;②低能耗,存储的数据易于维护;③易存储,可以长时间保存且不容易丢失。
缺点:①存储和读取的成本较高;②存储效率低。
5.示例一:同意。理由:
①科技的发展已经让许多科幻小说上的场景成为现实,如人们已经可以在DNA上存储数据,这不再是科幻小说中的场景。
②科技的发展促使科幻小说上的许多技术逐渐为现实所用,如科幻小说中的“人脸识别”技术、智能机器人、火星探测、无人机等,过去人们对未来的很多科学幻想最终都得到了实现。
示例二:不同意。理由:
①科幻小说里的技术先进,复杂多样,DNA存储只是其中的一项技术,目前人类在其他许多领域还无法企及。
②目前DNA存储技术还有待深入研究,况且这项技术本身也有缺点,也许人类无法攻克。
【解析】
【导语】这篇文章通过三则材料详细介绍了DNA存储技术的原理、优势、应用前景及其与传统存储技术的对比。材料一以生动的语言引入DNA存储的概念,详细解释了其工作原理和当前的技术限制;材料二从高密度、低能耗和易存储三个维度阐述了DNA存储的优势;材料三则从社会和自然发展的角度,探讨了DNA存储的长期价值和未来潜力。
【1题解析】
本题考查学生理解材料相关内容并分析图片的能力。
B.由材料一“要将手机上的一张图片的二进制信息转化为核苷酸序列,假设文件的前八位是01111000,与之对应的核苷酸序列就是ATCG,后面的信息以此类推”可知,首先手机或电脑上有“二进制信息”,二进制信息可转化为核苷酸序列,所以首先是②,②之后是⑤;
由材料一“以人工方式合成特定序列的DNA长链条,就能将数据存储进DNA,需要读取的时候,再通过DNA测序,解读出被保存在DNA中的信息”可知,是信息是以“DNA长链条”形式存储进“DNA”,所以④在①后面;
由材料一“需要读取的时候,再通过DNA测序,解读出被保存在DNA中的信息”可知,③是最后一项。
故选B。
【2题解析】
本题考查学生根据文本内容进行判断、推理的能力。
C.“只要有一个盛有1千克DNA的小立方体盒子,就能存储全球的数据”错误,由材料二“其理论上的存储密度近乎天文数字——1千克DNA就可以轻松存储全球的数据”可知是“其理论上”,并不是事实。
故选C。
【3题解析】
本题考查学生分析论点、论据、论证方法的能力。
D.“都运用了……下定义”错,材料二中未使用下定义的说明方法。
故选D。
【4题解析】
本题考查学生筛选整合信息,归纳概括要点的能力。
优势:①由材料一“DNA拥有不可思议的存储密度和极佳的稳定性”“如果保存在阴凉干燥的地方,DNA可以保存数十万年”可知,优势有:存储密度大,稳定性好。
②由材料二“其二是低能耗”“在存储过程中,DNA存储不需要大量的人力、财力投入,只需要将其保存在低温环境中即可”可知,优势有:低能耗,存储的数据易于维护。
③由材料二“其三是易存储……可以长时间保存且不容易丢失”,可知优势有:易储存,可以长时间保存且不容易丢失。
缺点:①由材料一“目前DNA存储的成本还非常高,平均合成1MB数据需要两万元人民币,虽然读取数据的成本稍低,但1MB也需要数千元”可知,缺点有:存储和读取的成本较高。
②由材料一“高昂的成本导致DNA存储无法快速普及,而且DNA较低的存储效率也阻碍了它的大规模应用”可知,缺点有:存储效率低。
【5题解析】
本题考查学生探究文本中的某些问题,提出自己的见解的能力。
同意理由:①由材料一“作为数字信息存储介质,DNA拥有不可思议的存储密度和极佳的稳定性——其存储密度比目前最先进的固态硬盘还要高1000倍,如果保存在阴凉干燥的地方,DNA可以保存数十万年”可知,人们已经可以在DNA上存储数据,科技的发展让许多科幻小说上的场景已经成为现实,而不再是科幻小说中的场景。
②在现实生活中,常见于科幻小说中的“人脸识别”技术、智能机器人、火星探测、无人机等,这些是人们曾经对未来的很多科学幻想,但是随着科技的进步,如材料一“如果有科学家问你,愿不愿意把自己演唱的歌曲存进玉米粒里,他很可能是认真的”,促使科幻小说上的许多技术逐渐为现实所用。
不同意理由:①科幻小说里的技术先进,目前人类在其他许多领域还无法企及,如隐身、起死回生,变形,瞬间转移,这些都是人类目前无法实现的。DNA存储只是其中的一项技术,不能因为这一项技术,就肯定“世界终于追上了科幻小说的步伐”。
②由材料一“目前DNA存储的成本还非常高,平均合成1MB数据需要两万元人民币,虽然读取数据的成本稍低,但1MB也需要数千元。高昂的成本导致DNA存储无法快速普及,而且DNA较低的存储效率也阻碍了它的大规模应用”可知,目前DNA存储技术还有待深入研究,况且这项技术本身也有缺点,也许人类无法攻克。
(二)现代文阅读Ⅱ(本题共4小题,16分)
阅读下面的文字,完成下面小题。
良心稻子①
王怀宇
黑土地是地球上最珍贵的土壤资源,也是东北最著名的自然身份。由于黑土地保护意识差,金稻村原本泛着油光的黑土地越来越变得发灰发黄,甚至发白。土壤由松软变得板结,由肥沃变得贫瘠。眼下的金稻村虽然还叫金稻村,却连成片的稻田都很少见了,就更别说曾经那一望无际的金色稻浪了。
赵二良的童年是在金稻村度过的。他从小喜欢画画,更喜欢琢磨有机水稻。赵二良本来有着自己的成长轨迹,是好高骛远的父亲不断地改写着他的命运。赵二良的父亲叫赵有才,长得文质彬彬的,是金稻村有名的另类农民。一心想当“鲁迅”的赵有才喜欢写杂文,整天板着清瘦的窄脸不咋说话。赵有才早就对黑土地失去了耐心,他宁肯起早贪黑地写小杂文、做木匠活,也不愿意下到田地里去种水稻。
父亲赵有才经常不着家,体弱多病的母亲尹贤姬只好带着赵大良和赵二良寄居在老叔家里。老叔的大号叫赵有志,和赵有才不同,身材匀称、一身肌肉的老叔就像用古铜铸就的,绝对是个坚守在黑土地上的好农民。老叔一直执着地种着他常挂在嘴上的“良心稻子”,也就是人们常说的不上化肥、不打农药、不喷除草剂的绿色水稻。只是因为老叔的水稻无法取得有关部门的正式认证,才被人们叫成生态水稻,也就一直卖不上应有的好价钱。别人种水稻看重的是产量,老叔种水稻看重的永远是质量。
老叔和老婶都非常勤劳,都是本分能干的农民,一家人的日子才慢慢支撑起来。尤其是老叔,好像一年四季都在稻田里劳作着。永远追求水稻质量的老叔干起活来只要好,不要命。春天,老叔蹚着冰冷的黑色泥水耙稻田、育稻苗,注水、耙地、插秧;夏天,老叔光着古铜色膀子追肥、除草、看水、填埂;秋天,老叔伴着“霍霍”镰声割稻、打草;记忆最深的要数冬天,老叔磨米,几乎变成了一个灰色的人。老叔还组织过声势浩大的海兰江边冬捕呢,穿冰下网、马拉绞盘……
老叔付出高劳动强度种出来的水稻虽然品质好,但是产量低。如果卖不上好价钱,一年下来就是白受累。由于贫穷,顾不上绿色健康的村民们不太认可花高价买有机大米吃,老叔的好大米在当地就很难卖出去,每年都得过江去大城市卖大米。
老叔做人要强,从来不愿意给别人添麻烦。用他的话说就是:宁肯让身上受苦,也不能让脸上受热。那时的金稻村,绝大多数的农户还没能使用机械来替代手工劳作,老叔就像机器一样在田间拼命地劳动抢时间,从夏天到秋天收割、晾晒、打场,一心一意种他的“良心稻子”。①老叔在一年中要上百万次地弯下腰去,高强度的辛勤劳动几乎贯穿了整个年景。
金稻村家家户户地块都不太大,别说没有农机,就算有,也无法采用大规模机械化作业。为了最大限度地保证苗齐并且均匀,村里大多数人还是用老方法种着老品种。为了提高水稻产量,一些庄稼人还在不断加大化肥的使用量;为了节省除虫除草的体力,一些庄稼人尝试着使用更多种类的农药和除草剂,连敌敌畏、百草枯都用上了。庄稼人还是一味地向土地要粮食,过度榨取土地,已经于不知不觉中走进了恶性循环的泥淖……用老叔的话说,那化肥喂出来的稻子,人吃了哪有好啊?相当于变相吃化肥。赶上雨水大时,稻田里的水溢到河湖里,都是农药和化肥呀,那鱼还能好吃吗?这一切都加重着老叔的“死固执”和“一根筋”,他就是埋头种他的“良心稻子”,别说八头老牛,一百头老牛也拉不回来的架势。
披星星,戴月亮,老叔不断在稻田里忙碌着。从早春到仲秋,老叔的身影不断地在稻田间闪现。风吹雨打,晨晖夕映,他一直都满身泥巴地在水稻田里劳作。老叔每天都会走在田埂上,远远望上去,就像稻田里多了一棵树。
秋收时节,老叔的稻田和很多农户家的稻田一样,也已经随着季节变成了金黄色。老叔田里的不上化肥的水稻虽然并不太高,但也能在微风中摇晃出丰腴的姿态。排列整齐,疏密有致,很有一些大丰收的样子呢。水稻是老叔春天时种下的,现在这些水稻已经被精心照料得颗粒饱满。
面对着金色稻田,②老叔又一次次地弯下腰去,甚至比以往任何时候都更加认真,都更加虔诚。收割季节晒稻谷也是一样,因为只有最强的阳光才能把潮湿的稻谷晒得最干,储存起来才不会发霉。老叔说那是种稻人每年最后一哆嗦,大意不得。
在金稻村,除了全福爷,就是老叔那片稻田种得好了。不少村民到老叔家的稻田边观摩学习。
有人说:“确实好啊,瞅着就是比旁边稻田里的结实啊!”
有人说:“这稻子长得可真稀罕人,人家没用除草剂,稻田里一根杂草都没有!”
在大家的一片赞扬声中,老叔也有些激动,“真事不假,要说种水稻,我可从来不会糊弄人,也从来不怕吃苦受累。只有坚持种好‘良心稻子’,咱金稻村才会有希望。”
(节选自王怀宇《芬芳大地》,有删改)
【注】①小说节选自庆祝党的二十大主题出版作品。
6.下列对文本相关内容的理解,不正确的一项是( )
A.文中提到老叔的“死固执”和“一根筋”,不是贬义,而是肯定老叔的执着与坚守。
B.老叔种出的水稻品质好、产量低,可见当时的农业高产和生态种植还不能实现统一。
C.金稻村绝大多数庄稼人还是急功近利地榨取土地,乡村的生态保护还在路上。
D.文章结尾有人赞扬老叔的水稻“结实”“稀罕人”,是因为他没有使用除草剂。
7.下列对文本艺术特色分析鉴赏,不正确的一项是( )
A.本文开头写黑土地土壤遭到破坏,为下文老叔付出高强度的劳动种出生态水稻做铺垫,更加突出了人物深沉而执着的韧劲。
B.本文选用全知视角,叙述自由,既凸显了“老叔”的外部动作,又让读者了解了他的内心活动,在全面展现人物时不错失细节。
C.文章第二段关于赵有才这一人物的塑造,同《林教头风雪山神庙》中的“李小二”一样,都以次要人物反衬了主人公的精神品质。
D.文中画横线句子运用“铺排”的手法,一气呵成,加强语势,从春、夏、秋、冬四季一系列动作描写塑造了热爱土地、辛勤劳作的农民形象。
8.文章标题是“良心稻子”,“良心”二字在文中体现在哪些方面?请结合全文简要说明。
9.文中记述老叔的种稻过程,两次出现“弯下腰去”。文中画波浪线的两句话分别含有哪些意味?这样写有什么好处?请结合全文谈谈你的理解。
【答案】6.D 7.C
8.①“良心”体现在人物的塑造上,老叔种植水稻时,绝大多数庄稼人为了提高水稻产量施化肥、打农药,他埋头种他的“良心稻子”,看重的永远是质量。
②“良心”还体现在小说的主题上,乡村百姓只有保持一颗真诚的仁爱之心,不过度使用农药、化肥、除草剂,对生态环境保护与尊重,努力寻求绿色和谐发展之路,乡村未来才会更美好。
9.(1)句子①写出了“老叔”种植“良心稻子”的艰辛,在村民们追求产量、以化肥换取收入之际,仍坚持手工劳作,栽种有机稻谷,甘守贫寒,坚守本分人品。
(2)句子②体现了“老叔”收割水稻时的认真、面对丰收的欣慰和喜悦以及敬畏土地、虔诚地对待土地的态度。
(3)这样写使人物形象更加真实感人,富有画面感,突出了“老叔”为了种“良心稻子”不辞辛劳,更深层次地揭示了乡村振兴不仅要关注到乡村的自然生态,更要关注到乡村的文化生态,只有乡民热爱土地,敬畏土地,勇敢地扛起对土地的那份责任,乡村的未来才会充满芬芳,深化了主题。
【解析】
【导语】《良心稻子》通过描绘老叔坚守生态种植的艰辛历程,展现了农民对土地的深厚情感与执着追求。文章以黑土地的退化为背景,反衬出老叔对“良心稻子”的坚持,凸显了生态农业的价值与挑战。通过对老叔四季劳作的细腻描写,塑造了一个勤劳、坚韧的农民形象,表达了对传统农耕文化的敬意。结尾村民的赞扬,进一步强化了老叔的信念与希望,传递了乡村振兴与生态保护的重要性。
【6题解析】
本题考查学生对文本相关内容的理解和分析能力。
D.“是因为他没有使用除草剂”错误。老叔的水稻长得好,是因为他照料得好,不仅仅是因为他没有使用除草剂。为了种好稻子,老叔付出了很多,如“披星星,戴月亮,老叔不断在稻田里忙碌着。从早春到仲秋,老叔的身影不断地在稻田间闪现。风吹雨打,晨晖夕映,他一直都满身泥巴地在水稻田里劳作”。
故选D。
【7题解析】
本题考查学生对文本艺术特色的分析鉴赏能力。
C.二者作用不一样。“赵有才”早就对黑土地失去了耐心,他宁肯起早贪黑地写小杂文、做木匠活,也不愿意下到田地里去种水稻,作者是想通过这一人物的塑造反衬“老叔”付出艰辛劳动种出有机水稻这一执着坚守土地的精神;而“李小二”的作用是通过写林冲对李小二以前的帮助,正面突出了林冲乐善好施的性格,同时还推动了故事情节,促进了林冲的性格转换,没有反衬作用。
故选C。
【8题解析】
本题考查学生分析文章标题的含义和作用的能力。
①“良心”体现在人物的塑造上:文章把老叔种稻子和别人种稻子对比,“别人种水稻看重的是产量,老叔种水稻看重的永远是质量”“为了提高水稻产量,一些庄稼人还在不断加大化肥的使用量;为了节省除虫除草的体力,一些庄稼人尝试着使用更多种类的农药和除草剂,连敌敌畏、百草枯都用上了”,而老叔却“一直执着地种着他常挂在嘴上的‘良心稻子’,也就是人们常说的不上化肥、不打农药、不喷除草剂的绿色水稻”。老叔不被追求产量和利益的风气所左右,将“良心”体现在对水稻种植质量的重视上,突出了他的善良、正直和对农业的责任感,这是“良心”在人物形象塑造方面的体现。
②“良心”体现在小说的主题上:从小说所描绘的乡村现状来看,金稻村的黑土地由于过度使用化肥、农药等,出现了 “原本泛着油光的黑土地越来越变得发灰发黄,甚至发白。土壤由松软变得板结,由肥沃变得贫瘠”的情况,环境遭到了破坏。老叔说“那化肥喂出来的稻子,人吃了哪有好啊?相当于变相吃化肥。赶上雨水大时,稻田里的水溢到河湖里,都是农药和化肥呀,那鱼还能好吃吗?”这表明过度使用这些化学物质不仅对人体有害,还会污染环境。而老叔坚持种“良心稻子”,是对这种不良现象的抵制,他认为“只有坚持种好‘良心稻子’,咱金稻村才会有希望”。这体现了小说倡导乡村百姓要保持一颗真诚的仁爱之心,尊重和保护生态环境,走绿色和谐发展之路,这样乡村的未来才会更美好。所以“良心”在小说主题方面,强调了乡村生态环境保护和可持续发展的重要性。
【9题解析】
本题考查学生理解句子含义,鉴赏重要句子作用的能力。
(1)句子①的意味:“老叔在一年中要上百万次地弯下腰去,高强度的辛勤劳动几乎贯穿了整个年景”,这里的“弯下腰去”首先直观地写出了老叔种植“良心稻子”过程中劳动强度之大。“上百万次”运用了夸张的手法,突出了他劳作的频繁和艰辛。在当时的环境下,“绝大多数的农户还没能使用机械来替代手工劳作”,而且很多村民为了追求产量使用化肥、农药等,而老叔却坚持种不施化肥、不打农药的“良心稻子”,选择手工劳作,甘守贫寒,这体现了他坚守本分的人品,不随波逐流,即使辛苦也坚持自己认为正确的种植方式,所以“弯下腰去”也象征着他的坚守和付出。
(2)句子②的意味:“老叔又一次次地弯下腰去,甚至比以往任何时候都更加认真,都更加虔诚”,在秋收时节,老叔的“弯下腰去”体现了他收割水稻时的认真态度,他对自己辛勤劳作的成果非常珍视。“更加虔诚”则表达了他面对丰收的欣慰和喜悦之情,同时也体现了他对土地的敬畏。老叔一直用心呵护着这片土地和水稻,丰收是土地对他的回报,他的虔诚表现出他对土地的感恩和尊重,认为这一切来之不易。
(3)这样写的好处:
人物形象上,两次“弯下腰去”的描写,使老叔的形象更加真实、立体、感人。通过这一动作细节,读者能够深刻感受到老叔为了种“良心稻子”所付出的艰辛努力,以及他对土地的热爱和敬畏之情,使人物形象跃然纸上,富有画面感。
文章主题上,这一描写不仅展现了老叔个人的品质,更深层次地揭示了小说的主题。乡村振兴不仅要关注到乡村的自然生态,如老叔坚持的绿色种植方式对保护黑土地的意义;更要关注到乡村的文化生态;老叔对土地的热爱、敬畏以及他勇敢扛起对土地的责任,这些品质是乡村文化生态的重要组成部分。只有乡民们都能像老叔一样,乡村的未来才会充满希望,深化了小说关于乡村发展的主题。
二、古代诗文阅读(35分)
(一)文言文阅读(本题共5小题,20分)
阅读下面的文言文,完成下面小题。
材料一:
晏子朝,乘弊车,驾驽马。景公见之曰:“嘻!夫子之禄寡耶?何乘不佼之甚也!”晏子对曰:“赖君之赐,得以寿三族,及国游士,皆得生焉。臣得暖衣饱食,弊车驽马以奉其身,于臣足矣。”晏子出,公使梁丘据遗之辂车乘马,三返不受。公不悦,趣召晏子。晏子至,公曰:“夫子不受,寡人亦不乘。”晏子对曰:“君使臣临百官之吏,臣节其衣服饮食之养,以先齐国之人,然犹恐其侈靡而不顾其行也。今辂车乘马,君乘之上,臣亦乘之下,民之无义,侈其衣食,而不顾其行者,臣无以禁之。”遂让不受也。
晏子方食君之使者至分食而食之晏子不饱。使者返言之景公,景公曰:“嘻!夫子之家若是其贫也!寡人不知,是寡人之过也。”令吏致千家之县一于晏子,晏子再拜而辞曰:“婴之家不贫,以君之赐,泽覆三族,延及交游,以振百姓,君之赐也厚矣,婴之家不贫也。婴闻之,厚取之君而厚施之人,代君为君也,忠臣不为也;厚取之君而藏之,是筐箧存也,仁人不为也;厚取之君而无所施之,身死而财迁于他人,是为宰藏也,智者不为也。婴也闻为人臣,进不事上以为忠,退不克下以为廉,八升之布、一豆之食足矣。”使者三返,遂辞不受也。
(节选自《说苑·臣术》)
材料二:
初,景公欲更晏子之宅,曰:“子之宅近市,湫隘嚣尘,不可以居,请更诸爽垲者。”辞曰:“君之先臣容焉,臣不足以嗣之,于臣侈矣。且小人近市,朝夕得所求,小人之利也。敢烦里旅?”公笑曰:“子近市,识贵贱乎?”对曰:“既利之,敢不识乎?”公曰:“何贵何贱?”于是景公繁于刑,有鬻踊①者。故对曰:“踊贵屦贱。”景公为是省于刑。
及晏子如晋,公更其宅,反则成矣。既拜,乃毁之而为里室,皆如其旧。则使宅人反之。曰:“谚曰‘非宅是卜,唯邻是卜’。君子不犯非礼,小人不犯不祥,古之制也,吾敢违诸乎?”卒复其旧宅。公弗许。因陈桓子以请,乃许之。
(节选自《左传·昭公三年》)
材料三:
司马迁读《晏子春秋》,高之,而莫知其所以为书。或曰:晏子为之,而人接焉;或曰:晏子之后为之。皆非也。吾疑其墨子之徒有齐人者为之。墨好俭,晏子以俭名于世,故墨子之徒尊著其事,以增高为己术者。且其旨多尚同、兼爱、非乐、非攻、节用、非厚葬久丧者,是皆出墨子。
(选自柳宗元《辩〈晏子春秋〉》)
【注】①踊:受刖刑的人所穿的一种特制鞋子。
10.材料一中画波浪线的部分有三处需要断句,请用铅笔将答题卡上相应位置的答案标号涂黑。
晏子A方食B君之C使者D至E分食而F食之G晏子H不饱。
11.下列对文中加点的词语及相关内容的解说,不正确的一项是( )
A.“于臣足矣”与“不拘于时”(《师说》)中的“于”用法不同。
B.趣,赶快,与“园日涉以成趣”(《归去来兮辞》)中的“趣”意思相同。
C.再拜,指拜两次,与“再拜献大王足下”(《鸿门宴)》中的“再拜”意思相同。
D.“居”指居住,与《登泰山记》中“而半山居雾若带然”的“居”意思不同。
12.下列对原文有关内容的概述,不正确的一项是( )
A.晏子认为君主和臣子都乘坐高大华丽的车马,百姓就没有正确的行为准则,在衣食方面奢侈浪费,就没办法来制止了。
B.晏子认为从君主那里得到很多财物又大量施舍给别人,这就是代替君主施恩,忠臣是不会这样做的。
C.晏子的住宅靠近市场,他借齐景公询问物品贵贱的机会,进行劝谏,齐景公很生气,没有听从晏子的话。
D.有人说《晏子春秋》是晏子写的,由后人续接它,还有人说《晏子春秋》是晏子的后代写的。对此柳宗元都不认同。
13.把文中画横线的句子翻译成现代汉语。
(1)夫子之家若是其贫也!寡人不知,是寡人之过也。
(2)及晏子如晋,公更其宅,反则成矣。
14.材料三认为“晏子以俭名于世”。请结合材料一和材料二简要概括晏子“俭”的具体表现。
【答案】10.BEG 11.B 12.C
13.(1)晏子的家境竟是这样的贫困!我却不知道,这是我的过错啊!
(2)等到晏子到晋国去的时候,齐景公改变了他的住宅,当晏子返回的时候,(新宅)已经建成。
14.①乘破车驾劣马以为足,拒绝接受景公送给他的车马。
②八升粗布,一盘食物以为足,拒绝接受景公送给他的钱财。
③拒绝重修住宅。
【解析】
【导语】材料一中,晏子拒绝景公赠送的豪华车马,强调自己满足于现状,不愿奢侈;材料二中,晏子拒绝景公更换其住宅,表现出对节俭生活的坚守;材料三则从柳宗元的角度推测《晏子春秋》的作者,进一步凸显了晏子以节俭闻名的特点。全文通过对话和叙事,生动地刻画了晏子作为忠臣的廉洁自律和以俭为本的品格,体现了古代贤臣的风范。
【10题解析】
本题考查学生文言文断句的能力。
句意:晏子正在吃饭时,国君的使者到来,晏子将自己的食物分给使者吃,结果自己却没有吃饱。
“晏子方食”是主谓结构,其后断开;“君之使者至”,“君之使者”主语,其前B处断开;
“君之使者至”是主谓结构,其后E处断开;
“晏子不饱”主谓结构,“晏子”主语,其前G处断开;
故选BEG。
【11题解析】
本题考查学生辨析文言文一词多义的能力。
A.正确。介词,对于/介词,被。句意。对于我来说已经足够了。/不被时俗拘束。
B.错误。“园日涉以成趣”中的“趣”意思是“乐趣”,二者意思不同。句意。立即召见晏子。/每天(独自)在园中散步,成为乐趣。
C.正确。句意:晏子拜谢了两次。/拜两拜敬献给大王。
D.正确。“而半山居雾若带然”的“居”意思是“停留”。句意:不适合居住。/停留在半山腰的云雾,像一条舞动的飘带似的。
故选B。
【12题解析】
本题考查学生对原文有关内容的理解和分析的能力。
C.“齐景公很生气,没有听从晏子的话”错,根据材料二原文“景公为是省于刑”可知,齐景公没有生气,晏子的委婉劝谏起到了作用。
故选C。
【13题解析】
本题考查学生理解并翻译文言文句子的能力。
(1)“贫”,贫困,贫穷;“过”,过错;“是寡人之过也”,判断句。
(2)“及”,等到;“如”,往,到……去;“反”,返回。
【14题解析】
本题考查学生分析信息,归纳要点的能力。
①材料一中,晏子“乘弊车,驾驽马”“晏子出,公使梁丘据遗之辂车乘马,三返不受”,乘坐破旧车马,拒绝景公赠送的豪华车马。
②“八升之布、一豆之食足矣”“使者三返,遂辞不受也”,认为八升粗布,一盘食物以为足,拒绝接受景公送给他的钱财。
③材料二中,景公“欲更晏子之宅”,晏子“辞”,拒绝景公为其更换豪宅,认为旧宅已足够,且近市便于生活。这些行为均体现了晏子的节俭品质。
参考译文:
材料一:
晏子上朝,乘坐破车,驾着劣马。齐景公看见他这个样子说:“嗬!是先生您的俸禄太少了吗?为什么乘坐的车马这样不堪呢!”晏子回答说:“倚仗国君的恩赐,我得以保全父、母及妻三族的性命,还能周济国内的游士,使他们得以生存。我只要穿得暖吃得饱,有破旧的车和劣质的马来供自己使用,对于我来说已经足够了。”晏子出朝后,景公命(大夫)梁丘据送给他高大华丽的车马,(晏子)多次退回拒不接受。景公不高兴,立即召见晏子。晏子到来后,景公说:“先生不接受我送的车马,那么我也就不再乘车了。”晏子回答说:“君主您命我监临文武百官,我理应节衣缩食,为齐国人做个榜样,即使这样,还恐怕他们在生活上奢侈而不顾自己的品行。现在有高大华丽的车马,在上的君主乘坐它,在下的臣子也乘坐它,百姓没有正确的行为准则,在衣食方面奢侈浪费,而不顾自己的品行,我就没有办法来制止他们了。”终于辞让了那些车马没有接受。
晏子正在吃饭,国君的使者到了,(晏子)便将食物分给使者吃,晏子因此没有吃饱。使者回宫后把这件事告诉了景公,景公说:“咦!晏子的家境竟是这样的贫困!我却不知道,这是我的过错啊!”于是命官吏将一个千户县的赋税全部送给晏子,晏子拜谢了两次,推辞说:“我的家境并不贫困,靠着君主的赏赐,恩惠遍及父、母、妻三族,还推广到我的朋友,并以此赈济百姓,君王的赏赐太丰厚了,我的家是不会贫困的。我听说,从君主那里得到很多财物又大量施舍给别人,这就是代替君主施恩,忠臣是不会这样做的;从君主那里得到很多财物而储藏起来,这是把自己变成了筐篋,仁德的人是不会这样做的;从君王那里得到很多财物而没有施舍给别人,自身死后财物又转移到他人之手,这就跟主管收藏的官员一样,聪明的人是不会这样做的。我还听说,做臣子的在朝廷上不奉承国君就是忠,离开朝廷不亏待下属就是廉,八升粗布,一盘食物,也就足够了。”使者奉命往返多次,(晏子)始终辞谢不受。
材料二:
起初,齐景公想更换晏子的住宅,说:“您的住宅靠近市场,低湿狭窄,喧闹多尘,不适合居住,请替您换一所明亮高爽的房子。”晏子辞谢说:“君主的先臣我的祖父辈就住在这里,臣不足以继承先臣的业绩,这对臣已经过分了。况且小人靠近市场,早晚能得到自己所需要的东西,这是小人的利益。哪敢麻烦邻里迁居为我建房?”景公笑着说:“您靠近市场,了解物品的贵贱吗?”晏子回答说:“既然以它为利,岂敢不知道呢?”景公说:“什么贵?什么贱?”当时齐景公刑名繁多苛严,(尤其是刖刑),集市上有卖假脚的。所以回答说:“假脚贵,鞋子便宜。”齐景公为这件事减少了用刑。
等到晏子到晋国去的时候,齐景公改变了他的住宅,当晏子返回的时候,(新宅)已经建成。晏子拜谢了齐景公(的好意),随即拆除新建的房子,重建了邻里的房子,恢复原来的规制,将邻人迁回原处。对这些人说:“谚语说:‘不要选择住宅,只是要选择邻居。’君子不做那些不遵礼法的事,小人们不做那些不吉利的事,这是古人的遗训。我敢违背它吗?”最终恢复他的旧居,齐景公不允许,晏婴又通过陈桓子向齐景公请求,齐景公最终允许了。
材料三:
司马迁读了《晏子春秋》,认为(它)写的很好,却不知道它成书的原因。有的人说:《晏子春秋》是晏子写的,由后人续接它。有的人说:《晏子春秋》是晏子的后代写的。这两种观点我认为都是错误的。我怀疑《晏子春秋》是由墨子门徒里的齐国人所著。墨家提倡节俭,晏子因节俭名传于世,所以墨子的门徒根据他的行事方式,用提高晏子学说的方式来推行自己的学说。况且《晏子春秋》的很多内容都在讲“尚同”“兼爱”“非乐”“非攻”“节用”,反对隆重的葬礼和长久的戴孝之类,都是出自墨子的学说。
(二)古代诗歌阅读(本题共2小题,9分)
阅读下面这首宋词,完成下面小题。
青玉案·送别①
李清照
征鞍不见邯郸路。莫便匆匆归去,秋风萧条何以度。明窗小酌,暗灯清话,最好留连处。
相逢各自伤迟暮,犹把新词诵奇句。盐絮家风②人所许。如今憔悴,但余双泪,一似黄梅雨。
【注】①本词盖写于词人南渡以后为送别弟兄而作。②盐絮家风:《世说新语·言语》载,王羲之的儿媳(王凝之妻)谢道韫,为东晋安西将军谢奕之女,聪明而有才学。一日降雪,叔父谢安便欣然咏道:“白雪纷纷何所似?”道韫的哥哥谢朗应道:“撒盐空中差可拟。”道韫道:“未若柳絮因风起。”叔父甚悦。世因称才女为“咏絮才”。后以“盐絮家风”指家庭中爱好文学的风尚和传统。
15.下列对本词的理解和赏析,不正确的一项是( )
A.首句照应标题,开篇即设定了一种离别的场景。叠词“匆匆”呈现了人物的状态,表现远去者的匆忙。
B.“秋风萧条”揭示了送别的时节及气候状况,“何以度”的疑问又暗示词人正处于动荡不安、不知所依的环境中。
C.“盐絮家风”借典喻己,通过写东晋谢道韫与叔父、兄长以妙句咏白雪之事,表明词人曾经也是生长于书香之家。
D.本词朴素清新却婉转凄楚,尽显易安居士的婉约之风,本词与《声声慢》都实写了“风”“雨”等秋日意象。
16.本词表达了哪些情感?请简要分析。
【答案】15.D
16.①对亲人匆匆离别的不舍:词人不愿弟兄匆匆离去。
②对人生迟暮、容颜憔悴的感伤:词人感叹年华已逝,容颜憔悴。
③对家族昔盛今衰的悲苦:词人想起往日的盐絮家风不禁悲伤落泪。
④对往昔相处时光的怀念:词人留连和对方在窗前小酌交谈的情景。
【解析】
【导语】李清照的《青玉案·送别》以南渡后的离别为背景,通过秋风、明窗、暗灯等意象,营造出凄凉而深情的氛围。词中“征鞍不见邯郸路”暗示了离别的不舍与迷茫,“秋风萧条何以度”则进一步渲染了动荡不安的环境。词人借“盐絮家风”典故,表达了对书香门第的怀念与自豪。全词朴素清新,却婉转凄楚,既展现了易安居士的婉约风格,又透露出对逝去时光的感伤与无奈。整首词情感深沉,语言凝练,堪称宋词中的佳作。
【15题解析】
本题考查学生分析理解诗歌内容和赏析的能力。
D.“都实写了”错误。“秋风萧条何以度”,秋风瑟瑟、景象萧条,不知道该如何度过这样萧索的时光,是实写“风”。但是“盐絮家风”,指家庭中爱好文学的风尚和传统;“但余双泪,一似黄梅雨”意思是只有痛苦的泪,常常挂在脸上,就像绵绵不断的黄梅雨;“风、雨”并非实写。
故选 D。
【16题解析】
本题考查学生赏析诗歌情感的能力。
①“征鞍不见邯郸路。莫便匆匆归去”意思是在送别的时刻,看不到通往邯郸的道路,不要匆忙离去。词人不愿弟兄匆匆离去,表达对亲人匆匆离别的不舍。
②“相逢各自伤迟暮”“如今憔悴,但余双泪”意思是每一次的重逢,都暗自伤感,两鬓飞霜;如今早已憔悴不堪,只有痛苦的泪,常常挂在脸上。词人感叹年华已逝,容颜憔悴,抒发人生迟暮、容颜憔悴的感伤。
③“盐絮家风人所许”意思是谈诗论词,这是咱们的家风,从来都受到人们的称许。可也仅此而已……词人想起往日的盐絮家风不禁悲伤落泪,表达家族昔盛今衰的悲苦。
④“明窗小酌”指的是在明亮的窗前品味美酒,“暗灯清话”则是在柔和的灯光下进行深入的交谈,“最好留连处”意思是最让人回味无穷的,让人留连、不愿离开。表达诗人了对往昔相处时光的怀念。
(三)名篇名句默写(本题共1小题,6分)
17.补写出下列句子中的空缺部分。
(1)自古以来,中华民族就有许多为了国家大义而奋不顾身的人,如高适《燕歌行(并序)》中“____________,____________”两句就描写了一群浴血奋战、舍身为国而不计功勋的战士。
(2)高考报志愿时,陈老师提醒同学们不能只关注热门专业,更应关注自己性格与专长,如《种树郭橐驼传》中郭橐驼说的“____________,____________”,像种树那样顺应自然生长规律,使它依照本性生长,未来才能有更好的发展。
(3)唐宋诗词中有不少以反问引起读者关注和思考、表达强烈情感的诗句,如:“____________,____________?”
【答案】(1)相看白刃血纷纷 死节从来岂顾勋 (2)能顺木之天 以致其性焉尔 (3)安能摧眉折腰事权贵 使我不得开心颜(岂无山歌与村笛,呕哑嘲哳难为听/同是天涯沦落人,相逢何必曾相识/两情若是久长时,又岂在朝朝暮暮/这次第,怎一个愁字了得)
三、语言文字运用(20分)
(一)语言文字运用Ⅰ(本题共2小题,11分)
阅读下面的文字,完成下面小题。
夜晚的田野虫声连片,各种各样的虫鸣交织在一起。“有一丈厚的虫声”,虫子多的时候父亲说这句话;“虫声薄得像一张纸”,虫子少的时候父亲又这样说。父亲能从连片的虫声中听出田野上有多少种虫子:哪种虫多了,哪种少了,哪种虫一只不留地离开这片土地,永远 ① 。
我从没请教过父亲他是咋听出来的。我跟着他在夜晚的田野上走了许多次后,我自己就知道了。你听的时候其他东西也在倾听,这片田野上有无数双耳朵在倾听。一个突然的大声响会牵动所有的耳朵,一种东西的悄然无声也会引来众多的惊恐和关注。那时所有的倾听者会更加小心翼翼,不传出一点声息。听的时候耳朵和身体要尽量靠近地,但 ② ,要和地面保留一丝缝隙。一样要闭住气。一出气别的东西就能感觉到你。吸气声又会影响自己。只有静得让其他东西听不到你的一丝声息,你才能清晰地听到它们。我不知道父亲是不是用这种方式倾听,他很少教给我绝活。也许在他看来那两下子根本不叫本事,别人看一眼 ③ 。
18.请在文中横线处补写恰当的语句,使整段文字语意完整连贯,内容贴切,逻辑严密,每处不超过10个字。
19.请结合文本,分析文中加点词“厚”和“薄”的妙用。
【答案】18.①不回来了 ②不能贴在地上 ③就会了
19.①以“厚”和“薄”写虫声,将听觉感受转化为视觉形象,运用通感修辞手法,产生独特的表达效果;
②“厚”形象地表现了虫子多时声音的密集和响亮;“薄”则生动地描绘了虫子少时声音的稀疏和微弱;
③父亲对虫声“厚”和“薄”的形象表达,说明他能用独特的倾听方式获知虫的多少。
【解析】
【18题解析】
本题考查学生情境补写的能力。
第①空,这里需要表达虫子彻底离开、不再回来的意思,与前文“一只不留地离开这片土地”相呼应,强调虫子的消失是永久性的,故可填写“不回来了”之类的句子。
第②空,前文提到“耳朵和身体要尽量靠近地”,这里需要补充一个转折,说明虽然要靠近地面,但不能完全贴紧,以保留一丝缝隙,确保倾听的效果。故可填写“不能贴在地上”之类的句子。
第③空,前文提到父亲认为自己的倾听技巧“不叫本事”,这里需要补充一个结果,说明别人看一眼就能学会,进一步强调父亲认为这种技巧并不难掌握。故可填写“就会了”之类的句子。
【19题解析】
本题考查学生分析词语表达效果的能力。
①此处运用了通感的修辞手法,文中两处加点词“厚”和“薄”本身都是视觉感受,文中以“一丈厚”和“像纸一样薄”这类方式,将虫声的听觉感受巧妙转化成了视觉形象描绘虫声,使得虫声非常具有画面感,方式新颖别致,产生独特的表达效果。
②“厚”这个字,本身给人一种堆积、浓郁、有分量的感觉,用在形容虫子多的时候的虫声上,就能很形象地让读者联想到那众多虫子一起鸣叫,声音层层叠叠、密集且响亮的场景;而“薄”恰恰相反,让人联想到单薄、稀疏,用其形容虫子少的时候的虫声,就生动展现出声音稀疏、微弱的特点,这两个字把虫声不同情况下的状态描绘得十分精准到位。
③从文中父亲能通过虫声判断出虫子数量等情况来看,他对虫声有着敏锐的感知和独特的判断方式,而他用“厚”“薄”这样形象化的表达来描述虫声,侧面体现出他独特的倾听能力,能从虫声的这种不同状态里获取关于虫子多少等信息,进一步凸显父亲倾听方式的独特。
(二)语言文字运用Ⅱ(本题共3小题,9分)
阅读下面的文字,完成下面小题。
“捡秋”原指在秋收之后,农民前往田间搜集遗落的农作物这一活动。而今,“捡秋”一词被赋予了新的含义。它是指秋天走到户外,捡拾落叶、果实等自然元素,亲近自然并享受秋天的美好。
在秋天这幅 A 的画卷里,金黄、火红、棕褐交织在一起,宛如打翻了大自然的调色盘。人们自由欣赏美景,彼此畅谈心声,分享“捡秋”的战利品,所有的烦恼都 B 。
“捡秋”帮助更多人走向户外,拥抱自然。当然,在享受秋日美景的同时,也应尽量做到“捡秋而不伤秋”。有网友表达了自己的担忧:“要不要留一些松子给小松鼠过冬?”虽然言语有一些玩笑之意,但是坚果确实是野生鸟类、啮齿类动物过冬的重要能量来源。此外,一些网友“捡秋”位置的探索较为偏远,大家也应注意户外安全,尽量避免结伴前往。
20.请在文中画横线处填入恰当的成语。
21.文中画波浪线的部分有两处表述不当,请进行修改,使语言准确流畅,逻辑严密,可少量增删词语,不得改变原意。
22.下列句子中的“自然”和文中加点的“自然”,意义和用法相同的一项是( )
A.咱们去公园吧,到大自然中放松一下。B.别紧张,顺其自然,到时候就好了。
C.只要你认真学习,自然会取得好成绩。D.他是初次登台演出,但演得很自然。
【答案】20.示例:A.五彩斑斓 B.一扫而光
21.一些网友“捡秋”探索的位置较为偏远,大家也应注意户外安全,尽量结伴前往。
22.A
【解析】
【20题解析】
本题考查学生正确使用成语的能力。
A处描述秋天这幅“画卷”,后面提到各种颜色“金黄、火红、棕褐”,是从色彩角度描述的,可填“五彩斑斓”。五彩斑斓:意思是指多种颜色错杂而繁多耀眼。
B处由“欣赏美景”“畅谈心声”“分享”等可知,人们很愉快,烦恼都没有了,可填“一扫而光”。一扫而光:一下子就扫除干净,比喻做事干净利索、速度快。
【21题解析】
本题考查学生辨析并修改病句的能力。
原句语病有:
一是语序不当,“较为偏远”的应该是“位置”而不是“探索”,因此“位置的探索”改为“探索的位置”;
二是词语赘余(逻辑混乱),位置偏远的话应该结伴前往才更安全,应删去 “避免”。
【22题解析】
本题考查学生理解不同语境中词语含义的能力。
A项和文中加点的“自然”都指自然界。
B.指自由发展;不经人力干预。
C.表示理所当然。
D.指不局促;不呆板。
故选A
四、写作(60分)
23.阅读下面的材料,根据要求写作。
文人孙宝瑄在《忘山庐日记》中说:“书无新旧,无雅俗,就看你的眼光。以新眼读旧书,旧书皆新;反过来,以旧眼读新书,新书皆旧。”眼光不同,外物有异,结果迥然……
以上材料引发了你怎样的联想和思考?请写一篇文章。
要求:选准角度,确定立意,明确文体,自拟标题;不要套作,不得抄袭;不得泄露个人信息;不少于800字。
【答案】略
【解析】这是一道引语类材料作文题。
材料中强调了眼光对于读书乃至看待外物的重要性。“书无新旧,无雅俗,就看你的眼光”,这意味着事物本身可能没有绝对的性质划分,其呈现的状态取决于观察者的眼光。这种观点体现了主观认知对客观事物的解读和赋予意义的关键作用。它启发我们思考主观与客观、认知与存在之间的微妙关系。不同的眼光反映了不同的思维模式、价值观和人生经验,进而影响我们对世界的理解和判断。一方面,我们承认眼光的差异会导致对同一事物的不同看法;另一方面,我们也要思考如何培养和调整自己的眼光,以更准确、全面、有价值的方式去认知世界。在当下信息爆炸、观念多元的时代,人们对于各种现象、事件和文化产品的评价常常众说纷纭。例如,对于新兴的文化形式,有人以开放创新的眼光看待,认为是时代发展的产物;而有人则以传统保守的眼光评判,觉得是浮躁低俗的表现。这反映出眼光的不同所带来的巨大差异,也提醒我们要审视自己的眼光,避免狭隘和片面。
无论读书还是观察世界,关键在于我们的眼光。以新眼光看待旧事物,能发现其新面貌;以旧眼光看新事物,则易显陈旧。新眼旧眼,关乎思维方式、认知水平和价值观念。而外物,即我们所处的世界,也因眼光的不同而呈现不同面貌,要不断更新自己的思维方式,以积极主动的姿态去看待和理解世界的变化。
写作时可以通过引用一些关于读书或看待事物的不同观点,引出材料中的核心话题——眼光的重要性。接着分析眼光如何影响我们对书或事物的判断,举例说明不同眼光下对同一本书或同一现象的不同解读。然后探讨影响眼光形成的因素,如个人经历、教育背景、社会环境等。再进一步论述如何培养和调整正确的眼光,如保持开放的心态、不断学习、多元思考等。再结合时代现实,如网络热点事件中不同观点的碰撞,强调拥有良好眼光的重要性。最后总结强调眼光对于我们认知世界和塑造人生的意义,呼吁大家以积极、正确的眼光去看待世界。
立意:
1.眼光决定认识的深度。
2.不同眼光形成对事物的多元认识。
3.保持开放和创新的眼光有助于认识事物。
相关试卷
这是一份甘肃省部分学校2025届高三上学期第一次联考(期末)语文试卷(含答案),共6页。
这是一份甘肃省部分学校2025届高三上学期第一次联考(期末)语文试卷(含解析),共9页。
这是一份河北省部分学校2024-2025学年高三上学期期末联考语文试卷(解析版),共19页。试卷主要包含了现代文阅读,古代诗文阅读,语言文字运用,写作等内容,欢迎下载使用。
相关试卷 更多
- 1.电子资料成功下载后不支持退换,如发现资料有内容错误问题请联系客服,如若属实,我们会补偿您的损失
- 2.压缩包下载后请先用软件解压,再使用对应软件打开;软件版本较低时请及时更新
- 3.资料下载成功后可在60天以内免费重复下载
免费领取教师福利

