搜索
      上传资料 赚现金

      四川省内江市2023_2024学年高三化学下学期第一次模拟考试试题含解析

      • 2.36 MB
      • 2025-04-11 08:01:35
      • 69
      • 0
      • 教习网2972821
      加入资料篮
      立即下载
      四川省内江市2023_2024学年高三化学下学期第一次模拟考试试题含解析第1页
      高清全屏预览
      1/16
      四川省内江市2023_2024学年高三化学下学期第一次模拟考试试题含解析第2页
      高清全屏预览
      2/16
      四川省内江市2023_2024学年高三化学下学期第一次模拟考试试题含解析第3页
      高清全屏预览
      3/16
      还剩13页未读, 继续阅读

      四川省内江市2023_2024学年高三化学下学期第一次模拟考试试题含解析

      展开

      这是一份四川省内江市2023_2024学年高三化学下学期第一次模拟考试试题含解析,共16页。试卷主要包含了本试卷分第I卷和第II卷两部分,可能用到的相对原子质量等内容,欢迎下载使用。
      注意事项:
      1.本试卷分第I卷(选择题)和第II卷(非选择题)两部分。
      2.答题前,考生务必将姓名、准考证号填写在答题卡相应的位置。
      3.全部答案在答题卡上完成,答在本试题上无效,结束后,只交答题卡。
      4.可能用到的相对原子质量:H-1 C-12 N-14 O-16 Na-23 Mg-24 O-32 Cl-35.5 Mn-55 Cu-64
      第I卷(选择题共42分)
      一、选择题:本大题共7小题,每小题6分。在每小题给出的四个选项中,只有一项是符合题意。
      1. 化学与生产、生活、科技等密切相关,下列有关解释正确的是
      A. 医疗上用9%的氯化钠溶液作生理食盐水
      B. 红色颜料成分是
      C. 用饱和硫酸铝和饱和碳酸钠作泡沫灭火剂
      D. 用过氧化钠作潜水员潜水时的供氧来源
      【答案】D
      【解析】
      【详解】A.医疗上用0.9%的氯化钠溶液作生理食盐水,故A错误;
      B.红色颜料成分是,故B错误;
      C.用饱和硫酸铝和饱和碳酸氢钠作泡沫灭火剂,不是碳酸钠,故C错误;
      D.过氧化钠和二氧化碳、水反应生成氧气,因此用过氧化钠作潜水员潜水时的供氧来源,故D正确。
      综上所述,答案为D。
      2. 我国科学家提出以二缩三乙二醇二丙烯酸酯与丙烯酸丁酯的共聚物做有机溶剂基体,将固态新型聚合物锂离子电池的发展向前推进了一步。下列有关二缩三乙二醇二丙烯酸酯[]的说法正确的是
      A. 该分子的化学式为C12H16O6
      B. 1ml该分子能与2ml NaOH发生反应
      C. 该分子中只含有2种官能团
      D. 该物质在酸性条件下的水解产物均能与溴水反应而使之褪色
      【答案】B
      【解析】
      【详解】A.由键线式可知该分子的化学式为C12H18O6,A错误;
      B.该分子中含2个酯基,则1ml该分子能与2ml NaOH发生反应,B正确;
      C.该分子含碳碳双键、酯基、醚键共3种官能团,C错误;
      D.该分子在酸性条件下水解产物为CH2=CHCOOH和HOCH2CH2OH,HOCH2CH2OH不能与溴水反应,D错误;
      选B。
      3. 用NA表示阿伏加德罗常数的值,下列说法正确的是
      A. 1ml和1ml中质子数相等,中子数不相等
      B. 常温常压下,1.4g乙烯和丙烯混合气体含有极性键数为0.3NA
      C. 电解精炼铜时,电路中每通过NA个电子,阴极析出32gCu
      D. 1mlCl2与NaOH溶液完全反应,所得溶液中c(Cl-)=c(ClO-)
      【答案】C
      【解析】
      【详解】A.和的质子数和中子数都为10,则1ml和1ml中质子数和中子数都相等,A错误;
      B.乙烯和丙烯的最简式相同,都为CH2,则常温常压下,1.4g乙烯和丙烯混合气体含有极性键物质的量为,因此所含极性键的数目为0.2NA,B错误;
      C.电解精炼铜时,铜离子在阴极得到电子发生还原反应生成铜,由Cu2++2e-=Cu可知电路中每通过NA个电子,阴极析出铜的质量为,C正确;
      D.氯气与氢氧化钠溶液反应生成氯化钠、次氯酸钠和水,氯化钠是强酸强碱盐,在溶液中不水解,次氯酸钠是强碱弱酸盐,在溶液中ClO-发生水解使溶液呈碱性,所以1ml氯气与氢氧化钠溶液完全反应所得溶液中氯离子浓度大于次氯酸根离子浓度,D错误;
      故选C。
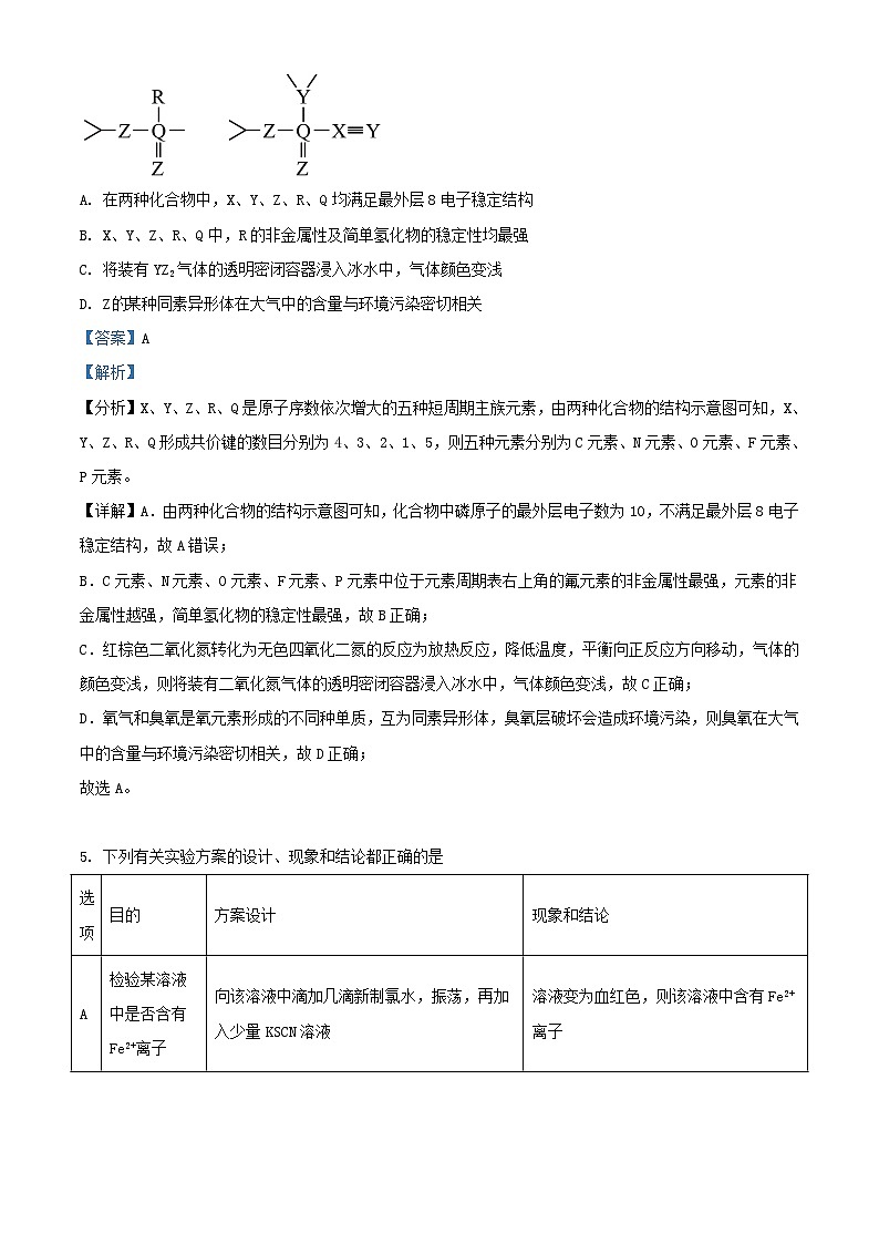
      4. 两种化合物的结构如图,其中X、Y、Z、R、Q是原子序数依次增大的五种短周期主族元素,下列说法错误的是
      A. 在两种化合物中,X、Y、Z、R、Q均满足最外层8电子稳定结构
      B. X、Y、Z、R、Q中,R的非金属性及简单氢化物的稳定性均最强
      C. 将装有YZ2气体的透明密闭容器浸入冰水中,气体颜色变浅
      D. Z某种同素异形体在大气中的含量与环境污染密切相关
      【答案】A
      【解析】
      【分析】X、Y、Z、R、Q是原子序数依次增大的五种短周期主族元素,由两种化合物的结构示意图可知,X、Y、Z、R、Q形成共价键的数目分别为4、3、2、1、5,则五种元素分别为C元素、N元素、O元素、F元素、P元素。
      【详解】A.由两种化合物的结构示意图可知,化合物中磷原子的最外层电子数为10,不满足最外层8电子稳定结构,故A错误;
      B.C元素、N元素、O元素、F元素、P元素中位于元素周期表右上角的氟元素的非金属性最强,元素的非金属性越强,简单氢化物的稳定性最强,故B正确;
      C.红棕色二氧化氮转化为无色四氧化二氮的反应为放热反应,降低温度,平衡向正反应方向移动,气体的颜色变浅,则将装有二氧化氮气体的透明密闭容器浸入冰水中,气体颜色变浅,故C正确;
      D.氧气和臭氧是氧元素形成的不同种单质,互为同素异形体,臭氧层破坏会造成环境污染,则臭氧在大气中的含量与环境污染密切相关,故D正确;
      故选A。
      5. 下列有关实验方案的设计、现象和结论都正确的是
      A. AB. BC. CD. D
      【答案】D
      【解析】
      【详解】A.若原溶液中含有Fe3+,加入氯水再加入少量KSCN溶液,溶液也变为红色,故不能排除Fe3+的干扰,故A错误;
      B.溶液显蓝色,则说明淀粉未完全水解或未水解,故B错误;
      C.CuCl2溶液和MnSO4溶液的阴离子不同,不能排除阴离子的干扰,故C错误;
      D.装有FeS固体的试管加入盐酸产生气泡,装有CuS固体的试管加入盐酸无明显现象,则证明Ksp(FeS)>Ksp(CuS),故D正确;
      故选D。
      6. 利用浓差电池电解Na2SO4溶液(a、b电极均为石墨电极),可制得O2、H2、H2SO4和NaOH,反应原理如图所示。下列说法正确的是
      A. b电极的电极反应为2H2O+2e- =H2 ↑+2OH-
      B. c、d分别为阳离子交换膜和阴离子交换膜
      C. 浓差电池放电过程中,Cu(1)电极上的电极反应为Cu-2e- =Cu2+
      D. 当阴极产生2.24L气体时,电路中转移0.2ml电子
      【答案】B
      【解析】
      【分析】根据电子流动方向可知,a为电解池的阴极,电离出的得到电子发生还原反应生成,电极反应为,c为阳离子交换膜,穿过阳离子交换膜进入阴极室,阴极区NaOH溶液浓度不断增大;b为电解池阳极,发生反应,d为阴离子膜,穿过阴离子交换膜进入阳极室,阳极区溶液浓度不断增大;
      【详解】A.b为电解池的阳极,电离出的失去电子发生氧化反应生成,电极反应为,A错误;
      B.c、d分别为阳离子交换膜和阴离子交换膜,B正确;
      C.Cu(1)为原电池的正极,电极反应为,Cu(2)为原电池的负极,电极反应为,C错误;
      D.没有说明是否为标况,不能计算气体的物质的量,D错误;
      故选B。
      7. 工业上可用氨水处理硫酸厂尾气中的SO2.常温下,向一定浓度的氨水中通入SO2气体,溶液中lgx[x=或与溶液pH的关系如图所示。
      下列说法错误的是
      A. 曲线II代表lg
      B. 当溶液的pH由7.2降到1.9的过程中,溶液中浓度呈增大趋势
      C. 当溶液中的c() =c(H2SO3)时,溶液的pH约为4
      D. (NH4)2SO3溶液中存离子浓度关系:c(NH3·H2O) +c(OH-)>c(H+) +c( ) +c( H2SO3)
      【答案】B
      【解析】
      【分析】SO2溶于水生成H2SO3,H2SO3是弱电解质,分步电离,分别是,,一步电离程度远大于二步电离程度;当溶液中H2SO3较多时,溶液pH很小,当溶液中较多时,溶液pH较大;
      【详解】A.根据分析,曲线II代表lg,A正确;
      B.由曲线II的变化趋势可以知道,当时,pH=1.9,pH越大,lg越大,越高;则pH由7.2降至1.9时,在变小,B错误;
      C.根据分析及图象信息,,则,代入Ka1表达式有,整理得,所以,C正确;
      D.根据溶液中质子守恒,可以整理出(NH4)2SO3的粒子浓度等式关系:,由此可以判断D正确;
      综上,本题选B
      第II卷
      三、非选择题
      (一)必考题
      8. 某化学小组为探究SO2的制备、性质及检验等相关问题,进行如下实验:
      I.制备并收集纯净干燥的SO2
      (1)①实验所需装置的连接顺序是:a→_______→d→e(按气流方向用小写字母标号表示)。
      ②该实验中制备SO2的反应方程式为_______。
      ③仪器C的化学名称为_______,其作用为_______。
      Ⅱ.探究SO2的性质
      (2)将收集到的SO2持续通入如图装置进行实验:
      ①装置E中出现_______现象时可验证SO2具有氧化性。
      ②装置F用于验证SO2的还原性,为实现这一目的,需进一步采取的实验操作是_______。
      ③从硫元素间的相互转化所得的规律判断下列物质中既有氧化性,又有还原性的是_______(填字母序号)。
      a.Na b.Na+ c.Cl2 d.Cl- e.Fe2+
      Ⅲ.葡萄酒中抗氧化剂残留量(以游离SO2计算的测定)
      准确量取100.00mL葡萄酒样品,加酸蒸馏出抗氧化剂成分,取馏分于锥形瓶中,滴加少量淀粉溶液,用物质的量浓度为0.0100ml/L标准溶液滴定至终点,重复操作三次,平均消耗标准溶液22.50mL。(已知滴定过程中所发生的反应是+SO2+2H2O=2HI+H2SO4)。
      (3)滴定前需排放装有溶液的滴定管尖嘴处的气泡,其正确的图示为_______(填字母)。
      A. B. C. D.
      (4)判断达到滴定终点的依据是_______;所测100.00mL葡萄酒样品中抗氧化剂的残留量_______(以游离SO2计算)为mg/L。
      【答案】(1) ①. cbgf ②. ③. 球形干燥管或干燥管 ④. 吸收多余SO2防止污染空气并防止空气中水蒸气进入收集装置
      (2) ①. 淡黄色沉淀 ②. 取与NaClO溶液反应后的溶液样品少许,先滴加盐酸酸化,再滴加溶液,若出现白色沉淀,则证明具有还原性 ③. ce(3)C
      (4) ①. 滴入最后半滴标准液,溶液的颜色从无色刚好变为蓝色,且30s内不再褪去 ②. 144
      【解析】
      【分析】亚硫酸的酸性弱于硫酸,用图1装置制备纯净的SO2,Na2SO3与浓H2SO4反应,生成硫酸钠、水、二氧化硫;从溶液中制取二氧化硫,制取的二氧化硫中含有水蒸气,需用浓硫酸进行干燥,采用向上排空气法收集,二氧化硫为有毒的气体,是大气污染物,需进行尾气处理;
      【小问1详解】
      ①从溶液中制取二氧化硫,制取的二氧化硫中含有水蒸气,二氧化硫为酸性气体,可用浓硫酸进行干燥,洗气时长进短出所以a→c,二氧化硫密度大于空气,收集采用向上排空气法收集,需长管进,短管出,所以b→g,二氧化硫为有毒的气体,是大气污染物,需进行尾气处理,用碱石灰吸收,所以f→d,即为:a→c→b→g→f→d→e;
      ②亚硫酸的酸性弱于硫酸,Na2SO3与浓H2SO4反应,生成硫酸钠、水、二氧化硫,该反应方程式为:;
      ③仪器C的名称是球形干燥管或干燥管,其主要作用是吸收多余SO2防止污染空气并防止空气中水蒸气进入收集装置;
      【小问2详解】
      ①SO2具有氧化性,能与硫化钠反应生成硫单质,装置E中出现淡黄色沉淀现象;
      ②装置F用于验证的还原性,与NaClO发生氧化还原反应生成硫酸钠,检验反应后溶液存在硫酸根离子即可,实验操作是:取与NaClO溶液反应后的溶液样品少许,先滴加盐酸酸化,再滴加溶液,若出现白色沉淀,则证明具有还原性;
      ③处于中间价态的物质既有氧化性,又有还原性。
      a.Na是最低价只有还原性,故不选;
      b.Na+是最高价,只有氧化性,故不选;
      c.Cl2化合物为0价,处于中间价态,既有氧化性,又有还原性,故选;
      d.为最低价态,只有还原性,故不选;
      e.Fe2+是中间价态,能与氯气反应,具有还原性,能与活泼金属Zn反应生成铁单质,具有还原性,故选;
      故选ce。
      【小问3详解】
      用酸式滴定管装溶液,酸式滴定管尖嘴处有气泡时,右手拿滴定管上部无刻度处,左手打开活塞,使溶液迅速赶走气泡,故选C;
      【小问4详解】
      当二氧化硫被标准液碘单质消耗完后,继续滴加,则淀粉溶液遇到过量碘单质呈蓝色,判断达到滴定终点的依据是滴入最后半滴标准液,溶液的颜色从无色刚好变为蓝色,且30s内不再褪去;消耗的物质的量为n()=c∙V=22.50×10-3L×0.0100ml∙L-1=2.25×10-4ml,根据反应SO2++2H2O=H2SO4+2HI,可知二氧化硫的物质的量为n(SO2)= n()=2.25×10-4ml,SO2的质量为m=nM=64g/ml×2.25×10-4ml=144×10-4g=14.4mg,所以100mL葡萄酒样品中抗氧化剂的残留量为。
      9. 高纯碳酸锰(MnCO3)广泛应用于电子工业,是制造高性能磁性材料的主要原料。工业上以软锰矿(主要成分是MnO2、含有少量的Fe3O4、Al2O3、SiO2)为主要原料制备高纯碳酸锰的工艺流程如图所示:
      已知:①Ksp(MnCO3)=2.2×10-11。
      ②碳酸锰难溶于水和乙醇,潮湿时易被空气氧化,100℃开始分解。
      (1)为了加快浸取速率,可以采取的措施是_______(写两条即可),浸取过程中MnO2发生反应的离子方程式为_______。
      (2)滤渣Ⅱ的主要成分是_______。
      (3)沉锰过程中,A溶液可以选用NH4HCO3溶液或(NH4)2CO3溶液。
      ①若是选用NH4HCO3溶液,则反应的离子方程式为:_______。
      ②若是选用(NH4)2CO3溶液。取过滤Ⅱ的滤液100mL,其中c(Mn2+)=2.0ml/L,加入等体积的(NH4)2CO3溶液。如果使“沉锰”后的溶液中c(Mn2+)=1.0×10-10ml/L,则加入的c((NH4)2CO3)=_______ml/L。
      (4)为了得到高纯碳酸锰,在过滤Ⅲ操作后,最好选择用乙醇洗去表面的杂质。选择用乙醇洗涤的原因是_______。
      (5)在空气中加热所得MnCO3固体(不含其他杂质),随着温度的升高,残留固体的质量如图所示。则B点的成分为_______(填化学式)。
      【答案】(1) ①. 粉碎矿石、适当增大硫酸的浓度、适当升高温度、搅拌等 ②.
      (2)、
      (3) ①. ②. 2.44
      (4)乙醇易挥发便于快速干燥,且能防止碳酸锰被氧化
      (5)
      【解析】
      【分析】该工艺流程原料为软锰矿(主要成分是,含有少量的、、),产品为高纯碳酸锰。由流程可知,软锰矿通入足量的,加稀硫酸,做还原剂,将还原为,还原为,溶解为,滤渣Ⅰ为,滤液含有、、,加入氧化,加入除杂是通过调pH,将、转化为、除掉,故滤渣Ⅱ为、,继续向滤液中加入溶液溶液或溶液沉锰,得到固体,再经过过滤、洗涤、干燥等得到高纯碳酸锰。
      【小问1详解】
      加热、搅拌、粉碎固体、适当增大硫酸的浓度等措施,都能加快浸取速率;浸取过程中,做还原剂,将还原为,本身被氧化为,离子方程式为:;
      故答案为:粉碎矿石、适当增大硫酸的浓度、适当升高温度、搅拌等;。
      小问2详解】
      通过过滤Ⅰ得到的滤液含有、、,加入氧化,加入除杂是通过调pH,将、转化为、除掉,故滤渣Ⅱ为、;
      故答案为:、。
      【小问3详解】
      过滤Ⅱ流程后,向得到的滤液中加入溶液溶液或溶液目的是沉锰,得到固体,故选用溶液,反应的离子方程式为;“沉锰”后的溶液中,根据,,由于两溶液等体积混合,与反应掉的,则混合前剩余的,故加入的溶液浓度为;
      故答案为:;。
      【小问4详解】
      难溶于水和乙醇,但潮湿时易被空气氧化,所以不能用水洗涤,而用乙醇洗涤,同时乙醇易挥发,便于碳酸锰的干燥;
      故答案为:乙醇易挥发便于快速干燥,且能防止碳酸锰被氧化。
      【小问5详解】
      11.5g碳酸锰的物质的量为0.1ml,含有0.1ml锰元素,到A点,质量减少了
      11.5g-8.7g=2.8g,说明生成了0.1mlCO,A点固体为,B点固体质量为7.9g,也含有0.1ml锰元素,锰元素的质量为,剩余为氧元素的质量,则氧元素的物质的量为,因此锰元素与氧元素的物质的量之比为2:3,化学式为;
      故答案为:。
      10. 在“碳达峰”“碳中和”的发展背景下,催化加氢合成甲醇是重要的碳捕获利用与封
      存技术,该过程主要发生下列反应:
      反应①
      反应②
      回答下列问题:
      (1)CO继续加氢生成气态甲醇的热化学方程式为________。
      (2)①现向2L恒容密闭容器中加入,在恒温下发生上述反应。10s后反应达到平衡,此时容器内的浓度为,CO为。则前10s内的平均反应速率_______;反应②的平衡常数为________。
      ②若恒温恒容条件下只发生反应①,起始投料比,下列叙述能说明反应①达到平衡状态的是_________。
      a.单位时间内消耗的同时生成
      b.1ml生成的同时有3mlH—H键断裂
      c.和的浓度保持不变
      d.容器内压强保持不变
      e.和的物质的量之比保持不变
      (3)催化加氢制甲醇反应历程中某一步基元反应的Arrhenius经验公式的实验数据如图1所示,已知Arrhenius经验公式为(其中为活化能,为速率常数,和为常数)。该反应的活化能________。
      (4)0.5MPa下,将的混合气体以一定流速通过装有催化剂的反应器,测得的转化率、或CO的选择性[]以及的产率(的转化率×的选择性)随温度的变化如图2所示。
      曲线a表示_______(填“”或“CO”)的选择性随温度的变化,270℃时,对应的转化率为______;在210~250℃之间,的产率增大的原因是___________。
      【答案】(1)
      (2) ①. ②. 0.107 ③. bcd
      (3)30.0(4) ①. CO ②. 21% ③. 温度升高,生成的反应速率增大
      【解析】
      【小问1详解】
      第一步:催化加氢合成甲醇反应的化学方程式为,由盖斯定律,第二步:对比。目标方程式,反应①,反应②,第三步:叠加。目标方程式与已知方程式的相同物质在两侧,则相减,目标方程式中不含和,已知反应①和②中含,由反应①-反应②可得目标方程式:。
      【小问2详解】
      ①根据题意列三段式如下:,,则平衡时,,则。反应②的平衡常数。
      ②单位时间内消耗的同时生成,都代表逆反应,不能据此判断反应是否达到平衡状态,a不符合题意;生成1ml的同时会形成3mlH—H键,还有3mlH—H键断裂,则的浓度不变,反应处于平衡状态,b符合题意;若和的浓度保持不变,说明它们的生成速率与消耗速率相等,反应达到平衡状态,c符合题意;该反应是反应前后气体物质的量改变的反应,反应在恒容密闭容器中进行,若容器内压强保持不变,则气体的物质的量不变,反应达到平衡状态,d符合题意;加入和的物质的量之比等于反应过程中消耗的物质的量之比,因此和的物质的量之比始终保持不变,不能据此判断反应是否达到平衡状态,e不符合题意。故选bcd;
      【小问3详解】
      根据图像并结合Arrhenius经验公式有:①,②,联立两式解得。
      【小问4详解】
      反应①为放热反应,升高温度,未达到平衡之前,相同时间内甲醇产率增加,达到平衡后随温度的升高,反应①平衡逆向移动,甲醇的产率和选择性降低;反应②为吸热反应,随着温度的升高,CO的产率和选择性升高,故曲线a代表CO的选择性随温度的变化。270℃时,CO的选择性为70%,则甲醇的选择性为30%,6.3%甲醇的产率为6.3%,故对应的转化率为。在210~250℃之间,反应①未达到平衡,的产率增大的原因是温度升高,生成的反应速率增大。
      (二)选考题
      【化学——选修3:物质结构与性质】
      11. 氨在粮食生产、国防中有着无可替代的地位,也是重要的化工原料,可用于合成氨基酸、硝酸、TNT等。甘氨酸()是组成最简单的氨基酸,熔点为182℃,沸点为233℃。
      (1)分子中氮原子和氢原子的价电子排布图分别为___________(填字母序号)。
      a. b. c. d.
      (2)和分子中均含有以N原子为中心原子的大健。
      分子中___________分子中(填“>”、“”、“
      (3) ①. 分子晶体 ②. 、 ③. 分子数相同时,甘氨酸分子间形成的氢键数目比丙酸分子间形成的氢键数目多(或甘氨酸中氨基的存在也会使分子间产生氢键)
      (4) ①. 6 ②. ③
      (5) ①. < ②.
      【解析】
      【小问1详解】
      NH3中氮原子采用sp3杂化轨道,共有4个杂化轨道容纳5个价电子,故电子排布图为:;H只有一个电子,价电子排布图为,答案为bc;
      【小问2详解】
      N原子的电负性小于O,中心原子上的电子云密度更大,排斥力更大,故中的键角更大;
      【小问3详解】
      甘氨酸的熔点为182℃、沸点为233℃与分子晶体的性质相近,则甘氨酸固体为分子晶体;中羧基上的碳原子采用sp2杂化,-CH2-中的C采用sp3杂化;甘氨酸与丙酸均能形成分子间氢键,但甘氨酸中的N-H也能分子间氢键,导致氢键数目增多,所以甘氨酸熔点、沸点远高于丙酸;
      【小问4详解】
      根据图知,二聚体中Fe3+的配位数为6;所以其杂化轨道是6,杂化类型为sp3d2,即选③;
      【小问5详解】
      金刚石中C原子为sp3杂化,石墨中C原子为sp2杂化,则金刚石中只存在C-C间的σ共价键,石墨层内的C-C间存在σ、π共价键,所以碳碳键的键长石墨>金刚石;由均摊法计算出一个金刚石晶胞中有8个C原子,则V球==;金刚石晶胞内部的4个C原子做四面体填隙,形成的是正四面体,正四面体的高h==,做四面体填隙的C原子处在四面体高的四等分点处,根据立体几何知识有=2a,所以h=a=,也就有b=
      选项
      目的
      方案设计
      现象和结论
      A
      检验某溶液中是否含有Fe2+离子
      向该溶液中滴加几滴新制氯水,振荡,再加入少量KSCN溶液
      溶液变为血红色,则该溶液中含有Fe2+离子
      B
      判断淀粉是否完全水解
      在试管中加入0.5g淀粉和4mL2ml·L-1H2SO4溶液,加热,冷却后,取少量水解后的溶液于试管中,加入碘酒
      溶液显蓝色,则说明淀粉未水解
      C
      探究Cu2+、Mn2+的催化效果
      向两支试管中各加入2mL10%H2O2溶液,再分别加入2滴1ml·L-1CuCl2溶液、2滴1ml·L-1MnSO4溶液
      滴加CuCl2溶液的试管出现气泡快,说明Cu2+的催化效果好
      D
      比较CuS和FeS的Ksp大小
      向两支试管中加入等物质的量CuS和FeS固体,然后分别加入等体积2ml·L-1的HCl溶液
      装有FeS固体的试管有产生气泡,装有CuS固体的试管无明显现象,则证明Ksp(FeS)>Ksp(CuS)

      相关试卷 更多

      资料下载及使用帮助
      版权申诉
      • 1.电子资料成功下载后不支持退换,如发现资料有内容错误问题请联系客服,如若属实,我们会补偿您的损失
      • 2.压缩包下载后请先用软件解压,再使用对应软件打开;软件版本较低时请及时更新
      • 3.资料下载成功后可在60天以内免费重复下载
      版权申诉
      若您为此资料的原创作者,认为该资料内容侵犯了您的知识产权,请扫码添加我们的相关工作人员,我们尽可能的保护您的合法权益。
      入驻教习网,可获得资源免费推广曝光,还可获得多重现金奖励,申请 精品资源制作, 工作室入驻。
      版权申诉二维码
      欢迎来到教习网
      • 900万优选资源,让备课更轻松
      • 600万优选试题,支持自由组卷
      • 高质量可编辑,日均更新2000+
      • 百万教师选择,专业更值得信赖
      微信扫码注册
      手机号注册
      手机号码

      手机号格式错误

      手机验证码 获取验证码 获取验证码

      手机验证码已经成功发送,5分钟内有效

      设置密码

      6-20个字符,数字、字母或符号

      注册即视为同意教习网「注册协议」「隐私条款」
      QQ注册
      手机号注册
      微信注册

      注册成功

      返回
      顶部
      学业水平 高考一轮 高考二轮 高考真题 精选专题 初中月考 教师福利
      添加客服微信 获取1对1服务
      微信扫描添加客服
      Baidu
      map