搜索
      上传资料 赚现金

      湖北省圆创联盟2024-2025学年高三下学期3月联考(一模)地理试题 含解析

      • 4.36 MB
      • 2025-04-11 07:10:27
      • 120
      • 0
      • 教习网2954337
      加入资料篮
      立即下载
      湖北省圆创联盟2024-2025学年高三下学期3月联考(一模)地理试题 含解析第1页
      高清全屏预览
      1/12
      湖北省圆创联盟2024-2025学年高三下学期3月联考(一模)地理试题 含解析第2页
      高清全屏预览
      2/12
      湖北省圆创联盟2024-2025学年高三下学期3月联考(一模)地理试题 含解析第3页
      高清全屏预览
      3/12
      还剩9页未读, 继续阅读

      湖北省圆创联盟2024-2025学年高三下学期3月联考(一模)地理试题 含解析

      展开

      这是一份湖北省圆创联盟2024-2025学年高三下学期3月联考(一模)地理试题 含解析,共12页。试卷主要包含了选择题的作答,非选择题的作答,43 14等内容,欢迎下载使用。
      本试卷共 6页,18题。满分 100分。考试用时 75分钟。考试时间:2025年 3月 27日下午 14:30——
      17:05
      祝考试顺利★
      注意事项:
      1.答题前,先将自己的姓名、准考证号填写在试卷和答题卡上,并将准考证号条形码贴在答题
      卡上的指定位置。
      2.选择题的作答:每小题选出答案后,用 2B 铅笔把答题卡上对应题目的答案标号涂黑。写在
      试卷、草稿纸和答题卡上的非答题区域均无效。
      3.非选择题的作答:用黑色签字笔直接答在答题卡上对应的答题区域内。写在试卷、草稿纸和
      答题卡上的非答题区域均无效。
      4.考试结束后,请将本试卷和答题卡一并上交。
      一、单项选择题:本题共 15 小题,每小题 3 分,共 45 分。
      “紧凑型城市”倡导人群及活动在空间上相对聚集,以此增强城市活力,并减少分散化造成的交通负担。
      新加坡是世界上人口密度最高的地区之一,其建设始终坚持“紧凑型”发展模式,通过高效的公共交通系统和
      鼓励绿色出行来改善城市交通状况。图示意新加坡地铁交通线路分布。据此完成下面小题。
      1. 新加坡“紧凑型”城市发展模式的空间利用方式为( )
      A. 低密度 混合化 B. 高密度 混合化
      C. 低密度 功能化 D. 高密度 功能化
      2. 新加坡走“紧凑型”城市发展模式的主要环境效益是( )
      A. 保持水土 B. 美化环境 C. 减少污染 D. 保护生态
      3. 地铁线路的布局对交通改善作用最明显的区域是( )
      第 1页/共 12页
      A. 东部 B. 南部 C. 西部 D. 北部
      【答案】1. B 2. C 3. B
      【解析】
      【1 题详解】
      根据材料信息,紧凑城市倡导人群及活动在空间上相对聚集,又因为新加坡是世界人口密度最高的地区之
      一,可推知新加坡紧凑型城市发展模式的空间利用方式为高密度,AC 错误;材料提到,紧凑型城市倡导人
      群及活动在空间上相对聚集,以此增强城市活力并减少分散化造成的交通负担;功能化指对城市内部各种
      用地类型进行结构优化,各功能区以某一种功能为主;相较于混合化,新加坡城市功能化会导致各功能区
      的分散化,反而会加剧交通负担,与新加坡发展方向相悖,D 错误 B 正确。故选 B。
      【2 题详解】
      材料提到,紧凑型城市可以增强城市活力,并减少分散化造成的交通负担,而交通负担减轻、体量减少,
      可以使新加坡减轻交通造成的大气污染,故其环境效益主要是减少污染,C 正确;交通的变化对水土保持
      影响不大,A 错误;交通布局改善可以一定程度上改善环境面貌,提高美观度、保护生态,但作用相对较
      小,因而均不是其主要环境效益,BD 错误。故选 C。
      【3 题详解】
      从图中地铁线路的布局可知,南部地区最密集,通达度最高,而东西北三个方向交通线路相对较少,交通
      通达度受到影响,改善作用没有南部明显,B 正确,ACD 错误。故选 B。
      【点睛】影响交通布局的因素:经济因素:经济发展水平和区域间的经济联系是决定性因素,它们直接影
      响运输需求和投资水平;社会因素:人口密度、城市分布、社会结构等因素对运输需求量有重要影响,是
      交通运输布局的主要考虑因素;技术因素:技术进步影响运输方式的选择和效率,是保障交通运输布局合
      理性的关键因素;自然因素:地形、气候、水文等自然条件对交通运输线的选择和建设提出限制性要求。
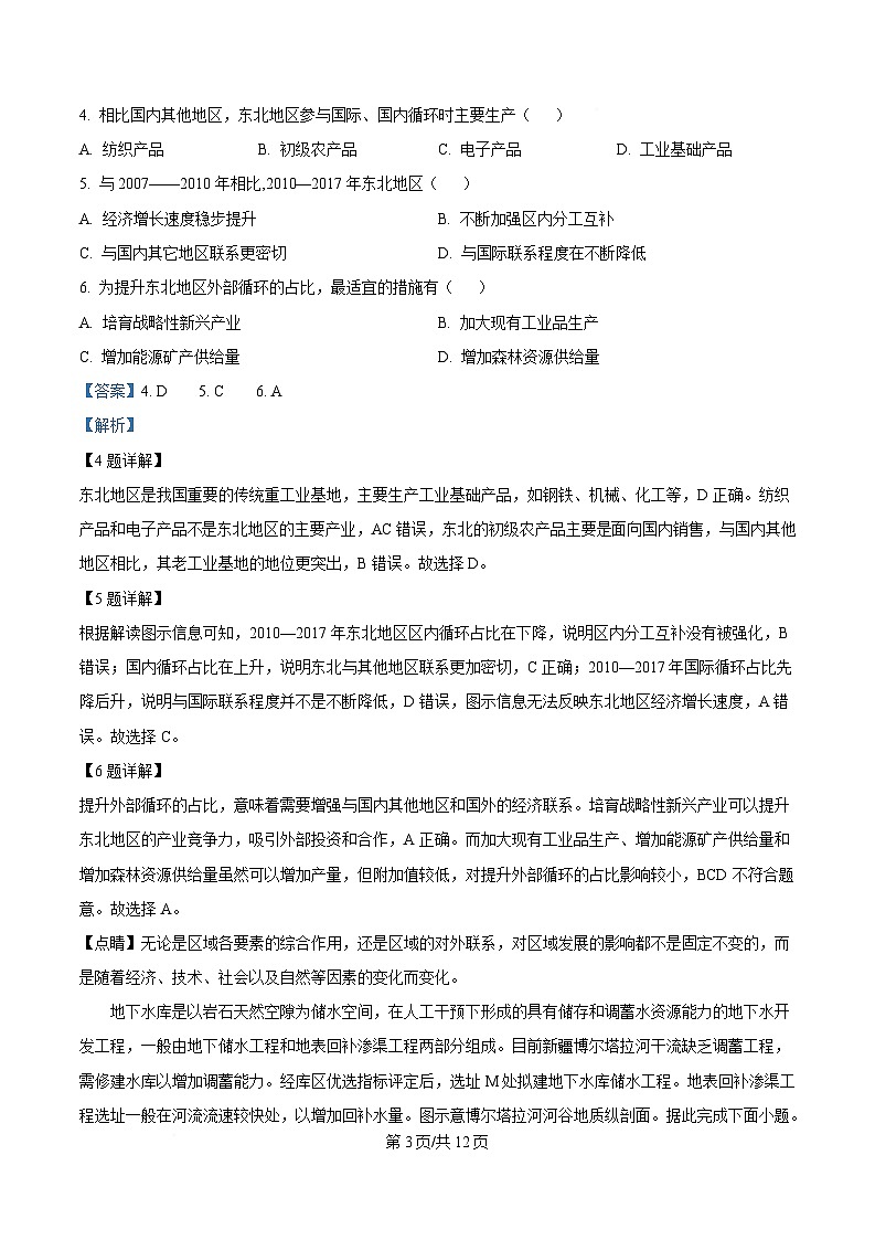
      依据投入产出数据,可将我国东北地区的生产总值分解为三个循环,即东北地区内部循环、东北地区
      与国内其他地区循环、东北地区与国外地区循环,分别简称为“区内循环”“国内循环”和“国际循环”。下图示
      意 2002——2017 年东北地区生产“三个循环”占比演变趋势。据此完成下面小题。
      第 2页/共 12页
      4. 相比国内其他地区,东北地区参与国际、国内循环时主要生产( )
      A. 纺织产品 B. 初级农产品 C. 电子产品 D. 工业基础产品
      5. 与 2007——2010 年相比,2010—2017 年东北地区( )
      A. 经济增长速度稳步提升 B. 不断加强区内分工互补
      C. 与国内其它地区联系更密切 D. 与国际联系程度在不断降低
      6. 为提升东北地区外部循环的占比,最适宜的措施有( )
      A. 培育战略性新兴产业 B. 加大现有工业品生产
      C. 增加能源矿产供给量 D. 增加森林资源供给量
      【答案】4. D 5. C 6. A
      【解析】
      【4 题详解】
      东北地区是我国重要的传统重工业基地,主要生产工业基础产品,如钢铁、机械、化工等,D 正确。纺织
      产品和电子产品不是东北地区的主要产业,AC 错误,东北的初级农产品主要是面向国内销售,与国内其他
      地区相比,其老工业基地的地位更突出,B 错误。故选择 D。
      【5 题详解】
      根据解读图示信息可知,2010—2017 年东北地区区内循环占比在下降,说明区内分工互补没有被强化,B
      错误;国内循环占比在上升,说明东北与其他地区联系更加密切,C 正确;2010—2017 年国际循环占比先
      降后升,说明与国际联系程度并不是不断降低,D 错误,图示信息无法反映东北地区经济增长速度,A 错
      误。故选择 C。
      【6 题详解】
      提升外部循环的占比,意味着需要增强与国内其他地区和国外的经济联系。培育战略性新兴产业可以提升
      东北地区的产业竞争力,吸引外部投资和合作,A 正确。而加大现有工业品生产、增加能源矿产供给量和
      增加森林资源供给量虽然可以增加产量,但附加值较低,对提升外部循环的占比影响较小,BCD 不符合题
      意。故选择 A。
      【点睛】无论是区域各要素的综合作用,还是区域的对外联系,对区域发展的影响都不是固定不变的,而
      是随着经济、技术、社会以及自然等因素的变化而变化。
      地下水库是以岩石天然空隙为储水空间,在人工干预下形成的具有储存和调蓄水资源能力的地下水开
      发工程,一般由地下储水工程和地表回补渗渠工程两部分组成。目前新疆博尔塔拉河干流缺乏调蓄工程,
      需修建水库以增加调蓄能力。经库区优选指标评定后,选址 M 处拟建地下水库储水工程。地表回补渗渠工
      程选址一般在河流流速较快处,以增加回补水量。图示意博尔塔拉河河谷地质纵剖面。据此完成下面小题。
      第 3页/共 12页
      7. 该地区拟建 地下水库储水工程选址 M 处的原因是( )
      A. 储水量大 B. 施工方便 C. 工程量小 D. 渗漏风险低
      8. 与地上水库相比,在博尔塔拉河干流修建地下水库的主要优势为( )
      A. 建设难度低 B. 取水更方便
      C. 蒸发损耗小 D. 综合效益高
      9. 博尔塔拉河干流地下水库地表回补渗渠工程应布置在水库的( )
      A. 上游凹岸处 B. 下游凹岸处 C. 上游凸岸处 D. 下游凸岸处
      【答案】7 A 8. C 9. A
      【解析】
      【7 题详解】
      根据图中隔水层和透水层的分布可知,M 处第一个隔水层之上的透水层厚度最大,且呈盆状结构,利于储
      水,储水量大,A 正确;图中各处透水层上覆岩层较厚,地下水库的施工难度均较高,B 错误;地下水库由
      地下储水工程和地表回补渗渠工程两部分组成,地下部分依靠岩石天然空隙为储水空间,所以工程量主要
      是回补渗渠工程,M 处库容大,其回补渗渠工程量大,C 错误;图中均存在厚度较大的隔水层,渗漏风向
      差异不大,D 错误。故选 A。
      【8 题详解】
      结合材料分析,该地下储水工程在新疆地区,受气候影响,区域较为干旱,蒸发作用强,而地下水库储水
      于地下含水层,基本避免蒸发损失,C 正确;结合前题分析,地上水库开挖建设较为便利,甚至可以利用
      已有自然地貌,而地下水库建设包括地下储水工程和地表回补渗渠工程两部分,难度较地上水库更大,A
      错误;地表水库可直接开闸放水,地下水库需通过井群抽水,取水成本更高,B 错误;仅根据材料内容无
      法比较两种储水方式的综合效益,D 错误。故选 C。
      【9 题详解】
      结合所学知识,河流凹岸(水流冲刷侧)水深较大,流速快,泥沙沉积少,更适合布置渗渠,避免淤塞,
      而凸岸(水流沉积侧)相对流速更慢,易堆积泥沙,渗渠易堵塞,维护成本高,CD 错误;再结合材料分析,
      将地表回补渗渠的位置修在水库上游,一方面上游水流速度较快,另一方面利于回补水通过自流回补水库,
      A 正确 B 错误。故选 A。
      第 4页/共 12页
      【点睛】河流的主要补给类型:雨水补给,主要集中在多雨季节,降水量的多少、季节变化和年际变化影
      响河流流量;季节性积雪融水补给,主要在春季补给,气温高低和积雪多少影响河流流量;冰川融水补给,
      主要在夏季,气温变化及积雪和冰川储量影响河流流量;湖泊水补给,全年都有补给,补给稳定,主要取
      决于湖泊水位与河流水位的高低关系;地下水补给,全年补给量稳定,但补给量相对较小。
      叶面积指数是指某地生长的植物叶片总面积与其土地总面积之比。其受热量、水分和人类活动等多种
      因素影响。植物的生长季是指一年中植物显著可见的生长时期(日平均气温连续达到 5℃以上)。在干旱地区,
      水分条件往往决定着生长期的长短,从而影响叶面积指数。下表为我国西北地区 1982—2017 年植物的生长
      季和四季平均叶面积指数及气候指标的多年平均值和年均变化。据此完成下面小题。
      多年平均值 年均变化
      季节
      气温/ 降水量 气温/ 降水量 叶面积指数 叶面积指数
      ℃ /mm ℃ /mm
      甲 0.43 14.08 178.20 0.00308 0.0437 0.18
      春季 0.19 6.73 41.78 0.00127 0.0605 0.10
      乙 0.65 19.24 111.14 0.00484 0.0482 -0.02
      丙 0.23 5.39 39.23 0.00132 0.0287 0.03
      丁 约为 0 -10.78 11.26 约为 0 0.0151 0.01
      10. 代表生长季的是( )
      A. 甲 B. 乙 C. 丙 D. 丁
      11. 在 1982—2017 年期间,我国西北地区( )
      A. 春季气温升高约 0.0605℃B. 夏季降水量显著减少
      C. 秋季蒸发量不断减弱 D. 叶面积指数显著增大
      12. 下列可显著增加叶面积指数的方式是( )
      A. 提高水资源利用率 B. 植被自然修复
      C 禁止乱砍滥伐 D. 大力植树造林
      【答案】10. A 11. D 12. A
      【解析】
      第 5页/共 12页
      【10 题详解】
      根据材料“植物的生长季是指一年中植物显著可见的生长时期(日平均气温连续达到 5℃ 以上)。”可知生长
      季应包括春季后半段、夏季的全部和秋季的前半段。因此生长季的平均气温应低于夏季。所以甲为生长季,
      乙为夏季。根据气温数值可以判断丙为秋季,丁为冬季。故选 A。
      【11 题详解】
      1982—2017 年,共计 36 年,该地区春季气温上升了 36*0.0605℃=2.178℃ ,A 选项错误。该地夏季降水减
      少了 36 *0.02 mm=0.72mm, 相比于 111.14mm 的平均降水量, 减少非常有限,B 选项错误。从表格信息可
      知, 该地 1982—2017 年秋季(丙)平均气温上升,秋季的蒸发量呈增加趋势,C 选项错误。36 年间, 该
      地叶面积指数共增长了 0.00308*36=0.11088, 占整个生长季平均叶面积指 数的约四分之一,叶面积指数显
      著增大,D 选项正确。故选 D。
      【12 题详解】
      提高水资源利用率,可减少水资源消耗,增加生态用水,有效改善生态状况,显著增加叶面积指数,A 选
      项正确;植被自然修复、禁止乱砍滥伐可增加叶面积指数,但效果不明显,B、C 选项错误;大力植树造林需
      消耗大量水资源,不适合在西北地区开展,D 选项错误。故选 A。
      【点睛】自然植被的生长发育受到,水分、热量、光照、土壤等多种因素的影响,一般而言水热条件好的
      地区,植被生长茂盛,植被覆盖率高。
      臭氧(O₃)是我国主要大气污染物之一。泰山顶部的臭氧属于二次污染物,主要由氮氧化物(多来自
      机动车尾气排放的尾气)在光照条件下发生化学反应而生成。臭氧浓度变化率大小受臭氧传输速率和生成
      速率影响。传输速率正值表示输入率,负值表示输出率。下图示意泰山顶部臭氧生成速率、浓度变化率、
      传输速率的日变化。据此完成下面小题。
      第 6页/共 12页
      13. 下列时刻中,泰山顶部臭氧浓度最大的是( )
      A. 8:00 B. 12:00 C. 16:00 D. 24:00
      14. 泰山顶部臭氧浓度变化及影响因素正确的是( )
      A. 白天浓度增高,输送速率 B. 夜晚浓度降低,生成速率
      C. 白天浓度降低,生成速率 D. 夜晚浓度增高,输送速率
      15. 山谷风对泰山顶部臭氧传输速率大小的影响是( )
      ①白天增大 ②白天减小 ③夜晚增大 ④夜晚减小
      A. ①③ B. ①④ C. ②③ D. ②④
      【答案】13. C 14. B 15. D
      【解析】
      【13 题详解】
      分析图片信息可知,图中三个指标中,臭氧浓度变化率是决定臭氧浓度变化的关键,其数值大于零,说明
      臭氧浓度处于上升状态,而当其数值小于零,说明臭氧浓度处于下降状态。泰山顶部臭氧浓度变化率在约
      7:00 之后直至 18:00 之前均大于零,说明这段时间臭氧浓度持续上升(直至浓度变化率从正值降为 0 时,浓
      度不再继续上升,且浓度达到最大值);约在 18:00 左右,臭氧浓度变化率从正值降到接近 0,说明此时臭
      氧浓度基本达到最大值。四个选项中,16:00 与 18 :00 最接近,说明其臭氧浓度在四个选项中最大,C 正确,
      AB 错误;18 点之后臭氧浓度不断降低,24 时浓度低于 16 时,D 错误。故选 C。
      【14 题详解】
      根据臭氧浓度变化率可知,泰山顶部臭氧浓度白天增高,夜晚降低。白天输送速率为负值,说明臭氧以向
      泰山以外输出为主,会减低臭氧浓度;再根据材料“臭氧浓度变化率大小受臭氧传输速率和生成速率影响”
      可得出结论,生成速率是使白天浓度增高的主要影响因素,AC 错误;夜晚输送速率为正值,说明臭氧以向
      泰山输入为主,其结果会增高臭氧浓度,因而可得出结论生成速率是使夜晚臭氧浓度降低的主要影响因素,
      D 错误,B 正确。故选 B。
      【15 题详解】
      泰山白天输送速率小于零,为向外输送臭氧,但白天吹谷风,会将泰山山谷的臭氧带到山顶弥补一部分流
      走的臭氧,因此减小了向外输送的速率,①错误,②正确;泰山晚上输送速率大于零,为向内输送臭氧,
      但晚上吹山风,会将泰山山顶的臭氧带到山谷,因此减小了向内输送的速率,③错误,④正确。故选 D。
      【点睛】山谷风 形成原理:白天,山坡接受太阳光热较多,成为一只小小的“加热炉”,空气增温较多;而
      山谷上空,同高度上的空气因离地较远,增温较少,于是山坡上的暖空气不断上升,并在上层从山坡流向
      谷地,谷底的空气则沿山坡向山顶补充,这样便在山坡与山谷之间形成一个热力环流,称为谷风。而夜晚
      第 7页/共 12页
      山顶比山谷散热快,此时风向与白天相反。
      二、非选择题:本题共 3 小题,共 55 分。
      16. 阅读图文材料,完成下列要求。
      竹子天然分布在热带、亚热带地区,具有生长快、可再生、用途广的独特优势。近年来,山东省聊城
      市积极引种南方优质竹种,通过科学种植和管理,探索出盐碱地竹林种植模式。竹产业是涵盖种植、加工、
      销售于一体的产业链。受产业规模、手工制作、替代产品和消费习惯等因素的影响,聊城市竹产业遭遇发
      展瓶颈。2023 年,聊城市率先在全省落实“以竹代塑”倡议,依靠科技创新引领竹产业高质量发展。下图示
      意山东省聊城市所在地理位置。
      (1)聊城市引进的竹林品种需适应当地自然条件。请说明其应具备的主要特性。
      (2)相较于塑料制品,说明竹产品推广困难但前景广阔的原因。
      (3)当前聊城市竹产业面临发展瓶颈,请从销售角度提出应对措施。
      【答案】(1)耐寒、耐盐碱。
      (2)推广难原因:产业规模小;手工制作,生产效率低、成本高;竹产品替代品多,且消费者习惯使用竹
      产品替代品。前景广原因:生长快、可再生、用途广;符合可持续发展理念,市场潜力大;人们环保意识
      增强,对环保材料需求增加。
      (3)拓展销售渠道(如利用电商平台);打造品牌;开发多样化、个性化产品;加强宣传,普及竹子产品
      优势。
      【解析】
      【分析】本题以山东省聊城竹产业为材料设置试题,涉及农业区位因素、工业发展方向及其措施,工业发
      展对区域的影响等相关内容,考查学生综合分析能力,地理实践力和综合思维素养。
      【小问 1 详解】
      聊城市位于温带地区,竹子天然分布在热带、亚热带地区,所以引进的竹子品种首先要耐寒,以适应温带
      相对较低的气温。 山东省聊城市积极引种南方优质竹种,通过科学种植和管理,探索出盐碱地竹林种植模
      第 8页/共 12页
      式,说明当地土壤有盐碱化情况,因此竹子品种还需耐盐碱,才能在当地良好生长。
      【小问 2 详解】
      推广难的原因:产业规模小,竹子相关产品的生产能力有限,市场供应不足; 手工制作,生产效率低,成
      本相对较高,不利于大规模推广;竹产品替代品多,如塑料制品,在市场上已经有广泛的应用和消费基础,
      消费者习惯使用竹产品替代品,对竹子产品的接受度需要时间培养。 前景广的原因: 竹子具有生长快、
      可再生、用途广的独特优势。生长快和可再生使得竹子资源能够持续供应,符合可持续发展的理念。 用途
      广意味着竹子可以应用于多个领域,开发出多种产品,市场潜力大。 随着人们环保意识的增强,对环保材
      料的需求增加,竹子作为天然环保材料,更符合市场发展趋势。
      【小问 3 详解】
      拓展销售渠道,开发电商平台,打破地域限制,扩大销售范围,接触更多潜在客户;打造品牌,提高产品
      的知名度和美誉度,通过品牌效应吸引消费者;开发多样化、个性化的产品,满足不同消费者的需求,提
      高市场竞争力;向消费者普及竹子产品的优势和特点,改变消费习惯,提高消费者对竹子产品的认知度和
      接受度。
      17. 阅读图文材料,完成下列要求。
      唐徕渠穿银川城而过,是宁夏第一古渠,位于宁夏平原,引黄河自流输水润泽广袤良田和湖泊湿地。
      近年来,银川市以“生态立市”为城市绿色发展战略,加速推进“海绵城市”建设,对唐徕渠沿岸进行生态改造,
      努力实现水资源安全有效、可持续利用。下图示意唐徕渠和银川市位置。
      (1)判断唐徕渠流向并说明理由。
      (2)说明唐徕渠对银川市的重要作用。
      (3)从水资源角度说明银川市建设海绵城市的作用。
      【答案】(1)流向:自西南向东北流。理由:唐徕渠引黄河自流输水,宁夏平原地势西南高东北低。
      (2)为银川市提供灌溉水源,保障农业生产用水;补给湖泊湿地,维持湿地生态系统,增加生物多样性;
      第 9页/共 12页
      调节局部气候,改善空气质量,缓解城市热岛效应;美化城市环境,提升居民生活质量。
      (3)银川市气候干旱,降水相对较少且集中。海绵城市建设有效收集和储存雨水,增加城市水资源储备,
      缓解水资源短缺问题。海绵城市可以对雨水进行净化,提高水资源的质量,为城市提供更清洁的水源。经
      过收集、净化后的雨水可用于城市绿化灌溉、道路冲洗等,提高水资源的利用效率。
      【解析】
      【分析】本题以唐徕渠和银川市为背景,通过文字介绍唐徕渠的基本情况、银川市的发展战略以及对唐徕
      渠的生态改造,设置 3 道题目,涉及唐徕渠的流向及判断理由、唐徕渠对银川市的重要作用、银川市建设
      海绵城市在水资源方面的作用,重点考查学生对区域水资源利用和城市生态建设的理解,蕴含区域认知、
      综合思维和人地协调观等地理学科核心素养。
      【小问 1 详解】
      材料中明确提到唐徕渠引黄河自流输水,而自流输水 前提是地势存在高低差异,水会从高处向低处流动。
      结合地形知识可知,宁夏平原地势大致是西南高东北低,所以唐徕渠的流向是自西南向东北。
      【小问 2 详解】
      农宁夏平原气候干旱,降水较少,唐徕渠引黄河水灌溉,使得银川市周边的农田能够得到充足的水源,保
      障了农作物的生长;唐徕渠的水流入湖泊湿地,能够维持湿地的水量,为湿地生物提供适宜的生存环境,
      增加生物多样性,调节城市局部的温度、湿度等气候要素,改善空气质量,缓解城市热岛效应;唐徕渠沿
      岸的生态环境可以成为城市中的景观,为居民提供散步、休闲等活动的场所,提升居民的生活品质和幸福
      感。
      【小问 3 详解】
      银川市地处干旱地区,水资源相对匮乏,降水时间分布不均。海绵城市的相关设施可以在降雨时收集雨水,
      将其储存起来,在干旱时期加以利用,从而缓解水资源短缺的压力。城市中的雨水在降落和流动过程中会
      携带各种污染物,海绵城市中的生态设施可以通过物理、化学和生物等作用对雨水进行净化,满足城市部
      分用水需求。通过海绵城市建设,用于城市绿化灌溉、道路冲洗等,实现雨水的循环利用,减少对传统水
      源的过度依赖,不仅提高了水资源的利用效率,还能降低城市供水的压力,促进水资源的可持续利用。
      18. 阅读图文材料,完成下列要求。
      帝企鹅是一种生活于南极洲以及附近海域的群居动物,一年繁殖一次。每年 1—3 月在海边生活区捕食,
      并需防御海豹等动物的侵袭。此后,步行数百英里到冰雪荒原的繁殖区。帝企鸼一般 5 月份左右产蛋,经
      过约 65 天进行孵化。孵化期间,帝企鹅挤在一起,背风而立,靠消耗身体脂肪维持生命。图 1 示意帝企鹅
      的分布,图 2 示意南极海冰面积的年内变化。
      第 10页/共 12页
      (1)描述南极海冰年内的时空变化特点。
      (2)说明南极海冰面积的变化对帝企鹅生存的有利影响。
      (3)说明帝企鹅选择冰地荒原做繁育区的条件和原因。
      【答案】(1)时间:1—3 月海冰范围最小,4—9 月海冰范围逐渐扩大,9 月左右达最大值,之后(9—12
      月)海冰范围逐渐缩小,季节变化显著。空间:海冰围绕南极大陆边缘分布,呈环状。
      (2)繁殖期场所保障:4—9 月海冰面积扩大,形成稳定的冰雪荒原繁殖区,为帝企鹅提供繁殖空间。捕食
      期便利:1—3 月海冰面积小,海域开放,便于帝企鹅在海边生活区捕食。防御天敌:海冰扩大时,海豹等
      天敌难以到达冰地荒原繁殖区,减少对帝企鹅的侵袭。
      (3)条件:冰地荒原海冰广布且稳定,形成相对安全的环境。原因:防御天敌:冰地荒原远离海边,海豹
      等天敌难以抵达,降低繁殖风险。群居保温:冰地荒原空间开阔,便于帝企鹅聚集挤靠,背风而立,减少
      热量散失,靠脂肪维持生命。稳定孵化环境:冰面稳定,为蛋的孵化提供安全、低温的适宜条件。
      【解析】
      第 11页/共 12页
      【分析】本题以帝企鹅生活及繁殖区为情境材料,涉及自然环境的整体性等相关知识,考查学生获取地理
      信息,调用地理知识及综合思维能力,体现了区域认知、综合思维以及地理实践力的地理学科核心素养。
      【小问 1 详解】
      通过图 2 海冰面积数据,可归纳时间上的季节波动,1—3 月海冰范围最小,4—9 月海冰范围逐渐扩大,9
      月左右达最大值,之后(9—12 月)海冰范围逐渐缩小,季节变化显著;结合图 1 中帝企鹅的分布特征,可
      推测海冰分布位置,明确其空间上围绕南极大陆成环状分布的特征。
      【小问 2 详解】
      结合帝企鹅的生活习性繁殖及材料“帝企鸼一般 5 月份左右产蛋步行数百英里到冰雪荒原的繁殖区”,繁
      殖期海冰扩大为帝企鹅提供繁殖提供场地捕食;结合材料“每年 1—3 月在海边生活区捕食,并需防御海豹
      等动物的侵袭”海冰能阻隔天敌,海冰扩大时,海豹等天敌难以到达冰地荒原繁殖区,减少对帝企鹅的侵
      袭;1—3 月海冰缩小,为帝企鹅捕食期,便于帝企鹅在海边生活区捕食,方便活动。
      【小问 3 详解】
      此题可从防御及繁殖空间需求的角度作答。冰地荒原的 “冰广布、稳定” 是基础条件,形成相对安全的
      环境。从防御天敌、群居保温、孵化需求等角度分析帝企鹅选择此处的原因。结合材料:“帝企鸼一般 5 月
      份左右产蛋,经过约65天进行孵化。孵化期间,帝企鹅挤在一起,背风而立,靠消耗身体脂肪维持生命”、“防
      御海豹”可得冰地荒原距离海边较远,海豹等天敌难以抵达,降低繁殖风险,繁殖比较安全;据材料“帝
      企鹅挤在一起,背风而立,靠消耗身体脂肪维持生命”可知,冰地荒原空间开阔,便于帝企鹅聚集挤靠,
      背风而立,减少热量散失,靠脂肪维持生命;冰雪荒原冰面稳定,为蛋的孵化提供安全、低温的适宜条件。
      第 12页/共 12页

      相关试卷 更多

      资料下载及使用帮助
      版权申诉
      • 1.电子资料成功下载后不支持退换,如发现资料有内容错误问题请联系客服,如若属实,我们会补偿您的损失
      • 2.压缩包下载后请先用软件解压,再使用对应软件打开;软件版本较低时请及时更新
      • 3.资料下载成功后可在60天以内免费重复下载
      版权申诉
      若您为此资料的原创作者,认为该资料内容侵犯了您的知识产权,请扫码添加我们的相关工作人员,我们尽可能的保护您的合法权益。
      入驻教习网,可获得资源免费推广曝光,还可获得多重现金奖励,申请 精品资源制作, 工作室入驻。
      版权申诉二维码
      欢迎来到教习网
      • 900万优选资源,让备课更轻松
      • 600万优选试题,支持自由组卷
      • 高质量可编辑,日均更新2000+
      • 百万教师选择,专业更值得信赖
      微信扫码注册
      手机号注册
      手机号码

      手机号格式错误

      手机验证码 获取验证码 获取验证码

      手机验证码已经成功发送,5分钟内有效

      设置密码

      6-20个字符,数字、字母或符号

      注册即视为同意教习网「注册协议」「隐私条款」
      QQ注册
      手机号注册
      微信注册

      注册成功

      返回
      顶部
      学业水平 高考一轮 高考二轮 高考真题 精选专题 初中月考 教师福利
      添加客服微信 获取1对1服务
      微信扫描添加客服
      Baidu
      map