


2024-2025学年广东省深圳市盐田高级中学高二下学期3月月考数学试卷(含答案)
展开 这是一份2024-2025学年广东省深圳市盐田高级中学高二下学期3月月考数学试卷(含答案),共8页。试卷主要包含了单选题,多选题,填空题,解答题等内容,欢迎下载使用。
一、单选题:本题共8小题,每小题5分,共40分。在每小题给出的选项中,只有一项是符合题目要求的。
1.乘积a1+a2b1+b2+b3+b4c1+c2+c3+c4+c5的展开式中项数为( )
A. 38B. 39C. 40D. 41
2.某班有3名学生准备参加校运会的100米、200米、跳高、跳远四项比赛,如果每人只报一项,每项最多有1人,则这3名学生的参赛的不同方法有( )
A. 24种B. 48种C. 64种D. 81种
3.一个口袋内装有5个小球,另一个口袋内装有6个小球,所有这些小球的颜色互不相同,从两个袋子中分别取1个球,不同的取法种数是( )
A. 5B. 6C. 11D. 30
4.由数字0、1、2、3、4、5可以组成能被5整除,且无重复数字的不同的五位数有( )
A. (2A54−A43)个B. (2A54−A53)个C. 2A54个D. 5A54个
5.某高校要在假期安排甲、乙等5名大学生到A,B,C三个公司进行社会实践,要求每个公司都要有大学生去,且甲不能去A公司,则不同的安排方式有( )
A. 28种B. 50种C. 56种D. 100种
6.( x−1x2)5(x+2)的展开式中常数项为( )
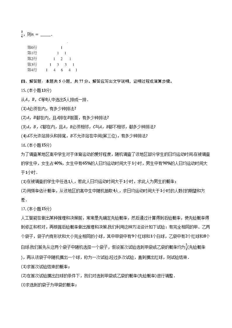
A. −10B. −5C. 5D. 10
7.在(x+12x)n的展开式中,若仅有第5项的二项式系数最大,则展开式中系数最大的项是第( )项.
A. 3B. 4C. 2或3D. 3或4
8.将三颗骰子各掷一次,记事件A=“三个点数互不相同”,事件B=“至少出现一个5点”,则PA|B=( )
A. 20216B. 2091C. 6091D. 23
二、多选题:本题共3小题,共18分。在每小题给出的选项中,有多项符合题目要求。
9.2023年3月30日,西南农业科技博览会暨云南一东南亚五金机电博览会在昆明滇池国际会展中心开幕.展览面积6万平米,参展企业1500余家,采购商8万人次.假设该博览会供应的五金机电中,各品牌的市场占有率和优质品率的信息如下表所示.在该会场中任意购买一品类五金机电,用A1,A2,A3分别表示买到的五金机电为甲品牌、乙品牌、其他品牌,B表示买到的是优质品,则( )
A. PA2+A3=PA1B. PA3B=90%
C. PB=81%D. PA2B=30%
10.某校11月份举行校运动会,甲、乙、丙三位同学计划从长跑,跳绳,跳远中任选一项参加,每人选择各项目的概率均为13,且每人选择相互独立,则( )
A. 三人都选择长跑的概率为127
B. 三人不都选择长跑的概率为827
C. 至少有两人选择跳绳的概率为727
D. 在三人选择互不相同的前提下,丙同学选择跳远的概率为23
11.若10件产品中有4件次品和6件正品.现从中随机抽取3件产品,记取得的次品数为随机变量X,则下列结论正确的是( )
A. 若是有放回的抽取,则PX=2=36125
B. 若是无放回的抽取,则PX=2=36125
C. 若是有放回的抽取,X的数学期望EX=65
D. 若是无放回的抽取,X的数学期望EX=65
三、填空题:本题共3小题,每小题5分,共15分。
12.某次演出已排好5个节目,后增加甲、乙、丙3个节目,要求在不改变原来节目的顺序前提下,且增加的节目不能排在第一个和最后一个,则演出顺序不同的排法有 种.
13.有编号为1,2,3,4,5的五个球,放入编号为1,2,3,4,5的五个空盒中,每盒放一球,恰好有三个球的编号与盒的编号不同,共有 种放入方法.
14.在杨辉三角中,三角形的两个腰都是由数字1组成的,其余的数都等于它肩上的两个数相加,这个三角形开头几行如图,则第9行从左到右的第3个数是 ;若第n行从左到右第12个数与第13个数的比值为34,则n= .
四、解答题:本题共5小题,共77分。解答应写出文字说明,证明过程或演算步骤。
15.(本小题13分)
从A,B,C等8人中选出5人排成一排.
(1)A必须在内,有多少种排法?
(2)A,B都在内,且A排在B前面,有多少种排法?
(3)A,B,C都在内,且A,B必须相邻,C与A,B都不相邻,都多少种排法?
(4)A不允许站排头和排尾,B不允许站在中间(第三位),有多少种排法?
16.(本小题15分)
为了调查某地区高中学生对于体育运动的爱好程度,随机调查了该地区部分学生的日均运动时间.在被调查的学生中,女生占40%,女生中有65%的人日均运动时间大于1小时,男生中有90%的人日均运动时间大于1小时.
(1)在被调查的学生中任选1人,若此人日均运动时间大于1小时,求此人为男生的概率;
(2)用频率估计概率,从该地区的高中生中随机抽取4人,求日均运动时间大于1小时的人数ξ的期望和方差.
17.(本小题15分)
人工智能在做出某种推理和决策前,常常是先确定先验概率,然后通过计算得到后验概率,使先验概率得到修正和校对,再根据后验概率做出推理和决策.我们利用这种方法设计如下试验:有完全相同的甲、乙两个袋子,袋子内有形状和大小完全相同的小球,其中甲袋中有9个红球和1个白球,乙袋中有2个红球和8个白球.我们首先从这两个袋子中随机选择一个袋子,假设首次试验选到甲袋或乙袋的概率均为12(先验概率),再从该袋子中随机摸出一个球,称为一次试验.经过多次试验,直到摸出红球,则试验结束.
(1)求首次试验结束的概率;
(2)在首次试验摸出白球的条件下,我们对选到甲袋或乙袋的概率(先验概率)进行调整.
(i)求选到的袋子为甲袋的概率;
(ii)将首次试验摸出的白球放回原来袋子,继续进行第二次试验时有两种方案.方案①:从原来袋子中摸球;方案②:从另外一个袋子中摸球.请通过计算,说明选择哪个方案第二次试验结束的概率更大.
18.(本小题17分)
设2x+5n=a0+a1x+a2x2+⋯+anxn.
(1)求a1+a2+⋯+an;
(2)若a5是a0,a1,a2,⋯,an中唯一的最大值,求n的值;
(3)若2x+5n=b0+b1x+2+b2x+22+⋯+bnx+2n,求r=1nbr3r.
19.(本小题17分)
为营造浓厚的全国文明城市创建氛围,积极响应创建全国文明城市号召,提高对创城行动的责任感和参与度,学校号召师生利用周末参与创城志愿活动.高二(1)班某小组有男生4人,女生2人,现从中随机选取2人作为志愿者参加活动.
(1)求在有女生参加活动的条件下,恰有一名女生参加活动的概率;
(2)记参加活动的女生人数为X,求X的分布列及期望EX;
(3)若志愿活动共有卫生清洁员、交通文明监督员、科普宣传员三项可供选择.每名女生至多从中选择2项活动,且选择参加1项或2项的可能性均为12;每名男生至少从中选择参加2项活动,且选择参加2项或3项的可能性也均为12.每人每参加1项活动可获得3个工时,记随机选取的两人所得工时之和为Y,求Y的期望EY.
参考答案
1.C
2.A
3.D
4.A
5.D
6.A
7.D
8.C
9.AC
10.AC
11.ACD
12.120
13.20
14.36;27
15.(1)由题意,先从余下的7人中选4人共有C74种不同结果,
再将这4人与A进行全排列有A55种不同的排法,
故由乘法原理可知共有C74A55=4200种不同排法.
(2)由题意,先从余下的6人中选3人共有C63种不同结果,
再将这3人与A、B的进行全排列有A55种不同的排法,
故由乘法原理可知共有C63A55种不同排法,
又A、B之间的排列有A22=2,
所以A排在B前面,有C63A55A22=1200种不同排法.
(3)因A,B,C都在内,所以只需从余下5人中选2人有C52种不同结果,
A,B必须相邻,有A22种不同排法,
由于C与A,B都不相邻,先将选出的2人进行全排列共有A22种不同排法,
再将A、B这个整体与C插入到选出的2人所产生的3个空位中有A32种不同排法,
由乘法原理可得共有C52A22A22A32=240种不同排法.
(4)分四类:第一类:所选的5人无A、B,共有A65=720种排法;
第二类:所选的5人有A、无B,共有C64C31A44=1080种排法;
第三类:所选的5人无A、有B,共有C64C41A44=1440种排法;
第四类:所选的5人有A、B,若A排中间时,有C63A44种排法,
若A不排中间时,有C63C21C31A33种排法,
共有C63C21C31A33+A44=1200种排法;
综上,共有720+1080+1440+1200=4440种不同排法.
16.(1)记事件A:抽取的1人为男生,记事件B:抽取的1人日均运动时间大于1小时,
则PA=0.6,PBA=0.9,PA=0.4,PBA=0.65,
由全概率公式可得PB=PAPBA+PAPBA=0.6×0.9+0.4×0.65=0.8,
由条件概率公式可得PAB=PABPB=0.6×.
因此,在被调查的学生中任选1人,若此人日均运动时间大于1小时,则此人为男生的概率为2740.
(2)从该地区的高中生中随机抽取1人,该生日均运动时间大于1小时的概率为45,
由题意可知ξ∼B4,45,所以,Eξ=4×45=165,Dξ=4×45×15=1625.
17.(1)设试验一次,“取到甲袋”为事件A1,“取到乙袋”为事件A2,
“试验结果为红球”为事件B1,“试验结果为白球”为事件B2.
P(B1)=P(A1)P(B1A1)+P(A2)P(B1A2)=12×910+12×210=1120,
所以试验一次结果为红球的概率为1120.
(2)(i)因为B1,B2是对立事件,P(B2)=1−P(B1)=920,
所以P(A1B2)=P(A1B2)P(B2)=P(B2A1)P(A1)P(B2)=110×12920=19,
所以选到的袋子为甲袋的概率为19.
(ii)由(i)得P(A2B2)=1−P(A1B2)=1−19=89,
所以方案①中取到红球的概率为:P1=P(A1B2)P(B1A1)+P(A2B2)P(B1A2)=19×910+89×210=518.
方案②中取到红球的概率为:P2=P(A2B2)P(B1A1)+P(A1B2)P(B1A2)=89×910+19×210=3745.
因为3745>518,所以方案②中取到红球的概率更大.
18.(1)令x=1,可得a0+a1+a2+⋅⋅⋅+an=7n;
令x=0,可得a0=5n;
所以a1+a2+⋅⋅⋅+an=7n−5n.
(2)由题意知5+2xn的展开式的通项为Tr+1=Cnr5n−r2xr,r=0,1,2,⋅⋅⋅,n,
所以ar=Cnr5n−r2r,r=0,1,2,⋅⋅⋅,n.
因为a5是a0,a1,a2,⋅⋅⋅,an中唯一的最大值,
可得Cn55n−525>Cn45n−424Cn55n−525>Cn65n−626,
即n!5!n−5!×2>n!4!n−4!×5n!5!n−5!×5>n!6!n−6!×2⇒15×2>1n−4×51n−5×5>16×2,
解得332
相关试卷 更多
- 1.电子资料成功下载后不支持退换,如发现资料有内容错误问题请联系客服,如若属实,我们会补偿您的损失
- 2.压缩包下载后请先用软件解压,再使用对应软件打开;软件版本较低时请及时更新
- 3.资料下载成功后可在60天以内免费重复下载
免费领取教师福利 
.png)




