搜索
      上传资料 赚现金

      [精] 考前必刷卷05(广东专用)-2025年高三下学期高考模拟政治考前考前必刷卷(广东专用)(含答案)

      • 130.58 KB
      • 2025-04-12 06:54:48
      • 458
      • 0
      加入资料篮
      立即下载
      查看完整配套(共3份)
      包含资料(3份) 收起列表
      练习
      信息必刷卷05(广东专用)(解析版).docx
      预览
      练习
      信息必刷卷05(广东专用)(考试版).docx
      预览
      练习
      信息必刷卷05(广东专用)(参考答案).docx
      预览
      正在预览:信息必刷卷05(广东专用)(解析版).docx
      信息必刷卷05(广东专用)(解析版)第1页
      高清全屏预览
      1/10
      信息必刷卷05(广东专用)(解析版)第2页
      高清全屏预览
      2/10
      信息必刷卷05(广东专用)(解析版)第3页
      高清全屏预览
      3/10
      信息必刷卷05(广东专用)(考试版)第1页
      高清全屏预览
      1/7
      信息必刷卷05(广东专用)(考试版)第2页
      高清全屏预览
      2/7
      信息必刷卷05(广东专用)(考试版)第3页
      高清全屏预览
      3/7
      信息必刷卷05(广东专用)(参考答案)第1页
      高清全屏预览
      1/2
      还剩7页未读, 继续阅读

      考前必刷卷05(广东专用)-2025年高三下学期高考模拟政治考前考前必刷卷(广东专用)

      展开

      这是一份考前必刷卷05(广东专用)-2025年高三下学期高考模拟政治考前考前必刷卷(广东专用),共16页。试卷主要包含了选择题,非选择题等内容,欢迎下载使用。
      (考试时间:75分钟 试卷满分:100分)
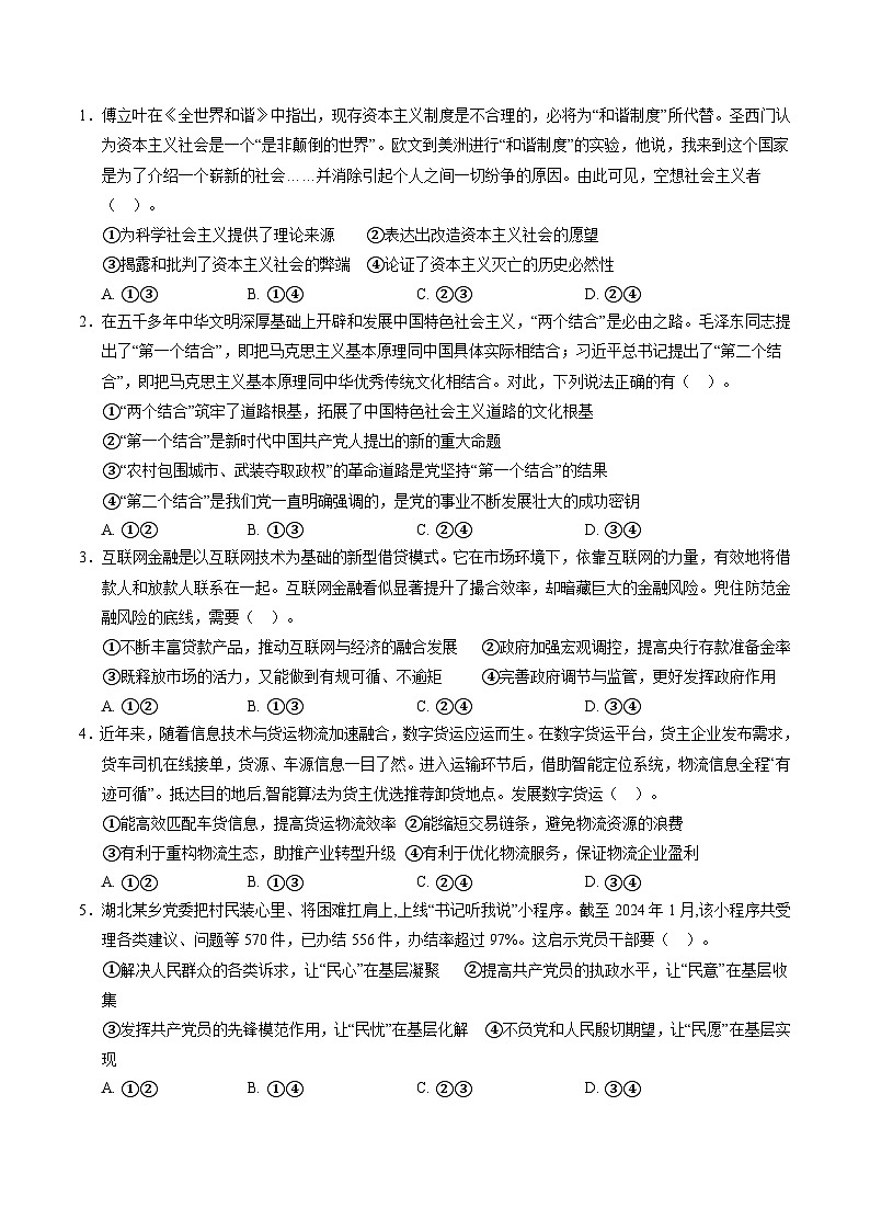
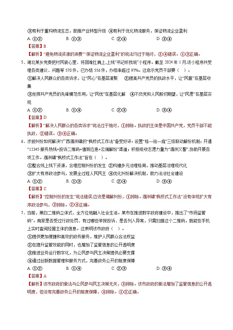
      一、选择题:(16小题,每题3分,共48分)。在每小题给出的四个选项中,只有一项符合题目要求。
      二、非选择题(52分)
      17.【答案】①坚持党的领导,发挥基层党组织的战斗堡垒作用,健全乡村治理体系,为乡村振兴提供政治保证。②健全民主决策、民主协商、民主管理、民主监督制度,保障群众的知情权、参与权、表达权和监督权,激发群众参与基层自治的活力,彰显社会主义协商民主的优势。③建立自治、法治、德治融合的乡村治理体系,构建共建共治共享的乡村治理共同体,为实现乡村高质量发展注入新动力,推动乡村治理体系和治理能力现代化。(每点4分)
      18.【答案】驳回T公司的诉求,维持原判。(1分)理由:①T公司未经商标注册人的许可,使用他人的注册商标,构成商标侵权。(2分)②T公司冒用地理标志证明商标的行为易使公众对商品原产地、品质等产生误认,构成不正当竞争,侵犯了消费者的知情权,且销售金额较大,行政机关作出的处罚合法合理。(2分)
      意义:本案判决支持行政机关依法行政,对于加强地理标志司法保护、规范经营者正确使用商标、反对不正当竞争、维护消费者合法权益等具有积极意义。(3分)
      19.【答案】(1) 【从辩证否定观的角度】任何事物内部都包含着肯定与否定两个方面,这两个方面是对立统一的。(2分)我们看待事物、解决问题要深刻把握肯定与否定之间的辩证关系,不能简单地肯定一切或否定一切。(2分)我国产业发展要先立后破,避免“未立先破”或“只破不立”。(2分)“立”是以科技创新推动产业创新,加快形成新质生产力,催生未来产业的新赛道;“破”是淘汰落后产能、老旧技术。要将“立”与“破”结合起来推动产业发展。(2分)
      【从逆向思维的角度】逆向思维应当合“理”,遵循客观规律。(2分)正确把握产业发展规律,坚持“先立后破”,而不是“先破后立”。(2分)应在“立”和“破”上把握好先后顺序,兼顾当前与长远,“先立后破”,避免“未立先破”或“只破不立”。(2分)“立”是以科技创新推动产业创新,加快形成新质生产力,催生未来产业的新赛道;“破”是淘汰落后产能、老旧技术。要将“立”与“破”结合起来推动产业发展。(2分)(任选其一作答,若答两个,只对第一个评分)
      (2) 人能够能动地认识世界(或意识活动具有目的性、自觉选择性和能动创造性),(1分)该地积极谋划,抢先布局新一代人工智能、基因与细胞等前沿领域。(2分)人能够能动地改造世界(或意识对人们改造客观世界的活动具有指导作用),(1分)该地围绕未来产业出台多项举措,加快培育未来产业“链主”企业。(2分)尊重客观规律是正确发挥主观能动性的前提条件(或要把发挥主观能动性和尊重客观规律结合起来)。(1分)该地坚持产学研相结合,打造具有全球影响力的产业科技创新中心。(2分)
      (3) 该地通过制定产业政策(或实行科学的宏观调控、政府履行职能),(1分)布局未来产业,有利于构建全链条未来产业生态(或引领新场景、创造新需求);(1分)探索新型研发组织模式(或面向市场、坚持创新发展),(1分)有利于提高技术转化服务能力(或产学研相结合);(1分)强化企业梯队培育,有利于发挥各类企业的创新主体作用(1分),提升发展能级(或有利于企业转型升级);(1分)积极培育新质生产力,(1分)有利于实现高水平科技自立自强(或关键核心技术自主可控),(1分)维护我国国家安全(1分)。
      20.【答案】①推动文化交流,加强国际传播能力建设,例如可以组织舞剧《天工开物》的专业团队到国外进行文化交流演出,让国外观众真切的感受到中国传统文化的深厚底蕴。(3分)
      ②文化融合与创新,在保持舞剧原有中国文化精髓的基础上,可以适当融合一些国际流行元素或舞台表现手法,让国外观众更容易理解和接受。(3分)
      题号
      1
      2
      3
      4
      5
      6
      7
      8
      9
      10
      答案
      C
      B
      D
      B
      C
      C
      A
      D
      A
      A
      题号
      11
      12
      13
      14
      15
      16
      答案
      B
      C
      A
      B
      A
      C

      相关试卷 更多

      资料下载及使用帮助
      版权申诉
      • 1.电子资料成功下载后不支持退换,如发现资料有内容错误问题请联系客服,如若属实,我们会补偿您的损失
      • 2.压缩包下载后请先用软件解压,再使用对应软件打开;软件版本较低时请及时更新
      • 3.资料下载成功后可在60天以内免费重复下载
      版权申诉
      若您为此资料的原创作者,认为该资料内容侵犯了您的知识产权,请扫码添加我们的相关工作人员,我们尽可能的保护您的合法权益。
      入驻教习网,可获得资源免费推广曝光,还可获得多重现金奖励,申请 精品资源制作, 工作室入驻。
      版权申诉二维码
      高考专区
      • 精品推荐
      • 所属专辑35份
      欢迎来到教习网
      • 900万优选资源,让备课更轻松
      • 600万优选试题,支持自由组卷
      • 高质量可编辑,日均更新2000+
      • 百万教师选择,专业更值得信赖
      微信扫码注册
      手机号注册
      手机号码

      手机号格式错误

      手机验证码 获取验证码 获取验证码

      手机验证码已经成功发送,5分钟内有效

      设置密码

      6-20个字符,数字、字母或符号

      注册即视为同意教习网「注册协议」「隐私条款」
      QQ注册
      手机号注册
      微信注册

      注册成功

      返回
      顶部
      学业水平 高考一轮 高考二轮 高考真题 精选专题 初中月考 教师福利
      添加客服微信 获取1对1服务
      微信扫描添加客服
      Baidu
      map