






所属成套资源:2025年高三下学期高考模拟地理考前考前必刷卷(广东地区)
考前必刷卷04(广东专用)-2025年高三下学期高考模拟生物考前考前必刷卷(广东专用)
展开 这是一份考前必刷卷04(广东专用)-2025年高三下学期高考模拟生物考前考前必刷卷(广东专用),共8页。试卷主要包含了γ-氨基丁酸,β-淀粉样蛋白等内容,欢迎下载使用。
生 物
考情速递
高考·新动向:根据高考改革趋势,难度可能保持稳定,但区分度会进一步优化,确保不同层次的学生都能得到合理评价;命题可能更注重考查学生的生物学科核心素养,如生命观念、科学思维、探究能力和社会责任,减少对死记硬背的依赖。
高考·新考法:题目可能更贴近生活实际,涉及健康、环境等热点问题,考查学生运用生物学知识解决现实问题的能力;可能出现更多开放性、探究性题目,考查学生的创新思维和表达能力。
高考·新情境:广东省高考生物学科在命题中常常引入了多种新情境,题目可能更贴近生活实际,涉及健康、环境等热点问题,考查解决实际问题的能力。备考建议关注生物学在健康、环保等领域的应用,积累相关背景知识。
命题·大预测:2025年广东高考生物命题可能更加注重核心素养、实验探究、跨学科融合和实际应用。可能出现更多开放性、探究性题目,考查创新思维和表达能力,建议考生在备考中注重理解与应用,关注热点问题,提升综合能力。
(考试时间:75分钟 试卷满分:100分)
注意事项:
1.答卷前,考生务必将自己的姓名、考生号等填写在答题卡和试卷指定位置上。
2.回答选择题时,选出每小题答案后,用铅笔把答题卡对应题目的答案标号涂黑。如需改动,用橡皮擦干净后,再选涂其他答案标号。回答非选择题时,将答案写在答题卡上。写在本试卷上无效。
3.考试结束后,将本试卷和答题卡一并交回。
第Ⅰ卷
一、选择题:本部分共16题,共40分。第1~12小题,每小题2分;第13~16小题,每小题4分。在每题列出的四个选项中,选出最符合题目要求的一项。
1.2024年4月科学家发现了第一种固氮真核生物——贝氏布拉藻,其与一种名为UCYN-A的细菌密切互动。大约1亿年前,该细菌与藻类开始了共生关系,最终演变成了藻类细胞中用来固氮的细胞器,将其命名为Nitrplast(固氮体)。下列关于叙述错误的是( )
A.在贝氏布拉藻的细胞周期中,固氮体也会分裂并传递给子细胞
B.贝氏布拉藻与UCYN-A细菌共有的细胞器是核糖体
C.固氮根瘤菌和UCYN-A细菌一样都是自养生物
D.固氮体结构的形成可以为线粒体起源提供证据
【答案】C
【分析】1、科学家根据细胞内有无以核膜为界限的细胞核,把细胞分为真核细胞和原核细胞两大类。由真核细胞构成的生物叫作真核生物,由原核细胞构成的生物叫作原核生物。
2、真核细胞和原核细胞最本质的区别在于有无核膜包被的细胞核,原核细胞只有唯一的细胞器核糖体。
【详解】A、细胞周期是指连续分裂的细胞从一次分裂完成时开始,到下一次分裂完成时为止所经历的全过程。贝氏布拉藻作为真核生物有细胞周期,其细胞分裂时,细胞内的细胞器包括固氮体也会分裂并传递给子细胞,A正确;
B、贝氏布拉藻是真核生物,UCYN-A细菌是原核生物,原核生物和真核生物共有的细胞器是核糖体,B正确;
C、固氮根瘤菌和UCYN-A细菌都不能利用无机碳源合成有机物,都属于异养生物,不是自养生物,C错误;
D、固氮体是由细菌与藻类共生最终演变形成的细胞器,线粒体起源的内共生学说认为线粒体来源于被原始的前真核生物吞噬的好氧性细菌,所以固氮体结构的形成可以为线粒体起源提供证据,D正确。
故选C。
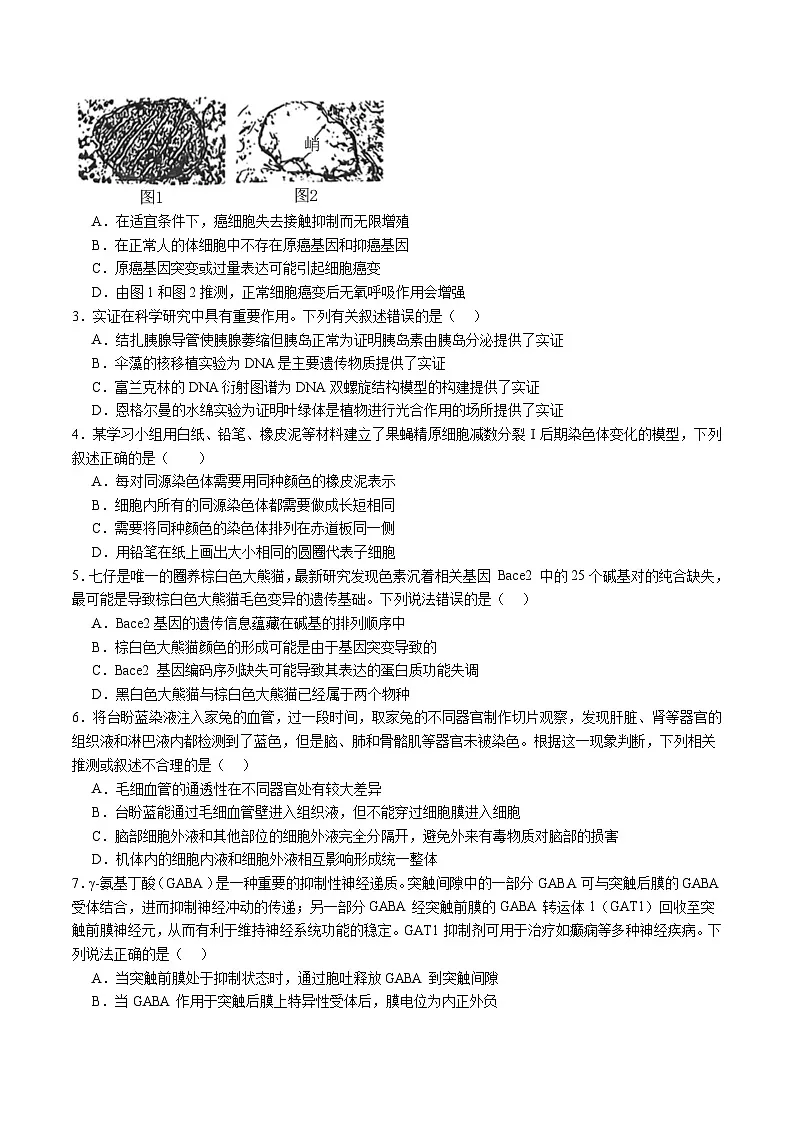
2.研究表明,癌症的发生除了遗传因素外,很多病因都与生活习惯有关。图1和图2分别为电子显微镜下观察到的正常细胞和癌细胞的线粒体结构。下列叙述错误的是( )
A.在适宜条件下,癌细胞失去接触抑制而无限增殖
B.在正常人的体细胞中不存在原癌基因和抑癌基因
C.原癌基因突变或过量表达可能引起细胞癌变
D.由图1和图2推测,正常细胞癌变后无氧呼吸作用会增强
【答案】B
【分析】原癌基因主要控制细胞增殖和生长;抑癌基因主要是阻止细胞不正常的增殖。环境中的致癌因子会损伤细胞中的DNA分子,使原癌基因和抑癌基因发生突变,导致正常细胞的生长和分裂失控而变成癌细胞。
【详解】A、在适宜条件下,癌细胞能无限增殖,A正确;
B、正常人的体细胞中本来就存在与癌有关的基因:原癌基因和抑癌基因,B错误;
C、原癌基因调控细胞周期,如果突变或过量表达,可引起细胞癌变,C正确;
D、癌细胞中线粒体结构变化,有氧呼吸减弱,而无氧呼吸增强,对葡萄糖需求量增加,癌细胞的葡萄糖消耗速率增加,D正确。
故选B。
3.实证在科学研究中具有重要作用。下列有关叙述错误的是( )
A.结扎胰腺导管使胰腺萎缩但胰岛正常为证明胰岛素由胰岛分泌提供了实证
B.伞藻的核移植实验为DNA是主要遗传物质提供了实证
C.富兰克林的DNA衍射图谱为DNA双螺旋结构模型的构建提供了实证
D.恩格尔曼的水绵实验为证明叶绿体是植物进行光合作用的场所提供了实证
【答案】B
【分析】1、萨顿运用类比推理法提出了基因在染色体上,摩尔根用假说—演绎法论证了基因位于染色体上,孟德尔运用假说-演绎法发现了遗传学的第一和第二定律;
2、在证明DNA是遗传物质的实验中,格里菲思利用了肺炎双球菌的体内转化实验,证明了S型细菌中含有某种转化因子;艾弗里在证明DNA是遗传物质的过程中,将S型细菌的各种成分分离开,分别于R型细菌混合,单独的、直接的观察各种成分的作用;郝尔希和蔡斯在证明DNA是遗传物质的过程中,利用了放射性同位素标记法进行了噬菌体侵染细菌的实验。
【详解】A、结扎胰腺导管使胰腺萎缩但胰岛正常,从中获得的提取物起到了降血糖的作用,因而为证明胰岛素由胰岛分泌提供实证,A正确;
B、伞藻的核移植实验说明了细胞核是细胞代谢和遗传的控制中心,不能为DNA是主要遗传物质提供证据,B错误;
C、威尔金斯和富兰克林为DNA双螺旋结构模型的构建提供了DNA衍射图谱,沃森和克里克依据他们提供的DNA衍射图谱及有关数据,推算出DNA分子呈螺旋结构,C正确;
D、恩格尔曼采用水绵、好氧细菌和极细光束进行对照实验,发现光合作用的场所是叶绿体,产物之一为氧气,D正确。
故选B。
4.某学习小组用白纸、铅笔、橡皮泥等材料建立了果蝇精原细胞减数分裂Ⅰ后期染色体变化的模型,下列叙述正确的是( )
A.每对同源染色体需要用同种颜色的橡皮泥表示
B.细胞内所有的同源染色体都需要做成长短相同
C.需要将同种颜色的染色体排列在赤道板同一侧
D.用铅笔在纸上画出大小相同的圆圈代表子细胞
【答案】D
【分析】减数分裂特点:间期:DNA复制和有关蛋白质的合成; MⅠ前(四分体时期):同源染色体联会,形成四分体; MⅠ中:每对同源染色体排在赤道板上;MⅠ后:同源染色体分离,非同源染色体自由组合;MⅠ末:形成两个次级性母细胞。MⅡ分裂与有丝分裂基本相同,区别是无同源染色体。
【详解】A、同源染色体指一条来自父方,一条来自母方的,形态、大小一般相同的两条染色体。一般情况下每对同源染色体需要用不同种颜色的橡皮泥表示,A错误;
B、果蝇的性别决定为XY型,X和Y这两条同源染色体不需要做成长短相同,B错误;
C、减数第一次分裂的后期,同源染色体分离,非同源染色体自由组合是随机的,不需要将同种颜色的染色体排列在赤道板同一侧,C错误;
D、果蝇精原细胞减数分裂产生的子细胞的大小相同,可用铅笔在纸上画出大小相同的圆圈代表子细胞,D正确。
故选D。
5.七仔是唯一的圈养棕白色大熊猫,最新研究发现色素沉着相关基因 Bace2 中的25个碱基对的纯合缺失,最可能是导致棕白色大熊猫毛色变异的遗传基础。下列说法错误的是( )
A.Bace2基因的遗传信息蕴藏在碱基的排列顺序中
B.棕白色大熊猫颜色的形成可能是由于基因突变导致的
C.Bace2 基因编码序列缺失可能导致其表达的蛋白质功能失调
D.黑白色大熊猫与棕白色大熊猫已经属于两个物种
【答案】D
【分析】1、基因是具有遗传效应的DNA片段,是决定生物性状的基本单位;
2、基因和染色体的关系:基因在染色体上,并且在染色体上呈线性排列,染色体是基因的主要载体。
【详解】A、遗传信息是指基因中碱基对的排列顺序,因此遗传信息蕴藏在基因的碱基排列顺序中,A正确;
B、由题意可知,色素沉着相关基因 Bace2 中的25个碱基对的纯合缺失导致棕白色大熊猫毛色变异,因此棕白色大熊猫颜色的形成可能是由于基因突变导致的,B正确;
C、Bace2 基因编码序列缺失可能导致该基因的结构发生改变,可能导致其表达的蛋白质功能失调,C正确;
D、物种是一群可以交配并繁衍可育后代的个体,黑白色大熊猫与棕白色大熊猫仍然属于同一个物种,D错误。
故选D。
6.将台盼蓝染液注入家兔的血管,过一段时间,取家兔的不同器官制作切片观察,发现肝脏、肾等器官的组织液和淋巴液内都检测到了蓝色,但是脑、肺和骨骼肌等器官未被染色。根据这一现象判断,下列相关推测或叙述不合理的是( )
A.毛细血管的通透性在不同器官处有较大差异
B.台盼蓝能通过毛细血管壁进入组织液,但不能穿过细胞膜进入细胞
C.脑部细胞外液和其他部位的细胞外液完全分隔开,避免外来有毒物质对脑部的损害
D.机体内的细胞内液和细胞外液相互影响形成统一整体
【答案】C
【分析】血浆、组织液和淋巴液构成了内环境,细胞与内环境之间相互影响、相互作用,细胞不仅依赖于内环境,也参与了内环境的形成和维持,因此机体内的细胞内液和细胞外液相互影响形成统一整体。
【详解】A、台盼蓝染液注入家兔的血管后,肝脏、肾等器官的组织液和淋巴液内都检测到了蓝色,但是脑、肺和骨骼肌等器官未被染色,说明毛细血管的通透性在不同器官处有较大差异,A正确;
B、组织液和淋巴液内都检测到了蓝色,说明台盼蓝能通过毛细血管壁进入组织液,由于细胞膜具有控制物质进出的功能,因此台盼蓝不能穿过细胞膜进入细胞,B正确;
C、脑部细胞外液也包括血浆、组织液等,血浆与组织液之间能相互渗透,故脑部细胞外液和其他部位的细胞外液并没有完全分隔开,而且外来有毒物质也有可能会对脑部造成损害,C错误;
D、细胞生活在细胞外液中,细胞内液和细胞外液之间相互影响、相互作用,细胞不仅依赖于细胞外液,也参与了细胞外液的形成和维持,因此机体内的细胞内液和细胞外液相互影响形成统一整体,D正确。
故选C。
7.γ-氨基丁酸(GABA)是一种重要的抑制性神经递质。突触间隙中的一部分GABA可与突触后膜的GABA受体结合,进而抑制神经冲动的传递;另一部分GABA经突触前膜的GABA转运体1(GAT1)回收至突触前膜神经元,从而有利于维持神经系统功能的稳定。GAT1抑制剂可用于治疗如癫痫等多种神经疾病。下列说法正确的是( )
A.当突触前膜处于抑制状态时,通过胞吐释放GABA到突触间隙
B.当GABA作用于突触后膜上特异性受体后,膜电位为内正外负
C.使用抑制剂阻断GAT1,会导致突触间隙中的GABA含量增多
D.清除突触间隙的GABA,有利于减少神经冲动以减轻癫痫症状
【答案】C
【分析】神经递质:是指神经末梢释放的特殊化学物质,它能作用于支配的神经元或效应器细胞膜上的受体,从而完成信息传递功能。
题意分析,GABA是一种重要的抑制性神经递质,其与GABA受体结合,会抑制突触后神经元兴奋,进而抑制神经冲动的传递。
【详解】A、当突触前膜处于抑制状态时,位于突触小泡内的GABA不会释放到突触间隙,A错误;
B、GABA是一种重要的抑制性神经递质,当GABA作用于突触后膜上特异性受体后,膜电位依然为外正内负,B错误;
C、题意显示,GABA经突触前膜的GABA转运体回收至突触前膜神经元,可见,使用抑制剂阻断GAT1,会导致突触间隙中的GABA含量增多,C正确;
D、GABA是一种重要的抑制性神经递质,清除突触间隙的GABA,不利于减少神经冲动,进而也不能减轻癫痫症状,D错误。
故选C。
8.β-淀粉样蛋白(Aβ)在脑组织内堆积会导致阿尔茨海默病。小胶质细胞是脑组织中的重要免疫细胞,具有“清洁”功能。CD22 是一种仅表达在小胶质细胞表面的膜蛋白。研究人员给实验组小鼠的大脑注射 CD22 单克隆抗体(用生理盐水溶解),对照组不注射,评估 CD22 单抗对小胶质细胞清除能力的影响。48小时后,得到右图所示结果。以下分析不正确的是( )
A.对照组注射等量的生理盐水更科学
B.实验对象是阿尔茨海默病的模型鼠
C.口服 CD22 单克隆抗体为治疗阿尔茨海默病提供新思路
D.该实验体现了单一变量和平行重复的原则
【答案】C
【分析】据题意可知,本实验要研究 CD22 单克隆抗体对小胶质细胞清除能力的影响,自变量为有无注射 CD22 单克隆抗体,因变量为Aβ的含量,实验时无关变量要相同且适宜。
【详解】A、据图可知,注射等量的生理盐水可以排除溶剂和注射的影响,A 正确;
B、由题干可知,实验对象是阿尔茨海默病的模型鼠,不然对照组没有高含量的 β-淀粉样蛋白,B正确;
C、由于 CD22 单克隆抗体是蛋白质,口服会被消化,无法发挥生理作用,C错误;
D、由图可知,每组应该是五个实验对象,体现了平行重复的原则,D正确。
故选C。
9.某地渔业实行“复合混养模式”,将以水草为食的草鱼、以碎屑为食的鲫鱼和以浮游动物、浮游植物为食的花鲢进行混养,取得了显著的经济、生态效益。下列叙述正确的是( )
A.水草、草鱼、鲫鱼、花鲢和浮游动植物构成群落
B.鲫鱼和花鲢生活在同一水层所以它们的生态位相同
C.“复合混养模式”能体现生态工程的整体原理
D.“复合混养模式”有利于提高能量的传递效率
【答案】C
【分析】生态位是指一个物种在群落中的地位或作用,包括所处的空间位置,占用资源的情况,以及与其他物种的关系等,称为这个物种的生态位。
【详解】A、群落是在一定生活环境中的所有生物种群的总和,水草、草鱼、鲫鱼、花鲢和浮游动植物这些生物只包括动物和植物,缺少微生物,故不能构成生物群落,A错误;
B、一个物种在群落中的地位或作用,包括所处的空间位置,占用资源的情况,以及与其他物种的关系等,称为这个物种的生态位,鲫鱼和花鲢生活在同一水层,但其占用资源的情况及种间关系可能不同,故生态位可能不同,B错误;
C、“复合混养模式”取得了显著经济效益,兼顾了社会、经济和生态效益,体现了生态工程的整体原理,C正确;
D、“复合混养模式”有利于提高能量的利用率,但不能提高能量的传递效率,D错误。
故选C。
10.水体富营养化会导致湖泊从“清水态”草型生态系统向“浑水态”藻型生态系统转变。塞氏盘为测量地表水透明度或透光度的专用工具,使用时将塞氏盘徐徐沉入水中,待盘面下沉到刚好看不清的深度时,此深度即标记为水体透明度。透明度大小取决于水的浑浊度(水中混有各种浮游生物和悬浮物造成的浑浊程度)和色度(悬浮生物和溶解有机物造成的颜色)。下列说法错误的是( )
A.水体的透明度可随季节、昼夜以及温度的变化而变化
B.湖泊从“清水态”向“浑水态”的转变属于群落演替
C.透明度太小,可能是水质被污染,进而引起鱼类大规模死亡
D.湖泊中生产者越多,湖泊生态系统的自我调节能力越强
【答案】D
【分析】1、硝化细菌的硝化作用是指将无机物氨氧化形成亚硝酸盐,再进一步氧化形成硝酸盐,硝酸根然后再被植物的根吸收。硝化作用的反过程是反硝化作用(也称脱氮作用)。在无氧条件下,脱氮细菌可把硝酸根降解为氮气、氧化氮和氨,从而完成从无机氮到有机氮,再从有机氮回归无机氮的循环。2、水体污染:被人类排放到水体中的污染物包括以下八类,即家庭污水、微生物病原体、化学肥料、杀虫剂(还有除草剂和洗涤剂)、其他矿物质和化学品、水十流失的冲积物、放射性物质、来自电厂的废热等。其中每一种都会带来不同的污染,使越来越多的江河、湖、海变质,使饮用水的质量越来越差。单化肥一项就常常造成水体富养化,使很多湖泊变成了没有任何生物的死湖。
【详解】A、由于浮游生物可随季节、昼夜以及温度的变化而变化,故水体的透明度也有相应变化,A正确;
B、湖泊从“清水态”向“浑水态”转变过程中,物种组成会发生变化,故该转变属于群落演替,B正确;
C、透明度太小,可能是水质被污染,进而引起鱼类大规模死亡,C正确;
D、若湖中浮游藻类(生产者)大量繁殖,会导致水华现象,使湖泊生态系统的自我调节能力减弱,D错误。
故选D。
11.香蕉、马铃薯等通常用无性繁殖的方式进行繁殖,它们感染的病毒很容易传给后代。病毒在作物体内逐年积累,就会导致作物产量降低,品质变差。生产中培育香蕉脱毒苗常用的方法是( )
A.人工诱导基因突变
B.选择优良品种进行杂交
C.进行远缘植物体细胞杂交
D.取尖端分生组织进行组织培养
【答案】D
【分析】植物组织培养:
1、过程:离体的植物组织,器官或细胞(外植体)经过脱分化形成愈伤组织,愈伤组织再分化形成胚状体,最后发育成植株(新植体)。决定植物脱分化和再分化的关键因素是植物激素的种类和比例,特别是生长素和细胞分裂素的协同作用在组织培养过程中非常重要。
2、原理:植物细胞的全能性。
3、应用:植物繁殖的新途径(快速繁殖优良品种、作物脱毒、人工种子)、作物新品种的培育(单倍体育种和突变体的利用)、细胞产物的工厂化生产。
【详解】植物的根尖、茎尖、芽尖部位几乎不含病毒,因此采取根尖、茎尖、芽尖进行植物组织培养,可以获得脱毒植株。
综上所述,ABC错误,D正确。
故选D。
12.小鼠的成纤维细胞经相关因子诱导可成为诱导多能干细胞(iPS细胞),该细胞的出现可为新型再生疗法带来希望。下列叙述不正确的是( )
A.经诱导形成的iPS细胞的增殖能力增强,分化能力也增强
B.细胞分化不改变细胞内的遗传物质,分化后的细胞中蛋白质的种类相同
C.iPS细胞在适宜的条件下可发育成多种类型的细胞
D.与胚胎干细胞相比,iPS细胞用于再生医学可回避伦理争议
【答案】B
【分析】1、细胞分化是指在个体发育中,相同细胞的后代,在形态、结构和生理功能上发生稳定性差异的过程。细胞分化过程遗传物质不变,只是基因选择性表达的结果。
2、胚胎干细胞(1)来源:哺乳动物的胚胎干细胞简称ES或EK细胞,来源于早期胚胎或从原始性腺中分离出来。(2)特点:具有胚胎细胞的特性,在形态上表现为体积小,细胞核大,核仁明显;在功能上,具有发育的全能性,可分化为成年动物体内任何一种组织细胞。另外,在体外培养的条件下,可以增殖而不发生分化,可进行冷冻保存,也可进行遗传改造。
【详解】A、经相关因子诱导形成的ips细胞增殖能力增强,分化能力增强,A正确;
B、细胞分化不改变细胞内的遗传物质,分化后的细胞蛋白质种类不完全相同,B错误;
C、ips细胞和ES细胞类似,在适宜的条件下可发育成多种类型的细胞,C正确;
D、胚胎干细胞必须从胚胎中获取,这涉及伦理问题,与囊胚内细胞团ES细胞比,iPS细胞用于再生医学可回避伦理争议,D正确。
故选B。
13.前段时间,一种原本用于降糖的药物“司美格鲁肽”被某些商家及减肥人士冠以“减肥神药”的称号,并迅速在网上爆火。司美格鲁肽是胰高血糖素样多肽-1受体激动剂药物(GLP-1)的一种。GLP-1是一种由胰高血糖素原基因表达、肠黏膜L细胞分泌的肠促胰岛素,通过激活GLP-1受体,以葡萄糖浓度依赖的方式增强胰岛素分泌、抑制胰高糖素分泌,从而降低血糖水平。此外,GLP-1减轻体重具有双重作用机制:通过与胃肠道GLP-1受体结合,抑制胃肠蠕动、延缓胃排空;与中枢GLP-1受体结合,增强饱腹感、抑制食欲。下列说法不正确的是( )
A.司美格鲁肽可用于治疗1型糖尿病
B.人体维持血糖平衡主要通过体液调节
C.司美格鲁肽用于减肥可能会影响人体正常的激素分泌
D.GLP-1受体可能位于下丘脑
【答案】A
【分析】动物激素通过体液运输,具有微量高效、作用于靶细胞或靶器官的特点。由题意可知,胰高血糖素样肽-1(GLP-1)可抑制胰高血糖素分泌,有降低血糖、减肥等作用,而胰高血糖素的作用为升高血糖,因此二者为拮抗作用。
【详解】A、注射司美格鲁肽后,药物作用于胰岛B细胞,促进胰岛素分泌,还作用于胰岛A细胞,抑制胰高血糖素分泌,从而起到降血糖的作用。同时对下丘脑形成作用,抑制食欲,减轻体重。1型糖尿病由胰岛功能减退、分泌胰岛素较少所致,司美格鲁肽不可用于治疗1型糖尿病,A错误;
B、血糖平衡的调节主要是体液调节,也有神经调节的部分,B正确;
C、司美格鲁肽可抑制胃肠蠕动、延缓胃排空,增强饱腹感、抑制食欲,故用于减肥可能会影响人体正常的激素分泌,C正确;
D、血糖调节中枢在下丘脑,所以GLP-1受体可能位于下丘脑,D正确。
故选A。
14.有些植物需经历一段时期低温之后才能开花,这种低温诱导促进植物开花的作用称为春化作用。拟南芥的春化作用与FRI基因和FLC基因有关,该过程的分子机制如图所示,其中FRI基因编码的FRI蛋白在低温下易形成凝聚体。下列说法正确的是( )
A.由图可知,温暖条件下,游离的FRI蛋白能使FLC染色质的组蛋白乙酰化和甲基化,进而促进FLC基因表达,抑制开花
B.低温条件下,FRI蛋白易在细胞核内形成凝聚体,组蛋白的甲基化程度因此变高,FLC表达抑制,从而解除抑制使植物开花
C.植物开花还会受到光的调控,在受到光照时,光敏色素主要吸收蓝紫光,使光敏色素的结构发生变化,经信息传递影响植物的开花
D.温暖条件下通过增强FRI基因的表达能有效促进拟南芥的开花
【答案】A
【分析】光能调节植物的生长发育,在受到光照射时,光敏色素的结构会发生变化,这一变化的信息会经过信息传递系统传导到细胞核内,影响特定基因的表达,从而表现出生物学效应。除了光,温度、重力等环境因素也会参与调节植物的生长发育。
【详解】A、由图可知,温暖条件下,游离的FRI蛋白能结合到FLC在的染色体上,使FLC染色质的组蛋白乙酰化和甲基化,进而促进FLC基因表达,进而抑制开花,A正确;
B、低温条件下,FRI蛋白易在细胞核内形成凝聚体,组蛋白的甲基化程度比温暖条件下降低,FLC表达抑制,从而解除抑制使植物开花,B错误;
C、光敏色素主要吸收红光和远红光,C错误;
D、温暖条件下可通过增强FRI基因的表达,FRI蛋白增加,进而促进FLC基因表达,应该是抑制开花,D错误。
故选A。
15.当捕捞对象的种群数量减少后,人们往往会希望通过增加收获努力以获得相同的收获量。但为了获得最大持续产量(MSY),在渔业捕捞时往往需要努力限制。大黄鱼是我国重要的海洋经济鱼类,图表示不同努力水平对某大黄鱼种群的影响,其中实线表示大黄鱼的净补充量(出生数与死亡数的差值)随种群密度的变化,虚线表示四种不同努力水平下的收获量。下列叙述错误的是( )
A.当种群密度为N时,大黄鱼的种群数量达到K值
B.要想获得MSY,捕捞后大黄鱼的种群密度应处于Nm
C.与低努力水平相比,高努力水平有利于持续得到更多收获
D.收获努力水平是影响大黄鱼种群数量变化的密度制约因素
【答案】C
【分析】图中实线表示某种被捕捞生物的净补充量(出生数超出死亡数的部分)随种群密度的变化,虚线表示四种不同努力水平下的收获量。净补充量小于收获量时种群数量减少。
【详解】A、分析该图可知,当种群密度为N时,大黄鱼的净补充量为0,即出生数等于死亡数,种群数量达到K值,A正确;
B、捕捞后大黄鱼的种群密度应处于Nm时,大黄鱼的净补充量(出生数与死亡数的差值)最大,即种群增长速率最大,此时有利于获得MSY,B正确;
C、分析该图可知,与低努力水平相比,高努力水平的净补充量较低,及其增长速率较低,不利于持续得到更多收获,C错误;
D、收获努力水平对种群数量的作用强度与该种群的密度是相关的,属于密度制约因素,D正确。
故选C。
16.科学家通过动物细胞融合技术,将两株不同的杂交瘤细胞(A和B)融合形成双杂交瘤细胞AB.双杂交瘤细胞能够悬浮在培养基中生长繁殖,产生的双特异性抗体AB,如图所示。下列叙述正确的是( )
A.将杂交瘤细胞A、B混合并诱导融合后,用选择培养基筛选出双杂交瘤细胞AB
B.双杂交瘤细胞同时识别α、β抗原后,无需解偶联和重组即可产生双特异性抗体
C.对培养到一定密度的双杂交瘤细胞进行传代培养时,需使用胰蛋白酶处理
D.双特异性抗体与单克隆抗体相比可以增强靶向药对肿瘤细胞的杀伤作用
【答案】D
【分析】单克隆抗体制备流程:先给小鼠注射特定抗原使之发生免疫反应,之后从小鼠脾脏中获取已经免疫的B淋巴细胞;诱导B细胞和骨髓瘤细胞融合,利用选择培养基筛选出杂交瘤细胞;进行抗体检测,筛选出能产生特定抗体的杂交瘤细胞;进行克隆化培养,即用培养基培养和注入小鼠腹腔中培养;最后从培养液或小鼠腹水中获取单克隆抗体。
【详解】A、单克隆抗体制备过程中,杂交瘤细胞需要进行两次筛选,第一次利用选择培养基筛选出能在特定培养基生长且能无限增殖的杂交瘤细胞,第二次筛选可用抗原-抗体杂交的方法筛选出产生特异性抗体的杂交瘤细胞,双杂交瘤细胞本身就是由两个杂交瘤细胞融合而成,利用选择培养基无法筛选出双杂交瘤细胞AB,A错误;
B、杂交瘤细胞是由以免疫的B细胞和骨髓瘤细胞融合,无需接触抗原就能产生抗体,但需要解偶联和重组,B错误;
C、杂交瘤细胞是悬浮培养的细胞,细胞之间并未接触,若要传代培养,细胞培养液直接离心,去除上清液培养基,加入新鲜培养基即可,不用胰蛋白酶处理,C错误;
D、双特异性单克隆抗体能同时与药物和肿瘤细胞抗原结合,将药物送到肿瘤部位,对肿瘤进行特异性杀伤,与直接使用抗肿瘤药物相比,可以增强靶向药对肿瘤细胞的杀伤作用,对人体的副作用更小,D正确。
故选D。
第Ⅱ卷
二、非选择题(共5题,共60分)。
17.土壤盐渍化严重影响农作物的产量。棉花是重要的经济作物。研究显示,改善土壤通气状况能有效减轻盐碱地(盐胁迫)对棉花生长的影响。如图表示在模拟盐胁迫条件下,棉花幼苗的生长状况及气孔开度。
(1)如图表明,在t3之前,盐胁迫导致气孔开度下降,其原因可能是__________。
A.保卫细胞失水皱增B.胞间渗透压下降
C.根细胞供氧条件差D.胞间CO2浓度下降
(2)盐胁迫t3天之后,棉花光合速率持续下降的可能原因是__________。
A.气孔开度下降B.光反应效率降低
C.光合酶活性改变D.高能化合物形成减缓
(3)土壤板结会影响到土壤的通气状况,从而影响ATP的供应。根据所学知识判断,棉花根细胞能产生ATP的场所包括 。(编号选填)
①类囊体②叶绿体基质③细胞质基质④线粒体膜⑤线粒体基质
(4)最新研究显示,盐胁迫会影响叶绿素的合成。为定量测定盐胁迫对叶绿素b合成量的影响。据下图分析。分光光度计的波长应设定在 。(编号选填)
①430mm②450mm③480nm④650mm⑤665mm
(5)研究发现,若保持土壤通气状况,能在一定程度上缓解盐胁迫导致的净光合速率下降。可能的原因是_________。
A.增大了叶肉细胞二氧化碳摄入量
B.提高呼吸作用效率,促进根吸收矿质营养
C.增大ATP的供应,提高光合作用产物的输出效率
D.通气促进呼吸作用的效率远大于其对总光合效率的影响
研究还发现,棉花对土壤盐碱化有一定的耐受性,这与Ca2+离子跨膜运输有关,其机理如图所示。
(6)据图分析,盐胁迫条件下,Na+排出细胞的方式是 。
(7)据图简述棉花对土壤盐碱化有一定耐受性的原因 。
(8)研究发现外施乙烯气体会显著增强植物对于盐胁迫的耐受性。乙烯与ABA(脱落酸)的关系为 。(协同/拮抗)
(9)盐胁迫等逆境会影响植物的生长和代谢,农技人员不断探索激素对植物调节作用以指导农业生产实践。下列生产实践中,与植物激素及其类似物相关的是_____________。
A.插枝促根B.秸秆还田C.棉花打顶D.无籽果实
【答案】(1)A
(2)BCD
(3)③④⑤
(4)④
(5)ABC
(6)主动运输
(7)一方面Ca2+离子跨膜运输进入棉花细胞,激活钙相应蛋白复合物,促进细胞内多于的Na+排出细胞;另一方面,盐胁迫条件下,细胞内脱落酸浓度升高,激活SNF蛋白,促进基因表达出更多的E蛋白,通过E蛋白可以进一步调节盐胁迫对棉花的影响
(8)协同
(9)ACD
【分析】1、识图分析可知,该图表示在模拟盐胁迫条件下,棉花幼苗的生长状况及气孔开度,图中0mml/L的NaCl条件下为对照组,100mml/L的NaCl条件下为实验组,根据图中曲线可知,在盐胁迫条件下,随着时间延长棉花幼苗的净光合速率降低,0-t3天时间段,气孔开度不断减小,t3天以后气孔开度不再发生变化。
2、绿叶中的光合色素包括叶绿素和类胡萝卜素,叶绿素包括叶绿素a和叶绿素b,主要吸收红光和蓝紫光,类胡萝卜素包括胡萝卜素和叶黄素,主要吸收蓝紫光。叶绿素a和叶绿素b分别在红光区波长约为665nm和650nm处具有最大吸收峰值。
【详解】(1)由于保卫细胞吸水膨胀引起气孔开放、失水收缩引起气孔关闭,因此盐胁迫导致保卫细胞失水皱增,导致气孔开度下降。综上所述,A正确,BCD错误。
故选A。
(2)A、识图分析可知,盐胁迫0-t3天时间段,气孔开度不断减小,t3天以后气孔开度不再发生变化,A错误;
B、识图分析可知,盐胁迫t3天之后,气孔开度已经保持不变,但是由于气孔开度较小,导致植物叶肉细胞吸收二氧化碳减少,使得暗反应减慢,消耗的光反应产物ATP、NADPH减少,导致光反应产物积累,光反应效率降低,因此使得棉花光合速率持续下降,B正确;
C、t3天以后气孔开度不再发生变化,净光合速率的下降说明光合酶活性改变,C正确;
D、根据B选项分析可知,光反应产物积累,使得光反应效率降低,因此高能化合物形成减缓,D正确。
故选BCD。
(3)棉花根细胞没有叶绿体,不能进行光合作用,因此通过细胞呼吸产生ATP,那么能产生ATP的场所包括:细胞质基质、线粒体基质和线粒体内膜。
故选③④⑤。
(4)定量测定叶绿素b含量,需排除其他色素对光吸收的影响,识图分析可知,图中叶绿素b在波长约为650nm处具有较大吸收峰值,因此分光光度计的波长应设定650nm处,即选④。
(5)ABC、若保持土壤通气状况,能够提高根细胞的呼吸作用效率,促进根吸收矿质营养,提高根细胞的渗透压,减少细胞失水,使得气孔开度增大,二氧化碳吸收增多,缓解盐胁迫导致的净光合速率下降;由于提高根细胞的呼吸作用效率,可以增大ATP的供应,提高光合作用产物的输出效率,促进光合作用的进行,也能缓解盐胁迫导致的净光合速率下降,ABC正确;
D、若通气促进呼吸作用的效率远大于其对总光合效率的影响,那么净光合速率将会进一步降低,D错误。
故选ABC。
(6)识图分析可知,盐胁迫条件下,Na+排出细胞时逆浓度梯度,同时需要H+顺浓度梯度运输产生的化学势能,因此Na+排出细胞的方式为主动运输。
(7)识图分析可知,一方面Ca2+离子跨膜运输进入棉花细胞,激活钙相应蛋白复合物,促进细胞内多于的Na+排出细胞;另一方面,在盐胁迫条件下,细胞内脱落酸浓度升高,激活SNF蛋白,促进基因表达出更多的E蛋白,通过E蛋白可以进一步调节盐胁迫对棉花的影响。
(8)根据第(7)小问的分析可知,脱落酸升高有助于提高植物对盐碱的耐受性,而外施乙烯气体会显著增强植物对于盐胁迫的耐受性,因此推测乙烯与ABA(脱落酸)在植物对于盐胁迫的耐受性方面表现为协同关系。
(9)生长素及其类似物可以促进扦插枝条生根以及促进果实的发育,因此可以用一定浓度的生长素类似物处理未受精的雌蕊柱头可以获得无籽果实,因此AD都与生长素及其类似物有关;棉花打顶是解除顶端优势的措施,主要与生长素有关;而秸秆还田主要是为了减少土壤中矿质元素的流失。综上所述,B与植物激素及其类似物无关,ACD都与生长素及其类似物有关。
故选ACD。
18.癌症已成为严重威胁人类健康的重大疾病,传统的手术切除、放射治疗和化学治疗不尽如人意。目前癌症治疗的研究热点是如何使人体依靠自身的免疫系统消灭癌细胞或抑制其进一步发展。
(1)某些种类癌细胞表面高表达膜蛋白PSMA和PD-L1,其PD-L1能 T细胞的活化,使癌细胞发生免疫逃逸。临床上可利用PD-1抗体进行癌症治疗,据图1相关信息推测PD-1抗体的作用机理是 。
(2)CD28是一种T细胞表面受体,T细胞的有效激活依赖于CD28在癌细胞与T细胞结合部位的聚集。因此,科研人员尝试构建既能结合PSMA,还能结合CD28的双特异性抗体PSMA×CD28,诱导T细胞定向杀伤癌细胞,如下图2。
制备过程为:先将 分别注射到小鼠体内,分离出B淋巴细胞,诱导其与小鼠的 细胞融合,筛选得到两种杂交瘤细胞,再诱导这两种细胞融合。成功融合的细胞理论上会表达 种L链和 种H链,由于L链和H链的随机组合而产生多种抗体,因此还需进行筛选才能获得所需的双特异性抗体PSMA×CD28。
(3)科研人员将癌细胞和T细胞共同培养,加入不同抗体,比较不同抗体对T细胞活化的作用。实验各组由活化T细胞产生的细胞因子IL-2含量如下图3,结果说明 。
【答案】(1) 抑制 PD-1抗体与PD-1的结合,阻断了PD-1和PD-L1的结合,避免抑制T细胞的活化
(2) PSMA、CD28 骨髓瘤 2 2
(3)PSMA×CD28和PD-1单抗联合使用能够显著激活T细胞,且随PSMA×CD28浓度增加激活作用增强;单独使用PSMA×CD28或PD-1单抗,都不能显著激活T细胞
【分析】制备单克隆抗体的流程为:①向小鼠体内注射特定的抗原,使其发生免疫,然后从小鼠脾内获得能产生特定抗体的B淋巴细胞。②将小鼠的骨髓瘤细胞与B淋巴细胞融合,用特定的选择培养基筛选出杂交瘤细胞。③克隆化培养和抗体检测,从而筛选出能产生特定抗体的杂交瘤细胞。④将最终筛选出的杂交瘤细胞在体外培养或注射到小鼠腹腔内增殖,从细胞培养液或小鼠的腹水中提取单克隆抗体。
【详解】(1)图1显示:癌细胞表面的PD-L1和T细胞表面的PD-1结合,抑制T细胞的活化,从而使癌细胞发生免疫逃逸。据此可推测PD-1抗体的作用机理是:PD-1抗体与PD-1的特异性结合,阻断了PD-1和PD-L1的结合,避免抑制T细胞的活化。
(2)制备双特异性抗体PSMA×CD28,抗原是CD28和PSMA,应先将PSMA、CD28分别注射到小鼠体内,使小鼠体内发生免疫反应。之后从小鼠体内分离出两类B淋巴细胞,分别诱导其与小鼠的骨髓瘤细胞融合并形成杂交瘤细胞,筛选得到两种杂交瘤细胞,再诱导这两种杂交瘤细胞融合。成功融合的细胞理论上会表达两种L链和两种H链。所需的双特异性抗体PSMA×CD28是由特定的L链和H链结合而成的,由于L链和H链的随机组合会产生多种抗体,因此还需进行筛选才能获得所需的双特异性抗体PSMA×CD28。
(3)由题意和题图呈现的信息可知:自变量是抗体的浓度及其抗体的种类;因变量是不同抗体对T细胞活化的作用,是通过检测加入不同抗体后的活化T细胞产生的细胞因子IL-2含量来加以体现的。分析图3可知:PSMA×CD28和PD-1单抗联合使用能够显著激活T细胞,且随PSMA×CD28浓度增加激活作用增强;单独使用PSMA×CD28或PD-1单抗,都不能显著激活T细胞。
19.开展“乡村振兴战略”,打造集现代农业、休闲旅游、田园社区为一体的生态农业“田园综合体”是乡村可持续性综合发展的新模式。
(1)打造以种植采摘、特色养殖和休闲度假为一体的多功能生态农业是振兴乡村经济的重要举措,区别生态农业群落和传统农业群落的重要特征是 。生态农业更好地实现了生物多样性的 价值。
(2)在生态采摘园内设置一些鸟巢,招引更多的鸟类防治害虫,从能量流动的角度分析,这样做的目的是 。
(3)建设农村生态文明的重点工作之一是农村污染的防治。某地农民通过发展鳊鱼养殖已经逐渐致富,可是高密度水产养殖引起了水域生态系统水体富营养化,越来越影响鳊鱼的产量。下图所示为利用稻田生态系统净化鱼塘尾水的示意图,箭头所指为水流方向。请回答以下相关问题:
①塘主在鱼塘边种植了一些本地的水生植物,使水体富营养化问题得到控制,治理鱼塘水体富营养化遵循的生态学原理主要是 。
②垂钓者在鱼塘边垂钓时,往往会被蚊子叮咬,研究发现蚊子触角中有识别乳酸的受体,以此寻找人类的位置,这说明信息传递具有的作用是 ;为了从根本上降低蚊子数量,可清除环境中的污水塘、房前屋后的积水容器、池塘养鱼捕食蚊子幼虫等,原因是这些措施降低了蚊子的 。
③假设鱼塘中的鳊鱼只捕食蓝藻和小虾,小虾只捕食蓝藻,能量传递效率为20%,则当鳊鱼直接捕食蓝藻的比例由1/2变为1/4时,理论上来说鳊鱼的产量会下降 %。
④出现藻类水华的鱼塘尾水流经稻田后,B处水样中藻类数量大大减少。从生态学角度分析,藻类数量减少的原因是 。(答出两点)
⑤为保证水稻和鱼的正常生长,仍需要不断有人工进行物质投入的原因 。
(4)我国承诺力争在2030年前实现碳达峰(CO2的排放不再增长,达到峰值之后逐步降低),2060年前实现“碳中和”(净零排放)的目标。下图表示生物圈中碳循环示意图。
①“碳中和”是指通过植树造林、节能减排等形式,抵消CO2排放总量,实现相对“零排放”,达到“碳中和”时,图中X1过程吸收的CO2总量 (填“大于”“等于”或“小于”)Y1、Y2、Y3和Z4过程释放的CO2总量。
②建立绿色低碳循环体系还需要世界各国共同参与,主要原因是 。
【答案】(1) 物种组成 直接和间接
(2)调整能量流动方向,使能量持续高效地流向对人类最有益的部分
(3) 协调原理 生命活动的进行离不开信息的传递 环境容纳量(K值) 25 水稻等作物与藻类竞争光照、竞争N、P等无机盐;动物摄食;微生物等产生杀藻物质 该生态系统每年都会有产品(大米、鱼等)的输出带走大量物质
(4) 大于 碳循环具有全球性
【分析】1、信息传递在生态系统中的作用:(1)生命活动的正常进行,离不开信息的作用;(2)生物种群的繁衍,也离不开信息的传递;(3)信息还能够调节生物的种间关系,以维持生态系统的稳定。
2、分析碳循环示意图:大气中气体X被A吸收,可判断A是生产者,A指向B,B指向C,所以B是第二营养级,C是第三营养级,则D是分解者。
【详解】(1) 物种组成是区分不同群落的重要特征,故区别生态农业群落和传统农业群落的重要特征是群落的物种组成。生态农业具有以种植采摘、特色养殖和休闲度假为一体的多种功能,营养结构更复杂,自我调节能力更强,更好地实现了生物多样性的直接价值和间接价值。
(2)在生态采摘园内设置一些鸟巢,可以招引更多的鸟类来防治害虫,减少了能量向害虫体内的流动,从能量流动的角度分析,这样做的目的是调整能量流动的方向,使能量高效地流向对人类最有益的部分。
(3) ①协调原理是指在进行生态工程建设时,生物与环境、生物与生物的协调与适应也是要考虑的问题。塘主在鱼塘边种植了一些本地的水生植物,遵循协调原理。
②蚊子触角中有识别乳酸的受体,以此寻找人类的位置,从而为自己的生存寻找到食物,这说明生命活动的进行离不开信息的传递。清除环境中的污水塘、房前屋后的积水容器、池塘养鱼捕食蚊子幼虫等,降低了蚊子种群的环境容纳量,从而降低其种群的数量。
③ 假设调整比例前蝙鱼获得的产量为a,则需要蓝藻的数量为1/2a除以20%+1/2a除以20%再除以20%=15a ,调整比例后,假设鱼蝙获得的产量为b,则需要蓝藻的数量为1/4b除以20%+3/4b除以20%再除以20%=20b,由于调整食性后,蓝藻固定的太阳能不变,所以15a=20b,a=4b/3,则鳊鱼的产量下降了(4b/3-b)除以4b/3乘以100%=25%。
④出现藻类水华的鱼塘尾水流经稻田后,由于水稻等作物与藻类竞争光照和N、P等无机盐,以及动物摄食和微生物等产生的杀藻物质一系列因素,都会导致B处水样中藻类数量大大减少。
⑤由于该生态系统每年都会有产品(大米、鱼等)的输出,带走大量物质,因此为保证水稻和鱼的正常生长,仍需要不断有人工进行物质投入。
(4)①达到“碳中和”时,X1过程吸收的CO2总量应等于CO2排放总量,而CO2排放总量除包括Y1、Y2、Y3和Z4过程释放的CO2外,还包括化石燃料的开采和使用过程中排放的CO2,故图中X1过程吸收的CO2总量大于Y1、Y2、Y3和Z4过程释放的CO2总量。
②碳循环具有全球性,故建立绿色低碳循环体系需要世界各国共同参与。
20.我国从东北到西北基本上都有大麦的分布,尤其是在陕西、山西、甘肃、宁夏等地更是大麦的主产区。大麦是自花传粉,闭花授粉的二倍体(2n=14)。因杂交去雄工作很不方便,科学家培育出一种如图所示的6号染色体三体新品系,该三体植株在减数第一次分裂后期,染色体I和II分离,染色体III因结构特殊随机分配。含III号染色体的花粉无授粉能力,雄性可育(M)对雄性不育(m)为显性(雄性不育指植株不能产生花粉),椭圆粒种子(R)对长粒种子(r)为显性。请回答下列问题:
(1)控制大麦雄性是否可育和种子形状的两对等位基因 (填“遵循”、“不遵循”)基因的自由组合定律。
(2)欲测定正常的大麦基因组的序列,需要对 条染色体的DNA进行测序。
(3)该三体新品系自交产生的F1的表现型及比例为 。其中形状为 种子种植后方便用来杂交育种。
(4)在稳定遗传的大麦群体中由于隐性突变出现一株高产植株(研究发现高产与低产是由一对等位基因B、b控制)。为判断该突变是否发生在6号染色体上(不考虑基因R、r和染色体的交叉互换),请通过杂交育种的方法来判断(所选择的亲本需写明其基因型和表现型)。
①实验基本思路: 。
②预期结果与结论: 。
【答案】 不遵循 7 雄性可育椭圆形∶雄性不育长粒=1∶1 长粒 低产雄性不育植株(mmBB)与高产可育植株(MMbb)杂交得到F1,F1自交得到F2,种植F2各植株,最后单株收获F2的种子并统计其数量比 若F2低产量植株∶高产植株=2∶1,则高产突变发生在6号染色体上;
若F2低产量植株∶高产植株=3∶1,则高产突变发生在其他染色体上。
【分析】遵循自由组合定律的两对基因应位于两对同源染色体上,图示中两对基因连锁,故不遵循基因的自由组合定律。由于雄性不育植株不能产生花粉,故可用mm基因型的个体作母本进行杂交实验,可免去了对母本去雄的操作。
【详解】(1)由图示可知,控制大麦雄性是否可育(M、m)和种子形状(R、r)的两对等位基因均位于6号染色体上,表现为连锁,故两对等位基因不遵循自由组合定律。
(2)大麦是自花传粉,闭花授粉的二倍体农作物,没有性染色体,染色体数为2n=14,故测定大麦基因组的序列,需要对7条染色体的DNA进行测序。
(3)该三体植株在减数第一次分裂后期:染色体Ⅰ和Ⅱ分离,染色体Ⅲ因结构特殊随机分配。可知该个体产生的花粉为MmRr、mr,由于含Ⅲ号染色体的花粉无授粉能力,故能参与受精的花粉为mr,该个体产生的雌配子为MmRr∶mr=1∶1,且都能参与受精,故该三体新品系自交产生的F1的基因型为MmmRrr∶mmrr=1∶1,由于雄性可育(M)对雄性不育(m)为显性(雄性不育指植株不能产生花粉),椭圆粒种子(R)对长粒种子(r)为显性,故F1表现型及比例为雄性可育椭圆形∶雄性不育长粒=1∶1。其中形状为长粒的种子由于雄性不育,故种植后杂交时无需去雄,即方便用来杂交育种。
(4)设控制高产的基因为b,则突变体高产的基因型为bb,则题(3)中方便用来杂交育种的植株基因型为mmBB,其与高产植株(MMbb)杂交得到F1(MmBb),F1自交得到F2,单独种植F2各植株,最后统计F2的产量(不考虑交叉互换)。若高产突变发生在6号染色体上,则F1(MmBb)产生的雌雄配子均为Mb:mB=1∶1,F2的基因型为1MMbb∶2MmBb∶1mmBB,由于mm表现雄性不育,故mmBB不能产生后代,F2植株MMbb、MmBb分别表现为高产、普通产量,比例为1∶2,所以若F2普通产量植株:高产植株=2:1,则高产突变发生在6号染色体上;若高产突变发生在其他染色体上,则后代配子比例不受雄性不育的影响,F1(Bb)产生的雌雄配子均为b∶B=1∶1,F2的基因型为1b∶2Bb∶1BB,F2植株表现为高产、普通产量,比例为1∶3,所以若F2普通产量植株:高产植株=3:1,则高产突变发生在其它染色体上。
21.大丽轮枝菌(一种丝状真菌)是引起棉花黄萎病的主要病原菌,因此对其研究至关重要。为观察大丽轮枝菌对棉花根的侵染路径,研究人员通过基因工程培育出了表达绿色荧光蛋白的转基因菌株。以下是其主要过程,分析回答:
(1)据图分析,过程①表示利用 技术获取和扩增两端含有酶切位点的绿色荧光蛋白基因(sGFP),为保证sGFP正确插入到质粒中,还需要在目的基因两端添加 限制酶的识别序列。
(2)过程②表示基因工程的第二个步骤: 。首先需要利用上述两种限制酶对sGFP片段和质粒进行剪切,图中质粒大片段的左端产生的黏性末端为 。然后利用 进行重组质粒的连接。
(3)此研究中利用 法将sGPP导入大丽轮枝菌。为了获得所需的农杆菌,可用 处理农杆菌,然后将重组质粒导入其中,接着在含有 的选择培养基上进行筛选,利用 法进行接种,培养后获得菌落。
(4)选择不同的农杆菌菌落,分别提取细菌质粒DNA,并用上述限制酶完全酶切后电泳,结果如下,请判断 泳道为重组质粒的酶切结果,判断依据是 。
(5)在获得高表达的转基因大丽轮枝菌后,将其接种到棉花根部,通过持续观察 以确定其对棉花根部的侵染路径,为棉花黄萎病的治疗提供依据。
【答案】 PCR HindⅢ和BamHⅠ 目的基因表达载体的构建 (5′→3′)为AGCT DNA连接酶 农杆菌转化法 CaCl2 潮霉素 平板划线法或稀释涂布平板法 第2 泳道2中除了质粒大片段外,另外的DNA片段的长度与目的基因的相同 绿色荧光蛋白出现的位置可确定其对棉花根部的侵染路径
【分析】基因工程技术的基本步骤:
(1)目的基因的获取:方法有从基因文库中获取、利用PCR技术扩增和人工合成;
(2)基因表达载体的构建:是基因工程的核心步骤,基因表达载体包括目的基因、启动子、终止子和标记基因等;
(3)将目的基因导入受体细胞:根据受体细胞不同,导入的方法也不一样。将目的基因导入植物细胞的方法有农杆菌转化法、基因枪法和花粉管通道法;将目的基因导入动物细胞最有效的方法是显微注射法;将目的基因导入微生物细胞的方法是感受态细胞法;
(4)目的基因的检测与鉴定:分子水平上的检测:①检测转基因生物染色体的DNA是否插入目的基因--DNA分子杂交技术;②检测目的基因是否转录出了mRNA--分子杂交技术;③检测目的基因是否翻译成蛋白质--抗原-抗体杂交技术。个体水平上的鉴定:抗虫鉴定、抗病鉴定、活性鉴定等。
【详解】(1)结合图示 可知,过程①表示利用PCR技术获取和扩增两端含有酶切位点的绿色荧光蛋白基因的过程,为保证sGFP正确插入到质粒中并且准确连接,由于目的基因需要连接在启动子和终止子之间,还需要在目的基因两端添加限制酶HindⅢ和BamHⅠ的识别序列,因为使用不同种限制酶切割目的基因和质粒,可以产生不同的黏性末端,防止目的基因和载体反向连接,自身环化。
(2)过程②为目的基因表达载体的构建,是基因工程的核心步骤。该构成中首先需要利用上述两种限制酶对sGFP片段和质粒进行剪切,图中质粒大片段的左端的限制酶是HindⅢ,根据HindⅢ识别的碱基序列可知,图中质粒大片段的左端的黏性末端碱基序列(5′→3′)为AGCT,然后利用DNA连接酶进行重组质粒的连接。
(3)图中显示,此研究中利用农杆菌转化法将sGPP导入大丽轮枝菌。根据目的基因表达载体上的标记基因--潮霉素抗性基因进行成功导入重组质粒的受体菌进行筛选,因此,为了获得所需的农杆菌,可用CaCL2处理农杆菌,使其成为感受态,然后将重组质粒导入其中,接着在含有潮霉素的选择培养基上进行筛选,利用平板划线法法进行接种以便获得单菌落,也可用稀释涂布平板法进行接种。
(4)选择不同的农杆菌菌落,分别提取细菌质粒DNA,用上述限制酶完全酶切后电泳,由于正常质粒和重组质粒都有两种限制酶切位点各一个,所以酶切后都会获得两端DNA片段,且质粒大片段的长度相同,不同的就是目的基因的长度和质粒小片段,根据图中的相关数据可知,第2泳道为重组质粒的酶切结果,因为泳道2中除了质粒大片段外,另外的DNA片段的长度与目的基因的相同。
(5)在获得高表达的转基因大丽轮枝菌后,将其接种到棉花根部,通过持续观察绿色荧光蛋白出现的位置可确定其对棉花根部的侵染路径,从而为棉花黄萎病的治疗提供依据。
相关试卷 更多
- 1.电子资料成功下载后不支持退换,如发现资料有内容错误问题请联系客服,如若属实,我们会补偿您的损失
- 2.压缩包下载后请先用软件解压,再使用对应软件打开;软件版本较低时请及时更新
- 3.资料下载成功后可在60天以内免费重复下载
免费领取教师福利 

.png)




