搜索
      上传资料 赚现金

      黑龙江省教育学会示范性高中专业委员会2025届高三下学期第一次模拟考试地理试卷(Word版附解析)

      • 7.52 MB
      • 2025-04-09 18:19:12
      • 114
      • 0
      • 教习网3275309
      加入资料篮
      立即下载
      查看完整配套(共2份)
      包含资料(2份) 收起列表
      原卷
      黑龙江省教育学会示范性高中专业委员会2025届高三下学期第一次模拟考试地理试卷(原卷版).docx
      预览
      解析
      黑龙江省教育学会示范性高中专业委员会2025届高三下学期第一次模拟考试地理试卷 Word版含解析.docx
      预览
      正在预览:黑龙江省教育学会示范性高中专业委员会2025届高三下学期第一次模拟考试地理试卷(原卷版).docx
      黑龙江省教育学会示范性高中专业委员会2025届高三下学期第一次模拟考试地理试卷(原卷版)第1页
      1/7
      黑龙江省教育学会示范性高中专业委员会2025届高三下学期第一次模拟考试地理试卷(原卷版)第2页
      2/7
      黑龙江省教育学会示范性高中专业委员会2025届高三下学期第一次模拟考试地理试卷(原卷版)第3页
      3/7
      黑龙江省教育学会示范性高中专业委员会2025届高三下学期第一次模拟考试地理试卷 Word版含解析第1页
      1/12
      黑龙江省教育学会示范性高中专业委员会2025届高三下学期第一次模拟考试地理试卷 Word版含解析第2页
      2/12
      黑龙江省教育学会示范性高中专业委员会2025届高三下学期第一次模拟考试地理试卷 Word版含解析第3页
      3/12
      还剩4页未读, 继续阅读

      黑龙江省教育学会示范性高中专业委员会2025届高三下学期第一次模拟考试地理试卷(Word版附解析)

      展开

      这是一份黑龙江省教育学会示范性高中专业委员会2025届高三下学期第一次模拟考试地理试卷(Word版附解析),文件包含黑龙江省教育学会示范性高中专业委员会2025届高三下学期第一次模拟考试地理试卷原卷版docx、黑龙江省教育学会示范性高中专业委员会2025届高三下学期第一次模拟考试地理试卷Word版含解析docx等2份试卷配套教学资源,其中试卷共19页, 欢迎下载使用。
      地理学科试题
      本试卷共 6 页。考试结束后,将本试卷和答题卡一并交回。
      注意事项:
      1.答题前,考生先将自己的姓名、准考证号码填写清楚,将条形码准确粘贴在考生信息条形
      码粘贴区。
      2.选择题必须使用 2B 铅笔填涂,非选择题必须使用 0.5 毫米黑色字迹的签字笔书写,字体工
      整、笔迹清楚。
      3.请按照题号顺序在答题卡各题目的答题区域内作答,超出答题区域书写的答案无效,在草
      稿纸、试卷上答题无效。
      4.作图可先使用铅笔画出,确定后必须用黑色字迹的签字笔描黑。
      5.保持卡面清洁,不要折叠,不要弄破、弄皱,不准使用涂改液、修正带、刮纸刀。
      一、选择题:本题共 16 小题,每小题 3 分,共 48 分。在每小题给出的四个选项中,只有一
      项是符合题目要求的。
      江苏省南通市是首个“世界长寿之都”。南通市实施计划生育早于国家计划生育政策十多年。1982 年,
      南通市老龄化率达到 7%,早于全国 17 年迈入老龄化社会。2009 年以来,人口呈缓慢正增长。2020 年南通
      市 65 岁及以上人口占比 22.67%,已进入超老龄化社会。近年来,面对严峻的人口老龄化形势,南通市将家
      庭、社区、机构三个养老环节连接起来,形成了“养老服务链”。图示意最近三次人口普查期间南通市、
      江苏省和全国 65 岁及以上人口占比。据此完成下面小题。
      1. 据图可知,三次人口普查期间,南通市 65 岁及以上人口( )
      A. 数量一直高居于江苏省首位 B. 六普前增速最快
      C. 增速始终明显高于全国均值 D. 七普时数量最多
      第 1页/共 7页
      2. 南通市人口老龄化严重的主要原因是( )
      A. 长寿人口多 B. 生育率低 C. 人均收入少 D. 人口大量迁出
      3. 南通市形成“养老服务链”的社会意义是( )
      A. 带动南通经济发展 B. 减轻家庭养老负担
      C. 改变人口年龄结构 D. 降低人口老龄化水平
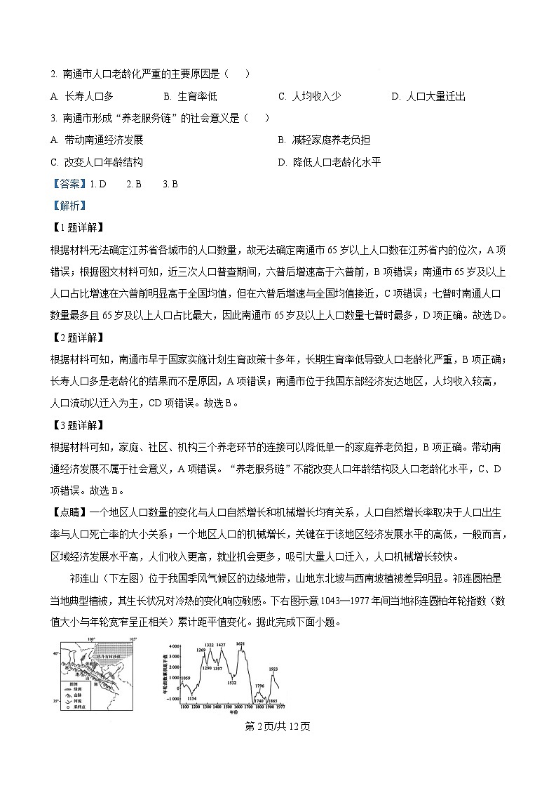
      祁连山(下左图)位于我国季风气候区的边缘地带,山地东北坡与西南坡植被差异明显。祁连圆柏是
      当地典型植被,其生长状况对冷热的变化响应敏感。下右图示意 1043—1977 年间当地祁连圆柏年轮指数(数
      值大小与年轮宽窄呈正相关)累计距平值变化。据此完成下面小题。
      4. 祁连山东北坡与西南坡植被差异明显的主要影响因素是( )
      ①地形②盛行风③土壤④水源
      A. ①② B. ③④ C. ①③ D. ②④
      5. 1043—1977 年间,祁连山地区最温暖的时期是( )
      A. 1154—1269 年 B. 1322—1427 年 C. 1621—1740 年 D. 1740—1865 年
      2008 年,广东省汕头市的潮南—台湾农民创业园(以下简称“潮南台创园”)在潮南区井都镇南部滩
      涂启动建设。潮南台创园吸引 9 家涉台农业企业进园创业,年创产值 1 亿多元。该园区创新火龙果栽培方
      式,火龙果果园内间种能散发独特香气的沉香树,所产果品口味独特。图示意潮南台创园的位置。据此完
      成下面小题。
      6. 潮南台创园具有明显的( )
      A 交通优势 B. 市场优势 C. 土地优势 D. 人工优势
      7. 涉台企业集聚在潮南台创园,有利于( )
      ①创新潮南农业发展理念②加大两岸人口迁移力度
      第 2页/共 7页
      ③推动两岸间的产业转移④拓宽潮南农户收入渠道
      A. ①② B. ①④ C. ②③ D. ③④
      8. 火龙果园内间种沉香树,主要是为了( )
      ①驱避害虫②提高产量③打造品牌④改善环境
      A. ①③ B. ①④ C. ②③ D. ②④
      死海位于约旦、以色列、巴勒斯坦交界处,湖面海拔-415 米,水位年均下降 1 米。死海所处地带地质
      结构复杂,存在盐底辟构造。盐底辟构造是由于地下盐层的流动造成的地表隆起现象。由于盐层比其他覆
      盖层更易于塑性变形,在上覆地层的压力下,盐层会像流体一样向上运动形成圆顶状或柱状的隆起。左图
      示意死海的位置。右图示意盐底辟构造。据此完成下面小题。
      9. 死海地区易形成盐底辟构造的主要地质条件是( )
      A 上覆地层压力大,盐层塑性变形强 B. 地壳运动活跃,断层发育
      C. 盐层与覆盖层密度差异小 D. 湖盆长期接受海洋沉积
      10. 盐底辟构造的形成会导致上覆地层最可能发生( )
      A. 水平拉伸形成裂谷 B. 水平挤压形成褶皱
      C. 盐层顶托形成背斜 D. 重力作用引发断层
      11. 若死海水位持续下降,盐底辟构造的发展趋势是( )
      A. 盐层向上运动增强,地表塌陷加剧 B. 盐层水平扩张,形成盐丘群
      C 盐层溶解加速,地下空洞扩大 D. 盐层稳定性提高,构造活动停止
      二氧化碳“超级充电宝”为整个系统充注二氧化碳,在风光发电量过剩时,将低压储气罐中的二氧化
      碳压缩到高压储气罐,储存释放的热量。用电时再把高压二氧化碳加热,利用其膨胀过程发电。图示意二
      氧化碳“超级充电宝”储能原理。据此完成下面小题。
      第 3页/共 7页
      12 利用二氧化碳“超级充电宝”储能( )
      A. 技术要求较低 B. 没有地域限制 C. 对环境影响小 D. 碳排放量较大
      13. 二氧化碳“超级充电宝”有利于保障能源安全的表现是( )
      A. 提高发电效率 B. 保障电网平稳 C. 减少电力输送 D. 降低用电成本
      研究发现,我国西北干旱区的整体气温在近半个世纪呈上升趋势,但是升温幅度存在季节差异。图示
      意 1975—2005 年我国西北干旱区不同季节增温速率。据此完成下面小题。
      14. 1975—2005 年间,各季节升温对西北干旱地区均温升高的影响正确的是( )
      A. 冬季升温对变暖贡献最大 B. 秋季升温减弱使区域升温减慢
      C. 夏季升温变化小,没有影响 D. 春季升温影响增强且渐为主导
      15. 西北干旱区主导增温季节发生变化的最可能原因是( )
      A. 亚洲高压势力减弱 B. 秋季阴雨天气增多
      C. 夏季植被覆盖率提高 D. 春季晴朗天气增多
      16. 西北干旱区主导增温季节变化可能带来的影响是( )
      A. 农业灌溉水源减少 B. 沙尘天气概率下降
      第 4页/共 7页
      C. 融雪洪水威胁增加 D. 径流季节变化加大
      二、非选择题:本题共 3 小题,共 52 分。
      17. 阅读图文材料,完成下列要求
      热融湖塘是多年冻土区在特定条件下形成的小型湖泊,其形成与气温变化密切相关。三江源地区地处
      青藏高原腹地,作为我国淡水资源的关键补给区,热融湖塘的演变对其生态环境和水资源状况意义重大。
      在 1960—2020 年期间,三江源地区内不同区域的热融湖塘呈现出截然不同的变化趋势,长江源区热融湖塘
      数量及面积显著扩张,而黄河源区、澜沧江源区则出现萎缩。图示意 1960—2020 年三江源地区不同冻土地
      温下热融湖塘数量的变化。
      (1)阐述多年冻土区热融湖塘的形成过程。
      (2)在全球气候变暖的背景下,分析 1960—2020 年黄河源区、澜沧江源区热融湖塘数量及面积变化的原
      因。
      (3)描述长江源区热融湖塘数量和面积变化对三江源地区生态环境的影响。
      18. 阅读图文材料,完成下列要求。
      彭巴市位于莫桑比克的沿海地区,是该国重要的港口城市。在 2007—2017 年间,人口数量从约 14 万
      增长至约 25 万,城市发展迅速。2024 年 8 月,由中国企业承建的彭巴市配水中心和管网项目正式投入使用。
      该项目涵盖了 164 千米的管网扩建工程、新建 3 个 2000 立方米的蓄水池、1 个 250 立方米的高位水塔、1
      座新建泵站,同时还对现有水塔和水池进行了修复。项目启用后,彭巴市区的日供水能力从 1 万立方米提
      升到 3 万立方米,日供水时长由 6 小时延长至 16 小时,为城市发展注入了新的动力。图示意彭巴市的地理
      位置。
      第 5页/共 7页
      (1)说明地处沿海港口对彭巴市城市发展的意义。
      (2)分析彭巴市建设配水中心和管网项目的原因。
      (3)指出供水效率提高对彭巴市发展的有利影响。
      19. 阅读图文材料,完成下列要求。
      油橄榄树根系发达,叶片狭小且呈革质,其果实可榨取优质橄榄油。地中海沿岸的安达卢西亚地区(图
      中的阴影区域)是全球主要的油橄榄产区,油橄榄种植历史悠久,橄榄油加工业技术先进,产品远销海外,
      孕育了众多知名的橄榄油品牌。油橄榄人工采集成本较高,速度较慢。近年来,随着大规模机械化的引入,
      油橄榄的收购价格被大幅度压低。与此同时,一些小规模的油橄榄林逐步遭到废弃。
      (1)从气候角度分析安达卢西亚油橄榄树根系发达、叶片狭小且呈革质的原因。
      (2)说明安达卢西亚地区发展橄榄油加工业的有利社会经济条件。
      (3)简述该地小规模的油橄榄林逐渐被废弃的原因。
      第 6页/共 7页
      第 7页/共 7页

      相关试卷 更多

      资料下载及使用帮助
      版权申诉
      • 1.电子资料成功下载后不支持退换,如发现资料有内容错误问题请联系客服,如若属实,我们会补偿您的损失
      • 2.压缩包下载后请先用软件解压,再使用对应软件打开;软件版本较低时请及时更新
      • 3.资料下载成功后可在60天以内免费重复下载
      版权申诉
      若您为此资料的原创作者,认为该资料内容侵犯了您的知识产权,请扫码添加我们的相关工作人员,我们尽可能的保护您的合法权益。
      入驻教习网,可获得资源免费推广曝光,还可获得多重现金奖励,申请 精品资源制作, 工作室入驻。
      版权申诉二维码
      欢迎来到教习网
      • 900万优选资源,让备课更轻松
      • 600万优选试题,支持自由组卷
      • 高质量可编辑,日均更新2000+
      • 百万教师选择,专业更值得信赖
      微信扫码注册
      手机号注册
      手机号码

      手机号格式错误

      手机验证码 获取验证码 获取验证码

      手机验证码已经成功发送,5分钟内有效

      设置密码

      6-20个字符,数字、字母或符号

      注册即视为同意教习网「注册协议」「隐私条款」
      QQ注册
      手机号注册
      微信注册

      注册成功

      返回
      顶部
      学业水平 高考一轮 高考二轮 高考真题 精选专题 初中月考 教师福利
      添加客服微信 获取1对1服务
      微信扫描添加客服
      Baidu
      map