若您为此资料的原创作者,认为该资料内容侵犯了您的知识产权,请扫码添加我们的相关工作人员,我们尽可能的保护您的合法权益。
1/19
2/19
3/19
还剩16页未读,
继续阅读
山东省泰安市2025届高三下学期3月一轮检测试题(泰安一模)政治 含解析
展开
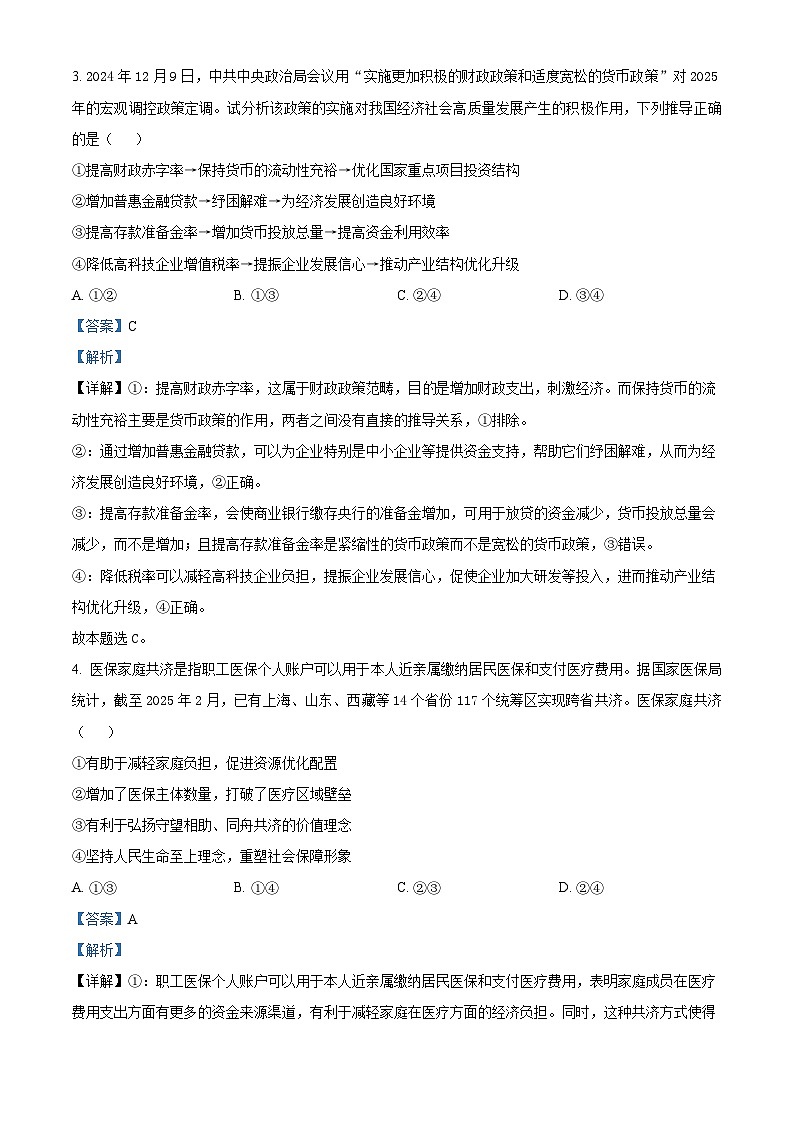
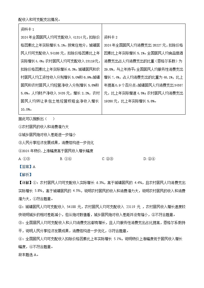
这是一份山东省泰安市2025届高三下学期3月一轮检测试题(泰安一模)政治 含解析,共19页。试卷主要包含了3%,高于城镇居民的 4, “灯树千光照,明月逐人来等内容,欢迎下载使用。
相关试卷
山东省泰安市2025届高三四模检测(泰安四模)政治含答案解析:
这是一份山东省泰安市2025届高三四模检测(泰安四模)政治含答案解析,文件包含山东省泰安市2025届高三四模检测政治pdf、山东省泰安市2025届高三四模检测政治答案pdf等2份试卷配套教学资源,其中试卷共8页, 欢迎下载使用。
山东省泰安市2025届高三下学期3月一轮检测(泰安一模)政治试卷(Word版附解析):
这是一份山东省泰安市2025届高三下学期3月一轮检测(泰安一模)政治试卷(Word版附解析),文件包含2025届山东省泰安市高三下学期一轮检测政治试题Word版含解析docx、2025届山东省泰安市高三下学期一轮检测政治试题Word版无答案docx等2份试卷配套教学资源,其中试卷共27页, 欢迎下载使用。
山东省泰安市2025届高三一轮检测(泰安一模)政治试题(含答案):
这是一份山东省泰安市2025届高三一轮检测(泰安一模)政治试题(含答案),共10页。
相关试卷 更多
资料下载及使用帮助
版权申诉
- 1.电子资料成功下载后不支持退换,如发现资料有内容错误问题请联系客服,如若属实,我们会补偿您的损失
- 2.压缩包下载后请先用软件解压,再使用对应软件打开;软件版本较低时请及时更新
- 3.资料下载成功后可在60天以内免费重复下载
版权申诉
免费领取教师福利

