2024-2025学年广西壮族自治区玉林市高二下册3月月考地理检测试题(附解析)
展开
这是一份2024-2025学年广西壮族自治区玉林市高二下册3月月考地理检测试题(附解析),共14页。试卷主要包含了本试卷分选择题和非选择题两部分,1毫米,被称为世界“旱极”等内容,欢迎下载使用。
1.本试卷分选择题和非选择题两部分。答卷前,考生务必将自己的姓名、准考证号填写在答题卡上。
2.回答选择题时,选出每小题答案后,用2B铅笔把答题卡上对应题目的答案标号涂黑。如需改动,用橡皮擦干净后,再选涂其他答案标号。写在本试卷上无效。
3.回答非选择题时,将答案写在答题卡上。写在本试卷上无效。
4.考试结束后,将本试卷和答题卡一并交回。
一、选择题:(本题共16小题,每小题3分,共48分。在每小题给出的四个选项中,只有一项是符合题目要求的。)
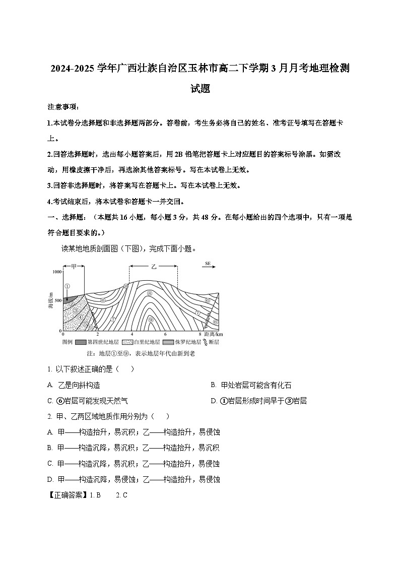
读某地地质剖面图(下图),完成下面小题。
1. 以下叙述正确的是( )
A. 乙是向斜构造B. 甲处岩层可能含有化石
C. ⑥岩层可能发现天然气D. ①岩层形成时间早于③岩层
2. 甲、乙两区域地质作用分别为( )
A. 甲——构造抬升,易沉积;乙——构造抬升,易侵蚀
B. 甲——构造沉降,易沉积;乙——构造抬升,易沉积
C. 甲——构造沉降,易沉积;乙——构造抬升,易侵蚀
D. 甲——构造沉降,易侵蚀;乙——构造抬升,易侵蚀
【正确答案】1. B 2. C
【1题详解】
乙处岩层向上弯曲,为背斜构造,A错误;甲处岩层有层理结构,为沉积岩,可能含有化石,B正确;⑥岩层发生断层,天然气会随着断层形成的岩石裂隙逸出,不可能发现天然气,C错误;①为第四纪地层,③为白垩纪地层,①岩层位于③岩层上面,形成时间晚于③岩层,D错误。故选B。
【2题详解】
在形成断层之前,地层应该连续,在本题中即为断层两侧的⑥地层应该连续。由图可知,相对于断层右侧,甲区域构造下降,易发生沉积现象;而乙处构造抬升,易发生侵蚀。综上所述,C正确,ABD错误,故选C。
沉积岩中可能出现化石。化石是存留在地层中的古生物遗体、遗物和遗迹,是确定所在地层的年代和古地理环境的重要依据。
智利北部的阿塔卡马沙漠因平均年降水量小于0.1毫米,被称为世界“旱极”。但在2017年8月中旬,这片平常几乎看不到植物的“死亡之地”短时内变成“沙漠花海”。图1、图2是阿塔卡马位置示意图及相关景观图。完成下面小题。
3. 阿塔卡马地区被称为世界“旱极”的原因是( )
①地处东北信风的背风坡②深居内陆,海洋水汽难以到达
③沿岸寒流的降温降湿④常年受副热带高压控制,盛行下沉气流
⑤山地阻挡来自大西洋的湿润水汽
A. ①③⑤B. ②③⑤C. ③④⑤D. ①③④
4. 2017年8月中旬,这片“死亡之地”出现“沙漠花海”的原因是( )
A. 受厄尔尼诺影响B. 受拉尼娜影响C. 受台风的影响D. 副热带高压带异常
5. 当阿塔卡马地区出现“沙漠花海”时( )
A. 秘鲁沿海海鸟数量锐减B. 低纬大气环流逐渐增强
C. 我国南方地区夏季易出现旱灾D. 澳大利亚东北地区易发生洪涝
【正确答案】3. C 4. A 5. A
【3题详解】
由材料可知,阿塔卡马沙漠位于南半球低纬度地区,地处东南信风的背风坡,而不是东北信风的背风坡,①错误。该地区并不深居内陆,其位于南美洲西海岸,②错误。沿岸有秘鲁寒流经过,寒流起到降温降湿的作用,使得该地区降水稀少,③正确。该地区常年受副热带高压控制,盛行下沉气流,降水少,④正确。该地区东部有安第斯山脉,阻挡了来自大西洋的湿润水汽,使得该地区降水少,⑤正确。C③④⑤正确,排除ABD。故选C。
【4题详解】
厄尔尼诺现象发生时,赤道附近太平洋东部水温异常升高,会导致南美洲西岸地区降水增多。2017年8月中旬,这片“死亡之地”出现“沙漠花海”是因为降水增多,是受厄尔尼诺影响,A正确。拉尼娜现象发生时,赤道附近太平洋东部水温异常降低,南美洲西岸地区降水会减少,B错误。台风主要发生在西北太平洋海域,且该海域温度相对较低,不易形成飓风,C错误。副热带高压带异常,可能是强度、位置等方面出现异常,不一定会导致该地区降水增多,D错误。故选A。
【5题详解】
当阿塔卡马地区出现“沙漠花海”时,说明受厄尔尼诺影响。厄尔尼诺发生时,秘鲁沿海上升流减弱,营养物质减少,鱼类大量死亡,海鸟因食物短缺数量锐减,A正确;厄尔尼诺发生时,赤道附近太平洋东部水温异常升高,东南信风减弱,东南信风是低纬大气环流的组成部分,故低纬环流应该减弱,B错误;厄尔尼诺发生时,我国夏季风偏弱,锋面雨带向北推移减慢,南方地区降水增多,夏季易出现涝灾,C错误;厄尔尼诺发生时,澳大利亚东北地区降水减少,不易发生洪涝,D错误。故选A。
厄尔尼诺是赤道中东太平洋表层海水异常升温的气候现象,东南信风减弱导致赤道暖水东流堆积,抑制深层冷水上涌,打破常态环流,太平洋东岸降水增多,西岸降水减少,引发一系列异常现象。
祁连山区腹地历史上植被破坏严重,经多年自然恢复,海拔2800~3500m之间北坡植被发育良好,南坡植被稀疏。为了尽快恢复南坡生态,祁连山林业工作人员种植青海云杉,但存活率极低;后来先种植祁连圆柏,在圆柏林中再种植云杉,则大幅提高了其存活率。下表为青海云杉和祁连圆柏的生长特性。据此完成下面小题。
6. 相较于北坡,海拔2800~3500m的南坡植被恢复较差的主要限制性因素是( )
A. 光照B. 热量C. 水分D. 坡度
7. 圆柏林中种植青海云杉存活率高是因为祁连圆柏改变了林中( )
A 热量条件B. 光照条件C. 水分条件D. 土壤条件
8. 随着后期人为干预减少,祁连山南坡云杉圆柏混交林自然演替可能会( )
A. 保持云杉圆柏混交林不变B. 向复杂的落叶阔叶林演变
C. 向单一的祁连圆柏林演变D. 向单一的青海云杉林演变
【正确答案】6. C 7. B 8. D
【6题详解】
祁连山位于青海省东北部和甘肃省西部交界处,深居内陆,降水少,南坡为阳坡,光照条件好,蒸发强,水分条件差,北坡为阴坡,蒸发少,水分条件好,所以水分条件是限制海拔2800-3500m的南坡植被恢复的条件,C正确;南坡为阳坡,光照比北坡好,南坡纬度比北部稍低,热量条件比北坡好,A、B不符合题意;材料未提及南坡和北坡的坡度差异,D不符合题意。故选C。
【7题详解】
在圆柏的遮蔽下有树荫,适合喜阴云杉幼树生长,圆柏改变了光照条件,B正确;种植圆柏对于改变热量条件、水分条件、土壤条件影响较小,A、C、D错误。故选B。
【8题详解】
从表中可以看出,云杉最大植株高度是圆柏的近两倍,云杉15-30岁顶部喜阳侧面喜阴,30岁以上喜阳,可以预计未来云杉会高于圆柏,圆柏光照条件受到了限制,使喜阳忌阴圆柏生长缓慢甚至消亡,混交林会逐渐演变为单一的青海云杉林,D正确,A、B、C错误,故选D。
植被分布与环境关系密切,主要受气候(光照、热量、水分、盛行风向)、地形(海拔的影响、坡向的影响、坡度的影响)、土壤(土壤水分、肥力、通透性、热量等)等因素的影响。
跨国企业F设在中国H省的工厂,主要从事高端手机的加工、组装,其零部件来自全球,产品大量销往世界各地。2020年以后,F企业陆续将工厂迁往印度。2024年,F企业将部分产能重新迁回H省,但利润率下降仍然是其在中国发展的主要挑战。据此完成下面小题。
9. F企业将工厂迁往印度时,优先考虑主导区位因素是印度( )
A. 人口年龄结构更年轻B. 高端手机市场需求大
C. 海陆交通运输成本低D. 产业协作配套条件好
10. F企业将工厂迁出对H省的主要影响是( )
A. 工业化进程加快B. 工业用地利用率提升
C. 外来务工人口大量流入D. 生活性服务业岗位缩减
11. 为应对利润率下降,F企业在中国的工厂未来最可能优先采取的发展策略是( )
A. 推进智能制造与自动化升级B. 大幅降低员工工资
C. 转型为自主品牌产品研发D. 扩建劳动密集型生产线
【正确答案】9. A 10. D 11. A
【9题详解】
F企业主要从事加工、组装,是劳动力密集型企业,随着我国经济发展,劳动力工资水平逐渐提高,F企业的劳动力成本升高,这是其在中国面临的主要挑战,也是其迁出H省的主要原因。印度出生率较高,人口年龄结构更年轻,青壮年劳动力占比较高,且工资水平更低,劳动力成本更低,A正确;与中国相比,印度经济发展水平较低,国民消费能力较差,高端手机市场应较小,B错误;高端手机主要使用航空运输,C错误;印度经济发展水平较低,产业协作配套条件较差,D错误。故选A。
【10题详解】
F企业迁出可能使H省经济总量减小,不会加快工业化进程,A错误;F企业迁出,原有厂房可能闲置,工业用地利用率下降,B错误;F企业主要从事加工、组装,需要大量劳动力,F企业将工厂迁出使H省的劳动力需求减少,外来务工人口不会大量流入,C错误;F企业规模大、员工多,与其相关的生活性服务业多,其迁出会导致这些服务业就业岗位减少,D正确。故选D。
【11题详解】
由“利润率下降仍然是其在中国发展的主要挑战“可知,F企业的中国工厂未来主要发展方向为降成本、增收入,从而提高利润率。F企业的利润率下降的原因之一是劳动力工资水平上升,推进智能制造与自动化升级可减少劳动力使用量,降低成本,A正确;降低员工工资可能招不到所需劳动力,B错误;F企业主要从事加工、组装,转型为自主品牌产品研发会比较困难,可行性不大,C错误;扩建劳动密集型生产线,会增加劳动力成本,不会提高利润率,D错误。故选A。
产业转移的实质就是企业在全球范围内寻找最优区位,以降低生产成本,获取较多的利润,实现企业的可持续发展。影响产业转移的因素:1.劳动力因素:劳动力充足、高素质且价格低廉的国家或地区,成为产业转移的目的地。2.内部交易成本因素:发达国家内部交易成本高,发展中国家内部交易成本低,企业由发达国家转移至发展中国家。3.市场因素:国内市场饱和、避开政策等的限制,企业就会开辟国际市场。
小浪底水利枢纽调水调沙是指在汛期前和汛期内多次调节下泄水量,以改变黄河下游河床冲淤状况的运行机制。床沙中值粒径是指河床沉积物直径大小的中间值。河道年冲刷效率=河床冲沙量/河床径流量(单位:千克/立方米),正值为冲刷,负值为淤积。图a为1990-2020年黄河下游河道年冲刷效率统计图,图b为1990-2020年黄河下游四个水文站床沙中值粒径变化图。据此完成下面小题。
12. 小浪底水利工程调水调沙后,床沙中值粒径变化及原因正确的是( )
A. 变小,来沙粒径减小B. 变大,搬运能力增强
C. 变小,搬运能力减弱D. 变大,来沙粒径变大
13. 近年来,年冲刷效率有降低的趋势,原因可能是( )
A. 河流流量减少B. 河流流速增加C. 上游来沙增多D. 床沙粒径变化
【正确答案】12. B 13. D
12题详解】
从右图“1990-2020年黄河下游四个水文站床沙中值粒径变化图”可以看到,小浪底枢纽运行后(实心点表示),各水文站床沙中值粒径相较于运行前(空心点表示)是变大的。所以AC选项中床沙中值粒径变小的说法错误,AC错误;小浪底水利工程调水调沙,是通过调节下泄水量来改变黄河下游河床冲淤状况。调水调沙时,下泄水量增大,河流的搬运能力增强。搬运能力增强使得较小粒径的泥沙更容易被搬运走,留下来的床沙中粒径较大的泥沙占比相对增加,从而导致床沙中值粒径变大。而不是因为来沙粒径变大,B正确,D错误。故选B。
【13题详解】
随着调水调沙的进行,河床中细泥沙被侵蚀搬运走,床沙粒径变大,抗侵蚀能力增强,年冲刷效率降低,D正确;调水调沙期间河流流量不会减少,A错误;河流流速增加,会增加冲刷效率,B错误;近年来随着水土保持工程的实施,上游来沙可能会减少,清水冲沙效率会更高,C错误。故选D。
调水调沙是通过人工调控,重塑水沙过程,协调水沙关系的一种技术手段。其目的是通过中游水库群的科学调度,有效调节进入下游的水和沙,减轻下游河道的淤积,甚至冲刷下游河槽,从而达到减轻下游河道淤积,甚至冲刷下游河槽的目的。
森林工业是指从事木材生产和林产品加工的产业。芬兰位于欧洲北部,森林覆盖率达80%,森林工业是芬兰的传统优势产业,处于世界领先地位。芬兰科技发展水平高,信息通信技术全球领先。目前,芬兰是中国在北欧地区第三大贸易伙伴,中国连续多年为芬兰在亚洲最大贸易伙伴。下图为芬兰地理位置示意图,I、Ⅱ、Ⅲ为其典型地理分区。据此完成下面小题。
14. 芬兰森林工业在全球竞争中保持优势的核心因素是( )
A. 林木种类多样B. 生产规模巨大C. 发展历史悠久D. 技术持续创新
15. I、Ⅱ、Ⅲ是芬兰的典型地理分区,对应正确的是( )
A. I—驯鹿区、Ⅱ—森林区、Ⅲ—耕作区
B. I—森林区、Ⅱ—耕作区、Ⅲ—驯鹿区
C. I—耕作区、Ⅱ—森林区、Ⅲ—驯鹿区
D. I—耕作区、Ⅱ—驯鹿区、Ⅲ—森林区
16. 为促进可持续发展,中芬未来深度合作的领域可能是( )
①绿色转型②养老产业③传统基建④互联网与通信
A. ①②③B. ①②④C. ②③④D. ①③④
【正确答案】14. D 15. C 16. B
【14题详解】
结合材料可知,芬兰科技发展水平高,信息通信技术全球领先,由此分析,芬兰的森林工业处于世界领先地位的关键因素是技术持续创新能力较为突出,D正确;森林覆盖率80%,为森林工业发展提供充足原料,纬度较高,林木种类较单一,A错误;生产规模巨大反映当地森林工业的发展特点,森林工业是芬兰的传统优势产业,发展历史悠久,但生产规模、发展历史与技术创新相比,均不是影响市场竞争力的核心因素,BC错误。故选D。
【15题详解】
结合材料可知,Ⅰ区域在芬兰属于纬度较低地区,热量条件较好,且地势较低平,适合发展耕作业,为耕作区。Ⅱ区域地势起伏较大,处于0℃等温线以南,适合森林植被生长,为森林区。Ⅲ区域纬度较高,热量条件较差,植被分布以苔原为主,为驯鹿区。综上所述,C符合题意,ABD错误。故选C。
【16题详解】
结合材料可知,在可持续发展角度,芬兰森林资源丰富,环境质量较高,科技发展水平高,信息通信技术全球领先,中芬深度合作可以在绿色转型、养老产业和互联网通信等方面,①②④正确。芬兰经济较发达,基础设施较为完善,传统基建不是中芬未来深度合作的领域,③错误。综上所述,B正确,ACD错误。故选B。
随着信息技术和经济发展水平的提升,工业的区位因素在不断发展变化,传统的原料、能源能因素的影响在逐渐减弱,而技术、政策、市场、网络通信等因素的影响在不断增强。
二、非选择题:(本题共3小题,共52分。)
17. 阅读图文材料,完成下列问题。
澜沧江——湄公河是“一江连六国”的国际河流,被誉为“东方多瑙河”,也是我国连接东南亚国家的水运大通道。近年来,通过湄公河航道改善工程的建设,澜沧江——湄公河可通航船舶的吨位已由以前的100吨级提高到现在的300吨级,通航保证率达90%。下图示意澜沧江——湄公河沿岸国家分布。
(1)结合图示区域地形特征,说明澜沧江—湄公河北回归线以北段与以南段流域范围的差异。
(2)根据澜沧江—湄公河流域的地理环境特征,说明该流域主要开发利用方向及依据。
(3)运用区域整体性原理,分析澜沧江—湄公河上游径流量减少对下游三角洲地区的影响。
【正确答案】(1)北回归线以北段流域范围狭窄。因该河段流经高山峡谷地区,受两侧山地约束,河流下切侵蚀为主,支流汇入少,所以流域范围相对狭窄。北回归线以南段流域范围较宽阔。此河段流经平原地区,地势平坦开阔,河流侧蚀作用加强,支流众多且易汇入,因此流域范围较宽阔。
(2)流域内多山地,地势起伏大,河流落差大,且降水丰富,河流水量大,水能资源丰富,适宜开发水能;该河是连接我国与东南亚国家的水运大通道,适合发展航运,促进区域间的贸易往来;流域内有多样的自然景观和丰富的人文景观,适合发展旅游业,促进经济发展。
(3)上游径流量减少,会导致下游三角洲地区河流水位下降,可能引发海水倒灌,使地下水水质恶化,影响居民生活用水和工农业用水;河水携带泥沙减少,下游三角洲地区的泥沙沉积量减少,土壤肥力下降,影响农业生产;海岸侵蚀加剧,三角洲面积可能缩小。改变下游三角洲地区的生态环境,影响水生生物的生存和繁殖,生物多样性可能减少。水源减少,可能导致灌溉用水不足,影响农作物的生长和产量,不利于农业的稳定发展。
【分析】本题以澜沧江-湄公河为背景,涉及澜沧江-湄公河北回归线以北段与以南段流域范围的差异、流域主要开发利用方向及依据、自然地理环境的整体性,重点考查学生对流域地理环境特征的分析和应用能力,涉及区域认知、综合思维和人地协调观等地理学科核心素养。
【小问1详解】
北回归线以北段:从图中可以看到,北回归线以北地区多山地,地势起伏大,河流穿行于高山峡谷之间。由于两侧山地的限制,河流的集水区域有限,支流难以发育和汇入,同时河流主要以向下侵蚀为主,使得河谷深切,从而导致流域范围狭窄。北回归线以南段:该段地区多为平原地形,地势平坦。在这种地形条件下,河流的流速减缓,侧蚀作用相对增强,能够拓宽河道。同时,地势平坦使得周围地区的水流更容易汇聚到主河道中,支流众多,从而扩大了流域范围。
【小问2详解】
从地形上看,流域内山地众多,河流在流经这些地区时,落差较大。该流域属于热带、亚热带季风气候,降水丰富,使得河流水量充足,水能资源丰富,因此适合进行水能开发。澜沧江 - 湄公河连接了多个国家,是区域间重要的水运通道。随着航道改善工程的实施,为区域之间的贸易往来提供了便利的交通条件。在自然景观方面,流域内包含了高山峡谷、热带雨林等多种独特的自然风貌;在人文景观方面,沿岸各国拥有各自独特的民族文化、风俗习惯和历史遗迹等。这些丰富的旅游资源具有很大的吸引力,通过合理开发旅游业,可以带动相关产业的发展,增加就业机会,促进经济增长。
【小问3详解】
上游径流量减少,下游的水量也会相应减少,海水会倒灌进入河口地区,使得地下水的盐度升高,水质恶化,影响居民的饮用水安全,还会对依赖淡水的工农业生产造成不利影响;河流在流动过程中会携带大量的泥沙,形成肥沃的土壤。当上游径流量减少时,河水携带泥沙的能力下降,土壤肥力会逐渐降低;海岸失去了泥沙的补充,海岸侵蚀会加剧,导致三角洲的面积逐渐缩小。下游三角洲地区的生态系统与河流的水文条件密切相关。河流径流量的减少会改变水体的物理和化学性质,导致生物多样性下降。上游径流量减少,会使下游地区的灌溉用水供应不足,导致农业产量下降。缺水还可能影响农业的种植结构和种植方式,选择更耐旱的作物品种。
18. 阅读图文材料,完成下列问题。
近年来,为推动区域经济一体化发展,我国提出了“一带一路”的国家发展倡议。鄂尔多斯市位于我国内蒙古高原的西南部,地处我国北方农牧交错带西部,生态环境脆弱。该市采矿业、天然气、电力等工业发达。1997年以来,房地产和信息产业快速发展。鄂尔多斯市主动融入陆上丝绸之路经济带的建设,抓住机遇,发挥优势,促进与其他区域的联系,加快发展步伐。下图为鄂尔多斯自然资源分布图。
(1)结合鄂尔多斯市资源开发与产业发展的特点,分析其经济发展过程中可能引发的主要环境问题及原因。
(2)鄂尔多斯市利用其能源资源,积极参与国家的西电东送工程。说明西电东送对我国东部地区的影响。
(3)简述“一带一路”建设对鄂尔多斯市社会经济发展的有利影响。
【正确答案】(1)大规模开矿,导致矿产资源枯竭;发展采矿业、天然气、电力等工业,造成严重环境污染;破坏生态环境,加剧土地荒漠化。
(2)可以缓解东部地区的能源紧张状况;推动基础设施建设及相关产业的发展;优化能源消费结构,有助于东部地区改善大气环境。
(3)促进当地基础设施建设和资源开发,带动就业;能够将当地资源优势转变成经济效益;促进产业结构升级;加快工业化与城镇化进程;能够加强与周边地区互联互通,促进贸易与旅游等发展。
【分析】本大题以“鄂尔多斯市”为材料设置试题,涉及环境问题、西电东送对我国东部地区地理环境的影响、“一带一路”建设的实施对鄂尔多斯市经济发展带来的有利影响等相关内容,考查学生获取和解读地理信息,调动和运用地理知识和基本技能,论证和探讨地理问题的能力,体现综合思维、区域认知、人地协调观的地理核心素养。
【小问1详解】
鄂尔多斯市位于我国内蒙古高原的西南部,在经济发展过程中可能由于过度放牧和农垦导致土地荒漠化和生态破坏等环境问题;读图可知,鄂尔多斯市采矿业、天然气、电力等工业发达,在工业的发展过程中可能导致矿产资源枯竭、环境污染严重等环境问题。
【小问2详解】
鄂尔多斯市利用其能源资源,积极参与国家的西电东送工程,给东部的经济发展提供能源,有利于缓解东部地的能源紧张局面;推动电力输送等基础设施建设以及相关产业的发展;使得东部地区的能源消费结构得以优化,减少污染气体的排放,有助于改善东部地区大气环境质量。
【小问3详解】
结合所学的知识,可以得出“一带一路”倡议的实施,能够促进当地资源的开发,将当地资源优势转变成经济优势;促进当地交通、通信等基础设施建设,增加就业岗位;促进当地产业结构的优化和升级;加强与周边地区的交流,促进商贸活动和旅游业的发展,促进经济发展,加快工业化与城市化进程。
19. 阅读图文材料,完成下列要求。
江苏、安徽历史上曾同属一省。南京都市圈地跨苏皖两省,成员包括江苏的南京、镇江、扬州、淮安、常州和安徽的马鞍山、滁州、芜湖、宣城,是我国最早启动建设的跨省都市图,南京市被民间戏称为“徽京”。近年来,为发挥核心城市的辐射带动作用,南京市不断推进跨产业升级。跨产业升级是指企业将用于一种产业的专门知识(技术)应用于另一种产业的产业升级形式。图1示意南京都市圈,图2示意南京某代工企业实施跨产业升级的路径框架。
(1)从城市辐射功能的角度,分析南京市被民间戏称为“徽京”的原因。
(2)结合图文材料,分析代工企业实施跨产业升级的意义。
(3)为推进南京都市圈一体化发展,可以采取哪些措施?谈谈你的看法。
【正确答案】(1)南京市位于江苏省西部(西南部),临近安徽省;江苏、安徽曾同属一省,历史渊源深厚;安徽省内各城市发展水平总体较低,南京市经济发展水平较高,对安徽省辐射带动能力强。
(2)有利于技术创新、树立品牌,提升品牌渠道和营销能力,扩大市场;有利于延长产业链,提高制造能力;有利于获取战略性资源,实现资源优化配置和产业升级。
(3)做好都市圈整体规划,加强资源整合;完善交通运输网络,加强城市联系;加强区域合作,发挥主要城市的辐射带动作用;产业分工协作,优势互补,避免同质化发展,打破行政壁垒,建立对话、协商机制。
【分析】本题以南京都市圈为背景材料,涉及南京都市圈发展情况、与周边地区的发展协调等内容,链接书本选择性必修二城市辐射功能、区域关联与区域发展章节的相关知识点,考查学生获取和解读地理信息、调动和运用地理知识的能力,旨在培养区域认知、综合思维的地理学科核心素养。
【小问1详解】
读图可知,南京市位于江苏省西南部,与安徽省接壤,较近的距离使得两地往来频繁,文化交流深刻;其次,从历史角度看,江苏、安徽历史上曾同属于江南省,且南京是省会城市,与安徽有着长期的政治、经济和文化联系,深厚的历史渊源使得两省关系密切;从经济发展情况来看,安徽省内各城市发展水平总体较低,南京作为长三角副中心城市,经济实力强,对周边地区具有显著的产业带动作用。南京都市圈地跨苏皖两省,包括了安徽的马鞍山、滁州、芜湖、宣城等地区,这使得南京本地的产业对圈内城市形成了产业链延伸和配套合作,进一步加深了区域的联系。
【小问2详解】
结合图2信息,代工企业实施跨产业升级,将一种产业的专门技术应用到另一种产业中,这不仅是产业形式的创新,更是技术实力和应用广泛性的体现,对产业形象的树立具有积极作用,有利于提升品牌渠道和营销能力,开发新产品和服务,扩大市场;其次,跨产业升级有利于延长产业链,提高制造能力,增加产品的附加值,提高经济效益;同时可以便利的通过收购等方式获取企业发展所需要的资源,立足相关资源,在传统工业的基础上实现资源优化配置和产业升级,进而促进新兴产业的发展。
【小问3详解】
结合所学知识,南京都市圈为我国最早启动建设的跨省都市圈,要做好都市圈整体规划,制定都市圈产业协同发展规划,明确各城市的产业定位和分工,加强都市圈内各城市的资源整合,实现资源的充分有效流动和利用;南京都市圈地跨苏皖两省,范围较大,要完善交通运输网络,如城际铁路、地铁和高速公路的建设,优化物流网络,降低运输成本,促进人流、物流、信息流的高效流动,加强城市联系;加强区域合作,发挥主要城市的辐射带动作用,推动南京的高新技术产业、现代服务业与周边城市的制造业、农业深度融合,形成产业链互补,不断推进跨产业升级;大力推进产业协同,充分发挥不同地区的区位优势,合理的进行产业分工协作,优势互补,避免同质化竞争,提升整体竞争力;扩大开放程度,建立都市圈高层协调机制,解决跨区域问题;政策协调是都市圈一体化发展的关键,因此应制定统一的土地、税收、人才等政策,消除行政壁垒,形成多元化的合作模式。
树种
适宜海拔
最大植株高度
习性
青海云杉
温带1600~3800m
相关试卷
这是一份广西壮族自治区玉林市五校2025-2026学年高二上学期9月月考地理试题含答案解析,文件包含精品解析广西壮族自治区玉林市五校2025-2026学年高二上学期9月月考地理试题原卷版docx、精品解析广西壮族自治区玉林市五校2025-2026学年高二上学期9月月考地理试题解析版docx等2份试卷配套教学资源,其中试卷共18页, 欢迎下载使用。
这是一份2024-2025学年广西壮族自治区玉林市高一下学期3月月考地理检测试题(含答案),共8页。试卷主要包含了选择题,非选择题等内容,欢迎下载使用。
这是一份2024-2025学年天津市高二下册3月月考地理质量检测试题(附解析),共23页。试卷主要包含了请将答案正确填写在答题卡上等内容,欢迎下载使用。
相关试卷 更多
- 1.电子资料成功下载后不支持退换,如发现资料有内容错误问题请联系客服,如若属实,我们会补偿您的损失
- 2.压缩包下载后请先用软件解压,再使用对应软件打开;软件版本较低时请及时更新
- 3.资料下载成功后可在60天以内免费重复下载
免费领取教师福利

