


湖南省长沙市湖南师范大学附属中学2024-2025学年高三上学期月考(四)物理试题 含解析
展开 这是一份湖南省长沙市湖南师范大学附属中学2024-2025学年高三上学期月考(四)物理试题 含解析,共21页。试卷主要包含了非选择题等内容,欢迎下载使用。
时量 75 分钟,满分 100 分。
第 I 卷
一、单项选择题(本题共 6 小题,每小题 4 分,共 24 分。每小题给出的四个选项中,只有一
个选项是符合题目要求的)
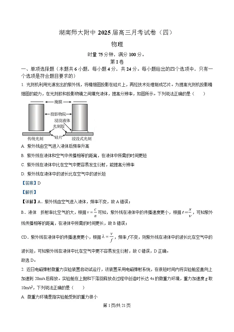
1. 光刻机利用光源发出的紫外线,将精细图投影在硅片上,再经技术处理制成芯片。为提高光刻机投影精
细图的能力,在光刻胶和投影物镜之间填充液体,提高分辨率,如图所示。下列说法正确的是( )
A. 紫外线由空气进入液体后频率升高
B. 紫外线在液体和空气中传播相等的距离,在液体中所需的时间更短
C. 紫外线在液体中比在空气中更容易发生衍射,能提高分辨率
D. 紫外线在液体中的波长比在空气中的波长短
【答案】D
【解析】
【详解】A.紫外线由空气进入液体,频率不变,故 A 错误;
B.液体 折射率比空气的大,根据 可知,紫外线在液体中的传播速度更小,根据 ,可知紫外
线传播相等的距离,在液体中所需的时间更长,故 B 错误;
CD.紫外线在液体中的传播速度更小,根据 ,频率 f 不变,则紫外线在液体中的波长比在空气中的
波长短,可知紫外线在液体中比在空气中更不容易发生衍射,故 C 错误,D 正确。
故选 D。
2. 近日电磁弹射微重力实验装置启动试运行,该装置采用电磁弹射系统,在很短时间内将实验舱竖直向上
加速到 20m/s 后释放。实验舱在上抛和下落回释放点过程中创造时长达 4s 的微重力环境,重力加速度 g 取
10m/s2,下列说法正确的是( )
A. 微重力环境是指实验舱受到的重力很小
第 1页/共 21页
B. 实验舱上抛阶段处于超重状态,下落阶段处于失重状态
C. 实验舱的释放点上方需要至少 20m 高的空间
D. 实验舱在弹射阶段的加速度小于重力加速度
【答案】C
【解析】
【详解】A.微重力环境是指实验舱处于完全失重状态,A 错误;
B.实验舱上抛阶段和下落阶段都处于失重状态,B 错误;
C.实验舱的释放点上方需要至少的高度为
C 正确;
D.在很短时间内将实验舱竖直向上加速到 20m/s 后释放,所以实验舱在弹射阶段 加速度大于重力加速度,
D 错误。
故选 C。
3. 如图所示,“杆线摆”可以绕着固定轴 来回摆动。摆球的运动轨迹被约束在一个倾斜的平面内,这
相当于单摆在光滑斜面上来回摆动。轻杆水平,杆和线长均为 L,重力加速度为 g,摆角很小时,“杆线摆”
的周期为( )
A. B.
C. D.
【答案】A
【解析】
【详解】由于小球绕 为轴转动,摆球的运动轨迹被约束在一个倾斜的平面内,则在摆角很小时,重力
沿斜面向下的分力 的沿摆球摆动的切线方向的分力提供回复力,如图
第 2页/共 21页
“杆线摆”的摆长为
小球沿虚线方向等效重力
“杆线摆”的周期为
故选 A。
4. 电鳗能够产生 300~800V 的瞬时电压,足以击倒成年水牛,被称为“水下发电机”。如图甲,电鳗放电时头
部是负极,尾部是正极。电鳗放电瞬间周围的电场线分布可简化为图乙,P、Q 之间的电势差为 600V,下
列说法正确的是( )
A. 点的电场强度大小大于 点的电场强度大小
B. 一个质子从 点移到 点,电场力做功为 600eV,电势能增加了 600eV
C. 一个质子从 点由静止释放,在只受电场力的作用下,它可以沿着电场线运动到 点
D. 点电势比 点电势低
【答案】D
【解析】
【详解】A. 点电场线分布更密集, 点的电场强度大小大于 点的电场强度大小,故 A 错误;
B. 点电势高,一质子从 点移到 点,电场力做正功 600eV,电势能减小了 ,故 B 错误;
第 3页/共 21页
C. 间的电场线不是直线,电场强度方向不断改变,质子受到的电场力方向不断改变,轨迹不可能是
间的电场线,故 C 错误;
D.沿着电场线电势降低,故 D 正确。
故选 D。
5. 在垂直于纸面向里的匀强磁场中有一个粒子源,可以发射不同比荷,不同速度的带正电粒子。已知所有
发射出的粒子在磁场中做匀速圆周运动的半径均相等。粒子源每发射一个粒子后,间隔 逆时针旋转 90
度发射下一个粒子。发现发射的第一个粒子在回到初始位置之前和第四个粒子在回到初始位置之前在磁场
中恰好相碰。若第一个粒子发射的初速度为 ,质量为 ,电荷量为 , ,则第四个粒子的速
度为( )
A. 2v B. 4v C. 6v D. 8v
【答案】C
【解析】
【详解】根据题意,画出粒子的运动轨迹,如图所示
设第一个粒子的运动时间为 ,第 4 个粒子的运动时间为 ,则有
由牛顿第二定律有
解得
又有
第 4页/共 21页
可得
同理可得
联立可得
则有
由于所有发射出的粒子在磁场中做匀速圆周运动的半径均相等,则有
解得
故选 C。
6. 列车由质量均为 m 的 4 节车厢组成,其中仅有 1 号车厢为动力车厢,如图所示。已知列车从静止开始以
额定功率启动,经过一段时间 t 达到最大速度 v。列车运动过程中,只有 1 号车厢会受到前方空气的阻力,
假设车厢碰到空气前空气的速度为 0,碰到空气后空气的速度立刻与列车速度相同,已知空气密度为 。1
号车厢的迎风面积(垂直运动方向上的投影面积)为 S,不计其他阻力(包括地面和 2、3、4 车厢的空气阻
力)。当列车由静止开始以额定功率运行到速度为 时,下列说法正确的是( )
A. 额定功率为
B. 此时加速度为
第 5页/共 21页
C. 此时 1 号车厢对 2 号车厢的拉力为
D. 从静止启动到达到最大速度克服空气阻力所做的功为
【答案】C
【解析】
【详解】A.当列车最大速度为 时,1 号列车所受的空气阻力为 ,对单位时间的空气分析,根据动量定
理可得
解得
根据牛顿第二定律分析可知当速度最大时,加速度为 0,即
则额定功率为
故 A 错误;
BC.在速度 时,空气阻力和牵引力分别为 ,
对列车分析,根据牛顿第二定律可得
求得此时加速度为
对 2、3、4 节列车分析,拉力为
可得
故 B 错误,C 正确;
D.从静止启动到达到最大速度根据动能定理可得
可得克服空气阻力所做的功为
故 D 错误。
故选 C。
二、多项选择题(本题共 4 小题,每小题 5 分,共 20 分。在每小题给出的四个选项中,有多
项符合题目要求,全部选对的得 5 分,选对但不全的得 3 分,有选错的得 0 分)
第 6页/共 21页
7. 某载人飞船发射过程可以简化为如图所示,轨道 1 是椭圆轨道,变轨后到圆轨道 2,A 点和 C 点分别是
轨道 1 的远日点和近日点,B 点是轨道 2 上与 A、C 共线的点,A 点距地心的距离为 2r,C 点距地心的距离
为 r,则( )
A. 飞船在轨道 1 上过 C 点的速度大于轨道 2 过 A 点的速度
B. 若轨道 2 的速度为 v,则轨道 1 在 A 点的加速度为
C. 在轨道 1 上运行的周期与轨道 2 上运行周期的之比为
D. 在轨道 1 上由 C 点运动到 A 点的过程中,由于离地高度越来越大,所以机械能逐渐增大
【答案】AB
【解析】
【详解】A.飞船在 C 点所在圆轨道变轨到轨道 1 需要点火加速,因此可知飞船在轨道 1 上 C 点的速度大
于 C 点所在圆轨道的速度,而根据万有引力充当向心力有
可得
可知轨道半径越大,线速度越小,则可知飞船在 C 点所在圆轨道的速度大于轨道 2 上的速度,由此可知飞
船在轨道 1 上过 C 点的速度大于轨道 2 过 A 点的速度,故 A 正确;
B.根据万有引力充当向心力有
可得
第 7页/共 21页
轨道 2 上的 A 点和轨道 1 上的 A 点距离球心的距离相等,而与中心天体距离相等的点加速度大小相等,则
可知轨道 1 在 A 点的加速度为
故 B 正确;
C.轨道 1 的半长轴 ,轨道 2 的半径为 ,设轨道 1 的周期为 ,轨道 2 的周期为 ,根据开普
勒第三定律有
解得
故 C 错误;
D.在轨道 1 上由 C 点运动到 A 点的过程中,动能向势能转化,总的机械能守恒,故 D 错误。
故选 AB。
8. 两列简谐横波分别沿 x 轴正方向和负方向传播,两波源分别位于 和 处,两列波的波
速均为 0.2m/s,波源的振幅均为 4cm,图示为 时刻两列波的图像,此刻平衡位置在 和 的
两质点刚开始振动。下列说法正确的是( )
A. 两列波波源的起振方向相同 B. 当两列波相遇时,左边的波源振动了 3s
C. 平衡位置在 处的质点为振动加强点 D. 时, 处的质点运动的总路程为 32cm
【答案】BD
【解析】
【详解】A.波源位于 处的波源起振方向为 轴负方向,波源位于 处的波源起振方向
为 轴正方向,起振方向相反,A 错误;
第 8页/共 21页
B.两列波的波速相同, 时刻,两波相距
所以从 时刻到相遇所用时间为
已知左边波的波长为
周期为
从左侧波源开始振动到 时刻的时间为
所以,当两列波相遇时,左边的波源振动的时间为
B 正确;
C.由于两列波波速相同,所以左侧的波谷传到 处时右侧波的波峰也恰好传到该点,所以平衡位
置在 处的质点为振动减弱点,C 错误;
D.右侧的波传到 处的时间为
之后两列波在 处相遇,叠加为振动减弱点,两列波的振幅相同,所以 4s 之后 处质点的路程为 0,
在 时间内,左侧的波带动 处质点的路程为
D 正确。
故选 BD。
9. 某一电源的路端电压与电流的关系和电阻 R1、R2 两端的电压与电流的关系如图所示.用此电源和电阻 R1、
R2 组成电路,R1、R2 可以同时接入电路,也可以单独接入电路.下列说法正确的是( )
第 9页/共 21页
A. 将 R1、R2 串联后接到电源两端时,电源的效率为 75%
B. 将 R1、R2 并联后接到电源两端时,电源的效率为 80%
C. 为使电源输出功率最大,可将 R1 单独接到电源两端
D. 为使电源输出功率最大,可将 R2 单独接到电源两端
【答案】AC
【解析】
【详解】A.根据题图可知,电源的电动势为 ,内阻 ,根据 知,两定值电阻
的阻值分别为 .将 串联后接到电源两端时,电源的效率为
故 A 正确;
B.外电阻越大,电源的效率越高,因为 并联后的电阻小于将它们串联后的电阻,可知,将
并联后接到电源两端时,电源的效率小于 75%,故 B 错误;
CD.当外电阻等于电源的内阻时,电源的输出功率最大,据此可知将 单独接到电源两端时,电源输出功
率最大,故 C 正确 D 错误。
故选 AC。
10. 长为 的绝缘轻细线一端连接质量为 、电荷量为 的带正电小球,另一端固定在光滑绝缘水平桌面上
的 点,整个空间内存在着平行于桌面的匀强电场,带电小球恰好能在桌面内沿顺时针做圆周运动,俯视
图如图甲所示, 为轨迹圆的一条直径。以 点为起始点,小球运动过程中的电势能 与小球运动的路程
之间的关系如图乙所示,其中 。下列说法正确的是( )
第 10页/共 21页
A. 电场强度的大小为
B. 从 点到 点电场力对小球做功为
C. 小球运动过程中速度的最小值为
D. 小球运动过程中所受细线拉力的最大值为
【答案】AC
【解析】
【详解】A.由图像乙可知当小球运动 时,转过的角度 电势能最大,则圆周上电势能最大的
位置即为该点,垂直于该点的切线方向,如下图所示即为电场线方向,小球转过 的位置所在的直径与
圆周的交点为同一等势面上的点(图中虚线 为等势线)。
可知小球转过 的过程中
电场强度的大小为
第 11页/共 21页
故 A 正确;
B.由对称性可知 点的电势
从 点到 点电场力对小球做功为
故 B 错误;
C.带电小球恰好能在桌面内沿顺时针做圆周运动,在运动到 的位置取得速度的最小值,此时电场力
提供小球做圆周运动的向心力,即
解得
故 C 正确;
D.小球运动过程中所受细线拉力的最大值在运动到 的位置取得,此时速度也最大。根据动能定理
在该点处合外力提供向心力,即
解得
故 D 错误。
故选 AC。
第Ⅱ卷
三、非选择题(本题共 5 个小题,共 56 分)
第 12页/共 21页
11. 如图 1 为孙华和刘刚两位同学设计的一个实验装置,用来探究一定质量的小车其加速度与力的关系。其
中电源为 50Hz 的交流电,一质量为 的光滑滑轮用一轻质细杆固定在小车的前端,小车的质量为 M,砂
和砂桶的质量为 m。
(1)此实验中正确的操作是______
A.实验需要用天平测出砂和砂桶的质量 m
B.实验前需要将带滑轮的长木板右端垫高,以补偿阻力
C.小车靠近打点计时器,应先接通电源,再释放小车
D.为减小系统误差,实验中一定要保证砂和砂桶的质量 m 远小于小车的质量 M
(2)该同学在实验中得到一条纸带如图 2 所示,相邻计数点间有 4 个点未画出,打点计时器所接交流电的
频率为 50Hz,小车的加速度大小为______ (结果保留两位有效数字)。
(3)孙华同学以小车的加速度 a 为纵坐标,力传感器的示数 F 为横坐标,画出的 图线与横坐标轴的
夹角为 ,且斜率为 k,如图 3 所示,则小车的质量为______。
A. B. C. D.
【答案】 ①. BC##CB ②. 2.4 ③. C
【解析】
第 13页/共 21页
【详解】(1)[1] A.由题图可知,细绳上的拉力大小由传感器读出,不需要用砂和砂桶的重力代替细绳上
的拉力,因此实验不需要用天平测出砂和砂桶的质量 m,A 错误;
B.为了使小车受到的合力为力传感器示数的 2 倍,应平衡摩擦力,因此实验前需要将带滑轮的长木板右端
垫高,以补偿阻力,B 正确;
C.为了充分利用纸带,获取更多 数据,实验时小车应靠近打点计时器,应先接通电源,待打点计时器打
点稳定后再释放小车,C 正确;
D.细绳上的拉力大小由传感器读出,因此实验中不需要保证砂和砂桶的质量 m 远小于小车的质量 M,D
错误。
故选 BC。
(2)[2]纸带上相邻计数点间有 4 个点未画出,打点计时器所接交流电的频率为 50Hz,因此纸带上相邻两
计数点间的时间间隔为
由匀变速直线运动的推论 ,可得小车的加速度大小为
(3)[3]对小车和滑轮,由牛顿第二定律可得
整理可得
可知 图线的斜率为
解得
ABD 错误,C 正确。
故选 C。
12. 如图为某同学组装完成的简易多用电表的电路图。图中 E 是电池; 、 、 、 和 是固定电阻,
是可变电阻;虚线方框内为换挡开关,A 端和 B 端分别与两表笔相连。该多用电表有 5 个挡位,5 个挡
第 14页/共 21页
位分别为直流电压 挡和 挡,直流电流 挡和 挡,欧姆 挡。改装后刻度盘欧姆挡
“中值”为“15”。
(1)某次测量时,若开关 B 端是与“5”相连的,则此时多用电表的挡位为______挡;若开关 B 端是与“1
”相连的,则此时多用电表的挡位为______挡。(填题干中所给 5 个挡位中的一个)
(2)电路中 与 的比值______(填“大于”“小于”或“等于”) 。
(3)若电池 E 的电动势为 ,当把开关 B 端接到位置 3,短接 A、B 表笔进行欧姆调零后,用该挡测量
一个未知电阻阻值,指针偏转到电流表 满偏刻度的 处,则该电阻的阻值为______ 。电池 E 使用时间
较长,电池的电动势变小、内阻变大;将两表笔短接,调节 ,使电流表的示数达到满偏,然后将表笔与
一未知电阻连接,则该电阻的测量值______(填“大于”“小于”或“等于”)真实值。
【答案】(1) ①. 直流电压 5V ②. 直流电流 2.5mA
(2)小于 (3) ①. 500 ②. 大于
【解析】
【小问 1 详解】
[1]与 5 相连应为较大量程的电压表,所以为直流电压 挡;
[2]与 1 相连为较大量程的电流表,为直流电流 挡。
【小问 2 详解】
挡和 挡共用相同表头,量程之比即为电表等效内阻之比,设表头和 、 的并联电阻值为 r,则有
解得
第 15页/共 21页
可知
【小问 3 详解】
[1]根据闭合电路欧姆定律有
,
由于刻度盘欧姆挡“中值”为“15”,则有
解得
[2]电池 E 使用时间较长,电池的电动势变小、内阻变大,欧姆表可以重新调零,由于满偏电流 不变,根
据公式
待测电阻的测量值是通过电流表的示数体现出来的,由于
可知,当 变小时,I 变小,指针跟准确位置相比偏左了,则欧姆表的示数变大了,即该电阻的测量值大于
真实值。
13. 如图甲所示,一缸壁导热的汽缸水平放置,用活塞封闭一定量的理想气体,活塞与汽缸底部用一原长为
l、劲度系数为 k 的轻质弹簧连接,当环境温度为 时,弹簧恰处于自然状态。现缓慢将汽缸转动到开口向
上竖直放置,如图乙所示,此时活塞距汽缸底部的距离为 。已知外界大气压强为 ,活塞面积为 S,忽
略活塞与汽缸壁间的摩擦。求:
(1)活塞质量;
(2)若环境温度缓慢升高,则当弹簧恢复原长时,缸内气体的压强和温度。
第 16页/共 21页
【答案】(1) ;(2) ,
【解析】
【详解】(1)由题意,设竖直放置后缸内气体压强为 ,根据波义耳定律可得
解得
竖直放置后,对活塞,由力平衡法可得
解得
(2)当弹簧恢复原长时,设缸内气体的压强为 ,温度为 ,对活塞由力平衡法可得
解得
由理想气体状态方程可得
解得
第 17页/共 21页
14. 如图所示,质量 的木船静止在湖边附近的水面上,船面可看做水平面,并且比湖岸高出
。在船尾处有一质量 铁块,铁块将一端固定的轻弹簧压缩后再用细线拴住,铁块与弹
簧不栓接,此时铁块到船头的距离 ,船头到湖岸的水平距离 。将细线烧断后铁块恰好能
落到湖岸上,忽略船在水中运动时受到水的阻力以及其它一切摩擦力,重力加速度 。求:
(1)铁块脱离木船时的瞬时速度大小 ;
(2)木船最终的速度大小 ;
(3)弹簧释放 弹性势能 。
【答案】(1)
(2)
(3)
【解析】
【小问 1 详解】
烧断细线后, 、 组成的系统,合力为零,动量守恒
由平均动量守恒得
又
解得:
,
铁块离开小木船后做平抛运动,在水平方向
第 18页/共 21页
在竖直方向
解得
,
【小问 2 详解】
铁块与小木船相互作用时,由动量守恒得
解得
【小问 3 详解】
由机械能守恒定律得
解得
15. 如图甲所示。真空中水平放置的平行金属板 间距为 d。紧邻两板右侧有一荧光屏。O 点为荧光屏的
中心, 两板间加如图乙所示的变化电压( 已知)。现有大量完全相同的带电粒子由静止开始经加速
电场 后。沿平行板正中间水平射入 两板之间。某粒子在 时刻进入 两板。经过时间 打在
荧光屏上Р点,已知平行金属板长为 L.粒子质量为 m、电荷量为 q。所有粒子均能从 两板间射出并打
在荧光屏上。不计粒子重力和粒子间相互作用。求:
(1)加速电压 ;
(2) 时刻进入 板间的粒子打在荧光屏上Р点与 O 点间的距离;
(3)不同时刻进入 板间的粒子打在荧光屏上的落点与 O 点间距的最大值与最小值之比。
第 19页/共 21页
【答案】(1) ;(2) ;(3)
【解析】
【分析】
【详解】(1)分析可知.甲粒子在 电场中.水平方向有
粒子在加速电场中.由动能定理得
解得
(2) .粒子在竖直方向上的加速度为
时.竖直速度为
,竖直位移为
,粒子在竖直方向上做匀速运动.竖直位移为
第 20页/共 21页
.粒子在竖直方向上做匀加速运动.加速度为 a. 时.竖直速度为
.竖直位移为
整个过程的竖直位移为
(3)当粒子在竖直方向上.先加速 后匀速 时.打在荧光屏上的落点与 O 点间距的最大。为
粒子在竖直方向上.先匀速 后加速 时.打在荧光屏上的落点与 O 点间距的最小.为
则最大值与最小值之比为
第 21页/共 21页
相关试卷 更多
- 1.电子资料成功下载后不支持退换,如发现资料有内容错误问题请联系客服,如若属实,我们会补偿您的损失
- 2.压缩包下载后请先用软件解压,再使用对应软件打开;软件版本较低时请及时更新
- 3.资料下载成功后可在60天以内免费重复下载
免费领取教师福利 
.png)




