若您为此资料的原创作者,认为该资料内容侵犯了您的知识产权,请扫码添加我们的相关工作人员,我们尽可能的保护您的合法权益。
1/16
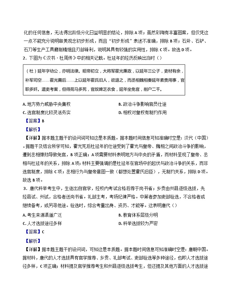
2/16
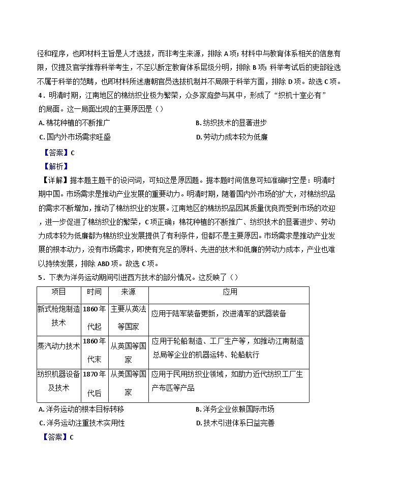
3/16
还剩13页未读,
继续阅读
山东省齐鲁名校大联考2024-2025学年高三下学期第六次学业水平联合检测历史试题(解析版)
展开
这是一份山东省齐鲁名校大联考2024-2025学年高三下学期第六次学业水平联合检测历史试题(解析版),共16页。试卷主要包含了两河流域考古资料显示,阅读材料,回答问题等内容,欢迎下载使用。
相关试卷
齐鲁名校大联考2025届山东省高三第七次学业水平联合检测历史试卷及参考答案:
这是一份齐鲁名校大联考2025届山东省高三第七次学业水平联合检测历史试卷及参考答案,文件包含20254齐鲁名校大联考高三历史pdf、20254齐鲁名校大联考高三历史答案pdf等2份试卷配套教学资源,其中试卷共7页, 欢迎下载使用。
齐鲁名校大联考2025届山东省高三下学期4月第七次学业水平联合检测历史试题及答案:
这是一份齐鲁名校大联考2025届山东省高三下学期4月第七次学业水平联合检测历史试题及答案,文件包含20254齐鲁名校大联考高三历史pdf、20254齐鲁名校大联考高三历史答案pdf等2份试卷配套教学资源,其中试卷共7页, 欢迎下载使用。
齐鲁名校大联考2025届山东省高三下学期高考联合检测历史试题及答案:
这是一份齐鲁名校大联考2025届山东省高三下学期高考联合检测历史试题及答案,文件包含20254齐鲁名校大联考高三历史pdf、20254齐鲁名校大联考高三历史答案pdf等2份试卷配套教学资源,其中试卷共7页, 欢迎下载使用。
相关试卷 更多
资料下载及使用帮助
版权申诉
- 1.电子资料成功下载后不支持退换,如发现资料有内容错误问题请联系客服,如若属实,我们会补偿您的损失
- 2.压缩包下载后请先用软件解压,再使用对应软件打开;软件版本较低时请及时更新
- 3.资料下载成功后可在60天以内免费重复下载
版权申诉
免费领取教师福利

