若您为此资料的原创作者,认为该资料内容侵犯了您的知识产权,请扫码添加我们的相关工作人员,我们尽可能的保护您的合法权益。
1/7
2/7
3/7
还剩4页未读,
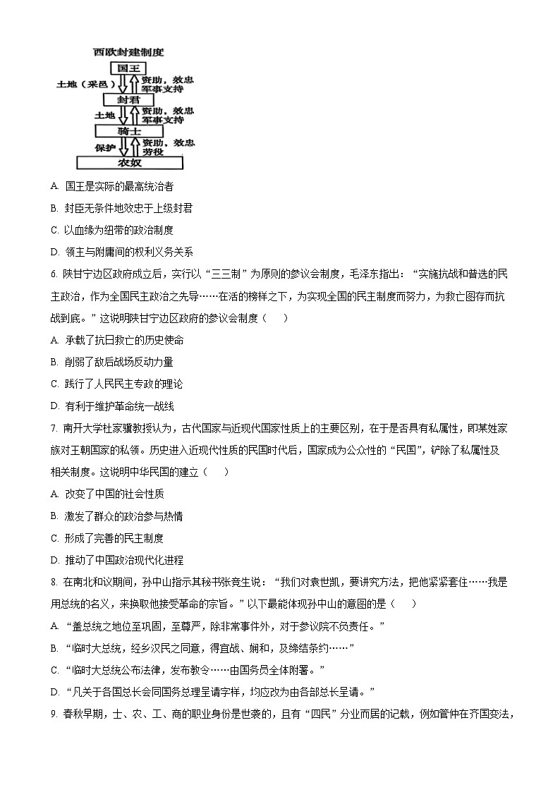
继续阅读
安徽省六安市独山中学2024-2025学年高二下学期3月月考历史试题(原卷版+解析版)
展开
这是一份安徽省六安市独山中学2024-2025学年高二下学期3月月考历史试题(原卷版+解析版),共7页。试卷主要包含了单选题,材料分析题等内容,欢迎下载使用。
相关试卷
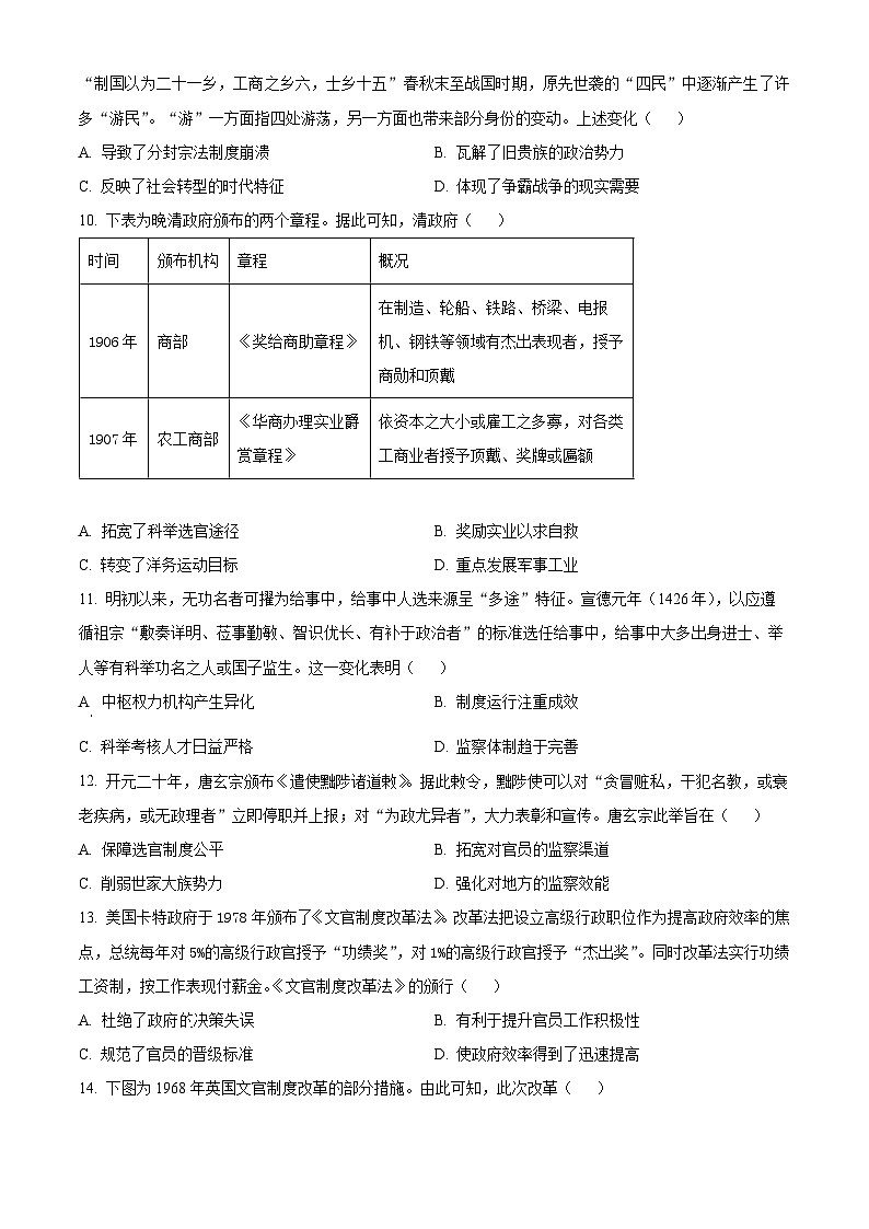
安徽省六安市独山中学2024-2025学年高二下学期期末考试历史试题(含解析):
这是一份安徽省六安市独山中学2024-2025学年高二下学期期末考试历史试题(含解析),共12页。试卷主要包含了单选题,材料分析题等内容,欢迎下载使用。
安徽省六安市独山中学2024-2025学年高一下学期5月月考历史试题(解析版):
这是一份安徽省六安市独山中学2024-2025学年高一下学期5月月考历史试题(解析版),共13页。试卷主要包含了选择题,非选择题等内容,欢迎下载使用。
安徽省六安市独山中学2024-2025学年高二下学期5月月考历史试题(含解析):
这是一份安徽省六安市独山中学2024-2025学年高二下学期5月月考历史试题(含解析),共12页。试卷主要包含了请将答案正确填写在答题卡上,下图是半坡遗址模型图等内容,欢迎下载使用。
相关试卷 更多
资料下载及使用帮助
版权申诉
- 1.电子资料成功下载后不支持退换,如发现资料有内容错误问题请联系客服,如若属实,我们会补偿您的损失
- 2.压缩包下载后请先用软件解压,再使用对应软件打开;软件版本较低时请及时更新
- 3.资料下载成功后可在60天以内免费重复下载
版权申诉
免费领取教师福利

