搜索
      上传资料 赚现金

      广西玉林市2024-2025学年高一上学期期末教学质量检测生物试卷 版无答案

      • 3.95 MB
      • 2025-04-02 12:52:38
      • 85
      • 0
      • 教习网6694773
      加入资料篮
      立即下载
      广西玉林市2024-2025学年高一上学期期末教学质量检测生物试卷  版无答案第1页
      1/8
      广西玉林市2024-2025学年高一上学期期末教学质量检测生物试卷  版无答案第2页
      2/8
      广西玉林市2024-2025学年高一上学期期末教学质量检测生物试卷  版无答案第3页
      3/8
      还剩5页未读, 继续阅读

      广西玉林市2024-2025学年高一上学期期末教学质量检测生物试卷 版无答案

      展开

      这是一份广西玉林市2024-2025学年高一上学期期末教学质量检测生物试卷 版无答案,共8页。
      (本试卷满分 100 分,考试时间 75 分钟)
      注意事项:
      1.答题前,务必将自己的姓名、学校、班级、准考证号填写在答题卡规定的位置上。
      2.答选择题时,必须使用 2B 铅笔将答题卡上对应题目的答案标号涂黑,如需改动,用橡皮
      擦干净后,再选涂其它答案标号。
      3.答非选择题时,必须使用 0.5 毫米黑色墨水签字笔,将答案书写在答题卡规定的位置上。
      4.所有题目必须在答题卡上作答,在试题卷上答题无效。
      一、单项选择题:本题共 16 小题,1-12 每小题 2 分,13-16 每小题 4 分,共 40 分。每小题只
      有一个选项符合题目要求。
      1. 生物学家在广西猫儿山国家级自然保护区新发现了一种细菌,该细菌可有效降解落叶中的纤维素。下列
      有关该细菌的描述,错误的是( )
      A. 无核糖体 B. 无染色体 C. 无核膜 D. 无线粒体
      2. 大容山国家森林公园被称为桂东南第一峰,这里有壮观的山峰、湖泊、瀑布等美景,也有丰富的野生动
      植物资源如马尾松、桫椤、黑叶猴等。下列有关生命系统结构层次的叙述,正确的是( )
      A. 大容山国家森林公园中所有马尾松和桫椤构成了群落
      B. 马尾松和黑叶猴的生命系统结构层次完全相同
      C. 公园湖泊中的蓝细菌既属于细胞层次,又属于个体层次
      D. 大容山国家森林公园含有非生命的物质,因此不属于生命系统
      3. 物质跨膜运输是细胞的基本功能,是细胞维持正常生命活动的基础。下列叙述正确的是( )
      A. 葡萄糖进入人体成熟红细胞不需要借助转运蛋白
      B. 护肤品中的甘油进入细胞的方式属于自由扩散
      C. 通道蛋白运输物质没有特异性,载体蛋白有特异性
      D. 植物根尖细胞主动吸收 Na+的速率只取决于膜两侧的 Na+浓度差
      4. 大碌米粉是玉林的特色美食,成品米粉粗细如筷子,用骨头汤或鸡汤做底,配以猪肉、鱼肉等生料一起
      烹饪,汤汁浓郁入味,令食客赞不绝口。下列关于这道美食的叙述,错误的是( )
      A. 米粉的糖类物质均可被人体消化道直接吸收利用
      B. 从猪肉中摄入的胆固醇可参与血液中脂质的运输
      C. 猪肉中的脂肪富含饱和脂肪酸,室温下容易凝固
      D. 鱼肉高温烹饪后结构松散,利于人体消化蛋白质
      第 1页/共 8页
      (北京)股份有限公司
      5. ATP 是细胞中联系吸能反应和放能反应的能量“货币”。下列叙述错误的是( )
      A. ATP 中的 A 和 P 分别是代表腺苷和磷酸基团
      B. ATP 中末端的磷酸基团具有较高的转移势能
      C. ATP 水解释放的磷酸基团可使蛋白质磷酸化
      D. ATP 与 ADP 的循环使细胞储存了大量的 ATP
      6. “水果黄甜”和“牛奶玉米”是玉林主要种植的两种鲜食玉米品种,玉米在生长过程中缺乏磷,植株就
      会特别矮小,根系发育差,叶片小且呈暗绿偏紫色,出现这些现象最不可能的原因是( )
      A. 缺磷导致了玉米细胞无法吸收水分
      B. 缺磷阻碍了玉米细胞类囊体的形成
      C. 缺磷制约了玉米细胞中的能量转换
      D. 缺磷影响了玉米细胞中核酸的形成
      7. 下图表示研究细胞核功能的科研工作者进行的一系列实验。下列相关叙述错误的是( )
      A. 去核后的变形虫仍能生活一段时间的原因之一是已合成的蛋白质仍能发挥作用
      B. 离体 细胞核不能生存的原因是没有营养物质和能量供应等
      C. 该实验结论是细胞核既是遗传信息库,又是细胞的代谢中心
      D. 据实验结果推测,人体成熟的红细胞没有细胞核,不能再分裂
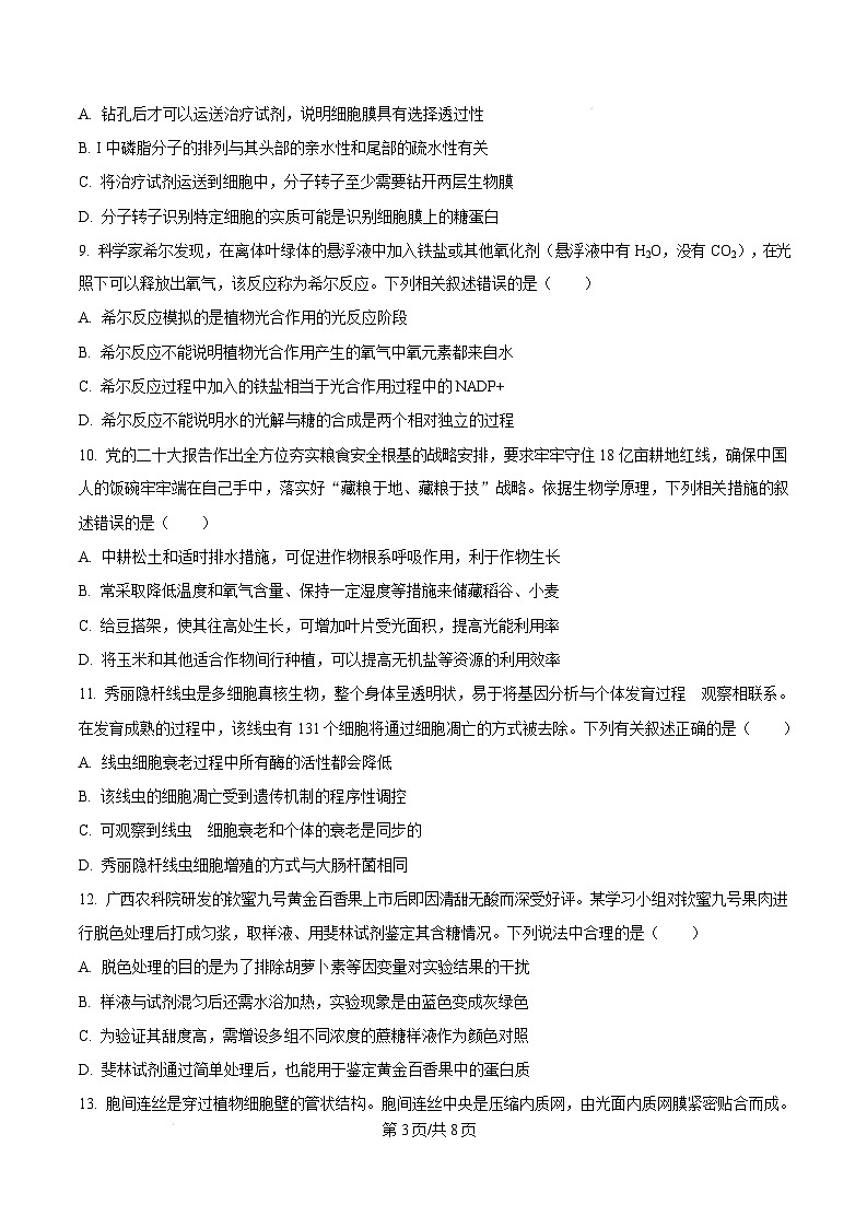
      8. 最新研究表明,由光驱动的分子转子能识别特定的细胞,并在细胞膜上钻孔,通过钻的孔将某些药物运
      送到这些细胞中,其他物质不能随意进入。如图为钻孔过程的示意图,下列有关说法错误的是( )
      第 2页/共 8页
      (北京)股份有限公司
      A. 钻孔后才可以运送治疗试剂,说明细胞膜具有选择透过性
      B. I 中磷脂分子的排列与其头部的亲水性和尾部的疏水性有关
      C. 将治疗试剂运送到细胞中,分子转子至少需要钻开两层生物膜
      D. 分子转子识别特定细胞的实质可能是识别细胞膜上的糖蛋白
      9. 科学家希尔发现,在离体叶绿体的悬浮液中加入铁盐或其他氧化剂(悬浮液中有 H2O,没有 CO2),在光
      照下可以释放出氧气,该反应称为希尔反应。下列相关叙述错误的是( )
      A. 希尔反应模拟的是植物光合作用的光反应阶段
      B. 希尔反应不能说明植物光合作用产生的氧气中氧元素都来自水
      C. 希尔反应过程中加入的铁盐相当于光合作用过程中的 NADP+
      D. 希尔反应不能说明水的光解与糖的合成是两个相对独立的过程
      10. 党的二十大报告作出全方位夯实粮食安全根基的战略安排,要求牢牢守住 18 亿亩耕地红线,确保中国
      人的饭碗牢牢端在自己手中,落实好“藏粮于地、藏粮于技”战略。依据生物学原理,下列相关措施的叙
      述错误的是( )
      A. 中耕松土和适时排水措施,可促进作物根系呼吸作用,利于作物生长
      B. 常采取降低温度和氧气含量、保持一定湿度等措施来储藏稻谷、小麦
      C. 给豆搭架,使其往高处生长,可增加叶片受光面积,提高光能利用率
      D. 将玉米和其他适合作物间行种植,可以提高无机盐等资源的利用效率
      11. 秀丽隐杆线虫是多细胞真核生物,整个身体呈透明状,易于将基因分析与个体发育过程 观察相联系。
      在发育成熟的过程中,该线虫有 131 个细胞将通过细胞凋亡的方式被去除。下列有关叙述正确的是( )
      A. 线虫细胞衰老过程中所有酶的活性都会降低
      B. 该线虫的细胞凋亡受到遗传机制的程序性调控
      C. 可观察到线虫 细胞衰老和个体的衰老是同步的
      D. 秀丽隐杆线虫细胞增殖的方式与大肠杆菌相同
      12. 广西农科院研发的钦蜜九号黄金百香果上市后即因清甜无酸而深受好评。某学习小组对钦蜜九号果肉进
      行脱色处理后打成匀浆,取样液、用斐林试剂鉴定其含糖情况。下列说法中合理的是( )
      A. 脱色处理的目的是为了排除胡萝卜素等因变量对实验结果的干扰
      B. 样液与试剂混匀后还需水浴加热,实验现象是由蓝色变成灰绿色
      C. 为验证其甜度高,需增设多组不同浓度的蔗糖样液作为颜色对照
      D. 斐林试剂通过简单处理后,也能用于鉴定黄金百香果中的蛋白质
      13. 胞间连丝是穿过植物细胞壁的管状结构。胞间连丝中央是压缩内质网,由光面内质网膜紧密贴合而成。
      第 3页/共 8页
      (北京)股份有限公司
      压缩内质网与细胞膜之间的空间称胞质环,中部略有扩张,两端变窄形成颈区,如下图所示。下列说法错
      误的是( )
      A. 胞间连丝形成时,线粒体活动会比较活跃
      B. 压缩内质网上没有核糖体的附着
      C. 胞质环颈区可能对物质的运输有一定的控制作用
      D. 细胞壁的存在使胞间连丝成为植物细胞间信息交流的唯一途径
      14. 为研究低氧胁迫对两个黄瓜品种根系细胞呼吸的影响,科研人员进行了相关实验,结果如下图所示。下
      列叙述正确的是( )
      A. 正常通气情况下,品种 A 和 B 的根系细胞产生的 CO2 都来自线粒体
      B. 据图推测,品种 B 低氧条件下催化丙酮酸转变为乙醇的酶活性更高
      C. 低氧条件下,由丙酮酸产生酒精的过程不产生 ATP
      D. 低氧胁迫不影响黄瓜的光合速率和产量
      15. 利用洋葱根尖细胞(2n=16)观察植物的有丝分裂时,观察到一个视野如图所示。下列相关叙述正确的
      是( )
      第 4页/共 8页
      (北京)股份有限公司
      A. 细胞甲处于有丝分裂中期,最适合用于观察染色体的形态和数目
      B. 细胞分裂过程中细胞乙的变化在细胞甲之前先出现
      C. 通过对该视野中的细胞计数可估算洋葱根尖细胞周期的时长
      D. 在装片中滴加 DNA 合成抑制剂,视野中间期细胞数量将增加
      16. 将某植物放在密闭的玻璃罩内,置于室外进行培养,假定玻璃罩内植物的生理状态与自然环境中相同。
      用 CO2 浓度测定仪测得了一昼夜中该玻璃罩内 CO2 浓度的变化情况,绘制成如图的曲线,下列有关说法正
      确的( )
      A. A 点植物的光合作用强度与细胞呼吸强度相等
      B. 在 DH 段存在有机物净积累速率一直为正
      C. H 点 CO2 浓度最低,说明此时植物对 CO2 的吸收最多,光合作用最强
      D. CO2 浓度下降从 DE 段开始,说明植物进行光合作用是从 D 点开始的
      二、非选择题:本题共 5 小题,共 60 分。
      17. 图甲表示某种细胞 亚显微结构示意图,数字序号表示细胞结构;图乙表示细胞通过自噬作用降解自身
      受损或衰老的细胞器和大分子物质的过程。请回答下列问题:
      第 5页/共 8页
      (北京)股份有限公司
      (1)为了单独研究各种细胞器的功能,需将细胞内的各种细胞器分离,分离各种细胞器的方法是_________
      。许多细胞器通过_________(填细胞结构)锚定在细胞质中。
      (2)若图甲表示心肌细胞,则与口腔上皮细胞相比,心肌细胞内________(填数字序号)结构的数量更多,
      以适应其对能量的需求。若图甲细胞表示唾液腺细胞,则参与合成和运输唾液淀粉酶的细胞器有_________
      (填数字序号)。
      (3)在图乙中,若囊泡 a 内的物质是酸性水解酶,由此推测囊泡 a 是_________(填细胞器),自噬体与囊
      泡 a 的融合说明生物膜具有_________的结构特点。
      (4)自噬体内的线粒体被水解后的产物去向是被细胞重新利用或排出细胞。由此推测,当细胞养分不足时,
      细胞自噬作用可能会_________(填“增强”、“减弱”或“不变”),其原因是__________。
      18. 农作物缺氮会出现生长缓慢、叶片失绿、根系发育不良、花果期推迟、产量下降等现象,故应及时补充
      氮肥以促进植物生长。NO3-和 NH4+是植物利用的主要无机氮源,二者的相关转运机制如图所示。已知 AMTs、
      NRT1.1 和 SLAH3 是膜上的转运蛋白。请结合图示和所学知识回答下列问题:
      (1)根细胞吸收的氮元素可用于合成 DNA,其 DNA 是_______的携带者且主要分布在_____中。这些氮素
      进入水稻根部,将_____(填“促进”、“抑制”或“不影响”)根细胞对水分的吸收。
      (2)NH4+无法直接进入细胞,需要细胞膜上的 AMTs 协助才能进入细胞,这说明蛋白质具有_______功能。
      (3)NO3-通过 NRT1.1 进入细胞的方式是_______,判断依据是_______。
      (4)过量施用 NH4+会加剧土壤的酸化,导致植物生长受抑制的现象称为铵毒。铵毒发生后,增施硝酸盐
      有利于缓解铵毒,请说明理由:_______。
      19. 在日常生活中,削皮的苹果如果不及时食用果肉很快就变成暗褐色,这是由于果肉中的多酚氧化酶(PPO)
      与多酚类物质接触发生氧化反应形成黑色或褐色色素沉淀引起的,这是一种褐变现象,在蔬菜水果中非常
      常见。请回答下列问题:
      (1)自然状态下,苹果没有发生褐变是因为细胞含有_________系统,使 PPO 不能与多酚类物质相遇而产
      生褐变反应。PPO 具有催化作用的机理是酶能够降低化学反应的_______。
      (2)为探究了 pH 对 PPO 活性的影响,科研人员做了相关研究,结果如图。
      第 6页/共 8页
      (北京)股份有限公司
      ①该实验中的自变量是苹果的种类和_________。
      ②由实验结果可知,两种苹果中 PPO ________(写出 2 点)不同。
      ③若将长期置于 pH=1 条件下处理过的丑苹果中的 PPO 置于 pH=6 条件下,推测 PPO 活性的变化是________
      (填“升高”、“降低”或“不变”),判断理由是________。
      (3)结合本研究及所学知识,请提出一种在果蔬加工中减少褐变的方法:_________。
      20. 细胞的一生要经历一系列“精妙”的变化。图 1 表示每条染色体上 DNA 含量变化的规律;图 2 表示某
      个时刻的细胞分裂图。请回答下列问题:
      (1)细胞分化是个体发育的基础,就一个个体来说,乳腺细胞与心肌细胞的遗传信息_______(填“相同”
      或“不同”),但形态、结构和功能________(填“相同”或“不同”),这是因为________。
      (2)分析图 1 可知,AB 段形成的原因是________,CD 段形成的时间是______。
      (3)图 2 细胞处于图 1 中的________(填字母)段,此时细胞中 DNA 分子数、染色单体数分别为_____。
      (4)正常情况下,在受精卵发育为健康幼鼠的过程中可发生的事件有_______。
      ①有丝分裂②细胞分化③细胞凋亡④细胞衰老
      21. 大豆是一种经济作物,图 1 是大豆中光合作用和有氧呼吸的物质变化示意简图,其中①~⑤为生理过程,
      a~h 为物质名称。图 2 为大豆的两个品种(甲和乙)种植在适宜温度、不同光照强度下单位面积叶片的 O2
      释放量。请回答下列问题:
      第 7页/共 8页
      (北京)股份有限公司
      (1)图 1 中的②代表的是________(填“光反应”或“暗反应”)阶段,过程③发生的场所是_______。
      叶肉细胞进行有氧呼吸的过程中,能产生 ATP 的生理过程有__________(填数字序号)。
      (2)光照强度达到 B 后,大豆品种乙的氧气释放量不再随光照强度的增加而继续增加,其外部限制因素可
      能是_________。
      (3)如果一昼夜给予 D 光照强度光照 12h,则一昼夜大豆品种甲单位面积叶片释放的 O2 含量是_________
      mg。若单独种植甲、乙两种大豆品种,种植密度过大,则净光合速率下降幅度较大的是_______(填“甲”
      或“乙”)品种。
      (4)据图 2 可知,光照强度低于 C 时,大豆品种甲的净光合速率低于大豆品种乙。某生物学习小组认为引
      起这种差异的主要原因是大豆品种甲的叶绿素含量较低,导致净光合速率较低。请设计实验验证该小组的
      想法是否正确,简要的写出实验步骤:____________。
      第 8页/共 8页

      相关试卷 更多

      资料下载及使用帮助
      版权申诉
      • 1.电子资料成功下载后不支持退换,如发现资料有内容错误问题请联系客服,如若属实,我们会补偿您的损失
      • 2.压缩包下载后请先用软件解压,再使用对应软件打开;软件版本较低时请及时更新
      • 3.资料下载成功后可在60天以内免费重复下载
      版权申诉
      若您为此资料的原创作者,认为该资料内容侵犯了您的知识产权,请扫码添加我们的相关工作人员,我们尽可能的保护您的合法权益。
      入驻教习网,可获得资源免费推广曝光,还可获得多重现金奖励,申请 精品资源制作, 工作室入驻。
      版权申诉二维码
      欢迎来到教习网
      • 900万优选资源,让备课更轻松
      • 600万优选试题,支持自由组卷
      • 高质量可编辑,日均更新2000+
      • 百万教师选择,专业更值得信赖
      微信扫码注册
      手机号注册
      手机号码

      手机号格式错误

      手机验证码 获取验证码 获取验证码

      手机验证码已经成功发送,5分钟内有效

      设置密码

      6-20个字符,数字、字母或符号

      注册即视为同意教习网「注册协议」「隐私条款」
      QQ注册
      手机号注册
      微信注册

      注册成功

      返回
      顶部
      学业水平 高考一轮 高考二轮 高考真题 精选专题 初中月考 教师福利
      添加客服微信 获取1对1服务
      微信扫描添加客服
      Baidu
      map