搜索
      上传资料 赚现金

      湖南省长沙市麓山国际实验学校2024-2025学年高一下学期3月月考地理试题(Word版附解析)

      • 7.4 MB
      • 2025-04-02 11:58:08
      • 57
      • 0
      • 教习网3275309
      加入资料篮
      立即下载
      查看完整配套(共2份)
      包含资料(2份) 收起列表
      原卷
      湖南省长沙市麓山国际实验学校2024-2025学年高一下学期3月月考地理试题(原卷版).docx
      预览
      解析
      湖南省长沙市麓山国际实验学校2024-2025学年高一下学期3月月考地理试题 Word版含解析.docx
      预览
      正在预览:湖南省长沙市麓山国际实验学校2024-2025学年高一下学期3月月考地理试题(原卷版).docx
      湖南省长沙市麓山国际实验学校2024-2025学年高一下学期3月月考地理试题(原卷版)第1页
      高清全屏预览
      1/6
      湖南省长沙市麓山国际实验学校2024-2025学年高一下学期3月月考地理试题(原卷版)第2页
      高清全屏预览
      2/6
      湖南省长沙市麓山国际实验学校2024-2025学年高一下学期3月月考地理试题(原卷版)第3页
      高清全屏预览
      3/6
      湖南省长沙市麓山国际实验学校2024-2025学年高一下学期3月月考地理试题 Word版含解析第1页
      高清全屏预览
      1/12
      湖南省长沙市麓山国际实验学校2024-2025学年高一下学期3月月考地理试题 Word版含解析第2页
      高清全屏预览
      2/12
      湖南省长沙市麓山国际实验学校2024-2025学年高一下学期3月月考地理试题 Word版含解析第3页
      高清全屏预览
      3/12
      还剩3页未读, 继续阅读

      湖南省长沙市麓山国际实验学校2024-2025学年高一下学期3月月考地理试题(Word版附解析)

      展开

      这是一份湖南省长沙市麓山国际实验学校2024-2025学年高一下学期3月月考地理试题(Word版附解析),文件包含湖南省长沙市麓山国际实验学校2024-2025学年高一下学期3月月考地理试题原卷版docx、湖南省长沙市麓山国际实验学校2024-2025学年高一下学期3月月考地理试题Word版含解析docx等2份试卷配套教学资源,其中试卷共18页, 欢迎下载使用。
      时量:75 分钟 满分:100 分
      第Ⅰ卷选择题(共 48 分)
      一、选择题(本大题共 16 小题,每小题 3 分,共 48 分。在每小题给出的四个选项中,只有
      一项是符合题目要求的)
      天舟八号货运飞船,于 2024 年 11 月 15 日 23 时 13 分在我国文昌航天发射场顺利升空。因其首次搭载
      了由我国科学家模拟月壤成分烧制而成的“月壤砖”而备受关注。如何在月球上建造一个稳定且适宜人类
      居住的基地一直是科学领域一个巨大的挑战。而“月壤砖”的出现,很可能让科幻电影中的月球基地不再
      遥不可及。据此完成下面小题。
      1. 相较于地球,月球上难以存在生命的根本原因是( )
      A. 距离太阳较远 B. 体积质量太小
      C. 公转速度过快 D. 陨石撞击较多
      2. 相较于地球上的普通混凝土砖块,“月壤砖”应该具备____的特性。( )
      ①强度大,硬度高②结构稳固,承重性好
      ③耐辐射,耐真空,耐巨大温差④设计精巧,便于搭建
      A. ①②③ B. ②③④ C. ①③④ D. ①②④
      从长江第一湾溯金沙江而上,在上江乡良美村地界的江心上,会看见一个石岛,形状酷似振翅啼鸣的
      雄鸡,得名“鸡公石”。下图为鸡公石所处的金沙江河谷横剖面图。据此完成下面小题。
      3. “鸡公石”地貌的成因是( )
      A. 基岩挤压抬升 B. 河流侧向侵蚀 C. 河流差异侵蚀 D. 岩浆喷发活动
      4. 图中河流阶地的形成过程中,经历了( )
      A. 4 次间歇性抬升 B. 4 次间歇性下降 C. 5 次间歇性下降 D. 5 次间歇性抬升
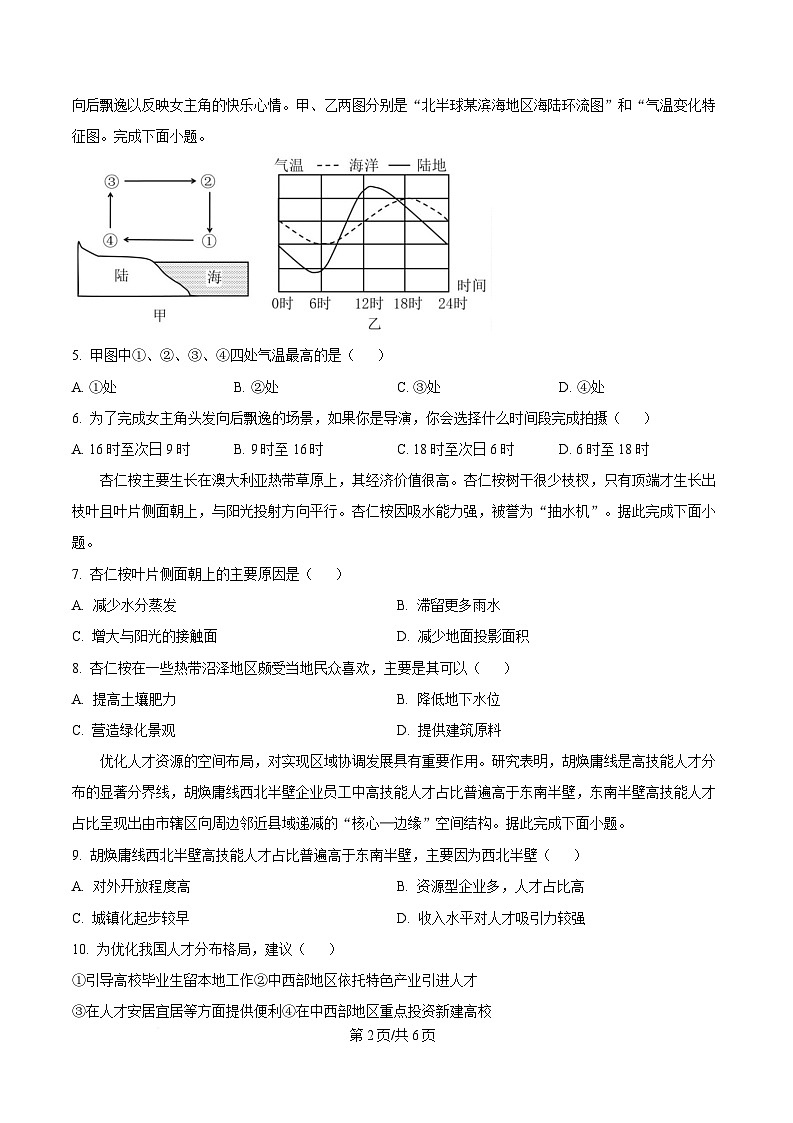
      海子写过一首诗《面朝大海,春暖花开》,现在影视剧中往往让女主角面朝大海,在海风吹拂下让头发
      第 1页/共 6页
      向后飘逸以反映女主角的快乐心情。甲、乙两图分别是“北半球某滨海地区海陆环流图”和“气温变化特
      征图。完成下面小题。
      5. 甲图中①、②、③、④四处气温最高的是( )
      A. ①处 B. ②处 C. ③处 D. ④处
      6. 为了完成女主角头发向后飘逸的场景,如果你是导演,你会选择什么时间段完成拍摄( )
      A. 16 时至次日 9 时 B. 9 时至 16 时 C. 18 时至次日 6 时 D. 6 时至 18 时
      杏仁桉主要生长在澳大利亚热带草原上,其经济价值很高。杏仁桉树干很少枝杈,只有顶端才生长出
      枝叶且叶片侧面朝上,与阳光投射方向平行。杏仁桉因吸水能力强,被誉为“抽水机”。据此完成下面小
      题。
      7. 杏仁桉叶片侧面朝上的主要原因是( )
      A. 减少水分蒸发 B. 滞留更多雨水
      C. 增大与阳光的接触面 D. 减少地面投影面积
      8. 杏仁桉在一些热带沼泽地区颇受当地民众喜欢,主要是其可以( )
      A. 提高土壤肥力 B. 降低地下水位
      C. 营造绿化景观 D. 提供建筑原料
      优化人才资源的空间布局,对实现区域协调发展具有重要作用。研究表明,胡焕庸线是高技能人才分
      布的显著分界线,胡焕庸线西北半壁企业员工中高技能人才占比普遍高于东南半壁,东南半壁高技能人才
      占比呈现出由市辖区向周边邻近县域递减的“核心—边缘”空间结构。据此完成下面小题。
      9. 胡焕庸线西北半壁高技能人才占比普遍高于东南半壁,主要因为西北半壁( )
      A. 对外开放程度高 B. 资源型企业多,人才占比高
      C. 城镇化起步较早 D. 收入水平对人才吸引力较强
      10. 为优化我国人才分布格局,建议( )
      ①引导高校毕业生留本地工作②中西部地区依托特色产业引进人才
      ③在人才安居宜居等方面提供便利④在中西部地区重点投资新建高校
      第 2页/共 6页
      A. ①② B. ①④ C. ②③ D. ③④
      人口迁移率是指一定时期,某地区人口迁入、迁出的绝对量与该时期该地区总人口数之比。迁移增长率
      : 迁入率一迁出率。读我国东南沿海某地区新中国成立以来人口迁移率随时间变化示意图。
      完成下面小题。
      11. 有关 T1、T2 时期该地区人口变化的叙述正确的是
      A. T1 时期人口自然增长缓慢
      B T2 时期老年人口比重下降
      C. T1 时期人口总量不断增长
      D. T2 时期人口机械增长减慢
      12. 下列关于人口迁移对该地区地理环境影响的叙述正确的是
      A. T1 时期人口迁移增长率为正值,就业压力不断增大
      B. T2 时期人口迁移增长率为正值,环境承载力不断下降
      C. T1 时期人口迁移增长率为负值,制约经济的发展
      D. T2 时期人口迁移增长率为负值,给社会带来沉重的压力
      每年春运由于返乡车票“一票难求”、机票昂贵,近年来,选择“反向春运”的比例逐渐提升。“反向
      春运”是指年轻人将老家的父母和孩子接来自己工作的城市过年,节后再返乡,厦门已是“反向春运”热
      门目的地之一。据此完成下面小题。
      13. 关于“反向春运”人口流动的特点及影响因素说法正确的是( )
      ①人口主要从乡村地区流向城市 ②人口流动主要受婚姻因素的影响
      ③与返乡车票一票难求密切相关 ④人口流动以年轻劳动力为主
      A. ①② B. ①③ C. ②③ D. ①④
      14. “反向春运”对厦门带来 影响包括( )
      ①优化当地的人口结构 ②增加管理难度
      ③促进产业升级 ④带动春节期间城市消费
      第 3页/共 6页
      A. ①② B. ③④ C. ②④ D. ①③
      在测算区域人口合理容量时,可能—满意度法是应用较为广泛的方法。可能—满意度 0.9 为最满意临界
      点,0.6 为可接受临界点。下图为基于该方法绘制的湖南省人口合理容量图。读图,完成下列小题。
      15. 可能—满意度为 0.9 时,制约湖南省人口合理容量的主要因素为( )
      A. 能源供给 B. 人居环境 C. 粮食供给 D. 土地资源
      16. 为提高湖南省人口合理容量,下列措施合理的是( )
      A 加快围湖造田 B. 山区全面开垦 C. 扩大对外开放 D. 降低消费水平
      第Ⅱ卷非选择题(共 52 分)
      二、非选择题(本大题共 3 小题,共 52 分)
      17. 阅读图文资料,完成下列要求
      人口潜力指数是指某一国家或地区在目前人口状况下能够继续容纳人口的潜力大小。澳大利亚是一个
      文化多元、积极吸纳海外移民的发达国家。下左图为澳大利亚人口分布图,右为澳大利亚外来移民人口特
      征示意图。
      第 4页/共 6页
      (1)描述澳大利亚人口分布特征。
      (2)从人文因素角度,说明东南部地区人口潜力指数大的原因。
      (3)分析澳大利亚外来移民人口特征对澳大利亚的有利影响。
      18. 阅读图文材料,完成下列要求
      《中国流动人口发展报告 2018》指出,从 2015 年开始,流动人口规模发展出现新的变化,全国流动人
      口规模从此前的持续上升转为缓慢下降。2015 年国家统计局公布全国流动人口总量为 2.47 亿人,比 2014
      年下降了约 600 万人;2016 年全国流动人口规模比 2015 年下降约 171 万人,2017 年继续下降约 82 万人。
      下图示意 2010—2017 年人口流动基本情况。
      (1)说出 2010—2017 年我国人口流动的特点。
      (2)简述促使 2010—2017 年我国人口流动的主要原因。
      (3)分析 2010—2017 年我国人口流动对流出地的主要影响。
      19. 阅读图文材料,完成下列要求。
      青海湖(见下图)四周高山环抱,湖滨地带分布有大量沙丘,集中分布于青海湖东部,青海湖西岸和
      北岸多分布着以布哈河为代表的几条大河形成河口三角洲沉积物。青海湖区大风日数较多,全年多在西北
      风控制之下,冬春风速最大,夏秋季较小。受气温和风力影响,青海湖水温垂直分层现象随季节而变化。
      第 5页/共 6页
      沙岛位于湖东部,曾是湖中最大的岛屿,后来沙岛东北端与陆地相连而成为半岛,并围成 33 平方千米的沙
      岛湖,表面均由沙砾覆盖。青海湖流域内人口主要从事农业生产。
      (1)分析形成青海湖湖滨地带沙丘的沙源。
      (2)青海湖表层水温与底层水温的差异,夏季大于秋季,试分析其原因。
      (3)分析青海湖东部沙丘冬春季沙尘堆积较多的原因。
      第 6页/共 6页

      相关试卷 更多

      资料下载及使用帮助
      版权申诉
      • 1.电子资料成功下载后不支持退换,如发现资料有内容错误问题请联系客服,如若属实,我们会补偿您的损失
      • 2.压缩包下载后请先用软件解压,再使用对应软件打开;软件版本较低时请及时更新
      • 3.资料下载成功后可在60天以内免费重复下载
      版权申诉
      若您为此资料的原创作者,认为该资料内容侵犯了您的知识产权,请扫码添加我们的相关工作人员,我们尽可能的保护您的合法权益。
      入驻教习网,可获得资源免费推广曝光,还可获得多重现金奖励,申请 精品资源制作, 工作室入驻。
      版权申诉二维码
      欢迎来到教习网
      • 900万优选资源,让备课更轻松
      • 600万优选试题,支持自由组卷
      • 高质量可编辑,日均更新2000+
      • 百万教师选择,专业更值得信赖
      微信扫码注册
      手机号注册
      手机号码

      手机号格式错误

      手机验证码 获取验证码 获取验证码

      手机验证码已经成功发送,5分钟内有效

      设置密码

      6-20个字符,数字、字母或符号

      注册即视为同意教习网「注册协议」「隐私条款」
      QQ注册
      手机号注册
      微信注册

      注册成功

      返回
      顶部
      学业水平 高考一轮 高考二轮 高考真题 精选专题 初中月考 教师福利
      添加客服微信 获取1对1服务
      微信扫描添加客服
      Baidu
      map