若您为此资料的原创作者,认为该资料内容侵犯了您的知识产权,请扫码添加我们的相关工作人员,我们尽可能的保护您的合法权益。
1/9
2/9
3/9
还剩6页未读,
继续阅读
2024届贵州省思南中学高三上(月考Ⅱ)-生物试题(含答案)
展开
这是一份2024届贵州省思南中学高三上(月考Ⅱ)-生物试题(含答案),共9页。
相关试卷
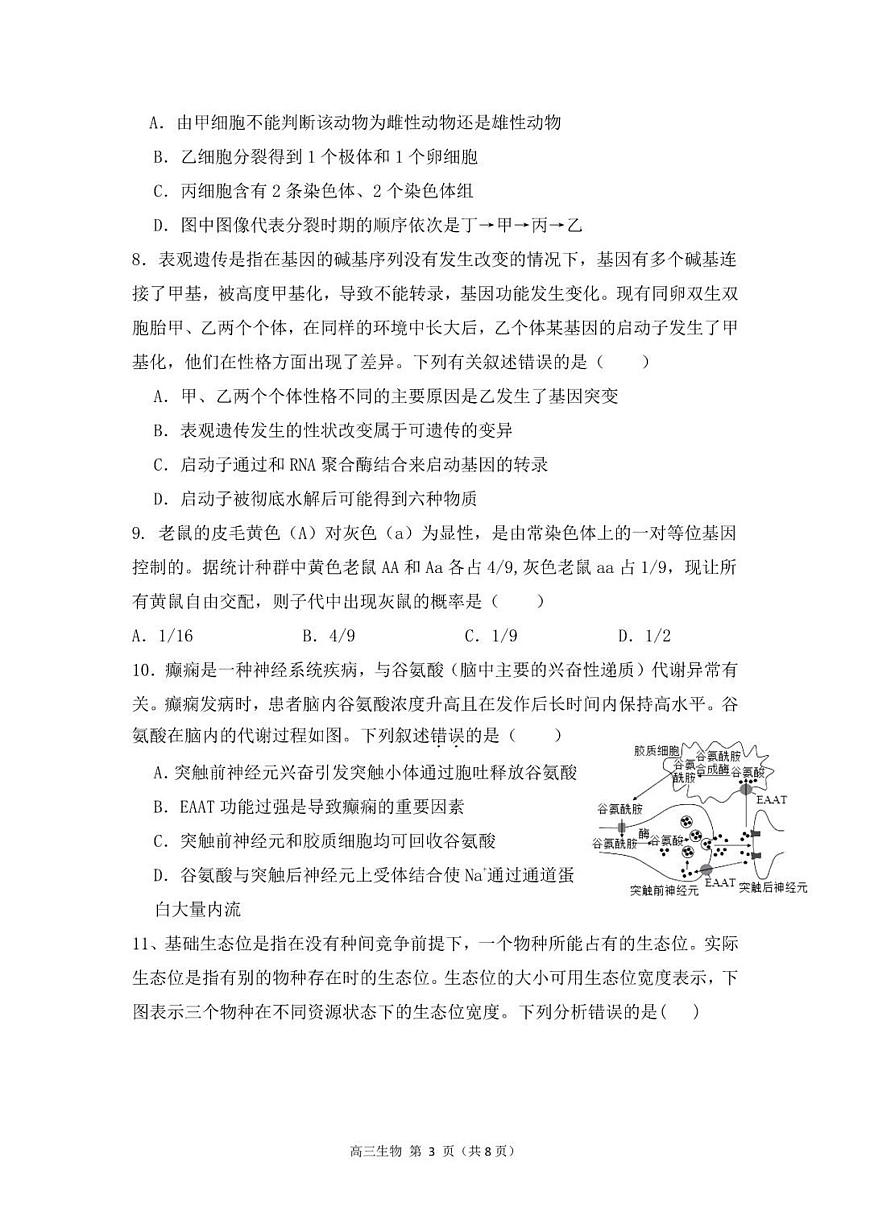
2024贵州省思南中学高三上学期第二次月考生物试卷PDF版含答案:
这是一份2024贵州省思南中学高三上学期第二次月考生物试卷PDF版含答案,文件包含贵州省思南中学2023-2024学年高三上学期第二次月考生物试卷pdf、高三第二次月考生物试题答案docx、高三第二次月考生物学科答题卡pdf等3份试卷配套教学资源,其中试卷共12页, 欢迎下载使用。
2021贵州省思南中学高一上学期第一次月考生物试题含答案:
这是一份2021贵州省思南中学高一上学期第一次月考生物试题含答案,共10页。试卷主要包含了选择题,填空题等内容,欢迎下载使用。
2020贵州省思南中学高二5月摸底生物试题PDF版含答案:
这是一份2020贵州省思南中学高二5月摸底生物试题PDF版含答案
相关试卷 更多
资料下载及使用帮助
版权申诉
- 1.电子资料成功下载后不支持退换,如发现资料有内容错误问题请联系客服,如若属实,我们会补偿您的损失
- 2.压缩包下载后请先用软件解压,再使用对应软件打开;软件版本较低时请及时更新
- 3.资料下载成功后可在60天以内免费重复下载
版权申诉
免费领取教师福利

