若您为此资料的原创作者,认为该资料内容侵犯了您的知识产权,请扫码添加我们的相关工作人员,我们尽可能的保护您的合法权益。
1/27
2/27
3/27
还剩24页未读,
继续阅读
2025届江西省萍乡实验大联考高三模拟考试一政治试题(原卷版+解析版)
展开
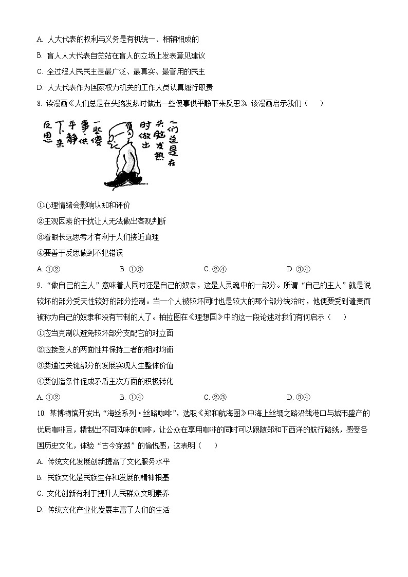
这是一份2025届江西省萍乡实验大联考高三模拟考试一政治试题(原卷版+解析版),共27页。试卷主要包含了选择题,非选择题等内容,欢迎下载使用。
相关试卷
江西省萍乡市2024-2025学年高二下学期4月期中联考政治试题(原卷版+解析版):
这是一份江西省萍乡市2024-2025学年高二下学期4月期中联考政治试题(原卷版+解析版),共25页。试卷主要包含了考查范围,考生必须保持答题卡的整洁等内容,欢迎下载使用。
江西省萍乡实验学校2024-2025学年高三下学期4月调研考政治试题(原卷版+解析版):
这是一份江西省萍乡实验学校2024-2025学年高三下学期4月调研考政治试题(原卷版+解析版),共23页。试卷主要包含了选择题,非选择题等内容,欢迎下载使用。
2025届江西省炎德英才萍乡实验大联考高三模拟考试(一)思想政治试卷(含答案):
这是一份2025届江西省炎德英才萍乡实验大联考高三模拟考试(一)思想政治试卷(含答案),共9页。
相关试卷 更多
资料下载及使用帮助
版权申诉
- 1.电子资料成功下载后不支持退换,如发现资料有内容错误问题请联系客服,如若属实,我们会补偿您的损失
- 2.压缩包下载后请先用软件解压,再使用对应软件打开;软件版本较低时请及时更新
- 3.资料下载成功后可在60天以内免费重复下载
版权申诉
免费领取教师福利

