若您为此资料的原创作者,认为该资料内容侵犯了您的知识产权,请扫码添加我们的相关工作人员,我们尽可能的保护您的合法权益。
1/22
2/22
3/22
还剩19页未读,
继续阅读
2025年河南省新乡市中考一模历史试题(原卷版+解析版)
展开
这是一份2025年河南省新乡市中考一模历史试题(原卷版+解析版),共22页。
相关试卷
2025年河南省郸城县中考一模历史试题(原卷版+解析版):
这是一份2025年河南省郸城县中考一模历史试题(原卷版+解析版),共22页。试卷主要包含了 “水排”等内容,欢迎下载使用。
2025年河南省洛阳市中考一模历史试题(原卷版+解析版):
这是一份2025年河南省洛阳市中考一模历史试题(原卷版+解析版),共24页。
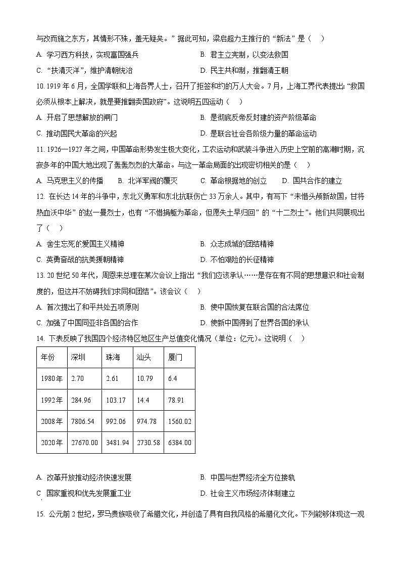
2025年河南省郑州市中考一模历史试题(原卷版+解析版):
这是一份2025年河南省郑州市中考一模历史试题(原卷版+解析版),共26页。
相关试卷 更多
资料下载及使用帮助
版权申诉
- 1.电子资料成功下载后不支持退换,如发现资料有内容错误问题请联系客服,如若属实,我们会补偿您的损失
- 2.压缩包下载后请先用软件解压,再使用对应软件打开;软件版本较低时请及时更新
- 3.资料下载成功后可在60天以内免费重复下载
版权申诉
免费领取教师福利

