若您为此资料的原创作者,认为该资料内容侵犯了您的知识产权,请扫码添加我们的相关工作人员,我们尽可能的保护您的合法权益。
1/6
2/6
3/6
还剩3页未读,
继续阅读
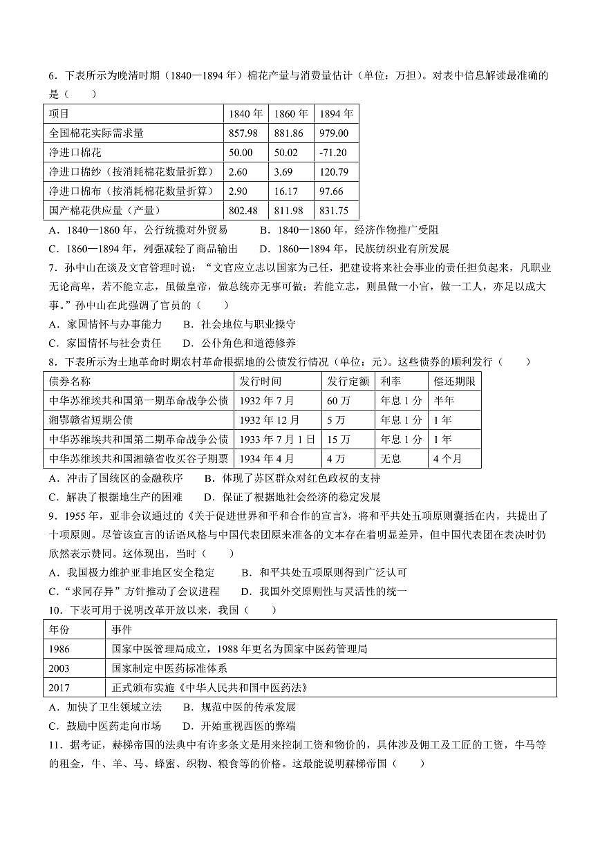
2024届广东省高三上学期12月联合质量检测-历史试题(含答案)
展开
这是一份2024届广东省高三上学期12月联合质量检测-历史试题(含答案),共6页。
相关试卷
2026届广东省“八校联盟”高三上学期质量检测(一)历史试题(含答案):
这是一份2026届广东省“八校联盟”高三上学期质量检测(一)历史试题(含答案),共10页。试卷主要包含了08,1%,7%,4%等内容,欢迎下载使用。
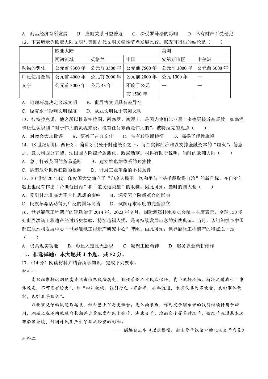
广东省八校2025届高三上学期8月联合检测历史试题(含答案):
这是一份广东省八校2025届高三上学期8月联合检测历史试题(含答案),共10页。
2024广东省部分名校高三上学期12月联合质量检测试题历史PDF版含答案:
这是一份2024广东省部分名校高三上学期12月联合质量检测试题历史PDF版含答案,文件包含广东省部分名校2023-2024学年高三上学期12月联合质量检测历史pdf、广东省部分名校2023-2024学年高三上学期12月联合质量检测历史答案pdf等2份试卷配套教学资源,其中试卷共4页, 欢迎下载使用。
相关试卷 更多
资料下载及使用帮助
版权申诉
- 1.电子资料成功下载后不支持退换,如发现资料有内容错误问题请联系客服,如若属实,我们会补偿您的损失
- 2.压缩包下载后请先用软件解压,再使用对应软件打开;软件版本较低时请及时更新
- 3.资料下载成功后可在60天以内免费重复下载
版权申诉
免费领取教师福利

