搜索
      上传资料 赚现金

      湖北省部分名校2024-2025学年高二下学期3月联考物理(A)试卷(Word版附解析)

      • 7.41 MB
      • 2025-03-24 23:27:08
      • 80
      • 0
      • 教习网3275309
      加入资料篮
      立即下载
      查看完整配套(共2份)
      包含资料(2份) 收起列表
      原卷
      湖北省部分名校2024-2025学年高二下学期3月联考物理试卷(A)(原卷版).docx
      预览
      解析
      湖北省部分名校2024-2025学年高二下学期3月联考物理试卷(A) Word版含解析.docx
      预览
      正在预览:湖北省部分名校2024-2025学年高二下学期3月联考物理试卷(A)(原卷版).docx
      湖北省部分名校2024-2025学年高二下学期3月联考物理试卷(A)(原卷版)第1页
      1/8
      湖北省部分名校2024-2025学年高二下学期3月联考物理试卷(A)(原卷版)第2页
      2/8
      湖北省部分名校2024-2025学年高二下学期3月联考物理试卷(A)(原卷版)第3页
      3/8
      湖北省部分名校2024-2025学年高二下学期3月联考物理试卷(A) Word版含解析第1页
      1/18
      湖北省部分名校2024-2025学年高二下学期3月联考物理试卷(A) Word版含解析第2页
      2/18
      湖北省部分名校2024-2025学年高二下学期3月联考物理试卷(A) Word版含解析第3页
      3/18
      还剩5页未读, 继续阅读

      湖北省部分名校2024-2025学年高二下学期3月联考物理(A)试卷(Word版附解析)

      展开

      这是一份湖北省部分名校2024-2025学年高二下学期3月联考物理(A)试卷(Word版附解析),文件包含湖北省部分名校2024-2025学年高二下学期3月联考物理试卷A原卷版docx、湖北省部分名校2024-2025学年高二下学期3月联考物理试卷AWord版含解析docx等2份试卷配套教学资源,其中试卷共26页, 欢迎下载使用。
      考试时间:2025 年 3 月 12 日上午 10:30-11:45 试卷满分:100 分
      注意事项:
      1.答题前,先将自己的姓名、准考证号、考场号、座位号填写在试卷和答题卡上,并将准考证
      号条形码粘贴在答题卡上的指定位置。
      2.选择题的作答:每小题选出答案后,用 铅笔把答题卡上对应题目的答案标号涂黑。写在
      试卷、草稿纸和答题卡上的非答题区域均无效。
      3.非选择题的作答:用黑色签字笔直接答在答题卡上对应的答题区域内。写在试卷、草稿纸和
      答题卡上的非答题区域均无效。
      一、选择题:本题共 10 小题,每小题 4 分,共 40 分。在每小题给出的四个选项中,1-7 题只
      有一项符合题目要求,8-10 题有多项符合题目要求。每小题全部选对得 4 分,选对但不全的
      得 2 分,有选错的得 0 分。
      1. 我们通常听到的声音是靠声波来传播的,而手机接收的是电磁波。关于机械波和电磁波,下列结论错误
      的是( )
      A. 它们都是波,能产生反射、折射、干涉和衍射现象
      B. 真空中电磁波传播的速度、波长和频率满足关系式
      C. 电磁波和机械波一样,都必须在介质中传播
      D. 机械波有横波和纵波,而电磁波都是横波
      【答案】C
      【解析】
      【详解】A.机械波与电磁波都是波,均具有博得特性,即均能产生反射、折射、干涉和衍射现象,故 A
      正确,不符合题意;
      B.真空中电磁波传播的速度为光速,其波长和频率满足关系式 ,故 B 正确,不符合题意;
      C.机械波传播需要介质,电磁波能够在真空中传播,即电磁波传播不需要介质,故 C 错误,符合题意;
      D.机械波有横波和纵波,而电磁波能够发生偏振现象,即电磁波都是横波,故 D 正确,不符合题意。
      故选 C。
      第 1页/共 18页
      2. 宽为 的光滑金属导轨与水平面成 角,质量为 、长为 的金属杆 水平放置在导轨上,如甲
      图所示。乙图为其截面图,空间存在着平行于纸面的匀强磁场,当回路中电流为 时,金属杆 恰好能静
      止。重力加速度为 ,则下列说法正确的是( )
      A. 金属杆 所受安培力大小可能是
      B. 金属杆 所受安培力大小一定是
      C. 磁感应强度大小可能是
      D. 磁感应强度大小一定是
      【答案】C
      【解析】
      【详解】A.金属杆 恰好能静止,当安培力方向沿斜面向上时,根据平衡条件可知,此时安培力最小,
      则有
      可知,金属杆 所受安培力大小不可能是 ,故 A 错误;
      B.结合上述可知,安培力大于或等于 ,即金属杆 所受安培力大小可能是 ,故 B 错误;
      CD.结合上述,安培力最小值为 ,则有
      解得
      可知,磁感应强度大小可能是 ,但磁感应强度大小不一定是 ,故 C 正确,D 错误。
      故选 C。
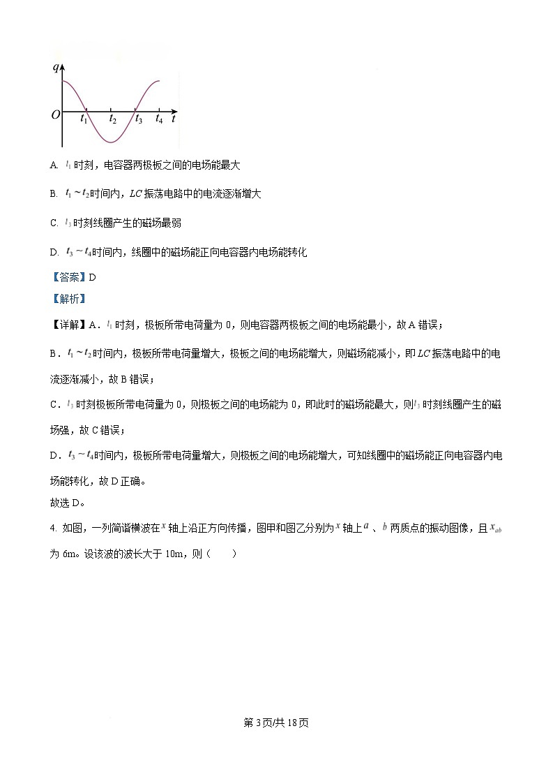
      3. 如图所示为 LC 振荡电路中,从 时刻开始描绘的平行板电容器所带的电荷量 关于时间 的变化规
      律。则下列说法正确的是( )
      第 2页/共 18页
      A. 时刻,电容器两极板之间的电场能最大
      B. 时间内,LC 振荡电路中的电流逐渐增大
      C. 时刻线圈产生的磁场最弱
      D. 时间内,线圈中的磁场能正向电容器内电场能转化
      【答案】D
      【解析】
      【详解】A. 时刻,极板所带电荷量为 0,则电容器两极板之间的电场能最小,故 A 错误;
      B. 时间内,极板所带电荷量增大,极板之间的电场能增大,则磁场能减小,即 LC 振荡电路中的电
      流逐渐减小,故 B 错误;
      C. 时刻极板所带电荷量为 0,则极板之间的电场能为 0,即此时的磁场能最大,则 时刻线圈产生的磁
      场强,故 C 错误;
      D. 时间内,极板所带电荷量增大,则极板之间的电场能增大,可知线圈中的磁场能正向电容器内电
      场能转化,故 D 正确。
      故选 D。
      4. 如图,一列简谐横波在 轴上沿正方向传播,图甲和图乙分别为 轴上 、 两质点的振动图像,且
      为 6m。设该波的波长大于 10m,则( )
      第 3页/共 18页
      A. 波的周期为 5s
      B. 时刻 质点向 轴正方向振动
      C. 波速为 6m/s
      D. 波速为 8m/s
      【答案】C
      【解析】
      【详解】A.根据振动图像可知,波的周期为 4s,故 A 错误;
      B.根据图甲可知, 时刻 质点向 轴负方向振动,故 B 错误;
      CD.波在 轴上沿正方向传播,0 时刻, 质点位于平衡位置向下运动, 质点位于波峰位置,波形从 质
      点位置传播到 质点位置传播的距离为 (n=0,1,2,3…)
      根据题意有
      解得 n=0
      可知
      波传播速度
      故 C 正确,D 错误。
      故选 C。
      5. 某家用燃气灶点火装置原理图如图甲所示,转换器可以将直流电压转换为如图乙所示的正弦交流电压,
      并加在一台理想变压器的原线圈上,变压器原、副线圈的匝数分别为 和 。点火时钢针与
      金属板间电压的瞬时值最大可以达到 ,钢针和金属板间引发电火花进而点燃气体,电压表为理想电表。
      下列说法正确的是( )
      第 4页/共 18页
      A. 去掉转换器,该点火装置仍然能正常使用
      B. 图乙中 的值为 15V
      C. 电压表的示数为 150V
      D. 若 ,则钢针与金属板间电压最大值可以达到 5000V
      【答案】D
      【解析】
      【详解】A.去掉转化器后,变压器接入恒定直流电,变压器不能够正常工作,该点火装置不能正常使用,
      故 A 错误;
      B.点火时钢针与金属板间电压的瞬时值最大可以达到 ,根据
      解得
      故 B 错误;
      C.电压表的示数为有效值,则有
      故 C 错误;
      D.若 ,令钢针与金属板间电压最大值为 ,根据
      解得
      故 D 正确。
      故选 D。
      6. 如图所示的电路为演示自感现象的实验电路,若闭合开关 S,电路达到稳定后,通过线圈 的电流为 ,
      通过 灯的电流为 , 灯处于正常工作状态。其中, 是自感系数很大的线圈,但其自身的直流电阻几
      乎为 0, 灯和 灯是两个相同的小灯泡。则下列说法中正确的是( )
      第 5页/共 18页
      A. 闭合瞬间, 灯发光, 灯不发光,然后 灯由较亮变得更为明亮, 灯逐渐变亮,直到最亮
      B. 闭合瞬间, 灯和 灯同时发光,然后 灯由较亮变得暗淡, 灯逐渐变亮,直到最亮
      C. 断开, 灯延迟熄灭; 灯会突然变亮再逐渐熄灭,其中的电流由 逐渐减为零
      D. 断开, 灯立即熄灭; 灯会突然变亮再逐渐熄灭,其中的电流由 逐渐减为零
      【答案】D
      【解析】
      【详解】AB.由于, 是自感系数很大的线圈,但其自身的直流电阻几乎为 0,则电路稳定时,线圈相当
      于一根导线, 闭合瞬间,由于线圈的自感,导致线圈中的电流由 0 逐渐增大,此时 灯和 灯同时发光,
      由于线圈自感对电流的阻碍作用逐渐减小,而线圈与 并联,即电路对电流总的阻碍作用减小,使得 灯
      逐渐变亮,当电路稳定时,线圈相当于一根导线, 灯被短路,则 灯逐渐变暗,直到熄灭,故 AB 错误;
      CD. 断开, 灯不在闭合回路中,则 灯立即熄灭,此时由于线圈的自感作用,线圈相当于一个电源,
      线圈中的电流在新回路中由原来的稳定值 逐渐减为 0,由于稳定时, 灯熄灭,则 断开时, 灯会突
      然变亮再逐渐熄灭,其中的电流由 逐渐减为零,故 C 错误,D 正确。
      故选 D。
      7. 如图所示,垂直纸面向里的匀强磁场的区域宽度为 ,磁感应强度的大小为 。一直角边长为 的等腰
      直角三角形均匀导线框 ABC 从图示位置开始沿 轴正方向以速度 匀速穿过磁场区域。规定逆时针电流方
      向为正,水平向左为安培力的正方向。则关于线框中的电流 ,线框受到的安培力 与线框移动距离 的
      关系图像可能正确的是( )
      第 6页/共 18页
      A. B.
      C. D.
      【答案】A
      【解析】
      【详解】AB.导线框进入磁场中切割磁感线的有效长度与位移大小 相等,导线框进入磁场中的感应电动

      此过程的感应电流
      感应电流与位移大小成正比,根据右手定则可知,感应电流方向沿逆时针方向,即感应电流为正值,上述
      过程导线框的位移为 L;当导线框的 A 出磁场后,导线框切割磁感线的有效长度始终为 L,即感应电动势一
      定,感应电流一定,根据右手定则可知,感应电流方向沿逆时针方向,感应电流为正值,此过程维持的位
      移大小为 L;当导线框的 BC 边开始进入磁场时,令从导线框刚刚进入磁场作为初始位置,总位移为 ,则
      磁感线的有效长度 ,导线框进入磁场中的感应电动势
      根据右手定则可知,感应电流方向沿顺时针方向,为负值,则此过程的感应电流
      第 7页/共 18页
      结合上述可知,A 正确,B 错误;
      CD.结合上述可知,导线框刚刚进入磁场时感应电流方向沿逆时针方向,根据左手定则可知,安培力方向
      向左,安培力为正值,大小为
      可知,安培力与位移成二次函数的关系;当导线框的 A 出磁场后,感应电流方向沿逆时针方向,根据左手
      定则可知,安培力方向向左,安培力为正值,大小为
      当导线框的 BC 边开始进入磁场时,感应电流方向沿顺时针方向,根据左手定则可知,安培力方向向左,安
      培力为正值,大小为
      可知,安培力与位移成二次函数 关系,故 CD 错误。
      故选 A。
      8. 如图所示是一个用透明介质做成的四棱柱的横截面图,其中 。现有一束由红
      色和绿色组成的复色光从图示位置垂直入射到棱镜的截面 上,光路图如图所示,其中 光经 面折射
      后射出, 光经 面全反射后从 面射出,下列说法中正确的是( )
      A. 该介质对 光的折射率小于对 光的折射率
      B. 为绿光, 为红光
      C. 光在该介质中的传播速度小于 光
      D. 两束光经相同的双缝干涉装置形成干涉条纹, 光的条纹间距大于 光条纹间距
      【答案】AD
      【解析】
      第 8页/共 18页
      【详解】AC.由图知,a 光在 CD 界面未发生全反射,b 光在 CD 界面发生全反射,而 a、b 光在 CD 界面
      的入射角相同,由全反射的条件知,b 光的临界角比 a 光的小,由临界角公式
      可知,该介质对 a 光的折射率小于对 b 光的折射率,由
      可知,a 光在该介质中的传播速度大于 b 光,故 A 正确,C 错误;
      B.介质对 a 光的折射率小于对 b 光的折射率,折射率大的色光频率大,波长小,则 a 光的波长比 b 光的长,
      而红光的波长比绿光的长,可知 a 为绿光时,b 不可能为红光,故 B 错误;
      D.由双缝干涉条纹间距公式
      可知,两束光经相同的双缝干涉装置形成干涉条纹,a 光的条纹间距大于 b 光条纹间距,故 D 正确。
      故选 AD。
      9. 在一个很小的矩形半导体薄片上,制作四个电极 E、F、M、N,做成了一个霍尔元件,在 E、F 间通入
      恒定电流 ,同时外加与薄片垂直的磁场 B, 、 间的电压为 。已知半导体薄片中的载流子为正电
      荷,电流与磁场的方向如图所示,下列说法正确的有( )
      A. 板电势低于 板电势 B. 板电势高于 板电势
      C. 通入电流越大, 越大 D. 磁感应强度越大, 越大
      【答案】BCD
      【解析】
      【详解】AB.半导体薄片中的载流子为正电荷,根据左手定则可知,正电荷在洛伦兹力作用下向 N 极聚集,
      可知, 板电势高于 板电势,故 A 错误,B 正确;
      CD.令 M、N 间距为 d,稳定时,洛伦兹力与电场力平衡,则有
      令沿电流方向的截面积为 S,则有
      解得
      第 9页/共 18页
      可知,通入电流越大, 越大,磁感应强度越大, 越大,故 CD 正确。
      故选 BCD。
      10. 如图所示,在 平面 某区域内存在方向垂直纸面向外、磁感应强度大小 的有界匀强磁场,
      一质子从 轴上的某点 以大小为 、方向与 轴正方向成 的速度沿 平面射入第一象限,质子
      在磁场中运动时间为 。已知质子的电荷量为 ,质量为 ,不计质子重力,下列说法正确的是( )
      A. 如果该磁场区域是圆形,则该磁场的最小面积为
      B. 如果该磁场区域是圆形,则该磁场的最小面积为
      C. 如果该磁场区域是矩形,则该磁场的最小面积为
      D. 如果该磁场区域是矩形,则该磁场的最小面积为
      【答案】BD
      【解析】
      【详解】由题意,根据 ,
      可得质子在磁场中运动的半径和周期 ,
      质子运动轨迹所对应的圆心角 满足
      求得
      显然无论磁场为何形状,粒子在磁场中的运动轨迹是确定的。
      AB.由数学知识可知当圆形磁场的半径恰好等于质子在磁场中运动轨迹所对应的弦长的一半是,此时圆形
      第 10页/共 18页
      磁场面积最小,由几何知识得最小圆形磁场的半径为
      面积为
      故 A 错误,B 正确;
      CD.如果该磁场区域是矩形,由数学知识可知以质子在磁场中运动的弦长为长,以圆弧最高点到弦的距离
      为宽,则矩形的面积最小。由几何关系可得此时矩形的宽度为
      长度为
      对应最小面积为
      故 C 错误,D 正确。
      故选 BD。
      二、实验题:本题共 2 小题,共 16 分。请把正确答案填在横线上,不要求写出计算过程。
      11. 为了节能和环保,一些公共场所用光敏电阻制作光控开关来控制照明系统。光敏电阻是阻值随光的照度
      变化而发生变化的元件(物理学中用照度描述光的强弱,光越强照度越大,照度的单位为 1x)。某光敏电阻
      在不同照度下的阻值变化如下表:
      电 阻
      7.5 4.0 2.8 2.3 2.0 1.8
      (1)表中数据说明光敏电阻的阻值随着光照的增强而______(填“增大”或“减小”);
      (2)某种路灯自动控制装置,就是采用上述类型的光敏电阻作为传感器,再借助电磁开关,实现控制路灯
      自动在白天关闭,黑夜打开。某种电磁开关的内部结构如下图所示。其中,1、2 两接线柱连接励磁线圈(励
      磁线圈电阻忽略不计),3、4 两接线柱相当于路灯的开关,分别与弹簧片和触点连接。当励磁线圈中的电流
      大于或等于 时,电磁铁吸合铁片,弹簧片和触点分离,3、4 断开;当励磁线圈中的电流小于 时,
      3、4 接通。现在把直流电源 (电动势 ,内阻忽略不计)、励磁线圈限流保护电阻 (调节到 )、
      光敏电阻 通过导线开关依次连接到 1、2 两接线柱与励磁线圈组成电路。闭合开关 ,如下图所示。则在
      天色渐暗时,照度低于______lx 时路灯将会点亮。
      第 11页/共 18页
      照 度
      0 2 0.4 0.6 0 8 1.0 1.2
      (3)为了更加节能和环保,设计让天色更暗时,路灯点亮,应该把励磁线圈限流保护电阻 适当调______
      (选填“大”或“小”)。
      【答案】(1)减小 (2)1.0
      (3)小
      【解析】
      【小问 1 详解】
      根据表中数据可知,光敏电阻的阻值随着光照的增强而减小。
      【小问 2 详解】
      当励磁线圈中的电流等于 时,根据
      解得
      结合表格中数据可知,在天色渐暗时,照度低于 1.0lx 时路灯将会点亮。
      【小问 3 详解】
      天色更暗时,光敏电阻接入阻值更大,为了使励磁线圈中的电流大于或等于 时,电磁铁吸合铁片,弹
      簧片和触点分离,则需要把励磁线圈限流保护电阻 适当调小。
      12. 某同学用如图所示的实验装置来验证动量守恒定律。在滑块 、 上分别固定碰撞架和宽度均为 的遮
      光条,测出滑块 、 (含遮光条和碰撞架)的总质量 和 ;在气垫导轨上固定光电门Ⅰ、Ⅱ,右端固
      定轻质弹簧,将气垫导轨调节至水平。打开气泵电源,将 、 置于气垫导轨上,向右推动滑块 ,使其压
      缩弹簧,然后将 静止释放。 脱离弹簧后经过光电门 所用的时间为 , 、 发生碰撞后, 向左运动
      经过光电门Ⅱ所用的时间为 , 向右运动经过光电门Ⅰ所用的时间为 , 向右通过光电门Ⅰ之前 不会
      与 再次碰撞。
      第 12页/共 18页
      (1)本实验______(填“需要”或“不需要”)测量遮光条的宽度 ;
      (2)规定水平向左为正方向,若满足等式______(用题中的字母表示),则滑块 、 碰撞前后动量守恒;
      若满足 ______(结果只用 、 表示),则滑块 、 发生的是弹性碰撞;
      (3)若 ,当 、 发生弹性碰撞时, 的值为______;
      【答案】(1)不需要 (2) ①. ②.
      (3)2
      【解析】
      【小问 1 详解】
      脱离弹簧后经过光电门 的速度、 向左运动经过光电门Ⅱ的速度、 向右运动经过光电门Ⅰ的速度大小
      分别为 , ,
      根据动量守恒定律有
      解得
      可知,本实验不需要测量遮光条的宽度 。
      【小问 2 详解】
      [1]结合上述可知,规定水平向左为正方向,若滑块 、 碰撞前后动量守恒,则需要满足等式
      [2]若碰撞过程机械能守恒,则有
      若为弹性碰撞,结合上述有
      解得
      第 13页/共 18页
      【小问 3 详解】
      、 发生弹性碰撞时,则有 ,
      解得
      当 时,解得
      结合上述解得
      三、计算题:本题共 3 小题,共 44 分。解答应写出必要的文字说明、方程式和重要的演算步
      骤,只写出最后答案的不能得分。有数值计算的题,答案必须明确写出数值和单位。
      13. 如图所示,矩形线圈 abcd 在匀强磁场中绕垂直于磁场的轴 匀速转动,线圈的面积 ,匝
      数 、线圈总电阻为 ,匀强磁场的磁感应强度大小为 ,线圈两端通过滑环、电刷外
      接一个阻值为 的定值电阻。从线圈平面经中性面开始计时(t=0)并以 的转速匀速转动时,
      求:
      (1)写出线圈中感应电动势 随时间 的瞬时值表达式;
      (2)在 的时间内电阻 上所产生的热量 。
      【答案】(1)
      (2)450J
      【解析】
      【小问 1 详解】
      线圈转动过程产生的交流电的峰值为
      第 14页/共 18页
      图中以中性面作为计时起点,则感应电动势的瞬时值
      【小问 2 详解】
      电流的有效值 。
      则在 内 R 上的焦耳热
      14. 如图所示为真空中的实验装置,现有一带正电的粒子从 A 板由静止开始加速,加速后沿平行金属板 C、
      D 的中心线进入偏转电场,在偏转电场中粒子恰好能从下极板的边缘飞出,飞出后立即进入垂直纸面向里
      的匀强有界磁场,最后垂直磁场边界离开。已知粒子的质量为 ,电量为 ,平行金属板 A、B 之间的加速
      电压为 ,偏转电场金属板 C、D 的板长为 ,间距为 ,有界磁场的宽度为 ,不计粒子的重力,
      求:
      (1)偏转电场 大小(用 表示);
      (2)有界磁场磁感应强度的大小;
      (3)带电粒子在磁场中运动的时间。
      【答案】(1)
      (2)
      (3)
      【解析】
      【小问 1 详解】
      设带电粒子离开加速电场速度为 ,则有
      在偏转电场中沿板方向
      第 15页/共 18页
      在偏转电场中垂直于板方向
      解得
      【小问 2 详解】
      设带电粒子离开偏转电场时速度为 ,根据动能定理
      解得
      带电粒子离开偏转电场时速度偏转角为 ,则有
      解得
      设带电粒子进入磁场后运动半径为 ,根据几何关系有
      带电粒子在磁场中,根据
      解得
      【小问 3 详解】
      带电粒子在磁场中运动的周期为
      带电粒子在磁场中运动的时间
      解得
      15. 如图所示, 和 是两条足够长、相距为 的平行金属导轨, 左侧圆弧轨道表面光滑,
      右侧水平轨道表面粗糙,并且 右侧空间存在一竖直向上、磁感应强度大小为 的匀强磁场。在左侧圆
      弧轨道上高为 处垂直导轨放置一导体棒 ,在右侧水平轨道上某位置垂直导轨放置另一导体棒 。已
      知 棒和 棒的质量分别为 和 ,接入回路部分的电阻均为 , 棒与水平轨道间的动摩擦因数
      为 ,圆弧轨道与水平轨道平滑连接且电阻不计。现将 棒由静止释放,让其沿轨道下滑并进入磁场区域,
      最终在棒 左侧距 为 处停下,此过程中 棒因摩擦一直处于静止状态。重力加速度为 ,求:
      第 16页/共 18页
      (1) 棒刚进入磁场时所受安培力 的大小;
      (2) 棒在磁场中的运动时间 ;
      (3)若水平轨道光滑,求 棒从开始运动到最终达到稳定状态的过程中所产生的热量 以及为使两棒
      不相碰,棒 初始位置与 的最小距离 。
      【答案】(1)
      (2)
      (3) ,
      【解析】
      【小问 1 详解】
      棒下滑过程,根据机械能守恒可得
      解得
      棒刚进入磁场时,产生的电动势为
      回路电流为
      棒所受安培力大小为
      联立解得
      【小问 2 详解】
      从 棒进入磁场到停止运动过程运,由动量定理得
      第 17页/共 18页
      其中
      解得
      【小问 3 详解】
      若水平轨道光滑, 棒、 棒组成的系统满足动量守恒,最终达到共速,设其为 ,则有
      根据能量守恒定律可得

      联立解得
      双棒均运动时安培力表达式为
      对 棒运用动量定理可得
      其中
      联立可得
      第 18页/共 18页

      相关试卷 更多

      资料下载及使用帮助
      版权申诉
      • 1.电子资料成功下载后不支持退换,如发现资料有内容错误问题请联系客服,如若属实,我们会补偿您的损失
      • 2.压缩包下载后请先用软件解压,再使用对应软件打开;软件版本较低时请及时更新
      • 3.资料下载成功后可在60天以内免费重复下载
      版权申诉
      若您为此资料的原创作者,认为该资料内容侵犯了您的知识产权,请扫码添加我们的相关工作人员,我们尽可能的保护您的合法权益。
      入驻教习网,可获得资源免费推广曝光,还可获得多重现金奖励,申请 精品资源制作, 工作室入驻。
      版权申诉二维码
      欢迎来到教习网
      • 900万优选资源,让备课更轻松
      • 600万优选试题,支持自由组卷
      • 高质量可编辑,日均更新2000+
      • 百万教师选择,专业更值得信赖
      微信扫码注册
      手机号注册
      手机号码

      手机号格式错误

      手机验证码 获取验证码 获取验证码

      手机验证码已经成功发送,5分钟内有效

      设置密码

      6-20个字符,数字、字母或符号

      注册即视为同意教习网「注册协议」「隐私条款」
      QQ注册
      手机号注册
      微信注册

      注册成功

      返回
      顶部
      学业水平 高考一轮 高考二轮 高考真题 精选专题 初中月考 教师福利
      添加客服微信 获取1对1服务
      微信扫描添加客服
      Baidu
      map