河北省邯郸市大名县第一中学2024-2025学年高二下学期开学考试 生物试题(含答案)
展开
这是一份河北省邯郸市大名县第一中学2024-2025学年高二下学期开学考试 生物试题(含答案),共11页。试卷主要包含了单选题,多选题,非选择题等内容,欢迎下载使用。
1.如图为人体体液之间物质交换示意图,其中甲~丁表示人体体液的四种不同组成成分。下列叙述正确的是( )
A.淋巴细胞生活的内环境是乙、丙、丁
B.甲中可含有抗体、激素和纤维素
C.甲与乙的最主要区别是乙中含有较多氨基酸
D.节食导致营养不良的患者,因血浆渗透压下降而引起组织水肿
2.图甲表示置于生理盐水中的离体神经纤维,受刺激前后膜两侧电位变化情况;图乙表示用电流计测定神经纤维膜外电位差的装置。下列叙述正确的是( )
甲 乙
A.在电极A、B之间的任意一点,给予适宜强度的电刺激,电流计指针将会发生2次方向相反的偏转
B.该离体神经纤维未受到刺激时,膜两侧的电位表现为外正内负,原因是钠离子内流
C.实验过程中,若提高生理盐水中钠离子浓度,则图甲中c点对应的膜电位将会增大,若用KCI溶液代替生理盐水,则给予神经纤维相同强度刺激时依然能产生神经冲动
D.在图乙M处滴加适量的某种药物,N处给予适宜强度的电刺激,若电流计指针发生1次偏转,则说明该药物能阻断神经冲动在神经纤维上的传导
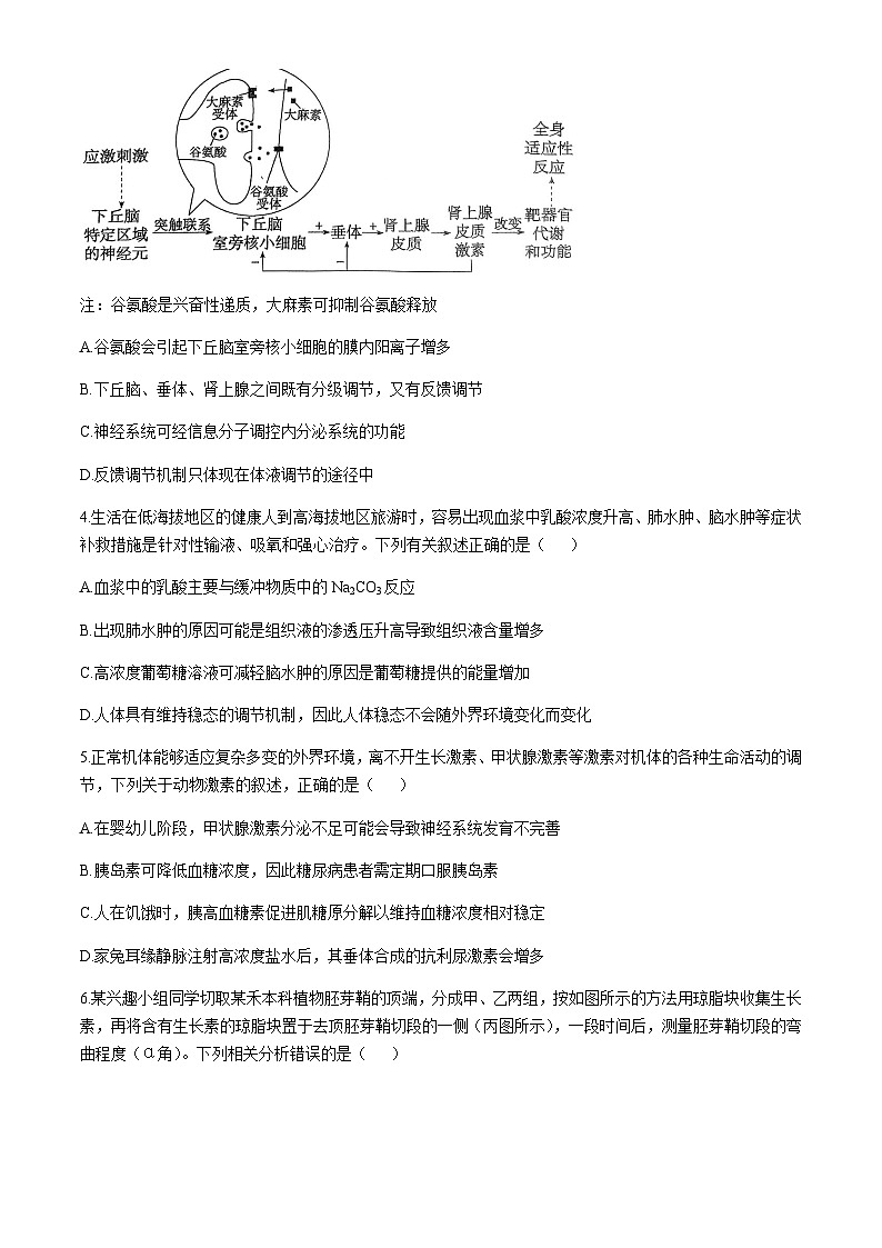
3.人在紧急情况下因肾上腺皮质激素分泌增加而产生的全身适应性反应称为“应激反应”。如图为该过程神经一体液调节途径。据图分析不能得出的是( )
注:谷氨酸是兴奋性递质,大麻素可抑制谷氨酸释放
A.谷氨酸会引起下丘脑室旁核小细胞的膜内阳离子增多
B.下丘脑、垂体、肾上腺之间既有分级调节,又有反馈调节
C.神经系统可经信息分子调控内分泌系统的功能
D.反馈调节机制只体现在体液调节的途径中
4.生活在低海拔地区的健康人到高海拔地区旅游时,容易出现血浆中乳酸浓度升高、肺水肿、脑水肿等症状补救措施是针对性输液、吸氧和强心治疗。下列有关叙述正确的是( )
A.血浆中的乳酸主要与缓冲物质中的Na2CO3反应
B.出现肺水肿的原因可能是组织液的渗透压升高导致组织液含量增多
C.高浓度葡萄糖溶液可减轻脑水肿的原因是葡萄糖提供的能量增加
D.人体具有维持稳态的调节机制,因此人体稳态不会随外界环境变化而变化
5.正常机体能够适应复杂多变的外界环境,离不开生长激素、甲状腺激素等激素对机体的各种生命活动的调节,下列关于动物激素的叙述,正确的是( )
A.在婴幼儿阶段,甲状腺激素分泌不足可能会导致神经系统发育不完善
B.胰岛素可降低血糖浓度,因此糖尿病患者需定期口服胰岛素
C.人在饥饿时,胰高血糖素促进肌糖原分解以维持血糖浓度相对稳定
D.家兔耳缘静脉注射高浓度盐水后,其垂体合成的抗利尿激素会增多
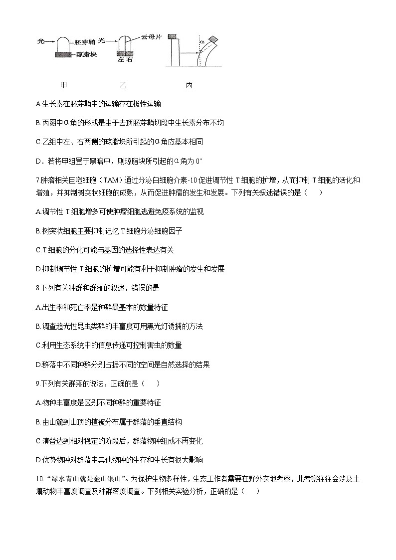
6.某兴趣小组同学切取某禾本科植物胚芽鞘的顶端,分成甲、乙两组,按如图所示的方法用琼脂块收集生长素,再将含有生长素的琼脂块置于去顶胚芽鞘切段的一侧(丙图所示),一段时间后,测量胚芽鞘切段的弯曲程度(α角)。下列相关分析错误的是( )
甲 乙 丙
A.生长素在胚芽鞘中的运输存在极性运输
B.丙图中α角的形成是由于去顶胚芽鞘切段中生长素分布不均
C.乙组中左、右两侧的琼脂块所引起的α角应基本相同
D.若将甲组置于黑暗中,则琼脂块所引起的α角为0°
7.肿瘤相关巨噬细胞(TAM)通过分泌白细胞介素-10促进调节性T细胞的扩增,从而抑制T细胞的活化和增殖,并抑制树突状细胞的成熟,从而促进肿瘤的发生和发展。下列有关叙述错误的是( )
A.调节性T细胞增多可使肿瘤细胞逃避免疫系统的监视
B.树突状细胞主要抑制记忆T细胞分泌细胞因子
C.T细胞的分化可能与基因的选择性表达有关
D.抑制调节性T细胞的扩增可能有利于抑制肿瘤的发生和发展
8.下列有关种群和群落的叙述,错误的是
A.出生率和死亡率是种群最基本的数量特征
B.调查趋光性昆虫类群的丰富度可用黑光灯诱捕的方法
C.利用生态系统中的信息传递可控制害虫的数量
D.群落中不同种群分别占据不同的空间是自然选择的结果
9.下列有关群落的说法,正确的是( )
A.物种丰富度是区别不同种群的重要特征
B.由山麓到山顶的植被分布属于群落的垂直结构
C.演替达到相对稳定的阶段后,群落物种组成不再变化
D.优势物种对群落中其他物种的生存和生长有很大影响
10.“绿水青山就是金山银山”。为保护生物多样性,生态工作者需要在野外实地考察,此考察往往会涉及土壤动物丰富度调查及种群密度调查。下列相关实验分析,正确的是( )
A.可利用土壤小动物避光、避热的特性,设计诱虫器收集土样中的小动物
B.在研究土壤小动物类群丰富度的过程中,一般采用样方法和标记重捕法
C.用标记重捕法调查动物种群密度时,标记物脱落会导致种群密度估算值偏小
D.用五点取样法调查植物种群密度时,应选取种群密度最大的样方作为实验结果
11.如图为碳元素在生态系统中循环的模式图,图中甲、乙、丙表示生态系统的生物成分,箭头表示生理过程。下列相关叙述中,不正确的是( )
A.d过程代表光合作用,b过程代表呼吸作用
B.甲所示的营养级在食物链中占有的碳元素最多
C.碳元素在甲、乙、丙之间以有机物的形式传递
D.碳元素可在无机环境和生物群落之间反复利用
12.下图表示某人工设计的生态系统,下列叙述不正确的是( )
A.该生态系统经过能量的多级利用提高了总能量利用率
B.该生态系统的分解者是蝇蛆和蚯蚓,促进了生态系统中物质和能量循环流动的进行
C.合理使用农家肥可提高葡萄和蔬菜的产量
D.该生态系统遵循了循环原理,但各营养级之间的能量传递效率并未提高
13.某城市通过铺设生态浮床(如下图所示),利用浮水植物(如凤眼莲,能吸收重金属离子)和挺水植物(如芦苇,能作为造纸等工业生产的原料)来净化水质,恢复淡水生态系统。下列分析错误的是( )
A.凤眼莲和芦苇的使用体现了生物多样性的直接价值,同时也体现了生态工程建设的协调原理
B.生态浮床使得水体净化污染的能力提升,从而使得该城市的生态足迹减小
C.生态浮床的铺设增加了淡水生态系统的物种丰富度
D.生态浮床的植物通过遮光和大量吸收水体中的无机盐使得浮游藻类大量减少
二、多选题
14.生态系统中的信息在生物之间、生物与环境之间传递,把生态系统的各组分联系成为一个整体。下列与生态系统信息传递及其应用相关的叙述,正确的是( )
A.“老马识途”、“杯弓蛇影”体现了物理信息的传递
B.生态系统的信息传递都是双向的,而能量流动是单向的
C.可利用信息素吸引传粉昆虫,提高果树的传粉率和结实率
D.延长光照时间,可提高蛋鸡的产蛋率,可使某些植物开花提前
15.下列关于人口过度增长的影响,叙述错误的是( )
A.生态足迹会随着消费水平的增高而逐渐增大
B.对资源不断开发,造成资源危机
C.由于生态足迹的扩大,改造环境的力量增大
D.与环境协同发展,生态环境处于动态平衡
16.厦门大学夏宁邵教授研发出世界首例获得批准的戊肝疫苗,该疫苗能够提供至少4.5年的持久保护。下列关于该疫苗的叙述错误的是( )
A.戊型肝炎疫苗属于抗原
B.接种该疫苗,机体发生的免疫反应属于特异性免疫
C.机体产生了细胞因子和抗体是该疫苗能提供持久保护的原因
D.戊型肝炎病毒侵入机体后,能被内环境中的细胞毒性T细胞和浆细胞特异性识别
17.如图是某同学绘制的生态系统能量金字塔,其中a~d代表能量值。下列叙述正确的是( )
A.图中的能量c可代表生产者呼吸释放的热能及流向分解者的能量
B.该金字塔的底座属于生产者通过光合作用或化能合成作用固定的能量
C.一般来说,能量金字塔和生物数量金字塔一样,都会出现倒置的现象
D.第一个营养级与第二个营养级之间的能量传递效率为
18.狂犬病病毒是一种嗜神经病毒,可由神经—肌肉接点处入侵神经细胞,过程如图所示。目前疫苗接种是预防和控制狂犬病发病最有效的措施。狂犬病疫苗是将狂犬病病毒接种在地鼠肾细胞中培养后,收获病毒液,经灭活纯化而成。下列选项中不正确的是( )
A.神经细胞被狂犬病病毒感染后由辅助性T细胞直接将其裂解
B.体液中的吞噬细胞吞噬消化侵入人体的部分病毒,此过程属于人体的第二道防线
C.狂犬病病毒被胞吞进入突触小体,病毒RNA沿着轴突逆行,与神经冲动传导的方向相反
D.人被咬伤后可注射狂犬病疫苗,以刺激浆细胞产生抗体直接消灭病毒
三、非选择题
19.因含N、P元素的污染物大量流入,我国某大型水库曾连续爆发“水华”。为防治“水华”,在控制上游污染源的同时,研究人员依据生态学原理尝试在水库中投放以藻类和浮游动物为食的鲢鱼和鳙鱼,对该水库生态系统进行修复,取得了明显效果。
(1)藻类吸收利用水体中的N、P元素,浮游动物以藻类为食,银鱼主要以浮游动物为食。由图可知,将鲢、鳙鱼苗以一定比例投放到该水库后,造成银鱼生物积累量 ,引起该变化的原因是 。
(2)投放鲢、鳙这一方法是通过人为干预,调整了该生态系统食物网中相关物种生物积累量的 ,从而达到改善水质的目的。
(3)鲢鱼和鳙鱼是人们日常食用的鱼类。为继续将投放鲢、鳙的方法综合应用,在保持良好水质的同时增加渔业产量,以实现生态效益和经济效益的双赢,请提出两条具体措施 。
20.在种群调查过程中,数学模型提供了定量分析的工具,为保护和管理生物多样性提供科学依据。图1为草原中田鼠数量变化曲线图。回答下列问题:
(1)草原上的田鼠对生态环境破坏极大,最好在(填“b”“c”或“d”)时刻前进行防治。若图1中曲线Ⅱ表示在草原中投放了一定数量的蛇(田鼠的天敌)之后鼠的数量变化曲线,曲线Ⅱ表明蛇发挥明显效应的时间段是 ,若投放的蛇因不适应当地草原的环境部分死亡,则图中的a的角度将会(填“变大”“变小”或“不变”)。
(2)某同学利用血细胞计数板来估算酵母菌的种群数量,具体的实验操作为:将1mL酵母菌培养液加99mL无菌水稀释,用无菌吸管吸取上层溶液滴在计数板上,后盖上盖玻片并用滤纸吸去多余菌液,在显微镜下计数。
①该同学的操作存在两处错误,正确的操作分别是 。
②该同学改正错误的步骤后等到了如图2所示的结果,其中B点用血球计数板(规格为25×16,体积为1mm×1mm×0.1mm)计数,测得的酵母菌分布情况,一个中方格内有24个酵母菌,若以该中方格的酵母菌数代表整个计数室中每个中方格酵母菌数的平均值,则原1mL培养液中酵母菌种群的K值约为 个。若想要统计计数室内活的酵母菌数量,可以用 染液处理计数室内的酵母菌。
③在DE段酵母菌种群数量开始下降的原因是(写两点)。
21. 甲图是人体某组织的模式图,乙图是内环境稳态与各系统的功能联系示意图,①、②、③、④表示液体, A、B、C、E表示系统, D 表示器官。
(1)图甲中不属于人体内环境组成的液体是(填数字序号),④表示的液体是 ;
(2)与②相比,③含有更多的(化学物质)。③中该物质减少会引起组织水肿,原因是 。③的渗透压大小主要与 的含量有关。
(3)图中E表示 系统,具有运输体内物质的作用; 体内细胞只有通过F才能与外界环境发生物质交换,则F还可以称为 。
(4)正常情况下,图甲(填数字序号) 中的CO2浓度最高。病人因呼吸受阻,肌细胞会因无氧呼吸产生大量乳酸,乳酸进入血液后,可以与血液缓冲对]H2CO₃/NaHCO3中的 发生反应,使血液的pH维持相对稳定。
(5)临床上通过抽取血样来检测激素的水平,原因是 。
(6)下表为人体内几种不同体液的物质组成和含量的测定数据,则该表 ABCD中与图甲中①和③相对应的字母分别是
22.正常情况下,人体内环境的成分和理化性质能够维持相对稳定,是机体进行正常生命活动的必要条件。
(1)人体内环境的各种理化性质及化学物质含量会发生变化的原因是 。目前普遍认为,_________调节网络是机体维持稳态的主要调节机制。
(2)血浆中无机盐含量的相对稳定对于维持红细胞正常的形态与功能至关重要。为了验证血浆中的无机盐含量对红细胞形态的影响,兴趣小组的同学以鸡红细胞为实验材料设计了以下实验,请将其完善。(注: 鸟类用的生理盐水浓度为0.75%)
A.实验材料与工具:加入抗凝剂的新鲜猪血、生理盐水、质量分数为10%的 NaCl 溶液、蒸馏水、试管、滴管、显微镜。
B.方法步骤:
① ;
②向每支试管分别滴入1滴新鲜猪血, 振荡摇匀,放置5min;
③分别取每试管内的混合液各1滴分别制成临时装片;
④ 。
C. 预期结果:
(3)由此可见,医院里给病人补充盐溶液或输入药物时,应输入生理盐水或用生理盐水作为药物的溶剂,原因是 。
23.2016年中科院广州生物院的研究团队向外界公布了一项名为“NSI第三代免疫缺陷小鼠”的技术。该技术就是用基因敲除技术让小白鼠失去免疫能力。这种失去免疫能力的小鼠,可以在诸多方面为人类科学研究提供帮助。请回答下列问题:
(1)免疫系统是由免疫器官、免疫细胞和 等组成的。
(2)该免疫缺陷小鼠是通过敲除免疫基因来实现的。去掉免疫基因的目的就是让小鼠体内不能产生NK细胞(自然杀伤细胞)、 和 等特异性免疫细胞,从而失去特异性免疫能力。
(3)利用免疫缺陷小鼠构建人源化小鼠肿瘤模型,也就是让小鼠体内长出与肿瘤患者一样的肿瘤,然后评估各类药物的疗效。
现有多只带有某癌症患者等量肿瘤细胞的小鼠、抗肿瘤药物X和药物Y等实验所需的材料,请完善下列方案为癌症患者筛选出疗效更强的抗肿瘤药物。
①将带有等量肿瘤细胞的小鼠均分为甲、乙、丙三组。
②给甲组鼠定期注射适量的用生理盐水配制的抗肿瘤药物X,给乙组鼠定期注射 ,给丙组鼠定期注射 作对照。
③将三组鼠置于相同且适宜的条件下,用相同的食物和饮水饲养一段时间,检测和评估三组鼠体内肿瘤细胞的数量。如果肿瘤细胞数量关系为 ,则说明抗肿瘤药物X和抗肿瘤药物Y对该患者的治疗都有效,且抗肿瘤药物X的疗效更显著。
生物答案
19.(1) 明显下降 鲢、鳙与银鱼在食物上存在种间竞争关系
(2)比例
(3)定期适度捕捞鲢、鳙;定期合理投放鲢、鳙;控制性捕杀鲢、鳙的捕食者;控制人类活动(工业、农业、旅游等)对该水库生态环境的负面影响
20.(1) b ef 变大
(2) 将酵母菌培养液先进行振荡后再吸取溶液;先盖上盖玻片,再在盖玻片一侧滴加培养液 1.2×109 台盼蓝 培养液中营养物质消耗、代谢产物积累、pH降低等
21.(1) ① 淋巴(液)
(2) 蛋白质 血浆蛋白减少,渗透压下降,组织液回流减弱,组织间隙液体增加,导致组织水肿 无机盐、蛋白质
(3) 循环 内环境
(4) ① NaHCO3
(5)激素通过体液进行运输
(6)D、B
22.(1) 细胞的代谢活动和外界环境的不断变化 神经-体液-免疫
(2) 取3支试管,编号甲、乙、丙,分别加入生理盐水、质量分数为 10%的 NaCl 溶液、蒸馏水各2mL(或适量且等量) 用显微镜观察红细胞的形态,并记录结果 在生理盐水中的红细胞保持原来的形状,在质量分数为10%的 NaCl溶液中的红细胞(失水) 皱缩,在蒸馏水中的红细胞(吸水)破裂
(3)维持人体渗透压的平衡,使细胞保持正常的形态和功能
23.(1)免疫活性物质
(2) T细胞 B细胞
(3) ②等量的用生理盐水配制的抗肿瘤药物Y 等量的生理盐水 ③丙组>乙组>甲组
成分( mml/L)
Na⁺
K⁺
Ca2⁺
Mg²⁺
Cl⁻
有机酸
蛋白质
A
B
142
5.0
2.5
1.5
103.3
6.0
16.0
C
147
4.0
1.25
1.0
114.0
7.5
1.0
D
10
140
2.5
10.35
25
·
47
1
2
3
4
5
6
7
8
9
10
答案
D
D
D
B
A
D
B
A
D
A
题号
11
12
13
14
15
16
17
18
答案
A
B
A
CD
CD
CD
ABD
AD
相关试卷
这是一份河北省邯郸市大名县第一中学2024-2025学年高二上学期10月月考生物试卷,文件包含高二9月考参考答案解析docx、河北省邯郸市大名县第一中学2024-2025学年高二上学期10月月考生物试卷pdf等2份试卷配套教学资源,其中试卷共18页, 欢迎下载使用。
这是一份河北省邯郸市大名县第一中学2024-2025学年高一下学期5月月考生物试题,文件包含河北省邯郸市大名县第一中学2024-2025学年高一下学期5月月考生物试题pdf、2025年6月高一月考生物参考答案解析版1docx等2份试卷配套教学资源,其中试卷共17页, 欢迎下载使用。
这是一份河北省邯郸市大名县大名县第一中学2024-2025学年高二下学期3月月考生物试题(原卷版+解析版),共32页。试卷主要包含了单选题,多选题,非选择题等内容,欢迎下载使用。
相关试卷 更多
- 1.电子资料成功下载后不支持退换,如发现资料有内容错误问题请联系客服,如若属实,我们会补偿您的损失
- 2.压缩包下载后请先用软件解压,再使用对应软件打开;软件版本较低时请及时更新
- 3.资料下载成功后可在60天以内免费重复下载
免费领取教师福利

