若您为此资料的原创作者,认为该资料内容侵犯了您的知识产权,请扫码添加我们的相关工作人员,我们尽可能的保护您的合法权益。
1/10
2/10
3/10
还剩7页未读,
继续阅读
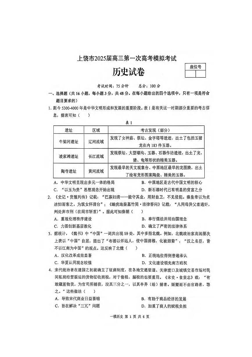
历史丨江西省上饶市2025届高三1月第一次高考模拟考试历史试卷及答案
展开
这是一份历史丨江西省上饶市2025届高三1月第一次高考模拟考试历史试卷及答案,共10页。
相关试卷
2025届江西省上饶市高三上学期第一次高考模拟考试历史试卷(解析版):
这是一份2025届江西省上饶市高三上学期第一次高考模拟考试历史试卷(解析版),共17页。试卷主要包含了选择题,非选择题等内容,欢迎下载使用。
江西省上饶市2025届高三上学期第一次高考模拟考试 历史 含答案:
这是一份江西省上饶市2025届高三上学期第一次高考模拟考试 历史 含答案,共10页。
江西省上饶市2025届高三上学期第一次高考模拟考试历史试卷(PDF版附答案):
这是一份江西省上饶市2025届高三上学期第一次高考模拟考试历史试卷(PDF版附答案),文件包含上饶市2025届高三第一次高考模拟考试历史试卷docx、2025届高三一模历史参考答案pdf等2份试卷配套教学资源,其中试卷共10页, 欢迎下载使用。
相关试卷 更多
资料下载及使用帮助
版权申诉
- 1.电子资料成功下载后不支持退换,如发现资料有内容错误问题请联系客服,如若属实,我们会补偿您的损失
- 2.压缩包下载后请先用软件解压,再使用对应软件打开;软件版本较低时请及时更新
- 3.资料下载成功后可在60天以内免费重复下载
版权申诉
免费领取教师福利

