若您为此资料的原创作者,认为该资料内容侵犯了您的知识产权,请扫码添加我们的相关工作人员,我们尽可能的保护您的合法权益。

1/8

2/8

3/8

1/2

1/1
还剩5页未读, 继续阅读
所属成套资源:云南省玉溪市一中2024-2025学年高一下学期3月月考各学科试题(Word版附答案)
成套系列资料,整套一键下载
云南省玉溪市一中2024-2025学年高一下学期3月月考历史试题(Word版附答案)
展开 这是一份云南省玉溪市一中2024-2025学年高一下学期3月月考历史试题(Word版附答案),文件包含试卷docx、月考双向细目表docx、参考答案docx等3份试卷配套教学资源,其中试卷共11页, 欢迎下载使用。
题型
题号
分值
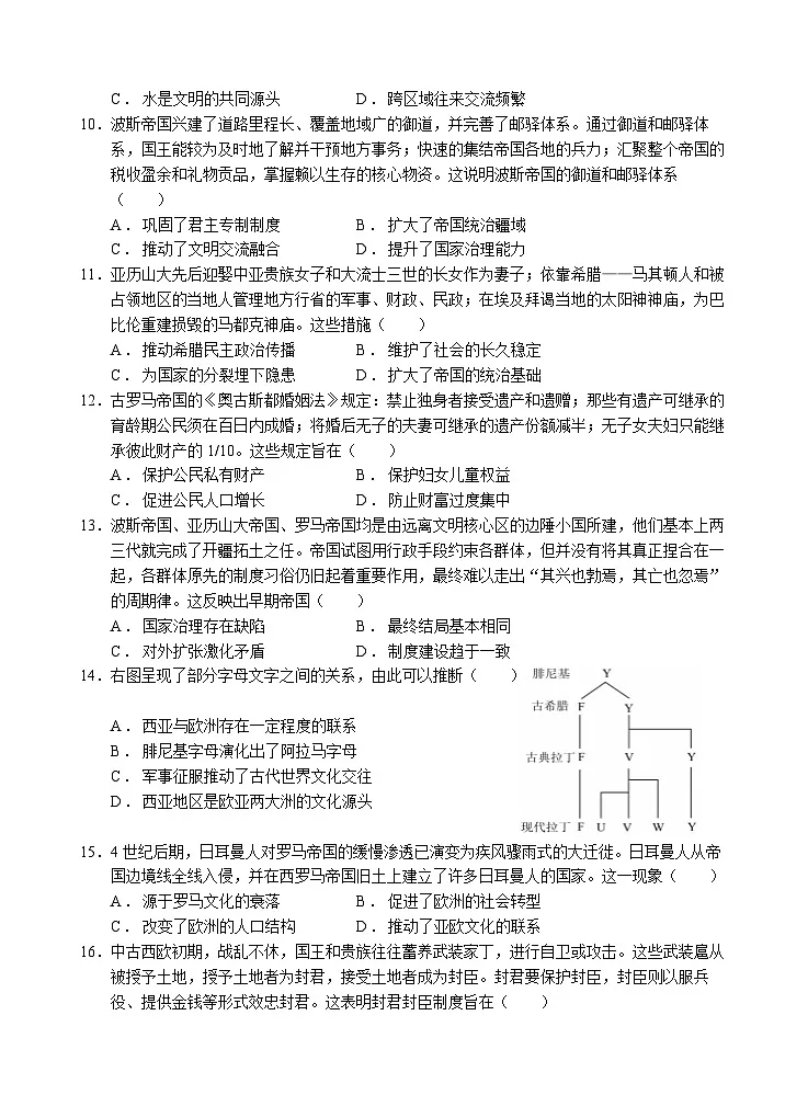
考查内容
核心素养
水平层次
唯 物
时 空
史料实证
历史解释
家国情怀
易
中
难
选择题
1
2
文明的产生的条件
√
√
√
2
2
文明的产生的标志
√
√
√
3
2
古代文明的分布
√
√
√
4
2
古代西亚的文明
√
√
√
√
√
5
2
古埃及文明
√
√
√
6
2
古印度文明
√
√
√
7
2
古希腊文明
√
√
8
2
文明多元性的原因
√
√
9
2
古代文明的扩展
√
√
10
2
波斯帝国
√
√
√
11
2
亚历山大帝国
√
√
12
2
罗马帝国
√
√
√
13
2
帝国的共性特征
√
√
14
2
文明的交流的内容
√
√
15
2
文明交流的意义
√
√
16
2
西欧封建社会的背景
√
√
17
2
西欧的封君封臣制度
√
√
18
2
庄园和农奴制度
√
√
√
19
2
中古西欧的王权
√
√
20
2
中古西欧城市的出现
√
√
21
2
中古西欧城市的特点
√
√
22
2
中古西欧的教会
√
√
23
2
拜占庭帝国
√
√
24
2
俄罗斯帝国
√
√
25
2
阿拉伯帝国的政治
√
√
26
2
阿拉伯帝国的经济
√
√
27
2
奥斯曼帝国
√
√
28
2
德里苏丹国
√
√
√
29
2
日本政治制度
√
√
30
2
朝鲜的文化
√
√
31
2
古代东部非洲文明
√
√
√
√
32
2
古代中非往来
√
√
√
33
2
玛雅文明
√
√
34
2
阿兹特克文明
√
√
35
2
印加文明
√
√
非选择题
36
18
全球联系的初步建立与世界格局的演变
√
√
√
√
√
√
37
12
地理环境对非洲历史的影响
√
√
√
√
√
相关试卷 更多
资料下载及使用帮助
版权申诉
- 1.电子资料成功下载后不支持退换,如发现资料有内容错误问题请联系客服,如若属实,我们会补偿您的损失
- 2.压缩包下载后请先用软件解压,再使用对应软件打开;软件版本较低时请及时更新
- 3.资料下载成功后可在60天以内免费重复下载
版权申诉
免费领取教师福利 

.png)




