若您为此资料的原创作者,认为该资料内容侵犯了您的知识产权,请扫码添加我们的相关工作人员,我们尽可能的保护您的合法权益。
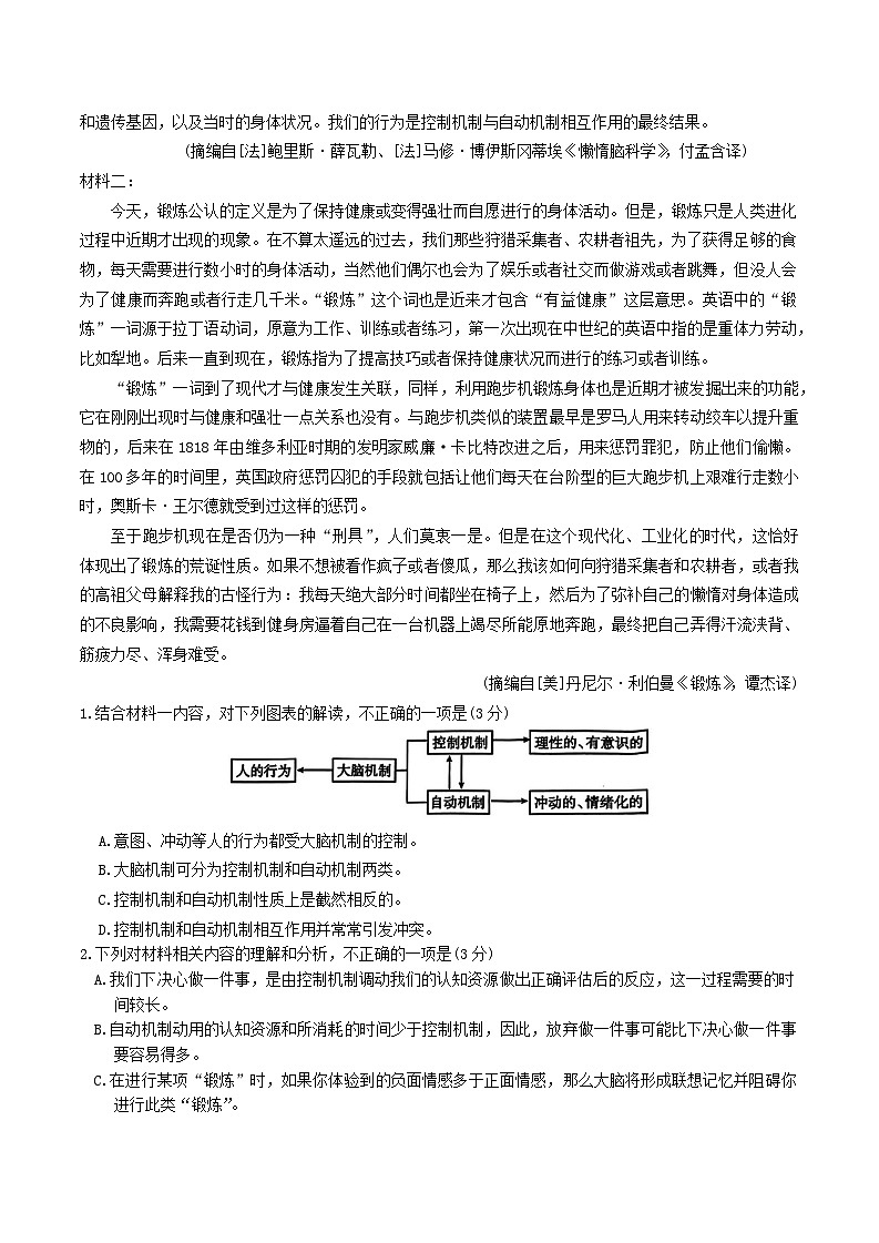
1/10
2/10
3/10
还剩7页未读,
继续阅读
所属成套资源:2025邯郸高三下学期3月第三次调研监测试题及答案(九科)
成套系列资料,整套一键下载
2025邯郸高三下学期3月第三次调研监测试题语文含答案
展开
这是一份2025邯郸高三下学期3月第三次调研监测试题语文含答案,共10页。试卷主要包含了请将各题答案填写在答题卡上,本试卷主要考试内容,有人说等内容,欢迎下载使用。
相关试卷
河北省邯郸市2025届高三高考模拟第四次调研监测-语文试题+答案:
这是一份河北省邯郸市2025届高三高考模拟第四次调研监测-语文试题+答案,共15页。
河北省邯郸市2025届高三下学期高考第四次调研监测语文试题及答案:
这是一份河北省邯郸市2025届高三下学期高考第四次调研监测语文试题及答案,共15页。
河北省邯郸市2025届高三下学期第三次调研监测语文试卷(含答案):
这是一份河北省邯郸市2025届高三下学期第三次调研监测语文试卷(含答案),共9页。试卷主要包含了请将各题答案填写在答题卡上,本试卷主要考试内容,有人说等内容,欢迎下载使用。
相关试卷 更多
资料下载及使用帮助
版权申诉
- 1.电子资料成功下载后不支持退换,如发现资料有内容错误问题请联系客服,如若属实,我们会补偿您的损失
- 2.压缩包下载后请先用软件解压,再使用对应软件打开;软件版本较低时请及时更新
- 3.资料下载成功后可在60天以内免费重复下载
版权申诉
免费领取教师福利

