若您为此资料的原创作者,认为该资料内容侵犯了您的知识产权,请扫码添加我们的相关工作人员,我们尽可能的保护您的合法权益。
1/9
2/9
3/9
还剩6页未读,
继续阅读
政治丨四川省成都市2022级(2025届)高三下学期3月第二次诊断学检测(成都二诊)政治试卷及答案
展开
这是一份政治丨四川省成都市2022级(2025届)高三下学期3月第二次诊断学检测(成都二诊)政治试卷及答案,共9页。
相关试卷
政治丨四川省成都市第七中学高2025届高三下学期三诊模拟考试(成七三诊)政治试卷及答案:
这是一份政治丨四川省成都市第七中学高2025届高三下学期三诊模拟考试(成七三诊)政治试卷及答案,共7页。
政治丨四川省成都石室中学高2025届高三下学期3月二诊模拟考试政治试卷及答案:
这是一份政治丨四川省成都石室中学高2025届高三下学期3月二诊模拟考试政治试卷及答案,共11页。
2025届四川省成都市二诊 成都市高三第二次诊断性检测 政治试题及答案:
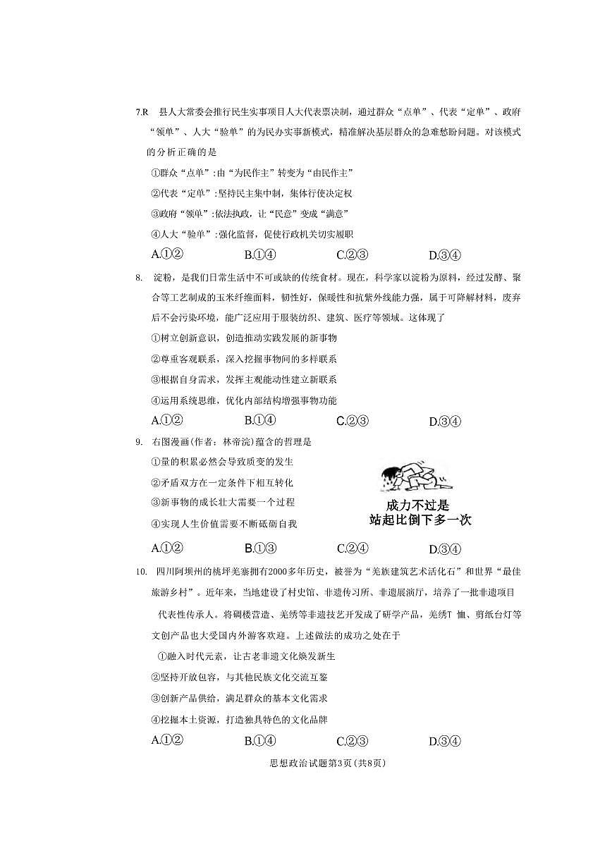
这是一份2025届四川省成都市二诊 成都市高三第二次诊断性检测 政治试题及答案,共12页。试卷主要包含了 右图漫画蕴含的哲理是等内容,欢迎下载使用。
相关试卷 更多
资料下载及使用帮助
版权申诉
- 1.电子资料成功下载后不支持退换,如发现资料有内容错误问题请联系客服,如若属实,我们会补偿您的损失
- 2.压缩包下载后请先用软件解压,再使用对应软件打开;软件版本较低时请及时更新
- 3.资料下载成功后可在60天以内免费重复下载
版权申诉
免费领取教师福利

