所属成套资源:甘肃省2025届高三下学期3月一模诊断考试各学科试卷(PDF版附答案)
百师联盟2025届高三下学期3月联考生物试卷(Word版附解析)
展开
这是一份百师联盟2025届高三下学期3月联考生物试卷(Word版附解析),文件包含百师联盟2025届高三下学期3月联考生物试卷原卷版docx、百师联盟2025届高三下学期3月联考生物试卷Word版含解析docx等2份试卷配套教学资源,其中试卷共32页, 欢迎下载使用。
2.回答选择题时,选出每小题答案后,用铅笔把答题卡上对应题目的答案标号涂黑,如需改
动,用橡皮擦干净后,再选涂其他答案标号。回答非选择题时,将案写在答题卡上,写在本
试卷上无效。
3.考试结束后,将本试卷和答题卡一并交回。
考试时间为 75 分钟,满分 100 分
一、选择题:本题共 12 小题,每小题 2 分,共 24 分。在每小题给出的四个选项中,只有一
项是符合题目要求的。
1. 水分胁迫是指植物水分的散失量超过吸收量,使植物组织细胞含水量下降,进而出现代谢失调的现象。
干旱、冰冻、高温或盐渍引起作物发生水分胁迫后,其细胞的合成反应减弱而水解反应增强,最终造成作
物减产。下列有关分析错误的是( )
A. 细胞内许多生物化学反应都有自由水的参与
B. 植物发生水分胁迫后,细胞内结合水与自由水比值减小
C. 水分胁迫会降低作物的暗反应,导致合成的有机物减少
D. 冰冻或高温也能通过改变酶的活性来影响细胞代谢速率
【答案】B
【解析】
【分析】细胞中的水:细胞内的水的存在形式是自由水和结合水,结合水是细胞结构的重要组成成分;自
由水是良好的溶剂,是许多化学反应的介质,自由水还参与许多化学反应,自由水对于营养物质和代谢废
物的运输具有重要作用;自由水与结合水不是一成不变的,可以相互转化,自由水与结合水的比值越高,
细胞代谢越旺盛,抗逆性越低,反之亦然。
【详解】A、细胞内许多生化反应都需要水的参与,如有机物的水解、光合作用的光反应阶段和有氧呼吸第
二阶段等,A 正确;
B、植物发生水分胁迫后,散失 水分是自由水,因此细胞内结合水与自由水比值增大,B 错误;
C、水分是光反应的原料,光反应可为暗反应提供 ATP 和 NADPH,故水分胁迫会降低作物的暗反应,导致
合成的有机物减少,C 正确;
D、酶可催化生化反应,酶的活性受温度等影响,故冰冻或高温也能通过改变酶的活性来影响细胞代谢速率,
D 正确。
故选 B。
第 1页/共 22页
2. 乙醇脱氢酶(ADH)、乳酸脱氢酶(LDH)是植物细胞中无氧呼吸的关键酶,为探究 Ca2+对淹水处理的
某植物幼苗根细胞中 ADH 和 LDH 的影响,科研人员将植物幼苗在相同且适宜的条件下分别进行未淹水、
淹水和淹水+Ca2+处理,结果如下图。下列分析正确的是( )
A. 与淹水时相比,未淹水时 ADH 降低化学反应活化能的能力较强
B. 丙酮酸生成乳酸过程中,消耗 NADH,并释放少量能量
C. 淹水组植物幼苗根细胞产生乳酸的速率大于产生乙醇的速率
D. 淹水时,Ca2+可增强植物幼苗 ADH 的活性,降低 LDH 的活性
【答案】D
【解析】
【分析】题意分析,本实验目的是探究 Ca2+对淹水处理的某植物幼苗根细胞呼吸作用的影响,实验的自变
量是 Ca2+的有无及植物状况,因变量是幼苗根细胞呼吸作用。
【详解】A、植物幼苗在未淹水时,细胞质基质中 ADH 的活性较低,故其降低化学反应活化能的能力较低,
A 错误;
B、丙酮酸生成乳酸的过程是无氧呼吸的第二阶段,该过程发生于细胞质基质,消耗 NADH、不释放能量,
B 错误;
C、由图可知,淹水组的植物幼苗根细胞中乙醇脱氢酶( ADH)的活性约为 60 U·g-1FW,乳酸脱氢酶( ADH)
的活性约为 2.8 U·g-1FW,可推测淹水处理下植物幼苗根细胞产生乳酸的速率小于产生乙醇的速率,C 错误;
D、据图可知,淹水条件下,适当施用 Ca2+可增强 ADH 的活性,降低 LDH 的活性,说明水淹条件下,适
当施用 Ca2+可减少根细胞无氧呼吸产物乳酸和乙醇的积累,从而减轻其对根细胞的伤害,D 正确。
故选 D。
3. 紫外线消毒技术主要是利用短波紫外线对微生物的伤害作用,其原理是使 DNA 链中相邻的嘧啶形成环
丁烷嘧啶二聚体,阻碍基因的正常复制,从而导致细菌失活。细菌体内的光复活酶在某一波长可见光的作
用下,可将二聚体裂开,进行 DNA 的修复,使失活的细菌重新获得活性,这就是光复活作用。下列说法错
误的是( )
第 2页/共 22页
A. 光复活作用有助于微生物保持自身遗传物质的稳定
B. 环丁烷嘧啶二聚体存在于 DNA 的双链之间
C. 修复 DNA 的损伤能够延缓某些细胞的衰老
D. 实验室夜间使用紫外线消毒技术效果比较好
【答案】B
【解析】
【分析】由题意可知,紫外线消毒的原理是使 DNA 链中相邻的嘧啶形成环丁烷嘧啶二聚体,阻碍基因的正
常复制。光复活作用实质是进行 DNA 的修复。
【详解】A、由题意可知,光复活作用可进行 DNA 修复,有助于微生物保持自身遗传物质的稳定,A 正确;
B、DNA 链中相邻的嘧啶形成环丁烷嘧啶二聚体,双链中嘧啶与嘌呤配对,所以环丁烷嘧啶二聚体存在于
DNA 的一条链上,B 错误;
C、端粒 DNA 受损可能会导致细胞衰老,修复 DNA 的损伤能够延缓某些细胞的衰老,C 正确;
D、细菌体内的光复活酶在某一波长可见光的作用下,可将二聚体裂开,进行 DNA 的修复,实验室夜间使
用紫外线消毒技术效果比较好,可避免光复活酶的作用,D 正确。
故选 B。
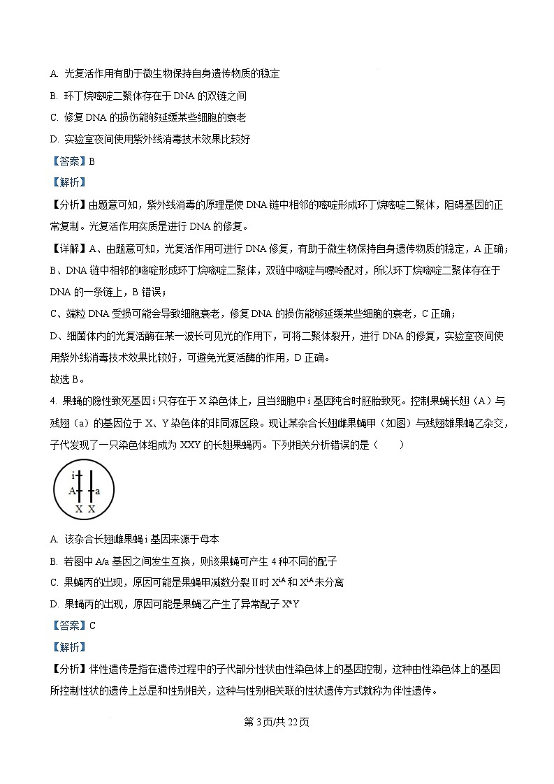
4. 果蝇的隐性致死基因 i 只存在于 X 染色体上,且当细胞中 i 基因纯合时胚胎致死。控制果蝇长翅(A)与
残翅(a)的基因位于 X、Y 染色体的非同源区段。现让某杂合长翅雌果蝇甲(如图)与残翅雄果蝇乙杂交,
子代发现了一只染色体组成为 XXY 的长翅果蝇丙。下列相关分析错误的是( )
A. 该杂合长翅雌果蝇 i 基因来源于母本
B. 若图中 A/a 基因之间发生互换,则该果蝇可产生 4 种不同的配子
C. 果蝇丙的出现,原因可能是果蝇甲减数分裂Ⅱ时 XiA 和 XiA 未分离
D. 果蝇丙的出现,原因可能是果蝇乙产生了异常配子 XaY
【答案】C
【解析】
【分析】伴性遗传是指在遗传过程中的子代部分性状由性染色体上的基因控制,这种由性染色体上的基因
所控制性状的遗传上总是和性别相关,这种与性别相关联的性状遗传方式就称为伴性遗传。
第 3页/共 22页
【详解】A、由于基因型为 XiY 的胚胎致死,故不能产生 Xi 的精子,该杂合长翅雌果蝇 i 基 因一定来源于
母本,A 正确;
B、若图中 A/a 基因之间发生互换,则该果蝇产生 配子类型有 XiA、 Xia、XA、Xa 四种,B 正确;
C、果蝇丙的出现,若原因是果蝇甲减数分裂异常导致,则是在减数 分裂 I 时同源染色体 XiA 和 Xa 未分离,
产生了异常配子 XiAXa,如果是减数分裂 II 时 XiA 和 XiA 未分离,异常配子基因型为 XiAXiA ,胚胎 XiAXiAY
致死,C 错误;
D、若果蝇乙减数分裂 I 时同源 染色体 X 和 Y 未分离,能产生异常配子 XaY,可产生染色体组成 XAXaY
的长翅果蝇,D 正确。
故选 C。
5. 某 XY 型性别决定的雌雄异株植物,圆叶和长叶由不位于 Y 染色体上的一对等位基因 A/a 控制。已知携
带 a 基因的花粉成活率为 50%,无其他致死现象。取部分圆叶雌、雄植株杂交,子一代雌株均为圆叶,雄株
中圆叶占 3/4,长叶占 1/4。下列叙述错误的是( )
A. A、a 基因位于 X 染色体上
B. 亲代圆叶雌株中杂合子占 1/2
C. 子一代中 A 基因的频率为 5/6
D. 子一代雌雄个体随机杂交,子二代中圆叶雄株占 7/13
【答案】D
【解析】
【分析】基因分离定律实质:在杂合子细胞中,位于一对同源染色体上的等位基因,具有一定的独立性;
当细胞进行减数分裂,等位基因会随着同源染色体的分开而分离,分别进入两个配子当中,独立地随配子
遗传给后代。
【详解】A、取部分圆叶雌、雄植株杂交,子一代雌株均为圆叶,雄株中圆叶占 3/4,其余为长叶,雌雄性
状表现不一致,说明基因位于 X 染色体上,A 正确;
B、取部分圆叶雌、雄植株杂交,子一代雌株均为圆叶,雄株中圆叶占 3/4,其余为长叶,说明圆叶为显性,
长叶为隐性,亲代雌株基因型为 XAX-,雄株基因型为 XAY,由于子一代中雄株中圆叶(XAY)占 3/4,长
叶(XaY)占 1/4,说明亲代雌株产生配子为 3/4XA,1/4Xa,则亲本雌株的基因型为 1/2XAXA,1/2XAXa,故
亲代圆叶雌株中杂合子占 1/2,B 正确;
C、子一代的基因型及比例为 XAXA:XAXa:XAY:XaY=3:1:3:1,假设 XAXA、XAXa、XAY、XaY 的个
数分别为 3、1、3、1,子一代中 A 基因的频率为(6+1+3)/(6+2+3+1)=5/6,C 正确;
D、子一代的基因型及比例为 XAXA:XAXa:XAY:XaY=3:1:3:1,子一代产生的雌配子为 7/8XA,1/8Xa,
第 4页/共 22页
产生的雄配子为 3/8XA、1/8Xa、1/2Y,携带 a 基因的花粉成活率为 50%,则产生的雄配子为 6/15XA、1/15Xa
、8/15Y,子二代中圆叶雄株(XAY)占 7/8×8/15=7/15,D 错误。
故选 D。
6. 浙江浦江县上山村发现了距今 1 万年的稻作遗址,证明我国先民在 1 万年前就开始了野生稻驯化。经过
长期驯化和改良,现代稻产量不断提高。尤其是袁隆平院士团队培育成的超级杂交稻品种,创造水稻高产
新记录,为我国粮食安全作出杰出贡献。下列叙述正确的是( )
A. 自然选择在水稻驯化过程中起主导作用
B. 现代稻的基因库与野生稻的基因库完全相同
C. 驯化形成的现代稻保留了野生稻的各种性状
D. 超级杂交稻品种的培育主要利用基因重组原理
【答案】D
【解析】
【分析】现代进化理论的基本内容是:①进化是以种群为基本单位,进化的实质是种群的基因频率的改变。
②突变和基因重组产生进化的原材料。③自然选择决定生物进化的方向。④隔离导致物种形成。
【详解】A、自然选择通常选择出的是适应环境条件的类型,而人工选择选择的通常是对人类有利的类型,
故人工选择在水稻驯化过程中起主导作用,A 错误;
B、基因库是指一个种群所有基因的总和,经过长期驯化和改良,现代稻产量不断提高,则可推测现代稻与
野生稻的基因库不完全相同,B 错误;
C、驯化形成的现代稻保留了野生稻的优良性状,而一些不利性状在选择中被淘汰,C 错误;
D、超级杂交稻品种的培育借助于杂交育种,该过程的原理主要是基因重组,D 正确。
故选 D。
7. 变温动物(俗称冷血动物)体内没有调节体温的机制,体温和外界温度相同。恒温动物则有比较完善的
体温调节机制,能够在环境变化的情况下保持体温相对稳定。下图为动物由 T1 环境进入 T2 环境过程中产热
和散热的变化曲线,下列叙述正确的是( )
A. 小鼠和青蛙的体温调节都属于神经—体液调节
第 5页/共 22页
B. 图中为恒温动物的热量变化曲线,曲线 A 表示为产热,曲线 B 表示为散热
C. 在 T2 环境下,皮肤的热觉感受器兴奋,传出神经作用于甲状腺引起激素分泌增多
D. 图中 A 曲线 bc 段热量相对值降低与皮肤毛细血管收缩,血流量减少,汗腺分泌减少有关
【答案】D
【解析】
【分析】人体体温调节:(1)机理:产热=散热。(2)寒冷环境下:①增加产热的途径:骨骼肌战栗、甲状
腺激素和肾上腺素分泌增加;②减少散热的途径:立毛肌收缩、皮肤血管收缩等。(3)炎热环境下:主要
通过增加散热在维持体温相对稳定,增加散热的措施主要有汗液分泌增加、皮肤血管舒张。
【详解】A、恒温动物的体温调节有神经系统和内分泌系统参与,属于神经—体液调节,变温动物(俗称冷
血动物)体内没有调节体温的机制,A 错误;
B、进入寒冷环境,先散热加快,再引起产热加快,最后散热量等于产热量,从而维持体温相对稳定,故机
体由 T1 的环境进入到 T2 的环境时在短时间内 A 曲线上升比 B 曲线迅速,确定曲线 A 表示散热,曲线 B 表
示产热,B 错误;
CD、由 T1 环境进入 T2 环境,机体的产热和散热量均增加,可知 T2 为寒冷环境,此时皮肤的冷觉感受器兴
奋,在神经—体液调节下,机体毛细血管收缩,血流量减少,汗腺分泌减少,机体减少散热,故图 A 曲线
bc 段热量相对值降低;同时甲状腺激素和肾上腺素的分泌均增多,增加机体产热,终达到产热量和散热量
维持平衡,C 错误,D 正确。
故选 D。
8. 土壤中的种子萌发时,幼苗下胚轴的顶端会形成“顶端弯钩”结构,对出土时的子叶和顶端分生组织起
保护作用。图 1 表示“顶端弯钩”的形成与变化过程,图 2 为细胞膜将 H+转运出细胞的过程。研究发现,
高浓度的生长素通过影响细胞膜上 H+—ATP 酶的去磷酸化进而抑制该酶的活性,导致膜外 pH 值发生变化,
最终抑制细胞生长。下列相关分析正确的是( )
A. 受重力影响,形成期高浓度生长素会在下胚轴 m 侧积累
B. 由形成期到打开期整个过程,下胚轴顶端倾斜角α先变小后变大
C. 图 2 说明 H+—ATP 酶只具有运输作用
第 6页/共 22页
D. “顶端弯钩”形成的直接原因是高浓度生长素最终导致膜外 pH 降低,抑制了细胞生长
【答案】B
【解析】
【分析】分析题意,弯钩的形成是由于尖端一侧的生长素浓度过高,抑制生长,说明弯钩形成体现了生长
素作用具有低浓度促进生长、高浓度抑制生长的特点。
【详解】AB、由于重力作用,下胚轴细胞将重力信号转变成了运输生长素的信号导致生长素朝近地侧横向
运输,形成期高浓度生长素在下胚轴 n 侧积累,抑制该侧生长,生长速度 m 侧>n 侧,下胚轴顶端倾斜角α
变小形成弯钩;打开期下胚轴该侧细胞中生长素被稀释到较低浓度,转而促进细胞生长,使 n 侧细胞生长
加快,弯钩打开倾斜角α变大,A 错误、B 正确;
C、图示过程说明转运蛋白具有运输(运输 H+)和催化(催化 ATP 水解)的作用,C 错误;
D、由于重力作用,下胚轴 n 侧生长素积累,高浓度的生长素导致细胞膜上 H+-ATP 酶去磷酸化而抑制其活
性,H+转运减少导致膜外 pH 值升高,从而抑制外侧细胞生长,不会直接导致顶端弯钩形成,D 错误。
故选 B。
9. K 对策和 r 对策是生物在进化过程中形成的两种不同适应策略,它们分别适用于不同的环境条件。K 对策
者的特点是个体大、寿命长、繁殖率低、高存活率和适应稳定环境,r 对策者的特点是个体小、寿命短、繁
殖率高、适应不稳定环境。图中两条曲线分别表示 K、r 对策者当年的种群数量(Nt)和一年后的种群数量
(Nt+1)之间的关系,虚线表示 Nt+1= Nt。K 对策生物的种群动态曲线有两个关键点,即绝灭点(X)和稳定
平衡点(S)。下列分析错误的是( )
A. 草原田鼠属于 r 对策者
B. r 对策者中的有害生物很难被彻底消灭,可能与其不存在 X 点有关
C. 在 X 点以上,K 对策生物的种群数量高于或低于 S 点时,都会趋向该平衡点
D. 当天敌增多时,K 对策者的 X、S 点对应的横坐标值分别会减小、增大
第 7页/共 22页
【答案】D
【解析】
【分析】K 值:环境容纳量,在环境条件不受破坏的情况下,一定空间中所能维持的种群最大数量。增长
率:在一定时期内,某种群增长的个体数与原种群个体总数的比率。 增长速率:指单位时间内增长的数量。
【详解】A、草原田鼠个体小、寿命短、繁殖率高,但存活率低,属于 r 对策者,A 正确;
B、r 对策生物繁殖力强,不存在 X 点,即使在种群密度较低时也能迅速回升到 S 点,故 r 对策生物中的有
害生物很难被彻底消灭,B 正确;
C、由图可知,K 对策生物的种群数量高于或低于 S 点时,都会趋向该平衡点,种群通常能稳定在一定的数
量水平上,C 正确;
D、当天敌增多时,该物种被捕食量增多,所以在天敌数量较多时很可能会灭绝,X 点为绝灭点,对应的横
坐标值会增大。受天敌的压制,S 点(稳定平衡点)对应的横坐标值会减小,D 错误。
故选 D。
10. 高山树线是直立乔木连续分布的海拔上限,受温度等环境因子的限制,是研究物种演替的生态过渡带。
研究人员发现近两百年来,随着喜马拉雅山气候的持续变暖,冷杉树线向高海拔迁移,而糙皮桦因更新下
降使其树线爬升受限,不能向高海拔迁移。下列相关叙述错误的是( )
A. 喜马拉雅山不同植物的树线不同体现了群落的垂直结构
B. 推测随着气候变暖,冷杉在较高海拔树线的群落中将成为优势种
C. 气候变暖加快了喜马拉雅山上群落演替的速度
D. 以上实例说明群落演替的结果通常是由环境和群落内生物共同作用而决定的
【答案】A
【解析】
【分析】群落的结构包括垂直结构和水平结构。(1)垂直结构:指群落在垂直方向上的分层现象;(2)水
平结构:指群落中的各个种群在水平状态下的格局,一般呈镶嵌分布。
【详解】A、群落的垂直结构是指群落内不同生物在垂直方向上的分布,高山树线是直立乔木连续分布的海
拔上限,喜马拉雅山不同植物的树线不同不属于同一群落,其植被分布特点不体现群落的垂直结构,A 错
误;
B、随着喜马拉雅山气候的持续变暖,冷杉树线向高海拔迁移,而糙皮桦因更新下降使其树线爬升受限,不
能向高海拔迁移,据此推测冷杉在较高海拔树线的群落中将成为优势种,B 正确;
C、群落演替是随着时间的推移,一个群落被另一个群落代替的过程,气候变暖导致优势种发生变化,加快
了喜马拉雅山上群落演替的速度,C 正确;
第 8页/共 22页
D、以上实例说明群落演替的结果通常是由环境(如温度)和群落内生物共同作用(如冷杉和糙皮桦)而决
定的,D 正确。
故选 A。
11. “筛选”是生物技术与工程中常用的技术手段。下列叙述错误的是( )
A. 筛选纤维素分解菌时,培养基中需添加纤维素和刚果红
B. 培育转基因抗虫棉时,需从分子水平及个体水平进行筛选
C. 单倍体育种时,需对 F1 的花药进行筛选后才可继续进行组织培养
D. 胚胎移植前,需对通过体外受精或其他方式得到的胚胎进行质量筛选
【答案】C
【解析】
【分析】胚胎移植前,需对通过体外受精或其他方式得到的胚胎进行质量筛选,此时胚胎应发育到桑葚胚
或囊胚阶段。
【详解】
A、筛选纤维素分解菌时,培养基中需添加纤维素和刚果红,A 正确;
B、培育转基因抗虫棉时,在将目的基因导入受体细胞后,需要从分子水平上鉴定目的基因(Bt 基因)是否
成功导入、稳定存在和表达,还需要通过采摘抗虫棉的叶片饲喂棉铃虫来从个体水平上确定 Bt 基因是否赋
予了棉花抗虫特性和评估其抗性程度,从而筛选出有较好抗虫特性的转基因抗虫棉。所以,培育转基因抗
虫棉时,需从分子水平及个体水平进行筛选,B 正确;
C、单倍体育种时,F1 的花药不需要筛选直接进行组织培养,之后用秋水仙素处理单倍体幼苗使染色体加倍
后,再进行筛选,C 错误;
D、胚胎移植前,需对通过体外受精或其他方式得到的胚胎进行质量筛选,挑取质量好,活性强的胚胎进行
培养或保存,可以提高胚胎移植成功的概率,D 正确。
故选 C。
12. 嵌合体动物是指由两种或两种以上具有不同遗传特性的细胞组成的聚合胚发育而成的个体,下图表示采
用注射法获得小鼠胚胎嵌合体(即黑白花仔鼠)的过程。下列说法错误的是( )
A. 图中①、②分别表示滋养层细胞和内细胞团细胞,②细胞具有全能性
第 9页/共 22页
B. 黑色小鼠囊胚中的②细胞可在胃蛋白酶的作用下离散为单个细胞
C. 若要增加子代个体的数量,可将②均等分割,分割后的胚胎可以直接进行移植
D. 丁为胚胎移植,其实质是早期胚胎在相同生理环境条件下空间位置的转移
【答案】B
【解析】
【分析】胚胎移植的生理学基础:①动物发情排卵后,同种动物的供、受体生殖器官的生理变化是相同的。
这就为供体的胚胎移入受体提供了相同的生理环境。②早期胚胎在一定时间内处于游离状态。这就为胚胎
的收集提供了可能。③受体对移入子宫的外来胚胎不发生免疫排斥反应。这为胚胎在受体的存活提供了可
能。④供体胚胎可与受体子宫建立正常的生理和组织联系,但供体胚胎的遗传特性在孕育过程中不受影响。
【详解】A、图中①、②分别表示滋养层细胞和内细胞团细胞,②内细胞团具有很强的分裂能力,并保持着
细胞全能性,胚胎分割可在此时期,A 正确;
B、胃蛋白酶所需的 pH 较低,培养胚胎的环境会导致酶失活,因此不能用胃蛋白酶离散黑色小鼠囊胚中的
②细胞,B 错误;
C、若要增加子代个体的数量,可将②内细胞团均等分割,分割后的胚胎可以直接进行移植,C 正确;
D、丁为胚胎移植,胚胎移植的实质是早期胚胎在相同生理环境条件下空间位置的转移,D 正确。
故选 B。
二、选择题:本题共 4 小题,每小题 4 分,共 16 分。在每小题给出的四个选项中,有的只有
一项符合题目要求,有的有多项符合题目要求。全部选对的得 4 分,选对但不全的得 2 分,
有选错的得 0 分。
13. 有氧呼吸氧化分解葡萄糖时,细胞内存在着电子传递和 ATP 形成的偶联机制,称为氧化磷酸化作用。
即葡萄糖中的氢以质子、电子形式脱下并传递,最终与分子氧生成水。研究发现,电子沿一系列特定载体
传递时,会促使线粒体从其基质内把质子泵入内外膜间隙积累,产生内膜两侧的质子浓度梯度。当质子流
沿内膜上 ATP 合酶的质子通道进入基质时,驱动 ATP 合成。下列分析错误的是( )
A. 电子、质子的有序传递有利于能量逐步释放
B. 各种电子载体可能是不同种类的专一蛋白质
C. 质子从线粒体基质进入内外膜间隙的方式为主动运输
D. 线粒体中通过氧化磷酸化产生 ATP 的量比细胞质基质中产生的 ATP 少
【答案】D
【解析】
【分析】有氧呼吸过程分为三个阶段,第一阶段是葡萄糖酵解形成丙酮酸和[H],发生在细胞质基质中;有
第 10页/共 22页
氧呼吸的第二阶段是丙酮酸和水反应产生二氧化碳和[H],发生在线粒体基质中;有氧呼吸的第三阶段是[H]
与氧气反应形成水,发生在线粒体内膜上。
【详解】A、有氧呼吸分解葡萄糖是一个逐步释放能量的过程,葡萄糖中的氢以质子、电子形式脱下并传递,
最终与分子氧生成水,该过程有序传递有利于能量逐步释放,A 正确;
B、结合题干信息“电子沿一系列特定载体传递时……”可知,各种电子载体可能是不同种类的专一蛋白质,
B 正确;
C、分析题意,线粒体内膜上的呼吸链同时起质子泵的作用,可在传递电子的同时将质子从线粒体基质转移
到内外膜间隙,产生膜两侧的质子浓度梯度,并且内外膜间隙的质子沿着质子通道进入基质时会驱动 ATP
的合成,推测内外膜间隙的质子浓度高于线粒体基质,因此质子从线粒体基质进入内外膜间隙的运输方式
为主动运输,C 正确;
D、结合题意可知,氧化磷酸化发生在线粒体内膜,属于有氧呼吸的第三阶段,该阶段产生的 ATP 比有氧
呼吸的第一阶段(细胞质基质中进行)多,D 错误。
故选 D。
14. 科学家在多种类型的肿瘤研究中发现,表观遗传调控异常可导致肿瘤发生,常见的调控异常因素有:
DNA 甲基化异常、组蛋白修饰异常和非编码 RNA(如 miRNA)。已知组蛋白修饰乙酰化和去乙酰化是染色
体结构调节的重要机制之一,组蛋白乙酰化通常使染色体结构松弛。下列相关分析正确的是( )
A. 若组蛋白去乙酰化酶的活性过高,则染色质处于紧密状态,从而会抑制相关基因表达
B. miRNA 可能通过碱基互补配对方式与靶向 mRNA 序列结合,最终减少蛋白质的合成
C. DNA 甲基化通常发生在胞嘧啶的碳原子上,从而改变了生物体的遗传信息
D. 原癌基因或抑癌基因的甲基化会使 RNA 聚合酶结合起始密码子的过程受到干扰
【答案】AB
【解析】
【分析】表观遗传是指 DNA 序列不发生变化,但基因的表达却发生了可遗传的改变,即基因型未发生变化
而表现型却发生了改变,如 DNA 的甲基化,甲基化的基因不能与 RNA 聚合酶结合,故无法进行转录产生
mRNA,也就无法进行翻译,最终无法合成相应蛋白,从而抑制了基因的表达。
第 11页/共 22页
【详解】A、组蛋白去乙酰化酶活性过高时,DNA 与蛋白质结合,染色质处于紧密状态,抑制基因的表达,
A 正确;
B、mRNA 是翻译的模板,miRNA 可能与靶向 mRNA 之间能进行碱基互补配对,从而抑制翻译过程,减少
蛋白质的合成,B 正确;
C、DNA 甲基化通常发生在胞嘧啶的碳原子上,未改变基因的序列,因此未改变生物体的遗传信息,C 错
误;
D、起始密码子存在于 mRNA 上,RNA 聚合酶结合的是 DNA 上的启动子部位,D 错误。
故选 AB。
15. 桥本甲状腺炎(HT)是一种常见的免疫失调性疾病。研究发现,该病患者的甲状腺组织中分布有大量
淋巴细胞与浆细胞,部分甲状腺滤泡细胞被破坏,导致甲状腺激素分泌不足。下列相关叙述正确的是(
)
A. HT 是免疫系统的免疫自稳功能异常引起的自身免疫病
B. 推测患者浆细胞会分泌针对甲状腺滤泡细胞表面抗原的抗体
C. 对于该病患者,可尝试通过免疫抑制疗法进行治疗
D. 通过抽血测定相应抗体含量即可判断甲状腺功能是否正常
【答案】ABC
【解析】
【分析】甲状腺激素的分泌属于分级调节,下丘脑产生促甲状腺激素释放激素作用于垂体,垂体产生促甲
状腺激素作用于甲状腺,调节甲状腺激素的产生。当体内甲状腺激素含量明显升高时,通过反馈调节抑制
下丘脑和垂体的活动,降低促甲状腺激素释放激素和促甲状腺激素的产生。
【详解】A、自身免疫病是指机体对自身抗原发生免疫反应而导致自身组织损害所引起的疾病,桥本甲状腺
炎是免疫自稳功能异常引起的自身免疫病,A 正确;
B、依据题干信 息推测,患者浆细胞分泌的抗体可针对甲状腺滤泡细胞表面的抗原,因而造成部分甲状腺
滤泡 细胞被破坏,B 正确;
C、桥本甲状腺炎是自身免疫病,是免疫功能过强造成的,因此可尝试通过 免疫抑制疗法进行治疗,比如
使用免疫抑制剂,C 正确;
D、通过抽血测定相应抗体含量只是甲状 腺功能指标的一方面反映,要判断甲状腺功能是否正常还要检测
血液中甲状腺激素的含量等, D 错误。
故选 ABC。
16. 为践行“绿水青山就是金山银山”的生态理念,很多城市利用人工湿地,构建了藻菌共生污水净化系统,
第 12页/共 22页
对污水进行净化处理。如图为藻菌共生污水净化系统进行废水处理的流程图,下列分析错误的是( )
A. 输入氧化塘中的能量是太阳能和化学能
B. 该藻菌共生污水净化系统的正常运转,体现了生物多样性的直接价值
C. 经氧化塘处理后,后部溶解氧的含量比前部溶解氧的含量多
D. 藻类植物可以有效利用污水中有机物的物质和能量
【答案】BD
【解析】
【分析】生物多样性的价值:(1)直接价值:对人类有食用、药用和工业原料等使用意义以及有旅游观赏、
科学研究和文学艺术创作等非实用意义的。(2)间接价值:对生态系统起重要调节作用的价值(生态功能)。
(3)潜在价值:目前人类不清楚的价值。
【详解】A、该生态系统是人工生态系统,输入氧化塘中的能量是太阳能和污水中的化学能,A 正确;
B、生物多样性的间接价值主要体现在调节生态系统的功能等方面。例如植物能进行光合作用,具有制造有
机物、固碳、供氧等功能,森林和草原具有防风固沙、水土保持作用,湿地可以蓄洪防旱、净化水质、调
节气候等功能。因此该藻菌共生污水净化系统的正常运转,体现了生物多样性的间接价值,B 错误;
C、经过氧化塘处理后,其后部溶解氧的含量比前部溶解氧的含量增多,因为后部水中的有机物减少,分解
者消耗的氧气减少;同时氧化塘内的植物进行光合作用,使后部水中溶解氧的含量增多,C 正确;
D、藻类植物不能直接吸收有机物,不能利用有机物中的能量,D 错误。
故选 BD。
三、非选择题:本题共 5 小题,共 60 分。
17. 甘蔗和菠萝是我国南方重要的经济作物。菠萝光合作用 CO2 固定有两个途径,晚上气孔开放,从外界
吸收 CO2 并以苹果酸的形式储存在液泡中,白天气孔部分或全部关闭,CO2 来自细胞内部,菠萝的 CO2 固
定途径如图 1 所示;甘蔗光合作用能固定低浓度 CO2 生成 C4,其 CO2 固定途径如图 2 所示;甘蔗和菠萝都
能适应干旱环境。图 3 为温度和光照强度对甘蔗光合速率的影响曲线,光照强度为 5 klx 时两曲线相交。请
回答下列问题:
第 13页/共 22页
(1)光合作用过程中,光合色素吸收的光能用于驱动水的分解和________物质的合成。图 2 中物质 X 是
________,维管束鞘细胞不能进行光合作用的________过程,原因是_____。
(2)甘蔗能适应干旱环境是因为叶肉细胞中的 P 酶与 CO2 的亲和力________(填“高”或“低”);将菠
萝置于干旱条件下培养,一段时间后,其叶肉细胞细胞液的 pH 在晚上会降低,原因是_______________,
菠萝进行卡尔文循环所需 CO2 的来源是_____________(填过程)。
(3)图 3 中 25℃条件下,光照强度为 5 klx 时甘蔗的真正光合速率________(填“大于”“等于”或“小
于”)P 点代表的真正光合速率,两条曲线的相交点表示的含义为__________。
【答案】(1) ①. ATP、NADPH ②. C5 ③. 光反应 ④. 维管束鞘细胞的叶绿体中没有基粒(或
类囊体)
(2) ①. 高 ②. 夜间叶肉细胞合成苹果酸,细胞呼吸产生 CO2 形成 H2CO3 ③. 呼吸作用和苹
果酸脱羧作用
(3) ①. 等于 ②. 净光合速率相等
【解析】
【分析】光合作用包括光反应和暗反应两个阶段。光反应发生场所在叶绿体的类囊体薄膜上,色素吸收、
传递和转换光能,并将一部分光能用于水的光解生成 NADPH 和氧气,另一部分光能用于合成 ATP,暗反
第 14页/共 22页
应发生场所是叶绿体基质中,包括二氧化碳的固定、三碳化合物的还原两个阶段,即二氧化碳和五碳化合
物结合形成两分子的三碳化合物,三碳化合物利用光反应产生的 NADPH 和 ATP 被还原。
【小问 1 详解】
叶绿体中光合色素吸收的光能,有以下两方面用途。一是将水分解为氧和 H+,H+与氧化型辅酶Ⅱ(NADP
+)结合,形成还原型辅酶Ⅱ(NADPH)。二是在有关酶的催化作用下,提供能量促使 ADP 与 Pi 反应形成
ATP,ATP、NADPH 为暗反应中 C3 的还原提供能量。物质 X 与 CO2 结合生成 C3,故 X 是 C5;在维管束鞘
细胞中只能进行光合作用的碳反应,从结构上分析,其原因可能是维管束鞘细胞的叶绿体中没有基粒,无
法吸收和转化光能,故不能进行光反应。
【小问 2 详解】
与 C3 植物相比,甘蔗等 C4 植物叶肉细胞中固定 CO2 的 P 酶与 CO2 的亲和力更高,故 C4 可以利用低浓度
的二氧化碳,使得 C4 植物对干旱环境的适应能力强。由图 1 可知,由于夜间菠萝叶肉细胞合成苹果酸,夜
间细胞呼吸产生 CO2 形成 H2CO3,所以菠萝叶肉细胞夜间 pH 下降。菠萝叶肉细胞夜间气孔开放,吸收的
CO2 转化成苹果酸储存在液泡中,白天气孔部分或全部关闭,液泡中的苹果酸脱羧会释放出 CO2 用于光合
作用;同时,细胞呼吸会产生 CO2,也能为光合作用提供原料。所以菠萝进行卡尔文循环所需 CO2 来自苹
果酸脱羧和细胞呼吸(呼吸作用)。
【小问 3 详解】
图 3 中,在 25℃条件下,5Klx 光照强度时的真正光合速率=净光合速率+呼吸速率=6+4=10,P 点代表的真
正光合速率=8+2=10,故 5Klx 光照强度时的真正光合速率等于 P 点代表的真正光合速率。该曲线表示光照
强度对净光合速率的影响,两条曲线的交点处,表示 25℃和 15℃条件下,光照强度为 5 klx 时两者净光合
速率相等。
18. 肝脏是人体非常重要的器官,参与多种物质的合成与代谢。乙肝是由乙型肝炎病毒(HBV)引起的传染
性肝脏疾病,乙肝患者临床上常表现为肝区疼痛、食欲不振、乏力、恶心等,严重者会发展为肝硬化,甚
至转为肝癌,接种乙肝疫苗是预防乙肝的有效手段。请分析回答下列问题:
(1)机体被 HBV 侵染常引起食欲减退,此时胰岛 A 细胞和肾上腺髓质在________神经支配下,分泌相关
激素从而促进_____________以维持血糖水平。
(2)部分乙肝患者在感染初期可能会出现轻微发热,此时体温升高的直接原因是______。发热患者应注意
适当增加饮水,来降低血浆________,使下丘脑分泌、垂体释放的________激素减少,导致尿量增加,利
于散热。
(3)科研人员给正常小鼠注射了 HBV 外壳蛋白 E 肽,小鼠体内的抗原呈递细胞将 E 肽作为抗原,吞噬、
处理、呈递给________细胞,之后继续通过体液免疫途径产生 E 抗体。E 抗体的作用是____________。
第 15页/共 22页
(4)治疗性疫苗可使患病机体通过诱导特异性免疫应答产生抗体,达到治疗或防止疾病恶化。机体感染
HBV 后,B 细胞会异常分化,降低治疗性疫苗 S 的接种效果。为验证治疗性疫苗 S 发挥作用受 HBV 影响,
科研人员应对对照组(______①__小鼠)和实验组(____②____小鼠)均注射等量的治疗性疫苗 S,相同条
件下培养一段时间后,检测两组小鼠体内浆细胞数量。结果显示,实验组小鼠体内浆细胞数量显著少于对
照组。基于以上实验结果,请提出一种提高治疗性疫苗S效果的方案: ③ 。
【答案】(1) ①. 交感 ②. 肝糖原分解和非糖物质转化为葡萄糖
(2) ①. 机体产热量大于散热量 ②. 渗透压 ③. 抗利尿
(3) ①. 辅助性 T ②. 与病原体 HBV 特异性结合,抑制病原体 HBV 繁殖或对人体细胞的黏
附
(4) ①. 正常 ②. 感染 HBV 的患病 ③. 先使用 HBV 单克隆抗体降低 HBV 抗原含量,再
接种疫苗 S
【解析】
【分析】体液免疫:病原体可以直接和 B 细胞接触,树突状细胞作为抗原呈递细胞,可对抗原进行加工、
处理后呈递至辅助性 T 淋巴细胞,随后在抗原、激活的辅助性 T 细胞表面的特定分子双信号刺激下,B 淋巴
细胞活化,再接受细胞因子刺激后增殖分化成记忆细胞和浆细胞,浆细胞产生抗体,和病原体结合。
【小问 1 详解】
机体被 HBV 侵染常引起食欲减退,摄食减少,此时胰岛 A 细胞和肾上腺髓质在交感神经支配下,分泌胰
高血糖素、肾上腺素,促进肝糖原分解和非糖物质转化来维持血糖水平。
小问 2 详解】
机体维持体温稳定的机制是产热量=散热量,部分乙肝患者在感染初期可能会出现轻微发热,此时体温升高
的直接原因是机体产热量大于散热量,此时适当增加饮水,可降低血浆渗透压,使下丘脑分泌、垂体释放
的抗利尿激素减少,最终使尿量增加,利于散热。
【小问 3 详解】
小鼠体内的抗原呈递细胞将 E 肽作为抗原,吞噬、处理、呈递给辅助性 T 细胞,通过体液免疫途径产生 E
抗体,抑制 HBV 对机体细胞的侵染;抗体的作用是与病原体特异性结合,抑制病原体的繁殖或对人体细胞
的黏附。
【小问 4 详解】
根据信息可知,机体感染 HBV 后,B 细胞会异常分化,降低治疗性疫苗 S 的接种效果,为验证治疗性疫苗
S 发挥作用受 HBV 影响,则实验的自变量是是否感染 HBV,因变量是 B 细胞的分化情况,实验设计应遵循
对照与单一变量原则,故科研人员应对正常健康小鼠和感染 HBV 的患病小鼠均注射治疗性疫苗 S,相同条
第 16页/共 22页
件下培养一段时间后,检测小鼠体内 B 细胞分化为浆细胞的情况;分析可知,先使用 HBV 单克隆抗体降低
HBV 抗原含量,再接种疫苗 S 可以提高疫苗 S 的接种效果。
19. 野生香树是湖南特有的一种珍贵的经济树种。香树是喜阳、喜湿的高大乔木,林冠层遮蔽地面的程度对
其生长有着重要影响。研究人员对某区域无人为干扰生境和人为干扰生境的香树野生种群开展了调查研究,
人为干扰生境使部分上层乔木遭受破坏,无人为干扰生境下香树野生种群年龄结构的调查结果如图所示。
请回答下列问题:
(1)宁乡市野香榧森林的全部野生香树可称为一个________,由图可知,无人为干扰生境中香榧树种群年
龄结构类型为________。
(2)2021 年香榧树被认定为宁乡市的市树,相比人工修建的公园,自然改造的野香榧森林公园往往人类的
调节作用很少,仍可以保持稳定,原因是_____________。香榧树有制作家具、润滑剂等用途,这体现了生
物多样性的________价值。
(3)调查发现人为干扰生境中,树龄≤5 年幼苗的比例低于无人为干扰生境,可能的原因是__________。
分析表明,人为干扰生境中 6~35 年树龄香榧树的比例比无人为干扰生境高 18%,可能的原因是__________
。
(4)关于香榧树种群动态变化及保护的说法,下列叙述正确的有________。(填序号)
①气温、干旱和火灾是影响香榧树种群密度的非密度制约因素
②气候变湿润后可改变香榧树的种群结构并增加种群数量
③在无人为干扰生境中播撒香榧树种子将提高 6~35 年树龄植株的比例
【答案】(1) ①. 种群 ②. 增长型
(2) ①. 该生态系统中的组分多,营养结构复杂,自我调节能力强,抵抗力稳定性高 ②. 直接
(3) ①. 人为干扰使部分上层乔木遭破坏,导致林冠层遮蔽地面的程度下降,土壤湿度下降,不利于
第 17页/共 22页
幼苗的生长 ②. 人为干扰生境下 6~35 年树龄的个体获得更多的阳光,有利于其生长
(4)①②
【解析】
【分析】 生物多样性的价值:(1)直接价值:对人类有食用、药用和工业原料等使用意义以及有旅游观赏、
科学研究和文学艺术创作等非实用意义的。(2)间接价值:对生态系统起重要调节作用的价值(生态功能)。
(3)潜在价值:目前人类不清楚的价值。
【小问 1 详解】
野香榧森林公园的全部野香榧树为同一个物种,可称为一个种群;由图可知,树龄≤5 年的幼苗所占比例大,
而老年树龄个体所占比例小,年龄结构呈现为增长型。
【小问 2 详解】
自然改造的公园生态系统中的组分多,营养结构复杂,自我调节能力强,抵抗力稳定性高,所以人类调节
作用少;香榧树有制作家具、润滑剂等用途,这对人类有实用意义,体现了生物多样性的直接价值。
【小问 3 详解】
由题意可知,人为干扰使部分上层乔木遭到破坏,导致林冠层遮蔽地面的程度下降,土壤湿度下降,不利
于幼苗的生长;人为干扰生境中 6~35 年树龄香榧树的比例比无人为干扰生境中 6~35 年树龄香榧树的
比例高 18%,可能是人为干扰生境下 6~35 年树龄的个体能获得更多的阳光,有利于其生长。
【小问 4 详解】
①气温、干旱和火灾等自然因素影响程度与种群密度无关,属于非密度制约因素,①正确;
②由题意可知,香榧树是喜阳、喜湿高大乔木,气候变湿润后可改变香榧树的种群结构并增加种群数量,②
正确;
③分析题意及题图可知,在无人为干扰生境中播撒香榧树种子,将提高 0~5 年树龄植株的比例,③错误。
故选①②。
20. 侏儒症中以生长激素缺乏性矮小症最为常见,目前该病以生长激素等药物治疗为主。科学家利用大肠杆
菌生产人的生长激素,用于儿童侏儒症的治疗。图 1 是通过基因工程进行生产的部分过程,图 2 标注了基
因 A 的转录方向及 PCR 时可能用到的四种引物。回答下列问题:
第 18页/共 22页
(1)图 1 中人体的某种细胞指的是________细胞,②过程需要的酶为________,经此过程形成的基因 A 中
不包含人体生长激素基因结构中的________等部分。
(2)过程③表示利用 PCR 大量扩增,图 2 为扩增基因 A 时所提供的四种引物,PCR 过程选取的引物为
________。PCR 过程一般需要经历 30 次循环,若循环 3 次,需要的引物数量是________个。
(3)图 1 中的④步骤是________,为了使基因 A 在质粒中正确连接,需要在基因 A 的两端分别添加限制
酶的酶切位点,需在图 2 的左、右两侧分别添加________(填限制酶名称)的识别序列。
(4)步骤④在导入前,一般先用钙离子处理大肠杆菌,使之处于__________。
(5)若要利用山羊膀胱生物反应器生产人的生长激素,应该把基因 A 与________等调控原件重组在一起。
【答案】(1) ①. 垂体 ②. 逆转录酶##反转录酶 ③. 启动子、终止子
(2) ①. 引物 2 和引物 3 ②. 14
(3) ①. 基因表达载体的构建 ②. AluI、HindⅡ
(4)一种能吸收周围环境中 DNA 分子的生理状态
(5)山羊膀胱上皮细胞中特异性表达的基因的启动子
【解析】
【分析】基因工程技术的基本步骤:(1)目的基因的获取:方法有从基因文库中获取、利用 PCR 技术扩增
和人工合成。(2)基因表达载体的构建:是基因工程的核心步骤,基因表达载体包括目的基因、启动子、
终止子和标记基因等。(3)将目的基因导入受体细胞:根据受体细胞不同,导入的方法也不一样。(4)目
的基因的检测与鉴定。
【小问 1 详解】
生长激素基因在垂体细胞中选择性表达,因此获取 mRNA 时,应从人的垂体细胞中获取;经逆转录过程合
第 19页/共 22页
成基因 A,该过程需要的酶是逆转录酶;由于 mRNA 经过加工,因此②过程形成的基因 A 中不包含人体生
长激素基因结构中的启动子、终止子(内含子)等部分。
【小问 2 详解】
DNA 分子中,游离的磷酸端是 5'端,游离的羟基端是 3'端,由于引物的延伸方向为 5'→3', 因此 PCR 过
程选取的引物为 2 和 3;PCR 过程若循环 3 次,得到 8 个 DNA 分子,其中有 2 个 DNA 分子各只需
要一种引物,另外 6 个 DNA 分子各需要 2 种引物,故需要引物是 2+12=14 个。
【小问 3 详解】
图 1 中的④步骤是基因表达载体的构建,该过程是基因工程的核心步骤;据图分析,质粒上有 3 种酶的酶
切位点,但不能选 EcRⅠ酶切割质粒,会破坏复制原点,同时为了防止目的基因的反向连接,所以应该在
目的基因上游添加 AluⅠ酶识别序列,下游添加 HindⅡ酶识别序列。
【小问 4 详解】
步骤④在导入前,一般先用钙离子处理大肠杆菌,使之处于一种能吸收周围环境中 DNA 分子的生理状态,
即处于感受态。
【小问 5 详解】
启动子是 RNA 聚合酶识别与结合的位点,可驱动基因的转录若要利用山羊膀胱生物反应器生产人的生长激
素,应该把 A 基因与山羊膀胱上皮细胞中 特异性表达的基因的启动子等调控原件重组在一起。
21. 菠菜是雌雄异株植物,某宽叶不抗虫菠菜试验田中发现了窄叶抗虫突变体品系Ⅰ,为研究窄叶和抗虫的
遗传规律,实验小组利用若干宽叶不抗虫菠菜和窄叶抗虫菠菜进行了杂交实验,实验过程和结果如下表所
示(控制宽叶和窄叶的基因用 E/e 表示,控制不抗虫和抗虫的基因用 F/f 表示),请回答下列问题:
组别 亲本 子代
1 宽叶不抗虫×窄叶抗虫 宽叶抗虫(31 株)、宽叶不抗虫(32 株)
让组别 1 子代中宽叶抗
宽叶抗虫(65 株)、窄叶抗虫(20 株) 2 虫
宽叶不抗虫(33 株)、窄叶不抗虫(10 株) 个体相互杂交
(1)根据杂交实验结果可知,菠菜抗虫是________(填“显性”或“隐性")突变。菠菜这两对相对性状的
遗传遵循__________定律。
(2)让组别 2 子代的全部宽叶抗虫菠菜相互交配,后代中窄叶抗虫菠菜所占的比例为________。
(3)实验小组在该菠菜试验田中又发现了一种新的抗虫突变体品系Ⅱ,进一步检测发现,品系Ⅰ和品系Ⅱ
第 20页/共 22页
抗虫菠菜出现的原因是菠菜 6 号染色体上的同一基因发生了突变,且突变基因都会纯合致死。为了探究两
种品系的抗虫突变基因是否是相同的基因,让两个抗虫品系的菠菜进行杂交,杂交后代 F1 出现抗虫和不抗
虫两种表型。
①统计子代表型及比例:
若_______________,则两品系的抗虫突变基因是相同的基因;
若________________,则两品系的抗虫突变基因不是相同的基因。
②为了进一步确定两种品系的抗虫突变基因是否是相同的基因,实验小组选择 F1 若干株不抗虫和抗虫品系
菠菜的相关基因进行电泳,电泳结果如图所示(其中 1~4 号为抗虫,5~8 号为不抗虫)。
根据实验结果可知,条带________来自发生基因突变的 6 号染色体。根据电泳结果可知,两品系的抗虫突
变基因________(填“是”或“不是”)相同的基因,判断理由是_______________。
(4)窄叶抗虫菠菜具有口感清爽、甜脆和抵抗害虫等优点,请利用窄叶抗虫突变体品系Ⅰ设计一个高效快
速繁殖大量种苗的方案,实现窄叶抗虫菠菜的批量种植,用文字简要说明:_____________。
【答案】(1) ① 显性 ②. 自由组合
(2)2/27 (3) ①. 抗虫∶不抗虫=2∶1 ②. 抗虫∶不抗虫=3∶1 ③. ② ④. 是 ⑤. 全
部的抗虫菠菜都为杂合子,都只有一条染色体来自发生基因突变的 6 号染色体,说明同时带有两个品系的
显性基因会致死,因此两个显性基因是相同基因
(4)利用窄叶抗虫突变品系Ⅰ离体的植物器官、组织或细胞进行植物组织培养,从而快速繁殖得到大量窄
叶抗虫种苗
【解析】
【分析】基因自由组合定律的实质是:位于非同源染色体上的非等位基因的分离或自由组合是互不干扰的;
在减数分裂过程中,同源染色体上的等位基因彼此分离的同时,非同源染色体上的非等位基因自由组合。
【小问 1 详解】
根据实验结果分析,抗虫和不抗虫个体杂交,后代抗虫∶不抗虫=1∶1,因此说明抗虫突变为显性突变,杂
交亲本的基因型组合为 EEff 和 eeFf。菠菜这两对相对性状的遗传遵循自由组合定律。
【小问 2 详解】
根据题意分析,亲本的基因型组合为 EEff 和 eeFf,因此杂交产生的 F1 的基因型为 EeFf 和 Eeff,其中 EeFf
的个体相互交配,后代的表型及比例为宽叶抗虫∶窄叶抗虫∶宽叶不抗虫∶窄叶不抗虫≈6∶2∶3∶1,子
第 21页/共 22页
代宽叶∶窄叶≈3∶1,抗虫∶不抗虫≈2∶1,因此说明抗虫存在纯合致死,即基因型为 FF 时致死。组别 2
子代中的宽叶抗虫菠菜存在两种基因型,即 EEFf∶EeFf≈1∶2,其中 E 基因频率为 2/3,e 的基因频率为 1/3,
因此后代 ee 的比例为 1/9,E_的比例为 1-1/9=8/9;F 基因频率为 1/2,f 基因频率为 1/2,则后代中基因型 ff
的比例为 1/4,F_的比例为 3/4,又因为基因型为 FF 时致死,则后代中 ff 的比例为 1/3,Ff 的比例为 2/3,
因此子代窄叶抗虫的菠菜(eeFf)所占的比例为 1/9×2/3=2/27。
【小问 3 详解】
①该实验的目的是证明两个品系的抗虫基因是否为相同的基因,设品系Ⅰ的基因型为 F1f,品系Ⅱ的基因型
为 F2f,杂交后代的基因型为 F1F2∶F1f∶F2f∶ff=1∶1∶1∶1,若两个基因是相同的显性纯合致死基因,则
F1F2 致死;若是不同的显性纯合致死基因,则 F1F2 存在。因此若子代的表型及比例为抗虫∶不抗虫=2∶1,
则两品系的抗虫突变基因是相同的基因;若抗虫∶不抗虫=3∶1;则两品系的抗虫突变基因不是相同的基因。
②根据电泳图可知,宽叶不抗虫必然不存在抗虫基因,因此条带②表示来自发生了基因突变的 6 号染色体,
根据实验结果可知,两品系的抗虫突变基因是相同的基因,原因是全部的抗虫菠菜都为杂合子,都只有一
条染色体来自发生了基因突变的 6 号染色体,说明同时带有两个品系的显性基因会致死,因此两个显性基
因是相同基因。
【小问 4 详解】
由于窄叶抗虫菠菜的基因型是 eeFf,其性状很难稳定遗传,可以通过植物组织培养的方法,既可以高效快
速繁殖大量种苗,又可以保留亲本的优良品质。
第 22页/共 22页
相关试卷
这是一份浙江省强基联盟2024-2025学年高三下学期2月联考生物试卷(Word版附解析),文件包含浙江省强基联盟2024-2025学年高三下学期2月联考生物试题Word版含解析docx、浙江省强基联盟2024-2025学年高三下学期2月联考生物试题Word版无答案docx等2份试卷配套教学资源,其中试卷共35页, 欢迎下载使用。
这是一份安徽省鼎尖联盟2024届高三下学期三模联考生物试卷(Word版附解析),文件包含2024届安徽省鼎尖联盟高三下学期三模联考生物试题Word版含解析docx、2024届安徽省鼎尖联盟高三下学期三模联考生物试题Word版无答案docx等2份试卷配套教学资源,其中试卷共29页, 欢迎下载使用。
这是一份浙江省三校联盟(长兴、余杭、缙云)2024届高三下学期4月联考生物试卷(Word版附解析),文件包含浙江省三校联盟长兴余杭缙云4月高三联考生物试题Word版含解析docx、浙江省三校联盟长兴余杭缙云4月高三联考生物试题Word版无答案docx等2份试卷配套教学资源,其中试卷共39页, 欢迎下载使用。
相关试卷 更多
- 1.电子资料成功下载后不支持退换,如发现资料有内容错误问题请联系客服,如若属实,我们会补偿您的损失
- 2.压缩包下载后请先用软件解压,再使用对应软件打开;软件版本较低时请及时更新
- 3.资料下载成功后可在60天以内免费重复下载
免费领取教师福利

