若您为此资料的原创作者,认为该资料内容侵犯了您的知识产权,请扫码添加我们的相关工作人员,我们尽可能的保护您的合法权益。
还剩2页未读,
继续阅读
2025年成都高三下学期3月二诊化学试题及答案
展开
这是一份2025年成都高三下学期3月二诊化学试题及答案,文件包含化学pdf、化学答案pdf等2份试卷配套教学资源,其中试卷共6页, 欢迎下载使用。
相关试卷
2025届成都高考二诊化学试题+答案:
这是一份2025届成都高考二诊化学试题+答案,文件包含2025届成都二诊化学试题pdf、2025届成都二诊化学答案pdf等2份试卷配套教学资源,其中试卷共8页, 欢迎下载使用。
四川省成都市2025届高三下学期二诊化学试题(附答案解析):
这是一份四川省成都市2025届高三下学期二诊化学试题(附答案解析),共24页。试卷主要包含了单选题,多选题,解答题等内容,欢迎下载使用。
PDF合并_2025届成都高三二诊试题 化学试题(含答案):
这是一份PDF合并_2025届成都高三二诊试题 化学试题(含答案),共12页。
资料下载及使用帮助
版权申诉
- 1.电子资料成功下载后不支持退换,如发现资料有内容错误问题请联系客服,如若属实,我们会补偿您的损失
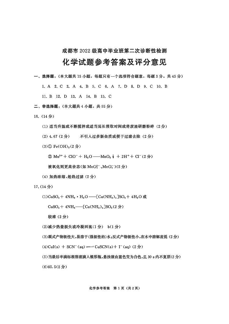
- 2.压缩包下载后请先用软件解压,再使用对应软件打开;软件版本较低时请及时更新
- 3.资料下载成功后可在60天以内免费重复下载
版权申诉
免费领取教师福利

