2024-2025学年四川省内江市高二上学期期末检测生物试卷(解析版)
展开
这是一份2024-2025学年四川省内江市高二上学期期末检测生物试卷(解析版),共26页。
1.答题前,考生务必将自己的姓名、考号、班级用签字笔填写在答题卡相应位置。
2.选择题选出答案后,用铅笔把答题卡上对应题目的答案标号涂黑。如需改动,用橡皮擦干净后,再选涂其它答案。不能答在试题卷上。
3、非选择题用签字笔将答案直接答在答题卡相应位置上。
4.考试结束后,监考人员将答题卡收回。
一、选择题(本大题共20小题,每小题2.5分,共50分。在每小题列出的四个选项中,只有一项符合题目要求。)
1. 人体红细胞直接生活的液体环境是血浆。下列有关叙述正确的是( )
A. 正常成年人体内生成红细胞的场所是骨髓
B. 成熟红细胞可从血浆中获取氧气进行细胞呼吸
C. 成熟红细胞的呼吸作用产物能明显改变血浆pH
D. 成熟红细胞可从血浆中吸收铁元素合成血红蛋白
【答案】A
【分析】一、哺乳动物成熟的红细胞不含细胞核和众多的细胞器,可以用来制备细胞膜;
二、内环境的稳态指正常机体通过调节作用,使各个器官、系统协调活动,共同维持内环境的相对稳定的状态。
【详解】A、骨髓中的造血干细胞能增殖分化形成红细胞等血细胞,所以正常成年人体内生成红细胞的场所是骨髓,A正确;
B、成熟红细胞没有线粒体,只能进行无氧呼吸,不能利用氧气进行有氧呼吸,B错误;
C、成熟红细胞进行无氧呼吸产生乳酸,血浆中存在缓冲物质,能维持血浆pH的相对稳定,所以其呼吸作用产物不会明显改变血浆pH,C错误;
D、成熟红细胞没有细胞核和众多细胞器,不能合成血红蛋白,D错误。
故选A。
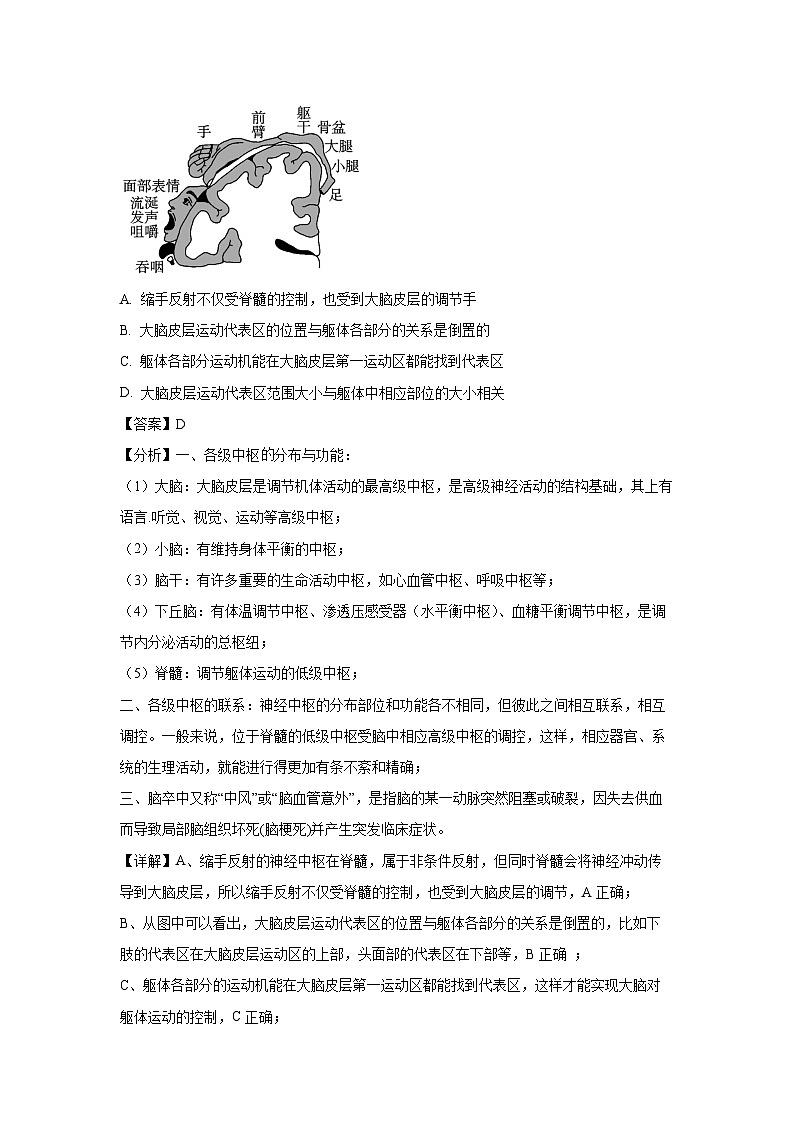
2. 如图为大脑皮层第一运动区与躯体各部分关系示意图。下列有关叙述错误的是( )
A. 缩手反射不仅受脊髓的控制,也受到大脑皮层的调节手
B. 大脑皮层运动代表区的位置与躯体各部分的关系是倒置的
C. 躯体各部分运动机能在大脑皮层第一运动区都能找到代表区
D. 大脑皮层运动代表区范围大小与躯体中相应部位的大小相关
【答案】D
【分析】一、各级中枢分布与功能:
(1)大脑:大脑皮层是调节机体活动的最高级中枢,是高级神经活动的结构基础,其上有语言.听觉、视觉、运动等高级中枢;
(2)小脑:有维持身体平衡的中枢;
(3)脑干:有许多重要的生命活动中枢,如心血管中枢、呼吸中枢等;
(4)下丘脑:有体温调节中枢、渗透压感受器(水平衡中枢)、血糖平衡调节中枢,是调节内分泌活动的总枢纽;
(5)脊髓:调节躯体运动的低级中枢;
二、各级中枢的联系:神经中枢的分布部位和功能各不相同,但彼此之间相互联系,相互调控。一般来说,位于脊髓的低级中枢受脑中相应高级中枢的调控,这样,相应器官、系统的生理活动,就能进行得更加有条不紊和精确;
三、脑卒中又称“中风”或“脑血管意外”,是指脑的某一动脉突然阻塞或破裂,因失去供血而导致局部脑组织坏死(脑梗死)并产生突发临床症状。
【详解】A、缩手反射的神经中枢在脊髓,属于非条件反射,但同时脊髓会将神经冲动传导到大脑皮层,所以缩手反射不仅受脊髓的控制,也受到大脑皮层的调节,A正确;
B、从图中可以看出,大脑皮层运动代表区的位置与躯体各部分的关系是倒置的,比如下肢的代表区在大脑皮层运动区的上部,头面部的代表区在下部等,B正确 ;
C、躯体各部分的运动机能在大脑皮层第一运动区都能找到代表区,这样才能实现大脑对躯体运动的控制,C正确;
D、大脑皮层运动代表区范围大小与躯体中相应部位运动的精细复杂程度相关,而不是与躯体中相应部位的大小相关,比如手的运动很精细复杂,在大脑皮层运动代表区的范围就比较大,而躯干部位相对运动简单,在大脑皮层运动代表区范围就小,D错误。
故选D。
3. 研究人员损毁了蛙的脑和脊髓,然后剥制了如图所示的坐骨神经一腓肠肌标本。下列叙述错误的是( )
A. 为使该标本保持活性,实验过程中需经常在标本上滴加特定液体
B. 刺激坐骨神经能引起腓肠肌收缩,说明该标本能完成完整的反射活动
C. 刺激坐骨神经能引起腓肠肌收缩,此过程中突触前膜会释放神经递质
D. 该标本可用于研究兴奋在神经纤维上的传导和神经一肌肉处的传递方向
【答案】B
【分析】反射需要完整的反射弧,反射弧包括感受器、传入神经、神经中枢、传出神经和效应器。
【详解】A、为使该标本保持活性,实验过程中需经常在标本上滴加特定液体任氏液,A正确;
B、反射需要完整的反射弧,刺激坐骨神经能引起腓肠肌收缩,不属于反射,B错误;
C、坐骨神经腓肠肌相连接处为突触,刺激坐骨神经能引起腓肠肌收缩,是因为坐骨神经神经末梢(突触前膜)释放神经递质作用于腓肠肌细胞,C正确;
D、坐骨神经一腓肠肌标本包括神经纤维和突触等结构,可以利用灵敏电流计研究兴奋在神经纤维上的传导和神经一肌肉处的传递方向,D正确。
故选B。
4. 研究人员摘除了实验鼠的垂体,发现实验鼠甲状腺萎缩,甲状腺激素显著减少。下列叙述错误的是( )
A. 该实验操作可以形成自身对照
B. 该实验表明了垂体可影响甲状腺激素的分泌
C. 该实验利用了减法原理来研究甲状腺的功能
D. 进一步实验可以给该实验鼠注射垂体提取物
【答案】C
【分析】在对照实验中,控制自变量可以采用“加法原理”或“减法原理”。与常态比较,人为增加某种影响因素的称为“加法原理”。与常态比较,人为去除某种影响因素的称为“减法原理”。
【详解】ABD、由题意可知:该实验的目的是研究垂体的功能,其实验操作需要摘除实验鼠的垂体,当实验鼠出现甲状腺萎缩、甲状腺激素显著减少的症状后,还需要进一步给该实验鼠注射垂体的提取物,一定时间后检测甲状腺的大小及甲状腺激素含量的变化,在操作上可以形成自身的前后对照,该实验表明了垂体可影响甲状腺激素的分泌,ABD正确;
C、该实验利用了减法原理来研究垂体的功能,C错误。
故选C。
5. 动脉血压是指血液对动脉管壁产生的压力,其大小与血容量和外周血管阻力等有关。通常水和钠滞留于内环境会引发高血压。下列叙述错误的是( )
A. 饮食中,长期过量的摄入钠可能会引发高血压
B. 慢性肾功能不全者水钠排出减少可引发高血压
C. 使用醛固酮受体抑制剂可用于高血压病的治疗
D. 使用抗利尿激素可以起到治疗高血压病的效果
【答案】D
【分析】通常水和钠滞留于内环境会引发高血压,长期过量摄入钠、慢性肾功能不全都可能引发高血压。
【详解】A、长期摄入过量的钠使机体对水钠平衡的调节作用减弱,可导致水和钠滞留于内环境,从而可能引发高血压,A正确;
B、慢性肾功能不全者水钠排出减少,导致水和钠滞留于内环境,进而可引发高血压,B正确;
C、醛固酮的作用是促进肾小管重吸收Na+,使用醛固酮受体抑制剂可以减少钠的吸收,从而可用于高血压病的治疗,C正确;
D、抗利尿激素的作用是促进肾小管和集合管对水分的重吸收,而水和钠滞留于内环境会引发高血压,使用抗利尿激素会使内环境中的水增多,不能起到治疗高血压病的效果,D错误。
故选D。
6. 特异性免疫是通过体液免疫和细胞免疫两种方式,针对特定的病原体发生的免疫反应。下列有关叙述正确的是( )
A. 刚得了感冒又痊愈的人不会再患流感
B. T细胞只参与细胞免疫,B细胞只参与体液免疫
C. B细胞只要接受了相应抗原的直接刺激就会分泌特异性抗体
D. 体液免疫和细胞免疫相互配合,共同完成对机体稳态的调节
【答案】D
【分析】一、人体免疫包括非特异性免疫和特异性免疫,非特异性免疫包括第一、二道防线,第一道防线由皮肤和黏膜组成,第二道防线由体液中的杀菌物质和吞噬细胞组成;特异性免疫是人体的第三道防线,由免疫器官、免疫细胞借助于血液循环和淋巴循环组成,包括细胞免疫和体液免疫两种方式;
二、体液免疫过程中浆细胞分泌抗体,通过抗体来消灭抗原;细胞免疫过程中T细胞增殖分化成效应T细胞,通过效应T细胞与被病原体入侵的靶细胞密切接触,从而使靶细胞裂解后,释放其中的病原体,再通过体液免疫来消灭病原体。
【详解】A、刚得了感冒又痊愈的人,体内可能有针对此次感冒病毒的记忆细胞,但流感病毒具有多种类型且容易发生变异,不同类型的流感病毒的抗原不同,所以刚痊愈的人仍有可能患流感,A错误;
B、T细胞既参与细胞免疫,也在体液免疫中起呈递抗原和分泌淋巴因子等作用,B细胞只参与体液免疫,B错误;
C、B细胞接受相应抗原的直接刺激后,还需要在淋巴因子的作用下,才会增殖分化形成浆细胞,浆细胞分泌特异性抗体,C错误;
D、体液免疫主要针对内环境中的病原体,细胞免疫主要针对侵入细胞内的病原体,二者相互配合,共同完成对机体稳态的调节,D正确。
故选D。
7. 某儿童服用含有脊髓灰质炎减毒活疫苗的糖丸后,其血清抗体浓度相对值变化如图所示。下列叙述错误的是( )
A. 脊髓灰质炎减毒活疫苗保留了病毒的抗原性
B. 据图可知该疫苗成功诱导了机体的细胞免疫
C. 免疫缺陷症患儿一般不建议接种该减毒疫苗
D. 儿童再次服用该糖丸后,其抗体浓度能迅速升高
【答案】B
【分析】一、疫苗通常是用灭活的或减毒的病原体制成的生物制品,原理是注射抗原引起机体免疫反应,使机体产生该病原体相应的抗体和记忆细胞;
二、减毒疫苗是将病原微生物(细菌和病毒)在人工条件下使其丧失致病性,但仍保留其繁衍能力和免疫原性,以此制成减毒活疫苗。
【详解】A、脊髓灰质炎减毒活疫苗保留了病毒的抗原性,这样才能刺激机体产生免疫反应,A正确;
B、从图中可以看出,儿童服用疫苗后血清抗体浓度相对值发生了变化,说明该疫苗成功诱导了机体的体液免疫,而不是细胞免疫,B错误;
C、免疫缺陷症患儿自身免疫功能存在问题,接种减毒疫苗可能会导致严重后果,一般不建议接种,C正确;
D、儿童再次服用该糖丸后,会发生二次免疫反应,其抗体浓度能迅速升高,D正确。
故选B。
8. 病毒入侵肝脏时,肝巨噬细胞快速活化,进而引起一系列免疫反应,部分过程如图所示。下列叙述错误的是( )
A. 该病毒入侵能引发体液免疫和细胞免疫
B. 图中细胞1、细胞2发育成熟的场所不同
C. 图中细胞1、2、3、4都能特异性识别该病毒
D. 物质Y与病毒结合后可抑制病毒对肝细胞的黏附
【答案】C
【分析】分析题图可知:细胞1为B细胞,细胞2是辅助性T细胞,细胞3是浆细胞,细胞4为细胞毒性T细胞,物质Y为抗体。
【详解】A、由图可知:物质Y为抗体,在体液免疫中发挥作用;细胞4为细胞毒性T细胞,在细胞免疫中发挥作用。可见,该病毒入侵能引发体液免疫和细胞免疫,A正确;
B、图中细胞1为B细胞,在骨髓中成熟,细胞2是辅助性T细胞,在胸腺中成熟,因此细胞1、细胞2发育成熟的场所不同,B正确;
C、图中细胞1、2、3、4分别为B细胞、辅助性T细胞、浆细胞、细胞毒性T细胞,除细胞3不能识别该病毒外,其余的三种细胞都能特异性识别该病毒,C错误;
D、物质Y为抗体,与病毒结合后可抑制病毒对肝细胞的黏附,D正确。
故选C。
9. 科研人员对HIV-1感染者与健康者接种乙型肝炎疫苗后免疫应答的差异进行了研究。根据所学知识分析,下列叙述错误的是( )
A. 健康者接种乙型肝炎疫苗后,体内抗原呈递细胞能摄取和处理疫苗
B. 健康者体内,疫苗刺激B细胞分裂分化需辅助性T细胞产生细胞因子
C. 制定针对HIV-1感染者的乙型肝炎防控策略时,可适当增加接种次数
D. 与健康者相比,初期HIV-1感染者接种乙型肝炎疫苗后不会出现免疫应答
【答案】D
【分析】疫苗通常是用灭活的或减毒的病原体制成的生物制品。接种疫苗后,人体内可产生相应的抗体,从而对特定传染病具有抵抗力。
【详解】A、接种的疫苗属于抗原,健康者接种乙型肝炎疫苗后,体内抗原呈递细胞摄取和处理疫苗后呈递在细胞表面,然后传递给辅助性T细胞,A正确;
B、健康者体内,疫苗刺激B细胞分裂、分化,大部分分化为浆细胞,小部分分化为记忆B细胞,辅助性T细胞产生的细胞因子能促进B细胞的分裂、分化过程,B正确;
C、HIV主要侵染辅助性T细胞,导致HIV-1感染者的免疫力低于正常人,因此制定针对HIV-1感染者的乙型肝炎防控策略时,可适当增加接种次数,以激发机体的二次免疫反应,使机体产生更多数量的特异性抗体,C正确;
D、与健康者相比,初期HIV-1感染者接种乙型肝炎疫苗后也会出现免疫应答,D错误。
故选D。
10. 在长期干旱期间,许多物种会加速开花以在死亡前繁殖,这种反应被称为干旱逃逸。如图是脱落酸(ABA)和光周期调节蛋白(GI,可以感受光)调控干旱逃逸的机理,研究发现,ABF3/4可通过影响SOC1的表达水平来影响干旱条件下的开花进程,只有当ABF3/4过表达时才会出现早花表型。下列叙述错误的是( )
A. 干旱条件下,ABA会加速干旱逃逸过程
B. ABA和GI调节植物开花过程具有协同作用
C. 干旱条件下,ABA缺陷突变体开花时间会提前
D. 干旱条件下,ABF3/4缺陷突变体不会出现早花表型
【答案】C
【分析】题干信息表明只有当ABF3/4过表达时才会出现早花表型,因此干旱条件下,ABA缺陷突变体开花时间会延迟,ABF3/4缺陷突变体不会出现早花表型。
【详解】A、结合图示分析,干旱条件下,ABA可以促进ABF3/4的表达,进而促进SCO1表达,从而加速植物开花,即加速干旱逃逸过程,A正确;
B、据图所示,ABA和GI均能通过调节途径促进植物开花,两者存在协调作用,B正确;
C、ABA缺陷突变体不能正常促进ABF3/4及后续变化过程,而有当ABF3/4过表达时才会出现早花表型,因此ABA缺陷突变体开花时间会延迟,C错误;
D、只有当ABF3/4过表达时才会出现早花表型,因此干旱条件下,ABF3/4缺陷突变体不会出现早花表型,D正确。
故选C。
11. 为研究乙烯参与水稻幼苗根生长发育过程的调控机理,科研人员利用乙烯、萘乙酸(NAA)和K试剂处理萌发的水稻种子进行了相关实验,3天后测得水稻幼苗根的生长情况,结果如图所示。下列叙述错误的是( )
A. 该实验控制自变量采用了减法原理
B. 实验数据表明乙烯能够抑制水稻幼苗根的生长
C. 根据实验结果推测K试剂的作用效果与NAA可能相反
D. 设置空气组的目的是排除内源激素对实验结果的影响
【答案】A
【分析】植物激素是指植物体内一定部位产生,从产生部位运输到作用部位,对植物的生长发育有显著影响的微量有机物。植物激素主要包括生长素、赤霉素、细胞分裂素、脱落酸、乙烯。各种植物激素并不是孤立地起作用,而是多种植物激素共同调控植物的生长发育和对环境的适应。
【详解】A、本实验在各组别中增加K试剂和NAA以此来研究乙烯参与水稻幼苗根生长发育过程的调控机理,采用的加法原理,A错误;
B、与空气组对比,乙烯处理组有效根较短,说明乙烯能够抑制水稻幼苗根的生长,B正确;
C、与单独加乙烯组作对比,乙烯加K试剂组根较长,说明K试剂有利于根变长,同时加入K试剂和NAA,根变短了,说明NAA不利于根变长,因此推测K试剂的作用效果与NAA可能相反,C正确;
D、为研究乙烯参与水稻幼苗根生长发育过程的调控机理,实验自变量是乙烯的有无,为了排除内源乙烯对实验结果的影响,因此设置空气组作对比,D正确。
故选A。
12. 下列关于生物学实验方法的叙述,错误的是( )
A. 利用样方法调查跳蝻的种群密度时,需要随机取样以保证结果的可靠性
B. 利用标记重捕法调查活动能力强的动物种群密度时,标记物要明显醒目
C. 利用抽样检测法调查培养液中酵母菌种群数量时,需要振荡培养液后再取样
D. 利用取样器取样法调查土壤小动物的种类和数量,可以推测土壤动物的丰富度
【答案】B
【分析】对于活动能力强、活动范围大的个体调查种群密度时适宜用标记重捕法,而一般植物和个体小、活动能力小的动物以及虫卵等种群密度的调查方式常用的是样方法.统计土壤中小动物的丰富度一般用取样器取样法 。
【详解】A、利用样方法调查跳蝻的种群密度时,需要随机取样,这样才能保证结果的可靠性,A正确;
B、利用标记重捕法调查活动能力强的动物种群密度时,标记物不能明显醒目,明显醒目可能会导致标记个体容易被捕食,从而使得估算结果不准确,B错误;
C、利用抽样检测法调查培养液中酵母菌种群数量时,需要振荡培养液后再取样,这样可以保证酵母菌在培养液中分散均匀,C正确;
D、调查土壤动物的丰富度时,可以利用取样器取样法调查土壤小动物的种类和数量,D正确。
故选B。
13. 某保护区地势较为平坦,植物常呈不均匀分布,植被类型属于热带稀树灌丛草原,生活着坡鹿、猛禽和蟒蛇等动物。下列有关叙述错误的是( )
A. 建立自然保护区保护珍稀动物坡鹿,目的是为了增大环境容纳量
B. 调查坡鹿的种群密度时使用的标记物易脱落,则实际值比估算值小
C. 该保护区植物常呈不均匀分布,体现了群落在水平方向上呈镶嵌分布
D. 在一定区域内采用火烧法加速植被的更新繁盛,该演替属于初生演替
【答案】D
【分析】一、在群落中,各个生物种群分别占据了不同的空间,使群落形成一定的空间结构,群落的空间结构包括垂直结构和水平结构等方面。
(1)垂直结构:在垂直方向上,大多数群落都具有明显的分层现象。例如,森林中自下而上分别有草本植物、灌木和乔木,形成群落的垂直结构。森林植物的分层与对光的利用有关,群落下面各层要比上层的光照弱,不同植物适于在不同的光照强度下生长。这种垂直结构显著提高了群落利用阳光等环境资源的能力。群落中植物的垂直结构又为动物创造了多种多样的栖息空间和食物条件,因此,动物也有类似的分层现象;
(2)水平结构:群落的结构特征不仅表现在垂直方向上,也表现在水平方向上。例如,某草地在水平方向上,由于地形的变化、土壤湿度和盐碱度的差异、光照强度的不同、生物自身生长特点的不同,以及人与动物的影响等因素,不同地段往往分布着不同的种群,同一地段上种群密度也有差别,它们常呈镶嵌分布;
二、标记重捕法:许多动物的活动能力强,活动范围大,不宜用样方法来调查它们的种群密度。常用的方法之一是标记重捕法。也就是在被调查种群的活动范围内,捕获一部分个体,做上标记后再放回原来的环境,经过一段时间后进行重捕,根据重捕到的动物中标记个体数占总个体数的比例,来估计种群密度;
三、初生演替是指在一个从来没有被植物覆盖的地面,或者是原来存在过植被,但被彻底消灭了的地方发生的演替;次生演替是指在原来植被虽已不存在,但原有土壤条件基本保留,甚至还保留了植物的种子或其他繁殖体的地方发生的演替。
【详解】A、建立自然保护区,改善坡鹿的栖息环境等措施,能够为坡鹿提供更多的食物资源和适宜的生存空间,从而增大坡鹿的环境容纳量,A正确;
B、用标志重捕法调查坡鹿种群密度时,设第一次捕获并标记的个体数为N1,第二次捕获的个体数为N2,其中有标记的个体数为N3,种群数量N =N1×N2/N3。若标记物易脱落,会导致第二次捕获中被标记个体数N3偏小,根据公式计算出的估算值比实际值偏大,即实际值比估算值小,B正确;
C、该保护区地势较为平坦,植物常呈不均匀分布,这种在水平方向上不同地段分布着不同种群,呈现镶嵌分布的特点,体现了群落在水平方向上的结构特征,C正确;
D、在一定区域内采用火烧法加速植被的更新繁盛,火烧后的区域原有土壤条件基本保留,甚至还保留了植物的种子或其他繁殖体,所以该演替属于次生演替,而不是初生演替,D错误。
故选D。
14. 时间生态位重叠是指在相同或相似时间段内,不同物种为了获取资源而占据的生态位相互交叉的现象,具有捕食关系的两个物种之间的时间生态位重叠指数一般相对较小。研究小组调查了某山区部分野生哺乳动物的种群特征,并计算出它们之间的时间生态位重叠指数,见下表。下列叙述错误的是( )
A. 物种S3和物种S4的重叠指数最大,二者之间的种间竞争最激烈
B. 上述6个物种占据的生态位存在差异,有利于对资源的充分利用
C. 已知物种S1是捕食者,则最有可能为被捕食者的是物种S5和S6
D. 已知物种S2是昼行性动物,则最有可能属于夜行性动物的是物种S3和S4
【答案】C
【分析】一个物种在群落中的地位或角色,称为这个物种的生态位,包括所处的空间位置,占用资源的情况,以及与其他物种的关系等。群落中每种生物都占据着相对稳定的生态位,有利于不同生物充分利用环境资源,这是群落中物种之间及生物与环境问协同进化的结果。
【详解】A、据表可知,物种S3和物种S4重叠指数最大,说明这两种生物利用同一资源或共同占有某一资源因素的可能性较大,因此二者之间的种间竞争最激烈,A正确;
B、上述6个物种占据的生态位存在差异,是群落中物种之间及生物与环境间协同进化的结果,这有利于不同生物充分利用环境资源,B正确;
C、由题意可知:具有捕食关系的两个物种之间的时间生态位重叠指数一般相对较小,表中信息显示S1与S2、S4的重叠指数较小,已知物种S1是捕食者,因此最有可能为被捕食者的是物种S2和S4,C错误;
D、据表可知,S2与S3、S4重叠指数最小,说明它们占用相同资源较少,已知物种S2是昼行性动物,则最有可能属于夜行性动物的是物种S3和S4 ,D正确。
故选C。
15. 种群增长率是指单位数量的个体在单位时间内新增加的个体数,即等于出生率减死亡率。不同物种的甲、乙两个种群在一段时间内的增长率与种群密度的关系如图所示。已知随时间推移种群密度逐渐增加,a为种群延续所需的最小种群数量所对应的种群密度;甲、乙中有一个种群个体间存在共同抵御天敌等种内互助。下列叙述错误的是( )
A. 据图推测可知,乙种群个体间存在种内互助甲
B. 在a与b之间,甲种群的年龄结构为增长型
C. 在a与c之间,乙种群的出生率始终大于死亡率
D. 在a与c之间,乙种群在b点种群数量达到最大
【答案】D
【分析】种群的数量特征中,种群密度是最基本的数量特征。出生率、死亡率、迁入率、迁出率直接影响种群密度;年龄结构通过影响出生率和死亡率间接影响种群密度,是预测种群密度变化趋势的主要依据;性别比例通过影响出生率间接影响种群密度。
【详解】A、从图中可以看出,乙种群随着种群密度增加,增长率下降较慢,而甲种群增长率下降较快,由此可推测乙种群个体间存在种内互助,能在一定程度上缓解种群密度增加对增长率的影响,A正确;
B、在a与b之间,甲种群增长率大于0,说明种群数量在增加,所以其年龄结构为增长型,B正确;
C、在a与c之间,乙种群增长率大于0,根据种群增长率等于出生率减死亡率,可知乙种群的出生率始终大于死亡率,C正确;
D、在a与c之间,乙种群增长率大于0,说明种群数量一直在增加,只是增加的速度在变化,所以乙种群在c点种群数量达到最大,而不是b点,D错误。
故选D。
16. IFN-γ是由激活的辅助性T细胞产生的一种细胞因子,它能促进Th1细胞(辅助性T细胞)的分化和功能。抗IFN-γ抗体导致的免疫缺陷综合征通常是后天(成人期)产生的抗IFN-γ抗体,抑制了体内IFN-γ的作用而引起严重的Th1细胞免疫反应缺陷。下列相关叙述错误的是( )
A. IFN-γ在免疫反应中的作用是传递信息
B. 抗IFN-γ抗体是由浆细胞产生的蛋白质
C. Th1细胞免疫反应缺陷会影响第一道防线发挥作用
D. 抗IFN-γ抗体可能会影响Th1细胞识别抗原信息
【答案】C
【分析】人体有三道防线来抵御病原体的攻击。皮肤、黏膜是保卫人体的第一道防线;体液中的杀菌物质(如溶菌酶)和吞噬细胞(如巨噬细胞和树突状细胞)是保卫人体的第二道防线;第三道防线是机体在个体发育过程中与病原体接触后获得的,主要针对特定的抗原起作用,因而具有特异性,叫作特异性免疫。
【详解】A、IFN-γ是由激活的辅助性T细胞产生的一种细胞因子,说明IFN-γ在免疫反应中的作用是传递信息,A正确;
B、抗体的化学本质是蛋白质,是由浆细胞产生的,B正确;
C、Th1细胞为辅助性T细胞,辅助性T细胞参与的是第三道防线,Th1细胞免疫反应缺陷会影响第三道防线发挥作用,C错误;
D、IFN-γ能促进Th1细胞(辅助性T细胞)的分化和功能,抗IFN-γ抗体会和IFN-γ结合,抑制其发挥作用,从而会影响Th1细胞识别抗原信息,D正确。
故选C。
17. 为研究癌细胞膜上的B7-H1对T细胞凋亡的影响,研究人员将T细胞与癌细胞(培养基含抗B7-H1抗体)共培养,结果如图所示。下列叙述错误的是( )
A. T细胞凋亡是由基因所决定的细胞自动结束生命的过程
B. 该实验结果说明癌细胞膜上的B7-H1能够促进T细胞凋亡
C. 抗B7-H1抗体可通过阻断B7-H1与T细胞膜上的受体结合促进T细胞凋亡
D. 该研究结果表明,开发针对癌细胞膜上B7-H1的抗体可用于癌症的免疫治疗
【答案】C
【分析】细胞凋亡是由基因决定的细胞编程序死亡的过程。细胞凋亡是生物体正常的生命历程,对生物体是有利的,而且细胞凋亡贯穿于整个生命历程。细胞凋亡是生物体正常发育的基础、能维持组织细胞数目的相对稳定、是机体的一种自我保护机制。在成熟的生物体内,细胞的自然更新、被病原体感染的细胞的清除,是通过细胞凋亡完成的。
【详解】A、细胞凋亡是由基因所决定的细胞自动结束生命的过程,是生物体正常的生命历程,对生物体是有利的,而且细胞凋亡贯穿于整个生命历程,A正确;
B、从图中可以看出,随着抗体浓度的增加,T细胞凋亡率逐渐降低,说明癌细胞膜上的B7-H1能够促进T细胞凋亡,因为加入抗体后,抗体与B7-H1结合,使得B7-H1促进T细胞凋亡的作用减弱,从而导致T细胞凋亡率下降,B正确;
C、抗B7-H1抗体是通过阻断B7-H1与T细胞膜上的受体结合,从而抑制T细胞凋亡,而不是促进T细胞凋亡,C错误;
D、由于癌细胞膜上的B7-H1能促进T细胞凋亡,而抗B7-H1抗体可以抑制这一过程,所以开发针对癌细胞膜上B7-H1的抗体可用于癌症的免疫治疗,D正确。
故选C。
18. 水稻在苗期会表现出顶端优势,其分蘖相当于侧枝。AUX1是参与水稻生长素极性运输的载体蛋白之一。下列有关叙述错误的是( )
A. AUX1缺失突变体水稻的分蘖可能会增多
B. 在分蘖发生部位施用生长素类调节剂有利于分蘖增多
C. 水稻发生倒伏,在重力作用下生长素可以发生横向运输
D. 不同浓度的生长素类调节剂促进分蘖生长的作用效果可能相同
【答案】B
【分析】生长素:(1)产生:生长素的主要合成部位是幼嫩的芽、叶和发育中的种子,由色氨酸经过一系列反应转变而成。(2)运输:胚芽鞘、芽、幼叶、幼根中:生长素只能从形态学的上端运输到形态学的下端,而不能反过来运输,称为极性运输;在成熟组织中:生长素可以通过韧皮部进行非极性运输。
【详解】A、AUX1是参与水稻生长素极性运输的载体蛋白之一,AUX1缺失突变体水稻生长素的极性运输受到影响,顶端优势现象减弱,分蘖可能会增多,A正确;
B、在分蘖发生部位施用生长素类调节剂,分蘖发生部位生长素浓度高,导致分蘖减少,B错误;
C、水稻发生倒伏,在重力作用下生长素可以发生横向运输(生长素从远地侧向近地侧运输),C正确;
D、在促进分蘖生长最适浓度的两侧,存在不同浓度的生长素类调节剂促进分蘖生长的作用效果可能相同,D正确。
故选B。
19. β多样性是指某特定时间点,沿某一环境因素梯度,不同群落间物种组成的变化。它可用群落甲和群落乙的独有物种数之和与两个群落各自的物种数之和的比值表示。下列有关叙述错误的是( )
A. 若甲、乙两群落的优势物种和丰富度都相同,则两群落的物种组成也相同
B. 若甲、乙两群落的物种丰富度分别为70和80,其中共有物种数为45,则两群落之间的β多样性为0.4
C. 若甲、乙两群落的物种丰富度分别为56和98,且两群落之间的β多样性高,则应在甲和乙群落建立自然保护区以维系物种多样性
D. 甲、乙两群落中每种生物都会占据相对稳定的生态位,是群落中各物种之间及生物与环境之间协同进化的结果
【答案】A
【分析】一、物种组成是区分不同群落的重要特征,也是决定群落性质的最重要因素,故认识某一群落,首先要分析它们的物种组成;
二、生态位是指一个物种在群落中的地位或作用,包括所处的空间位置、占用资源情况以及与其他物种的关系等。用来表示生态系统中每种生物生存所必需的生境最小阈值。
【详解】A、优势物种和丰富度相同,不代表物种组成就完全相同,可能存在其他物种的差异。比如两个群落优势物种都是某种植物,丰富度也一样,但其中一个群落有某种昆虫,另一个群落没有,那么物种组成就不同。所以仅优势物种和丰富度相同不能得出两群落物种组成相同的结论,A 错误;
B、已知β多样性可用群落甲和群落乙的独有物种数之和与两个群落各自的物种数之和的比值表示。甲群落物种丰富度为70,乙群落物种丰富度为80,共有物种数为45。那么甲群落独有的物种数为70-45=25,乙群落独有的物种数为80-45=35。两个群落各自的物种数之和为70+80=150,独有物种数之和为25+35=60。则β多样性为60÷150=0.4,B正确;
C、β多样性高说明沿环境因素梯度不同群落间物种组成变化大,意味着两个群落的物种差异较大,在这样的甲和乙群落建立自然保护区,能更好地保护多种不同的物种,维系物种多样性,C正确;
D、群落中每种生物都占据相对稳定的生态位,这是长期以来群落中各物种之间以及生物与环境之间协同进化的结果,通过协同进化,生物与生物、生物与环境相互适应,形成了稳定的生态位关系,D正确。
故选A。
20. 人的拇指能向背侧弯曲和不能向背侧弯曲为一对相对性状(相关基因由A/a控制)。某校生物兴趣小组对本校学生的拇指弯曲情况进行了调查,结果如表所示。下列叙述错误的是( )
A. 由第一组的调查结果可知,拇指能向背侧弯曲是显性性状
B. 第一组父母的基因型均为Aa和Aa,第二组父母的基因型均为Aa和aa
C. 若第二组某一位学生的拇指不能向背侧弯曲,则其父母之一的基因型为Aa
D. 若第一组的某对父母打算再生一个小孩,该小孩拇指能向背侧弯曲的概率是3/4或1
【答案】B
【分析】一、基因的分离定律也称为孟德尔第一定律。在杂合子细胞中,位于一对同源染色体上的等位基因具有一定的独立性。当细胞进行减数分裂时,等位基因会随着同源染色体的分开而分离,分别进入两个配子中,独立地随配子遗传给后代;
二、根据表中第一组调查,双亲均为拇指能向背侧弯曲,而子代中出现拇指不能向背侧弯曲个体,说明拇指能向背侧弯曲为显性性状。
【详解】A、第一组父母均能向背侧弯曲,子代出现了拇指不能向背侧弯曲的个体,说明拇指能向背侧弯曲是显性性状,拇指不能向背侧弯曲是隐性性状,A正确;
B、第一组父母均能向背侧弯曲(显性性状),子代出现了拇指不能向背侧弯曲(隐性性状),则第一组父母的基因型均为Aa和Aa;第二组父母只有一人能向背侧弯曲,子代拇指能向背侧弯曲和不能向背侧弯曲的人数都较多,所以第二组父母的基因型可能为Aa和aa,也可能为AA和aa,B错误;
C、第二组父母只有一人能向背侧弯曲,若某一位学生的拇指不能向背侧弯曲(隐性性状),则其父母之一必然含有隐性基因a,所以其父母之一的基因型为Aa,C正确;
D、第一组父母的基因型可能是AA和AA、AA和Aa、Aa和Aa。如果是AA和AA,子代都能向背侧弯曲,概率是1;如果是AA和Aa,子代都能向背侧弯曲,概率是1;如果是Aa和Aa,根据遗传规律,子代能向背侧弯曲(A_)的概率是3/4,所以若第一组的某对父母打算再生一个小孩,该小孩拇指能向背侧弯曲的概率是3/4或1,D正确。
故选B。
二、非选择题(本大题包括5小题,共50分)
21. 油菜是重要的油料作物,探索其性状的遗传机制一直是研究热点。某科研小组利用油菜黄籽显性突变体1与油菜黑籽品系2和3进行了杂交实验,结果如表所示。回答下列问题:
(1)根据实验结果可推测,油菜黄籽和黑籽这对相对性状受两对等位基因控制,且这两对等位基因位于________(填“1对”或“2对”)同源染色体上,理由是________。
(2)若控制油菜黄籽和黑籽的两对等位基因用E/e、T/t表示,则A组亲本中黑籽品系2的基因型是________,B组F2中黑籽植株的基因型有________种。
(3)若油菜种子颜色由等位基因E/e控制,并受另一对等位基因T/t影响,则B组F1黑籽植株的基因型是________,T基因所起的作用是________。
【答案】(1)①. 2对 ②. B组F1产黑籽植株自交,子代产黄籽植株:产黑籽植株=3:13,为9:3:3:1变式,满足自由组合定律
(2)①. eett ②. 7
(3)①. EeTt ②. 抑制E基因的表达,使油菜表现为黑籽
【分析】B组分析,F1产黑籽植株自交,子代产黄籽植株:产黑籽植株=3:13,为9:3:3:1变式,说明该性状是由两对等位基因控制的,满足自由组合定律。
【小问1详解】B组分析,F1产黑籽植株自交,子代产黄籽植株:产黑籽植株=3:13,为9:3:3:1变式,说明该性状是由两对等位基因控制的,满足自由组合定律,自由组合定律的实质是减数分裂形成配子时,非同源染色体上的非等位基因自由组合,因此控制该性状的两对等位基因位于2对两对同源染色体上。
【小问2详解】由于B组F1产黑籽植株自交,子代产黄籽植株:产黑籽植株=3:13,说明F1产黑籽植株基因型为EeTt,已知油菜黄籽显性突变体1,说明产黑籽植株基因型为E-T-,E-tt、eett,产黄籽植株基因型为eeT-(或者产黑籽植株基因型为E-T-,eeT-、eett,产黄籽植株基因型为E-tt)。A组亲本黄籽1×黑籽2,F1表型全为产黄籽植株,F2产黄籽植株:产黑籽植株=3:1,黄籽1的基因型为eeTT或EEtt,黑籽2的基因型为eett。黑籽3的基因型为EEtt或eeTT,B组F1基因型为EeTt,F2中黑籽植株的基因型有E-T-,E-tt、eett,共7种。
【小问3详解】由于B组F1产黑籽植株自交,子代产黄籽植株:产黑籽植株=3:13,说明F1产黑籽植株基因型为EeTt。已知E-T-、eett表现为黄籽,若油菜种子颜色由等位基因E/e控制,并受另一对等位基因T/t影响,可以分析为e控制黄籽,E控制黑籽,T基因会抑制E基因的表达,E-T-表现为黄籽。
22. 血糖平衡是内环境稳态的重要内容之一,胰岛素是维持血糖平衡的重要激素。如图为胰岛素调节血糖代谢速率的作用机制。回答下列问题:
(1)当血糖浓度升高到一定程度时,________细胞的活动增强,胰岛素的分泌量明显增加,并与细胞膜上的胰岛素受体结合,把信号传导到细胞内部,一方面增加__________;另一方面促进葡萄糖氧化分解、糖原合成和非糖物质合成,从而使血糖浓度恢复到正常水平。
(2)胰岛素抵抗是指机体对胰岛素的敏感性降低,致使胰岛素不能发挥正常刺激组织细胞对葡萄糖摄取和利用的功能,发生胰岛素功能下降的现象。据图分析,胰岛素抵抗发生的原因可能是_______,通常会表现出体内胰岛素水平________(填“高于”“等于”或“低于”)正常水平。
(3)研究发现,在炎症反应中,体内免疫细胞数量上升会导致促炎细胞因子水平升高,进而影响胰岛素与其受体结合后的信号传递,导致胰岛素抵抗。据图推测,促炎细胞因子干扰胰岛素信号传导的方式可能是________________。
(4)结合以上信息,为缓解胰岛素抵抗患者的病情,你给出的合理建议是________________。
【答案】(1)①. 胰岛B ②. 葡萄糖转运蛋白的数量
(2)①. 胰岛素受体结构异常或数量减少 ②. 高于
(3)抑制PI3K激酶的磷酸化
(4)控制炎症反应、适当运动、控制饮食等
【分析】胰岛素是唯一能降低血糖的激素,促进血糖氧化分解、合成糖原、转化成非糖类物质;抑制肝糖原的分解和非糖类物质转化.胰高血糖素和肾上腺素能升高血糖,促进肝糖原的分解和非糖类物质转化。
【小问1详解】当血糖浓度升高时,胰岛B细胞的活动增强,分泌胰岛素增加。胰岛素与细胞膜上的胰岛素受体结合后,一方面增加葡萄糖转运蛋白的数量,促进细胞对葡萄糖的摄取,另一方面促进葡萄糖氧化分解、糖原合成和非糖物质合成,从而降低血糖浓度;
【小问2详解】胰岛素抵抗发生的原因可能是胰岛素受体结构异常或数量减少,导致胰岛素不能正常发挥作用。由于机体对胰岛素敏感性降低,为了维持血糖平衡,胰岛B细胞会分泌更多的胰岛素,所以通常会表现出体内胰岛素水平高于正常水平;
【小问3详解】促炎细胞因子干扰胰岛素信号传导的方式可能是抑制PI3K激酶的磷酸化,从而阻断胰岛素信号的传导过程,使胰岛素不能正常发挥作用;
【小问4详解】为缓解胰岛素抵抗患者的病情,合理建议是减少炎症反应,如避免感染、适当运动提高免疫力以减少免疫细胞异常增多;合理饮食,控制血糖水平,减轻胰岛B细胞负担等 。
23. 下丘脑在人和动物生命活动调节过程中发挥着重要作用。如图为某实验动物下丘脑通过轴突延伸和独特的血管联系垂体,参与部分生命活动调节的模式图。回答下列问题:
(1)给实验动物注射2.5%的NaCl溶液后,实验动物下丘脑的________受到刺激会产生兴奋,一方面兴奋传至________,产生渴觉来直接调节水的摄入量;另一方面下丘脑A细胞分泌,神经垂体释放的________增加,从而促进肾小管、集合管对水分的重吸收,使细胞外液的渗透压趋向于恢复正常。该事实说明,下丘脑在水盐平衡调节过程中具有的作用是________。
(2)研究表明,实验动物在春日受长日照刺激后,性腺分泌性激素的量会增加。结合图中信息,请概述该实验动物性激素分泌量增加的过程:_____。该事实说明,下丘脑能将________和________联系起来,共同调节动物的生命活动。
【答案】(1)①. 渗透压感受器 ②. 大脑皮层 ③. 抗利尿激素 ④. 作为感受器和效应器发挥作用
(2)①. 下丘脑分泌促性腺激素释放激素作用于垂体,促进垂体分泌促性腺激素,促性腺激素作用于性腺,促进性腺分泌性激素 ②. 神经调节 ③. 体液调节
【分析】性激素的分级调节:下丘脑分泌促性腺激素释放激素作用于垂体,促进垂体分泌促性腺激素,促性腺激素作用于性腺,促进性腺分泌性激素。
【小问1详解】给实验动物注射2.5%的NaCl溶液后,实验动物下丘脑的渗透压感受器受到刺激会产生兴奋,一方面兴奋传至大脑皮层,产生渴觉来直接调节水的摄入量;另一方面下丘脑A细胞分泌,神经垂体释放的抗利尿激素增加,从而促进肾小管、集合管对水分的重吸收,使细胞外液的渗透压趋向于恢复正常。在该过程中下丘脑作为感受器,将渗透压的信号转变为电信号,下丘脑作为效应器接受传出神经传递的兴奋合成并分泌抗利尿激素。
【小问2详解】在长日照的刺激下,感受器产生兴奋,通过传入神经、神经中枢、传出神经,最终到效应器下丘脑,从而使得下丘脑分泌促性腺激素释放激素作用于垂体,促进垂体分泌促性腺激素,促性腺激素作用于性腺,促进性腺分泌性激素,从而使得性激素分泌增多。该事实说明,下丘脑能将神经调节和体液调节联系起来,共同调节动物的生命活动。
24. 褪黑素(MLT)是一种色氨酸衍生的吲哚胺类化合物,除了作为一种植物激素,MLT还被认为是一种重要的调节因子。为了探究外源MLT影响拟南芥幼苗生长的机制,某研究团队将野生型拟南芥的种子置于含不同浓度MLT的MS培养基中,在适宜条件下培养,结果显示,所有培养基上的种子萌发率无明显差异。在第15天,测定MS培养基上拟南芥的平均幼苗重量和幼苗的内源脱落酸(ABA)水平,结果如图所示。回答下列问题:
(1)据图甲可知,一定浓度的外源MLT对拟南芥幼苗生长具有________(填“促进”或“抑制”)作用,判断的依据是__________。
(2)图乙实验结果表明,低浓度的MLT(5μM和10μM)对拟南芥幼苗的内源ABA水平影响不大,25μM MLT导致ABA水平小幅上升,________。由此,可以得出的结论是________。
(3)研究发现,中间物质T会影响MLT对拟南芥幼苗ABA水平的调节。为了进一步探索MLT和ABA的关系,研究者构建了拟南芥过表达T突变体和缺陷T突变体,并进行了相关实验,测得拟南芥平均幼苗重量,结果如下图所示。
综合上述实验结果,推测外源MLT影响拟南芥幼苗生长的机制可能是________。(用文字和箭头构建外源MLT、中间物质T、内源ABA和幼苗生长之间的关系)
【答案】(1)①. 抑制 ②. 与对照组(褪黑素浓度为0μM)相比,较高浓度的褪黑素(如100μM和300μM)处理下,拟南芥幼苗的平均重量明显降低
(2)①. 100μM和300μM的MLT导致ABA水平大幅上升 ②. 外源MLT可能通过影响内源ABA水平来影响拟南芥幼苗生长,低浓度的外源MLT对幼苗生长影响较小,可能是因为对内源ABA水平影响不大,而高浓度的外源MLT可能导致内源ABA水平大幅上升,从而抑制幼苗生长
(3)外源MLT→抑制中间物质T→内源ABA增加→抑制幼苗生长;外源MLT→(缺陷T突变体中)其他途径→促进幼苗生长
【分析】植物激素是植物体内产生的一些简单小分子有机化合物,能够调节植物的生长发育过程。
1、生长素(IAA):主要功能是促进细胞伸长,从而促进茎的生长。它还参与向光性和向重力性反应,调节根、花和果实的形成。低浓度的生长素促进生长,高浓度时则抑制生长;
2、赤霉素(GA):主要功能是促进细胞分裂和茎的伸长,打破种子和枝条的休眠,促进开花和果实形成。赤霉素还参与终止种子和枝条休眠,促进发芽;
3、细胞分裂素:主要功能是促进细胞分裂和分化,延缓叶子衰老,维持蛋白质合成,促进芽的分化,解除顶端优势。细胞分裂素在农业中用于促进花芽分化和根系生长;
4、脱落酸(ABA):主要功能是抑制细胞分裂,促进叶和果实的衰老和脱落,抑制种子萌发。脱落酸在种子休眠中起重要作用;
5、乙烯:主要功能是促进果实成熟,叶片衰老,打破种子和芽的休眠,抑制开花。乙烯还参与应激反应和叶子、果实的脱落;
6、油菜素甾醇:在植物的生长发育中起着重要作用,参与细胞伸长和分裂,调控茎叶生长、根的生长、维管组织的分化等。它还在植物对环境胁迫的防御中发挥作用。
【小问1详解】观察图甲,横坐标为褪黑素浓度(μM),纵坐标为幼苗重量(mg/g)。随着褪黑素浓度的增加,幼苗重量呈现出先基本不变后逐渐降低的趋势。当褪黑素浓度为0μM(即对照组)时,幼苗重量相对较高,而当褪黑素浓度达到100μM和300μM时,幼苗重量明显低于对照组。所以可以判断一定浓度的外源MLT对拟南芥幼苗生长具有抑制作用,判断依据是与对照组(褪黑素浓度为0μM)相比,较高浓度的褪黑素(如100μM和300μM)处理下,拟南芥幼苗的平均重量明显降低;
【小问2详解】从图乙可以看出,当褪黑素浓度达到100μM和300μM时,内源脱落酸(ABA)水平大幅上升。综合图甲和图乙的结果,可以得出的结论是:外源MLT可能通过影响内源ABA水平来影响拟南芥幼苗生长,低浓度的外源MLT对幼苗生长影响较小,可能是因为对内源ABA水平影响不大,而高浓度的外源MLT可能导致内源ABA水平大幅上升,从而抑制幼苗生长。
【小问3详解】从图表中可以看出,在对照组中,野生型、过表达T突变体和缺陷T突变体的幼苗重量有一定差异,其中野生型幼苗重量较高,过表达T突变体次之,缺陷T突变体较低。当施加100μM褪黑素(外源MLT)后,野生型幼苗重量有所下降,过表达T突变体幼苗重量下降更明显,而缺陷T突变体幼苗重量反而增加。结合题干中“中间物质T会影响MLT对拟南芥幼苗ABA水平的调节”这一信息,可以推测:外源MLT可能会影响中间物质T的含量或活性,进而影响内源ABA的水平,最终影响幼苗生长。具体来说,外源MLT可能抑制中间物质T,导致内源ABA增加,从而抑制幼苗生长(如野生型和过表达T突变体在施加外源MLT后幼苗重量下降);而对于缺陷T突变体,由于本身中间物质T存在缺陷,外源MLT可能无法通过影响中间物质T来增加内源ABA,反而可能有其他途径促进幼苗生长(如缺陷T突变体在施加外源MLT后幼苗重量增加)。
25. 苹果属于经济作物,其产量和品质一直是果农关注的问题。苹果园A采用常规管理,果农长期使用化肥、除草剂和杀虫剂等,林下几乎没有植被,苹果产量较高。苹果园B与苹果园A的种植面积相近,果农施用有机肥料,运用生态学方法控制害虫和除草,林下植被较丰富,苹果产量较低。研究者调查了这两个苹果园天敌比例、杂草比例和土壤中蚯蚓的种群密度,结果如下表。回答下列问题:
(1)调查土壤中蚯蚓种群密度常采用方法是________,原因是_______________。
(2)苹果园B的产量低于苹果园A,从种间关系的角度分析,原因是_____________。
(3)研究发现,苹果园A的害虫比例明显高于苹果园B,且抗药性也更强。根据其管理方式推测,主要原因可能是________________。
(4)苹果园B运用生态学方法如________________,可有效的控制害虫和杂草。与苹果园A的管理相比,该管理方法的优点是_____________。
【答案】(1)①. 样方法 ②. 蚯蚓活动能力弱、活动范围小
(2)相较于苹果园A,苹果园B中杂草比例大、林下植被较丰富,杂草与苹果树种间竞争关系较强,能量流向杂草的比例大,从而使苹果减产;相较于苹果园A,苹果园B中天敌比例大,害虫较多,通过捕食关系,苹果树固定的能量流向害虫的占比大,从而使苹果减产
(3)杀虫剂的使用提高了害虫抗药性基因频率,同时减少了天敌的比例 ;除草剂的使用使得其物种丰富度降低,自我调节能力降低
(4)①. 生物防治法 ②. 对人类生存环境无污染、能将害虫和杂草的数量控制在较低水平且不易反弹
【分析】不同物种之间存在复杂的相互关系。正是这些复杂的种间关系,将群落内的多种生物联系成有机的整体。种间关系包括原始合作、互利共生、种间竞争、捕食和寄生等。
【小问1详解】蚯蚓活动能力弱、活动范围小,可采用样方法进行种群密度的调查。
【小问2详解】依题意,苹果园B运用生态学方法控制害虫和除草,林下植被较丰富。结合题表分析,苹果园B天敌比例/占62.34%、杂草比例占20.24%,推测苹果园B的产量低于苹果园A的原因是:相较于苹果园A,苹果园B中杂草比例大、林下植被较丰富,杂草与苹果树竞争水分、无机盐等营养物质,使苹果减产;苹果园B中天敌比例大,通过捕食关系苹果树固定的一部分能量流向天敌,使苹果减产。
【小问3详解】苹果园A长期进行施用杀虫剂、化肥和除草剂等人工管理,则长期使用杀虫剂,抗药性弱的害虫被淘汰,天敌数量减少,抗药性强害虫获得更多的生存资源,故抗药性强的基因频率增大,占比增大,除草剂的使用使得其物种丰富度降低,自我调节能力降低。
【小问4详解】控制害虫和杂草的方法有化学防治、生物防治和机械防治,这些方法各有优点,但是目前人们越来越倾向于利用对人类生存环境无污染的、能将害虫和杂草的数量控制在较低水平且不易反弹的生物防治法,可有效的控制害虫和杂草。
物种
S1
S2
S3
S4
S5
S6
S1
1
S2
0.36
1
S3
0.40
0.02
1
S4
0.37
0.00
0.93
1
S5
0.73
0.39
0.38
0.36
1
S6
0.70
0.47
0.48
0.46
0.71
1
组别
第一组
第二组
第三组
父母性状
均能向背侧弯曲
只有一人能向背侧弯曲
均不能向背侧弯曲
拇指能向背侧弯曲的学生人数
480
498
0
拇指不能向背侧弯曲的学生人数
88
348
200
组别
亲本
F1表型
F1自交所得F2的表型及比例
A组
黄籽1×黑籽2
全为产黄籽植株
产黄籽植株:产黑籽植株=3:1
B组
黄籽1×黑籽3
全为产黑籽植株
产黄籽植株:产黑籽植株=3:13
苹果园
天敌比例/%
杂草比例/%
蚯蚓种群密度(只/cm2)
A
33.76
10.53
39.85
B
62.34
20.24
323.67
相关试卷
这是一份四川省内江市2024-2025学年高一上学期期末检测学生物试卷(解析版),共19页。试卷主要包含了选择题,非选择题等内容,欢迎下载使用。
这是一份四川省内江市2024-2025学年高二上学期期末检测生物试题(解析版),共26页。
这是一份2024~2025学年四川省内江市高二上期末检测生物试卷(含答案),共9页。
相关试卷 更多
- 1.电子资料成功下载后不支持退换,如发现资料有内容错误问题请联系客服,如若属实,我们会补偿您的损失
- 2.压缩包下载后请先用软件解压,再使用对应软件打开;软件版本较低时请及时更新
- 3.资料下载成功后可在60天以内免费重复下载
免费领取教师福利

