搜索
      上传资料 赚现金

      福建省莆田市2025届高三下学期3月第二次质量检测生物试题(Word版附答案)

      • 1.34 MB
      • 2025-03-11 10:24:07
      • 222
      • 0
      • 教习网3275309
      加入资料篮
      立即下载
      查看完整配套(共2份)
      包含资料(2份) 收起列表
      练习
      福建省莆田市2025届高中毕业班第二次教学质量检测生物学试卷(有答案).docx
      预览
      练习
      福建省莆田市2025届高中毕业班第二次教学质量检测(莆田二检)生物答案.pdf
      预览
      正在预览:福建省莆田市2025届高中毕业班第二次教学质量检测生物学试卷(有答案).docx
      福建省莆田市2025届高中毕业班第二次教学质量检测生物学试卷(有答案)第1页
      高清全屏预览
      1/10
      福建省莆田市2025届高中毕业班第二次教学质量检测生物学试卷(有答案)第2页
      高清全屏预览
      2/10
      福建省莆田市2025届高中毕业班第二次教学质量检测生物学试卷(有答案)第3页
      高清全屏预览
      3/10
      福建省莆田市2025届高中毕业班第二次教学质量检测(莆田二检)生物答案第1页
      高清全屏预览
      1/2
      还剩7页未读, 继续阅读

      福建省莆田市2025届高三下学期3月第二次质量检测生物试题(Word版附答案)

      展开

      这是一份福建省莆田市2025届高三下学期3月第二次质量检测生物试题(Word版附答案),文件包含福建省莆田市2025届高中毕业班第二次教学质量检测生物学试卷有答案docx、福建省莆田市2025届高中毕业班第二次教学质量检测莆田二检生物答案pdf等2份试卷配套教学资源,其中试卷共12页, 欢迎下载使用。

      (考试时间: 75 分钟; 满分: 100分)2025.03
      温馨提示:
      1.本试卷共8页,20 小题,包括单项选择题和非选择题两部分。
      2.请将试题答案统一填写在答题卡上。
      一、单项选择题:本题共15小题,其中,1~10小题,每题2分;11~15小题,每题4分。共40分。在每小题给出的四个选项中,只有一项是最符合题目要求的。
      1.磷是细胞内许多化合物的成分.缺磷的玉米植株矮小,根系不发达,叶片小呈暗绿偏紫色下列叙述错误的是
      A.磷是构成生物大分子基本骨架的元素 B.缺磷会影响玉米细胞中核酸的形成
      C.缺磷会影响玉米细胞中能量的转换 D.缺磷会影响玉米细胞中色素的合成
      2.在马拉松比赛中,运动员需长时间高强度运动,体内会产生复杂的生理变化。下列叙述正确的是
      A.产生大量乳酸,血浆由弱碱性变为酸性
      B.大量出汗,散热高于产热使体温显著下降
      C.大量失水,下丘脑分泌的抗利尿激素增加
      D.大量失钠,肾上腺皮质分泌的醛固酮减少
      3.建构模型是生物学学习和研究的常用方法。关于下图所示模型,叙述正确的是
      A.若为植物体细胞杂交模型,c→d过程需用秋水仙素处理
      B.若为动物体细胞核移植模型,b可能为去核的卵母细胞
      C.若为动物细胞融合模型,形成c的过程可用Ca²⁺诱导融合
      D.若为哺乳动物体外受精模型,a、b细胞都需培养到 MII期
      4.丙型肝炎病毒(HCV)是一种 RNA病毒。HCV在肝细胞内增殖会干扰肝细胞蛋白质合成,可造成肝细胞死亡;HCV 侵染后,热会引起机体发生免疫反应。下列叙述正确的是
      A. HCV 以肝细胞中脱氧核苷酸为原料进行遗传物质的自我复制
      B. HCV 干扰肝细胞蛋白质合成引起的肝细胞死亡属于细胞凋亡
      C.免疫过程中被HCV 侵染的肝细胞参与细胞毒性T细胞的活化
      D. HCV 侵染引起机体的免疫反应体现免疫系统的免疫自稳功能
      5.我国已建立大熊猫自然保护区60多个,但由于各种阻隔导致野生大熊猫被分散为多个种群,形成“大熊猫孤岛”。通过建设大熊猫廊道,使相邻区域不同种群的大熊猫可以互相“串门”,降低小种群灭绝风险。下列叙述错误的是
      主物试题 第1页 共8页)A.增加大熊猫自然保护区的面积可提高环境容纳量
      B.保护区内竹资源丰富有利于提高种群的繁殖能
      C.大熊猫孤岛阻碍种群间的基因交流导致生殖隔离
      建设大熊猫廊道有利于保护大熊猫的遗传多样性
      6 某研究小组从上壤中筛选出淀粉分解菌。当淀粉被细菌分解后,平板经碘液处理会出现以这些菌为中心的透明圈。下列叙述错误的是
      A.在筛选淀粉分解菌的选择培养基中,应以淀粉作为唯一碳
      B.为得到淀粉分解菌的纯培养物,可用平板划线法进行接种
      C.淀粉分解菌分解淀粉的能力与透明圈的大小呈正相关
      D.用稀释涂布平板法计数时,统计的菌落数比活菌实际数多
      7.下列①~④为高中生物学实验,相关叙述正确的是
      ①观察植物细胞的质壁分离及复原 ②比较过氧化氢在不同条件下的分解
      ③DNA 的粗提取与鉴定 ④探究培养液中酵母菌的种群数量变化
      A.①~④实验过程中细胞应保持存活状态 B.实验过程中需要利用如菌技术的是③
      C.需要借助显微镜观察实验结果的是②④, D.对实验结果要求精确定量分析的是④
      8. i18三体综合征患者的18号染色体比正常人多一条,身体各个系统发育异常。某患者及其父母的18号染色体上的H基因(H₁~H₄)如图所示。下列关于该患者致病原因分析错误的是
      A.该病属于染色体异常遗传病,不可能是由该患者母亲产生的卵子异常所致
      B.不考虑同源染色体互换,可能是精原细胞减数分裂I时 18号染色体分离异常
      C.考虑同源染色体互换,可能是精原细胞减数分裂I时18号染色体分离异常
      D.考虑同源染色体互换,不可能是精原细胞减数分裂II时 18号染色体分离异常
      9.溶酶体内含有多种水解酶,内部特殊的酸性环境(膜内pH≈4.6)是保障其正常功能的基础。V-ATPase 和 TMEM175是溶酶体膜上的两种转运蛋白,对酸性环境的维持机制如图所示。下列叙述错误的是
      A.溶酶体膜蛋白可能通过某种修饰避免被水解酶水解
      B. V-ATPase 是一种具有 ATP 水解酶活性的载体蛋白
      C. V-ATPase 和TMEM175在转运 H⁺时都需与H⁺结合
      D. TMEM175受损可能降低溶酶体的“消化”功能
      10.稻田养鱼模式是一种生态农业模式,运行中不投放鱼饲料,鱼取食害虫、杂草等,鱼粪可还田。该稻田水稻产量显著高于普通稻田,养鱼也会产生额外收益。下列叙述止确的是
      A.与普通稻田相比,该稻田需施加更多肥料B.在该稻田生物群落内可以完成碳多“,
      C.该模式提高了营养级之间的能量传递效率 D.该模式依据协调原理实现废物资源化
      生物试题 第2页 (共8页)11.组蛋白H3 是组成染色体的重要蛋白,其修饰方式不同可影响胚胎发育。我国科研人员进行体细胞核移植时,向重构胚细胞中注入去甲基化酶的mRNA,同时用酶抑制剂TSA处理,可改变组蛋白 H3 的修饰,“唤醒”相关基因的表达,成功培育出了第一批灵长类动物-食蟹猴,相关机理如图所示。下列分析正确的是
      A.组蛋白H3 甲基化可以“唤醒”相关基因的表达
      B.组蛋白 H3 乙酰化引起的表型改变不属于表观遗传
      C 去甲基化酶的 mRNA 进入重构胚细胞的细胞核起作用
      D.酶抑制剂 TSA 的作用可能是抑制去乙酰化酶的活性
      12.肿瘤细胞会通过表面的PD-L1 与T细胞表面的PD-1结合,从而避免触发免疫反应。CAR是一种能特异性识别并结合肿瘤相关抗原的嵌合受体,将CAR 插到 T细胞膜上,获得的 CAR-T 细胞与肿瘤细胞结合后可分泌颗粒酶,同时 mTOR 磷酸化可促进CAR-T细胞的增殖,从而高效杀伤肿瘤细胞,相关过程如图所示。下列分析错误的是
      A. CAR-T细胞分泌的颗粒酶是一种免疫活性物质
      B. PD-L1 和 PD-1 的结合可以促进PI3K 磷酸化
      C. NF-κB进入细胞核内可促进颗粒酶基因的表达
      D. PI3K 磷酸化可促进更多葡萄糖进入CAR-T 细胞
      13.罗汉果是我国特有的药食两用材料,其主要活性成分为罗汉果苷V,由光合产物转化而来,转化率与光合产物量呈正相关。为获得更高品质的罗汉果,科研人员在夏季晴天进行分组实验(A组自然状态,B组遮荫30%,C组遮荫50%,D组遮荫70%),研究不同遮荫处理对罗汉果净光合速率日变化和罗汉果苷V含量的影响,结果如图1、图2所示。下列分析正确的是
      A. A组罗汉果苷V含量较低是因为光照强度过大
      B.与B组相比,C组白天各时段 CO₂吸收量均较多
      C.与C组相比,D组叶肉细胞中C₃的还原过程较强
      D.夏季晴天最佳处理方法是在中午时段遮荫50%
      14.人体在应对紧张、焦灼等不良情绪的调节过程如图所示。长期不良情绪的积累会导致机体下丘脑—垂体—肾上腺皮质轴功能紊乱、海马体积缩小、GC含量过等,引发抑郁症 五羟色胺是一种神经递质,由色氨酸转化而成。下列分析错误的是
      A.短期不良情绪会使机体GC含量升高,但不会持续升高
      B.与健康人相比,抑郁症患者体内五羟色胺合成量较低,
      C.抑郁症患者体内下丘脑和垂体细胞对GC 敏感性增强
      D.海马体积缩小加剧了抑郁症患者体内的GC含量升高
      15. TRIP13 基因编码的蛋白质参与减数分裂时纺锤体的形成。该基因突变会使卵母细胞停滞在减数分裂I,造成卵子无法正常成熟。图1是某卵子成熟障碍症患者的家族系谱图,图2为对应成员的TRIP13 基因(或突变的TRIP13 基因)编码链的部分碱基序列,其他未显示序列均正常。下列分析错误的是

      A.卵子成熟障碍症的遗传方式是常染色体隐性遗传
      B. TRIP13 基因突变是因为碱基对A-T 替换成K-G
      C. I-2 的另一条编码链的碱基序列是5’-TGCGTCAA
      D. II-1的卵原细胞减数分裂I时同源染色体无法联会·
      二、非选择题:本题共5 小题,共60分。
      16.驼鹿和狍是大兴安岭汗马保护区的两种草食性鹿科动物,驼鹿是国家一级保护野生动物,体型较大,没有天敌,而狍体型较小,常生活在隐蔽的地方。科研人员研究了森林火灾(火干扰)对驼鹿和狍的生态位(包括觅食生境和种间竞争关系等)的影响,结果如图所示。回答下列问题:
      注:生态位宽度是指一个物种在所处环境中能够利用资源或占据空间的范围。
      (1)火干扰区域的植被在火烧后迅速恢复,这种群落演替类型称为 。
      (2)由图可知,在火烧后三年内驼鹿和狍的生态位宽度逐渐 ,这是由于火灾后恢复的植被为它们提供 。据图推测,火烧后 (填“狍”或“驼鹿”)对觅食生境有更高的要求,依据是 。
      (3)火烧后,食草动物经常被吸引到最近被烧毁的区域,这种反应称为“磁铁效应”。科研人员用红外触发相机自动拍摄技术调查火烧后早期阶段火干扰区域内驼鹿和狍的种群密度。
      ①与标记重捕法相比,红外触发相机监测法的优势有 (答出1点)。
      ②结果表明驼鹿的“磁铁效应”显著高于狍。请从群落演替的过程、驼鹿和狍的生活习性及种间关系的角度,分析“磁铁效应”在火烧后早期阶段对驼鹿种群的意义是 。
      17.细胞外囊泡(sEV)是由细胞释放的各种具膜囊泡结构。研究发现,将年轻小鼠血浆中提取的sEV 注射到年老小鼠体内后,后者体力显著改善。回答下列问题:
      (1)sEV膜的主要成分是 。细胞释放sEV的过程体现生物膜具有 的特点。
      (2)线粒体是细胞衰老过程中受损最频繁的细胞器,P蛋白是调节线粒体数量的关键因子。科研人员以3月龄的年轻小鼠和20月龄的年老小鼠为实验材料进行分组实验如表1,对各组小鼠细胞中的P 蛋白进行电泳检测,结果如图1 所示。
      表1
      ①肌动蛋白是组成细胞骨架的成分之一,在小鼠的 (填“所有”或“某些”)细胞中表达,表达量高且相对稳定,不受实验处理影响,因此在实验中可作为参照,用于校准加样量。由图1结果可知,三组实验中P蛋白表达量最高的是 。
      ②本实验的目的是 。
      生物试题 第5页(共·8页)组别
      操作
      1组
      生理盐水注入到年老小鼠
      2组
      年老小鼠的sEV注入到年老小鼠
      3组
      年轻小鼠的sEV注入到年老小鼠
      (3)科研人员进一步对不同处理组小鼠的线粒体功能进行检测,结果如图2所示。
      综合上述信息,分析年轻小鼠血浆中的sEV 能够改善体力的机制是 。
      (4)科研人员发现年轻小鼠sEV除了能改善体力外,在抗衰老的其他方面也有显著作用。在实际应用中需考虑哪些安全性问题? (答出1点) 。
      18.油菜素内酯(BRs)和脱落酸(ABA)调控着植物的生长发育以及逆境响应(应对干旱、寒冷等不良环境的系列反应)。科研人员以番茄植株为实验材料,对BRs和ABA在应对低温胁迫中的关系展开研究。回答下列问题:6
      (1) BRs 和ABA 均作为 分子,通过与靶细胞上的 结合实现调节植物的生命活动。8
      (2)研究发现,植物在低温胁迫下,体内的BRs含量会升高。科研人员检测了野生型植株(WT)、BRs合成缺失突变株(dwf) 及BRs合成过量突变株(OE) 在常温(23℃)和低温 (4℃)下处理24小时后的ABA 含量,结果如图所示。0
      9
      R
      Altn
      图示结果表明:低温下, 。
      (3)已知NCED1蛋白是ABA 合成的关键酶。科研人员推测低温下,BRs通过促进NCEDI 基因的表达影响番茄植株中ABA的含量。请在上述实验基础上增设一组实验(M组),验证推测。
      实验思路: 。
      预期结果:若 ,则推测成立。
      (4)科研人员通过实验证实了上述推测。综合以上研究,表明植物生长发育的调控是由 共同完成的。
      生物试题 第6页 (共8页)
      19.水稻的产量受粒长和每穗粒数的影响,其中长粒基因A对短粒基因a为显性,每穗粒多基因B 对每穗粒少基因b为显性。为探究水稻粒长和每穗粒数的遗传规律,科研人员进行了相关研究,结果如图1所示。回答下列问题:
      (1)分析组合一的实验结果可知,粒长基因和每穗粒数基因的遗传 (填“遵循”或“不遵循”)自由组合定律,亲本甲的基因型是 。
      (2)科研人员通过电泳检测组合二中亲本乙、丙及子代个体的PCR扩增产物,结果如图2所示。
      ①分析图2结果可知,基因A是由基因a发生碱基对的 (填“增添”“缺失”或“替换”)形成 ,判断依据是 。
      ②请在图2中画出组合二子代个体中重组类型的电泳条带。
      ③请解释组合二中子代出现上述表型及比例的原因: 。
      (3)进一步研究发现,粒长基因和每穗粒数基因通过影响生长素和细胞分裂素的含量影响籽粒长度和每穗粒数。亲本乙表现为长粒每穗粒多是因为体细胞中A、B基因会 水稻植株生长素和细胞分裂素的含量,在细胞水平上调控 以增加籽粒长度和每穗粒数,
      (4)科研人员将基因型为AABB 的品系分别种植于样地1和2中,样地1的产量显著低于样地
      2。请提出一项可以提高样地1产量的措施: 。
      生物试题 第7页 (共8页)20.紫花苜蓿是草食家畜的优质饲草,衰老会导致其产量和品质下降。科研人员对延缓植物叶片衰老的M 基因进行研究。回答下列问题:
      (1)科研人员从紫花苜蓿衰老叶片中提取 作为模板,利用逆转录酶获取相应的DNA 片段,通过PCR 扩增获得大量含M基因的片段,PCR 扩增过程需要加入 酶。
      (2)为了在紫花苜蓿中过量表达M基因,需先将M基因插入带有强启动子的 Ti质粒的 中,以便其转移并整合到 。M基因和 Ti 质粒的酶切位点、限制酶的识别序列如图所示。为构建基因表达载体应选用 限制酶组合切割. M基因,选用 限制酶组合切割 Ti 质粒。
      (3)研究结果显示M基因过表达的紫花苜蓿中的蛋白激酶K表达量降低。科研人员进一步研究M蛋白能否与K酶的羧基端(C端)相互作用,实验过程如下:
      ①构建分别含有K-GFP 融合基因、K△C-GFP 融合基因、M-Myc 融合基因和 Myc 基因的四种质粒; (注:K△C 表示缺失C端的K酶基因。K-GFP 和M-Myc融合基因可表达出相应的融合蛋白,含GFP 或 Myc蛋白的融合蛋白能与相应抗体结合)
      ②如表所示,将不同质粒组合转入紫花苜蓿并获得转化成功的甲、乙、丙、丁四组植株;
      ③从四组植株中分别提取总蛋白,再分别加入抗 Myc蛋白抗体,将能与抗 Myc蛋白抗体结合的蛋白质沉淀下来;
      ④向四组沉淀蛋白分别加入抗GFP 蛋白抗体,进行抗原-抗体杂交,观察各组有无杂交带。若实验结果为 ,则初步证明|M蛋白能与K酶的C端相互结合。阐述出现杂交带的原因是 。

      注: “+”表示转入该种质粒, “-”表示不转入该种质粒
      生物试题 第8页(共8页)莆田市2025届高中毕业班第二次教学质量检测试卷
      生物参考答案
      一、单项选择题:本题共15小题,其中, 1~10小题,每题2分; 11~15小题,每题4分。共40分。在每小题给出的四个选项中,只有一项是最符合题目要求的。
      二、非选择题:本题共5 小题,共60分
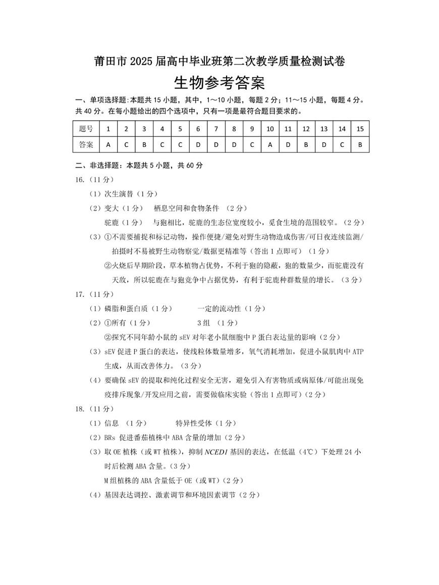
      16. (11分)
      (1) 次生演替(1分)
      (2)变大(1分) 栖息空间和食物条件 (2分)
      驼鹿(1分) 与狍相比,驼鹿的生态位宽度较小,觅食生境的范围较窄。 (2分)
      (3)①不需要捕捉和标记动物,操作便捷/避免对野生动物造成伤害/可日夜连续监测/拍摄时不易被野生动物察觉/数据更精准等(答出1点即可) (1分)
      ②火烧后早期阶段,草本植物占优势,不利于狍的隐蔽,狍的数量少,而驼鹿没有天敌,所以驼鹿在与狍竞争中占据优势,有利于驼鹿种群数量的增长。 (3分)
      17. (11分)
      (1)磷脂和蛋白质(1分) 定的流动性(1分)
      (2) ①所有 (1分) 3组 (1分)
      ②探究不同年龄小鼠的sEV对年老小鼠细胞中P蛋白表达量的影响(2分)
      (3)sEV促进P蛋白的表达,使线粒体数量增多,氧气消耗增加,促进小鼠肌肉中ATP生成,从而改善体力。 (3分)
      (4)要确保sEV的提取和纯化过程安全无害,避免引入有害物质或病原体/可能出现免疫排斥现象/开发应用之前,需要做临床实验(答出1点即可)(2分)
      18. (11分)
      (1) 信息 (1分) 特异性受体(1分)
      (2)BRs 促进番茄植株中ABA 含量的增加(2分)
      (3) 取OE 植株(或WT植株), 抑制NCEDI 基因的表达, 在低温(4℃) 下处理24小时后检测ABA 含量。(3分)
      M组植株的ABA含量低于OE (或WT)(2分)
      (4)基因表达调控、激素调节和环境因素调节(2分)
      19. (13分)
      (1) 不遵循 (1分) AaBb(1分)
      (2) ①增添(1分)
      基因A的迁移速率比基因a慢,说明基因A的分子量比基因a大。(2分)②(2分)
      ③亲本乙在减数分裂时,部分细胞中同源染色体发生互换,出现了重组型配子 Ab、aB, 导致亲本乙形成AB、ab、Ab、aB四种配子, 且比例为4:4:1:1。 (2分)
      (3) 提高(1分) 细胞伸长、细胞分裂(1分)
      (4)合理施肥,保证养分充足。(合理即可得分)(2分)
      20. (14分)
      (1) RNA(1分) 耐高温的 DNA 聚合(或 Taq DNA 聚合)(1分)
      (2) T-DNA (1分) 紫花苜蓿细胞的染色体 DNA (2分)
      XbaI 和 EcRI (2分) SpeI 和MfeI (2分)
      (3)只有甲组有杂交带,其它组没有(2分)
      甲组表达的M-Myc融合蛋白与抗 Myc抗体结合,而K-GFP融合蛋白因其C端能与M蛋白相互结合而被一起沉淀下来,可以与抗GFP 抗体结合而出现杂交带。(3分)题号
      1
      2
      3
      4
      5
      6
      7
      8
      9
      10
      11
      12
      13
      14
      15
      答案
      A
      C
      B
      C
      C
      D
      D
      D
      C
      A
      D
      B
      D
      C
      B

      相关试卷 更多

      资料下载及使用帮助
      版权申诉
      • 1.电子资料成功下载后不支持退换,如发现资料有内容错误问题请联系客服,如若属实,我们会补偿您的损失
      • 2.压缩包下载后请先用软件解压,再使用对应软件打开;软件版本较低时请及时更新
      • 3.资料下载成功后可在60天以内免费重复下载
      版权申诉
      若您为此资料的原创作者,认为该资料内容侵犯了您的知识产权,请扫码添加我们的相关工作人员,我们尽可能的保护您的合法权益。
      入驻教习网,可获得资源免费推广曝光,还可获得多重现金奖励,申请 精品资源制作, 工作室入驻。
      版权申诉二维码
      月考专区
      • 精品推荐
      • 所属专辑7份
      欢迎来到教习网
      • 900万优选资源,让备课更轻松
      • 600万优选试题,支持自由组卷
      • 高质量可编辑,日均更新2000+
      • 百万教师选择,专业更值得信赖
      微信扫码注册
      手机号注册
      手机号码

      手机号格式错误

      手机验证码 获取验证码 获取验证码

      手机验证码已经成功发送,5分钟内有效

      设置密码

      6-20个字符,数字、字母或符号

      注册即视为同意教习网「注册协议」「隐私条款」
      QQ注册
      手机号注册
      微信注册

      注册成功

      返回
      顶部
      学业水平 高考一轮 高考二轮 高考真题 精选专题 初中月考 教师福利
      添加客服微信 获取1对1服务
      微信扫描添加客服
      Baidu
      map