2024年中考考前信息必刷卷01(徐州专用)生物试卷(解析版)
展开
这是一份2024年中考考前信息必刷卷01(徐州专用)生物试卷(解析版),共11页。试卷主要包含了下列生活方式不健康的是等内容,欢迎下载使用。
1.答卷前,考生务必将自己的姓名、考生号等填写在答题卡和试卷指定位置上。
2.回答选择题时,选出每小题答案后,用铅笔把答题卡对应题目的答案标号涂黑。如需改动,用橡皮擦干净后,再选涂其他答案标号。回答非选择题时,将答案写在答题卡上。写在本试卷上无效。
3.考试结束后,将本试卷和答题卡一并交回。
(考试时间:45分钟 试卷满分:40分)
第Ⅰ卷(选择题 共20分)
本题共10小题,每小题2分,共20分。在每小题的四个选项中,选出最符合题目要求的一项。
1.同学们在生物课上开展了“调查校园生态系统”、“探究水温变化对金鱼呼吸的影响”、“探究不同植被对空气湿度的影响”、“探究绿叶在光下产生淀粉”等实验。下列选项中,完成以上实验所需实验器材的正确顺序是( )
A.①②③④B.②①④③C.③①④②D.④①②③
【答案】C
【分析】图中的实验器材有:①温度计、②酒精灯、③放大镜、④干湿表。
【详解】调查校园生态系统时需要用到的实验器材是③放大镜,探究水温变化对金鱼呼吸的影响需要用到①温度计测量水温;探究不同植被对空气湿度的影响需要用到④干湿计测量空气湿度;探究绿叶在光下产生淀粉的实验中需要用到②酒精灯脱色,因此,C正确,ABD错误。
故选C。
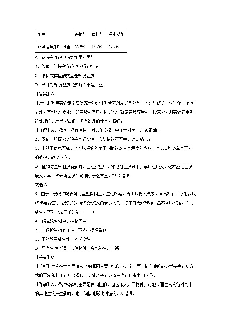
2.某兴趣小组探究不同植被对环境湿度的影响,得到如下实验数据,以下判断正确的是( )
A.该探究实验中裸地组是对照组
B.仅做一组探究实验便可得到结论
C.该探究实验的变量是环境湿度
D.草坪对环境湿度的影响大于灌木丛
【答案】A
【分析】对照实验是指在研究一种条件对研究对象的影响时,所进行的除了这种条件不同之外,其他条件都相同的实验。其中不同的条件就是实验变量。一般来说,对实验变量进行处理的,就是实验组。没有处理的就是对照组。
【详解】A.裸地上没有植物,因此在该探究中作为对照,故A正确。
B.仅做一组探究实验会有偶然性,实验结论不可靠,故B错误。
C.由题干信息可知,本实验探究的是不同植被对空气湿度的影响,因此实验变量是不同的植被,故C错误。
D.植物对空气湿度有影响,三组实验中,裸地组湿度最小,草坪组较大,灌木丛组湿度最大,草坪对环境湿度的影响小于灌木丛,故D错误。
故选A。
3.由于入侵物种鳄雀鳝为巨型食肉鱼,生性凶猛,曾出现伤人现象,某高校在中心湖发现鳄雀鳝后进行紧急捕捞。该校研究人员表示该湖中原本并无鳄雀鳝,基本可以确定为人为放生。下列说法正确的是( )
A.鳄雀鳝对湖中的植物无影响
B.为保护生物多样性,不应捕捉鳄雀鳝
C.不能随意放生外来入侵物种
D.只有生性凶猛的入侵物种才会威胁生态平衡
【答案】C
【分析】生物多样性面临威胁的原因主要包括以下四个方面:栖息地的破坏或丧失;掠夺式的开发和利用:乱砍滥伐,乱捕滥杀;环境污染;外来生物入侵。
【详解】A.虽然鳄雀鳝主要是食肉性的,但它作为入侵物种,可能会通过食物链对湖中的其他生物产生影响,进而间接地影响到植物,A错误。
B.入侵物种如鳄雀鳝可能会威胁到当地的生物多样性。捕捉鳄雀鳝是为了防止它进一步破坏湖中的生态系统,B错误。
C.随意引进外来物种可能会导致生物入侵现象的发生,破坏引入地区的生态平衡,影响本地物种的生存和生态系统健康。因此,不能随意放生外来入侵物种,C正确。
D.虽然生性凶猛的物种可能更容易对生态系统造成直接伤害,但即使是看似无害的入侵物种,也可能通过竞争、杂交等方式对当地生态系统造成威胁,D错误。
故选C。
4.根系浅的白菜等在沙漠中难以成活,影响这些植物分布的非生物因素主要是( )
A.温度B.土壤C.水分D.阳光
【答案】C
【分析】环境中影响生物生活的各种因素叫生态因素,分为非生物因素和生物因素。
【详解】非生物因素包括:光、温度、水、空气、土壤等。生物因素是指环境中影响某种生物个体生活的其他所生物,包括同种和不同种的生物个体。沙漠干旱缺水,而水是生物体的主要组成分,水分影响生物的生长和发育,并决定陆生生物的分布。根系浅的植物在沙漠中难以成活,可见影响这些植物分布的非生物因素主要是水分,因此ABD错误,C正确。
故选C。
5.下列生活现象中,与呼吸作用无关的是( )
A.新疆昼夜温差大,哈密瓜更甜
B.长期存放的萝卜出现空心
C.西樵山空气清新,是天然的氧吧
D.农田遇涝害时及时排水
【答案】C
【分析】呼吸作用是细胞内的有机物在氧气的参与下被分解成二氧化碳和水,同时释放出能量的过程。呼吸作用的原料是:有机物(能量)和氧气,产物是:二氧化碳和水同时释放能量。
【详解】A.新疆地区昼夜温差大,白天光合作用强度强制造的有机物多晚上温度低呼吸作用弱。消耗的有机物少,积累的有机物就多。因此,新疆地区的哈密瓜更甜,A不符合题意。
B.萝卜进行呼吸作用,分解萝卜的有机物,时间一长,会出现空心现象,B不符合题意。
C.西樵山空气清新,是天然的氧吧,主要原因是植物通过蒸腾作用能降低周围环境的温度,通过光合作用释放氧气的原因,和呼吸作用无关,C符合题意。
D.被水淹的植物体,由于水把土壤中的空气排挤出土壤,造成土壤中缺氧,根部得不到足够的氧气进行呼吸作用,从而使根的生命活动减弱甚至死亡,D不符合题意。
故选C。
6.图中①②表示人体在某种状态下膈肌所处的位置,下列有关叙述正确的是( )
A.膈肌位于①处时人体正在吸气
B.膈肌位于①处时肋骨向上向外运动
C.膈肌位于②处时肺内气压大于外界气压
D.膈肌位于②处时膈肌和肋间肌处于收缩状态
【答案】D
【分析】分析图分:①表示人体在呼气状态,②表示人体在吸气状态。
【详解】A.膈肌位于①处时,膈肌舒张,膈顶上升,此时人体正在呼气,故A错误。
B.膈肌位于①处时,肋间外肌舒张,肋骨向下向内运动 ,故B错误。
C.膈肌位于②处时,膈肌收缩,膈顶下降,胸廓扩大,肺也扩大,肺内气压小于外界大气压,故C错误。
D.膈肌位于②处时膈肌和肋间肌处于收缩状态,膈顶下降,肋骨向上向外运动,整个胸廓扩大,肺也扩大,肺内气压小于外界大气压,此时人体正在吸气,故D正确。
故选D。
7.某科研人员以视力正常的成年志愿者为实验对象,测定在弱光下阅读0min、30min和60min时眼球的前后径,结果如下图。下列相关叙述错误的是( )
A.志愿者弱光阅读比正常光阅读瞳孔更大
B.志愿者弱光阅读和正常光阅读晶状体功能相同
C.60min内,志愿者弱光阅读后的眼球前后径变长
D.由图中数据可得出,弱光阅读会引起近视
【答案】B
【分析】视觉形成的过程是:外界物体反射来的光线,经过角膜、房水,由瞳孔进入眼球内部,再经过晶状体和玻璃体的折射作用,在视网膜上能形成清晰的物像,光线刺激了视网膜上的感光细胞,这些感光细胞产生的神经冲动,沿着视神经传到大脑皮层的视觉中枢,就形成视觉。
【详解】A.瞳孔的变化是随着光线的强弱而变化的,在眼球的结构中,瞳孔是光线进出的通道。当外界光线较强时,瞳孔是变小的,以避免过强的光线刺伤了眼睛;当外界光线较弱时,瞳孔是变大的,让更多的光线进入眼球,便于看清物体。志愿者弱光阅读比正常光阅读瞳孔更大,正确。
B.志愿者弱光阅读和正常光阅读晶状体功能不相同,错误。
C.60min内,志愿者弱光阅读后的眼球前后径逐渐变长,正确。
D.由图中数据可得出,弱光阅读会引起眼球前后径逐渐变长,导致物像落在视网膜前方,导致近视,正确。
故选B。
8.一位同学被生锈的铁钉扎破脚后跟,立即注射了破伤风抗毒素。这种药物是给马注射破伤风类毒素,从而在马体内产生的,取马的血清经加工提取制成的一种免疫马血清。由此可见,该药物是马的什么成分,该治疗措施属于的免疫类型分别是( )
A.抗原、特异性免疫
B.抗体、特异性免疫
C.抗原、非特异性免疫
D.抗体、非特异性免疫
【答案】B
【分析】传染病的预防措施有:控制传染源、切断传播途径、保护易感者;抗体是病原体侵入人体后,刺激淋巴细胞产生的一种抵抗该病原体的特殊蛋白质;抗原是引起人体产生抗体的物质。抗体产生后在人体内存留的时间不同,如天花病毒抗体会终生存留,流感病毒抗体只能存留很短的时间。抗体具有专一性,一种抗体只能抵抗一种抗原,且一种抗体只能由相对应的抗原刺激后形成。
【详解】抗原是病原体,进入体内刺激免疫细胞产生一种特殊的蛋白质叫抗体,进入体内刺激免疫细胞产生抗体的物质叫抗原。抗体是与相应抗原发生特异性结合的免疫球蛋白,免疫球蛋白是一组具有抗体活性的蛋白质,因此,“免疫马血清即为免疫球蛋白”这种药物属于抗体。注射破伤风类毒素让马产生破伤风抗毒素,即产生抗体,这种免疫类型是后天获得的,只针对破伤风杆菌起作用,对其它得病原体不起作用,属于特异性免疫。可见B符合题意。
故选B。
9.如图是与遗传学知识有关的概念模型简图,下列说法不正确的是( )
A.①是染色体B.②是 DNAC.③是性状D.④是性染色体
【答案】D
【分析】遗传物质在细胞中的结构层次(由大到小):细胞→细胞核→染色体→DNA分子→基因。图中:①是染色体、②是DNA、③是性状、④是生殖细胞。
【详解】细胞核被碱性物质染成深色的物质是染色体,染色体由蛋白质和DNA组成,DNA上具有遗传效应的片段是基因,基因控制着生物的性状,基因能过生殖细胞(精子和卵细胞)传递给下一代。结合题图可知,①是染色体、②是DNA、③是性状、④是生殖细胞(精子和卵细胞),故D错误,ABC正确。
故选D。
10.下列生活方式不健康的是( )
A.坚持体育锻炼B.按时作息
C.吸烟、酗酒D.积极参加集体活动
【答案】C
【分析】选择健康的生活方式,要从我做起,从现在做起:吃营养配餐;坚持体育锻炼;按时作息;不吸烟、不喝酒;拒绝毒品;积极参加集体活动。
【详解】健康的生活方式不仅有利于预防各种疾病,而且有利于提高人们的健康水平,提高生活质量。选择健康的生活方式,要从我做起,从现在做起:坚持平衡膳食;坚持适度体育锻炼;按时作息;不吸烟、不喝酒;拒绝毒品;积极参加集体活动。吸烟、酗酒危害人体健康,所以吸烟、酗酒属于不健康的生活方式,故ABD不符合题意,C符合题意。
故选C。
第 = 2 \* ROMAN II卷(非选择题 共20分)
二、非选择题(本部分共4题。每题5分,共20分)
11.下图是人们常见的几种动物,请分析回答:
(1)若根据体内有没有脊椎骨构成的脊柱将图中的动物分成两组,则与A在同一组的动物有 (用代码表示)若根据生殖方式将图中的动物分成两组,则与A同在一组的是 (用代码表示)
(2)图中动物适于生活的环境不同,呼吸方式也有明显区别,如图中适于陆地生活C能用 呼吸,适于水陆两栖生活的A用肺呼吸,但肺不发达,需要借助 辅助呼吸。适于空中生活的E有与肺相连通的 辅助呼吸。
【答案】(1) B、D、E C、D、E
(2) 气管 皮肤 气囊
【分析】观图可知:A青蛙属于两栖动物、B兔子属于哺乳动物、C蝗虫属于节肢动物、D鱼属于鱼类、E家鸽属于鸟类。
【详解】(1)若根据体内有没有脊椎骨构成的脊柱将图中的动物分成两组,图中A青蛙属于脊椎动物,则与A在同一组的动物有B哺乳类、D鱼类、E鸟类;而C昆虫属于无脊椎动物。若根据生殖方式将图中的动物分,图中动物的繁殖方式一般有两种,分别是:胎生(除鸭嘴兽之外的哺乳动物)--受精卵没有类似于蛋壳的外壳;在母体内生长成个体。另一类是卵生(爬行类、鸟类、鱼类、昆虫)--受精卵被包裹在蛋壳或其他物质内于体内或体外孵化成个体。A两栖动物生殖属于卵生,所以与A生殖相似的生物有鸟类、鱼类、昆虫,即C、D、E。
(2)生物的呼吸方式是与生活环境和自身的结构特点相适应的。不同的生物,生活的环境不同,呼吸方式也不同。蝗虫属于节肢动物,生活在比较干旱的环境中,是用气管进行呼吸;青蛙属于两栖动物,幼体生活在水中,用鳃呼吸,成体生活在陆地上,用肺呼吸,兼用皮肤呼吸。适于空中生活的E鸟类有与肺相连通的气囊辅助呼吸。
12.为完善“五育并举”育人体系,学校开展了各种体育运动。下图表示人体运动涉及的部分器官和系统的关系,图中序号①、②、③表示生理过程。
(1)食物中的淀粉在小肠中最终被分解为 进入血液,通过血液循环运输到骨骼肌细胞。
(2)血液经过程②变成含氧丰富的 血,氧气最先到达心脏的 。
(3)氧气进入骨骼肌细胞后,在细胞内的 (填细胞结构)中参与有机物的氧化分解。
(4)如果运动过后口渴又没及时补充水分,此时肾脏中肾小管的 作用会增强。
【答案】(1)葡萄糖
(2) 动脉 左心房
(3)线粒体
(4)重吸收
【分析】题图中:①表示吸收过程,②表示肺泡内的气体交换,③表示肺与外界的气体交换。
【详解】(1)淀粉在口腔中开始被消化,在唾液淀粉酶的作用下,部分淀粉被分解成麦芽糖,当淀粉和麦芽糖进入小肠后,在肠液和胰液的作用下被彻底分解成葡萄糖。葡萄糖会经小肠的①吸收作用进入血液,通过血液循环运输到骨骼肌细胞。
(2)当血液流经肺部毛细血管时,进行了肺泡内的气体交换。由于血液中二氧化碳的含量比肺泡中的高、氧气的含量比肺泡中的低,因此血液中的二氧化碳透过毛细血管壁和肺泡壁扩散进入肺泡,肺泡中的氧气透过肺泡壁和毛细血管壁扩散到血液,与血液里红细胞中的血红蛋白结合,这样血液由静脉血变成了含氧丰富、颜色鲜红的动脉血。外界的氧气到达组织细胞过程:外界→呼吸道→肺泡→肺部毛细血管→肺静脉→左心房→左心室→主动脉→各级动脉→组织细胞周围的毛细血管网→组织细胞。可见,血液经过程②变成含氧丰富的动脉血,氧气最先到达心脏的左心房。
(3)线粒体是细胞进行有氧呼吸作用的场所,能把有机物中的能量释放出来,为生命活动提供动力,被称为“动力车间”,是动植物细胞都有的一种能量转换器,是细胞的发动机。因此,氧气进入骨骼肌细胞后,在细胞内的线粒体中参与有机物的氧化分解。
(4)肾小管的重吸收作用:当原尿流经肾小管时,其中大部分水、部分无机盐和全部的葡萄糖被重新吸收回血液,而剩下的如尿素、一部分无机盐和水等由肾小管流出形成尿液。可见,如果运动过后口渴又没及时补充水分,此时肾脏中肾小管的重吸收作用会增强。
13.控制双眼皮的基因是B,控制单眼皮的基因是b.如图是有关人类眼皮性状的遗传图解,请根据图解回答问题:
(1)该遗传图中,父亲的性状表现是 。
(2)从图中基因组成看,母亲产生的卵细胞类型有 种。
(3)图解中①的性状表现为 ,③的基因组成是 。
(4)该夫妇生出一个单眼皮孩子的可能性是 。
【答案】(1)双眼皮
(2)2
(3) 双眼皮 Bb
(4)25%
【分析】生物体的某些性状是由一对基因控制的,当细胞内控制某种性状的一对基因都是显性或一个是显性、一个是隐性时,生物体表现出显性基因控制的性状;当控制某种性状的基因都是隐性时,隐性基因控制的性状才会表现出来.控制双眼皮的基因是B,控制单眼皮的基因是b。父亲和母亲的基因都是Bb,子代基因是BB、Bb、bb。孩子的性状是双眼皮的几率是75%,单眼皮的几率是25%。
【详解】(1)父亲的基因组成是Bb,因此父亲的性状表现是双眼皮。
(2)从基因组成看,母亲产生的卵细胞类型有2种,分别是含基因B的卵细胞或含基因b的卵细胞。
(3)图解中①的基因组成是BB,因此①的性状表现为双眼皮,③的基因组成是Bb。
(4)该夫妇生出一个单眼皮孩子的可能性是25%。
14.图一表示“绿叶在光下制造淀粉”的部分实验步骤,图2的A、B、C分别表示某植物叶片所进行的某些生理活动,图3是探究植物某些生理活动的装置图,请据图回答问题:
(1)图一为“绿叶在光下制造淀粉”的实验过程,正确顺序是: (按序号排列)。图一③步骤的目的是让叶片中含有的 溶解在酒精中。
(2)图二中该植物白天和晚上都能进行的生理活动是 (填字母)。
(3)图三中在一株植物上选取长势、大小相似的两片叶A和B,如图三装置连接好,阀门①和阀门②都关闭,然后放在充足的阳光下1小时。若要验证绿色植物的呼吸作用,需要打开哪个阀门? (填①/②),实验现象是试管乙内澄清石灰水变浑浊,由此得出的实验结论是 。
【答案】(1) ⑤①③②④ 叶绿素
(2)A、B
(3) ② 呼吸作用产生二氧化碳
【分析】植物体呼吸作用吸收氧气,放出二氧化碳;光合作用是吸收二氧化碳放出氧气;蒸腾作用是水分以水蒸气的形式从植物体内散发到体外的过程;因而A表示呼吸作用,B表示蒸腾作用,C表示光合作用。
【详解】(1)“绿叶在光下制造有机物”的实验操作步骤是⑤黑罩遮光、①叶片部分遮光进行光照、取下叶片,去掉黑纸片、③酒精脱色、清水漂洗、②滴加碘液、④显色观察。所以图一表示“绿叶在光下制造有机物”的实验过程,该实验正确的操作步骤是⑤①③②④。酒精能溶解叶绿素,把叶片放在酒精中隔水加热,使叶片含有的叶绿素溶解于酒精中,直到叶片变成黄白色。
(2)图二中植物在黑暗环境中吸收的气体主要是氧气,在光照充足时,植物体光合作用旺盛,掩盖了呼吸作用,因此,图甲中植物叶片吸收的气体主要是二氧化碳。C光合作用只能白天进行,植物白天和晚上都能进行的生理活动是A呼吸作用和B蒸腾作用。
(3)二氧化碳的特点是:二氧化碳能使澄清的石灰水变浑浊。图三中在一株植物上选取长势、大小相似的两片叶A和B,打开阀门②,将黑色塑料袋中的气体通入乙试管,结果发现澄清的石灰水变浑浊,该气体是二氧化碳,来自植物的呼吸作用,由此得出的实验结论是呼吸作用产生二氧化碳。
组别
裸地组
草坪组
灌木丛组
环境湿度的平均值
55.9%
63.7%
69.7%
相关试卷
这是一份信息必刷卷01(武汉专用)-2025年中考生物考前信息必刷卷(湖北专用)(含答案与解析),文件包含信息必刷卷01武汉专用原卷版docx、信息必刷卷01武汉专用解析版docx、信息必刷卷01武汉专用参考答案docx等3份试卷配套教学资源,其中试卷共23页, 欢迎下载使用。
这是一份信息必刷卷01(湖北专用)-2025年中考生物考前信息必刷卷(湖北专用)(含答案与解析),文件包含信息必刷卷01湖北专用原卷版docx、信息必刷卷01湖北专用解析版docx、信息必刷卷01湖北专用参考答案docx等3份试卷配套教学资源,其中试卷共20页, 欢迎下载使用。
这是一份2024年中考考前信息必刷卷02(徐州专用)生物试卷(解析版),共12页。试卷主要包含了把银边天竺葵等内容,欢迎下载使用。
相关试卷 更多
- 1.电子资料成功下载后不支持退换,如发现资料有内容错误问题请联系客服,如若属实,我们会补偿您的损失
- 2.压缩包下载后请先用软件解压,再使用对应软件打开;软件版本较低时请及时更新
- 3.资料下载成功后可在60天以内免费重复下载
免费领取教师福利

