搜索
      上传资料 赚现金

      四川省南充市2024-2025学年高二上学期1月期末考试物理试题(Word版附解析)

      • 5.99 MB
      • 2025-03-10 00:30:36
      • 151
      • 1
      • 教习网3275309
      加入资料篮
      立即下载
      压缩包含2份文件 展开
      文件列表(2份) 收起
      解析
      四川省南充市2024-2025学年高二上学期1月期末物理试题 Word版含解析.docx
      预览
      原卷
      四川省南充市2024-2025学年高二上学期1月期末物理试题 Word版无答案.docx
      预览
      正在预览:四川省南充市2024-2025学年高二上学期1月期末物理试题 Word版含解析.docx
      四川省南充市2024-2025学年高二上学期1月期末物理试题  Word版含解析第1页
      1/13
      四川省南充市2024-2025学年高二上学期1月期末物理试题  Word版含解析第2页
      2/13
      四川省南充市2024-2025学年高二上学期1月期末物理试题  Word版含解析第3页
      3/13
      四川省南充市2024-2025学年高二上学期1月期末物理试题  Word版无答案第1页
      1/6
      四川省南充市2024-2025学年高二上学期1月期末物理试题  Word版无答案第2页
      2/6
      四川省南充市2024-2025学年高二上学期1月期末物理试题  Word版无答案第3页
      3/6
      还剩10页未读, 继续阅读

      四川省南充市2024-2025学年高二上学期1月期末考试物理试题(Word版附解析)

      展开

      这是一份四川省南充市2024-2025学年高二上学期1月期末考试物理试题(Word版附解析),文件包含四川省南充市2024-2025学年高二上学期1月期末物理试题Word版含解析docx、四川省南充市2024-2025学年高二上学期1月期末物理试题Word版无答案docx等2份试卷配套教学资源,其中试卷共19页, 欢迎下载使用。
      注意事项:
      1.必须使用2B铅笔在答题卡上将选择题所选的答案的对应的标号涂黑。
      2.必须使用0.5毫米黑色墨迹签字笔在答题卡上将第Ⅱ卷的答题内容书写在题目所指示的答题区域内,答在试题卷上无效。
      第Ⅰ卷(选择题,共46分)
      一、单项选择题(本大题7小题,每小题4分,共28分,在每小题给出的四个选项中只有一个选项最符合题意。)
      1. 以下说法正确的是( )
      A. 变化的磁场能够在周围空间产生电场
      B. 麦克斯韦预言并用实验证实了电磁波的存在
      C. 验钞机和遥控器的工作均利用了红外线
      D. 紫外线比无线电波频率小
      【答案】A
      【解析】
      【详解】A.根据麦克斯韦的电磁场理论可知,变化的磁场能够在周围空间产生电场,故A正确;
      B.麦克斯韦首先从理论上预言了电磁波,赫兹利用实验证实了电磁波的存在,故B错误;
      C.验钞机是利用紫外线使钞票上的荧光物质产生发光效应进行防伪的,遥控器的工作利用了红外线,故C错误;
      D.各种射线的波长从大到小排序为无线电波、微波、红外线、可见光、紫外线、X射线、γ射线,故紫外线比无线电波的波长小,频率大,故D错误。
      故选A。
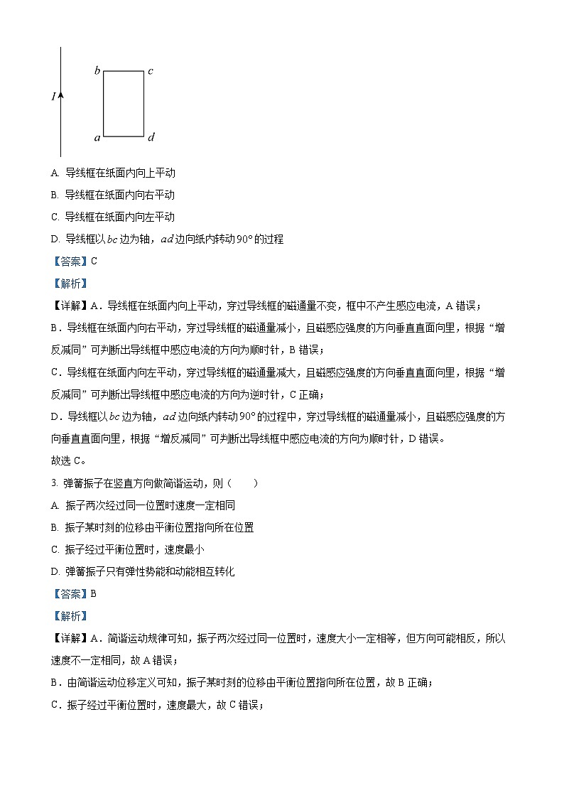
      2. 如图,通有恒定电流I的一直导线,右侧有一个闭合矩形导线框,边与直导线平行。当导线框在直导线右侧做以下几种运动时,导线框中有感应电流且穿过导线框的磁通量变大的是( )

      A. 导线框在纸面内向上平动
      B. 导线框在纸面内向右平动
      C. 导线框在纸面内向左平动
      D. 导线框以边为轴,边向纸内转动的过程
      【答案】C
      【解析】
      【详解】A.导线框在纸面内向上平动,穿过导线框的磁通量不变,框中不产生感应电流,A错误;
      B.导线框在纸面内向右平动,穿过导线框的磁通量减小,且磁感应强度的方向垂直直面向里,根据“增反减同”可判断出导线框中感应电流的方向为顺时针,B错误;
      C.导线框在纸面内向左平动,穿过导线框的磁通量减大,且磁感应强度的方向垂直直面向里,根据“增反减同”可判断出导线框中感应电流的方向为逆时针,C正确;
      D.导线框以边为轴,边向纸内转动的过程中,穿过导线框的磁通量减小,且磁感应强度的方向垂直直面向里,根据“增反减同”可判断出导线框中感应电流的方向为顺时针,D错误。
      故选C。
      3. 弹簧振子在竖直方向做简谐运动,则( )
      A. 振子两次经过同一位置时速度一定相同
      B. 振子某时刻的位移由平衡位置指向所在位置
      C. 振子经过平衡位置时,速度最小
      D. 弹簧振子只有弹性势能和动能相互转化
      【答案】B
      【解析】
      【详解】A.简谐运动规律可知,振子两次经过同一位置时,速度大小一定相等,但方向可能相反,所以速度不一定相同,故A错误;
      B.由简谐运动位移定义可知,振子某时刻的位移由平衡位置指向所在位置,故B正确;
      C.振子经过平衡位置时,速度最大,故C错误;
      D.竖直方向的弹簧振子在运动过程中,不仅有弹性势能和动能的相互转化,还有重力势能参与转化,故D错误。
      故选B。
      4. 某同学用单摆测量重力加速度,如果最后测得的重力加速度比当地重力加速度的真实值偏大,他在实验过程中可能出现的失误是( )
      A. 选用的悬线的长度较大
      B. 把在时间t内的n次全振动误记为次
      C. 用悬线长作为摆长来计算
      D. 用悬线长与摆球的直径之和作为摆长来计算
      【答案】D
      【解析】
      【详解】由单摆周期公式得
      摆长应摆线长度加小球半径。
      A.若选用的悬线的长度较大,不影响实验结果,故A错误;
      B.把在时间t内的n次全振动误记为次,周期测量值偏大,测得的重力加速度偏小,故B错误;
      C.用悬线长作为摆长来计算,忽略了小球的半径,摆长测量值偏小,故测得的重力加速度偏小,故C错误;
      D.用悬线长与摆球的直径之和作为摆长来计算,摆长测量值偏大,故测得的重力加速度偏大,故D正确。
      故选D。
      5. 如图为一匀强电场,某带电粒子仅受重力和电场力,以一定初速度从A点运动到B点。这一运动过程中重力做功,电场力做功为。则下列说法正确的是( )
      A. 粒子带负电B. 粒子的电势能减少
      C. 粒子的重力势能减少D. 粒子的动能增加
      【答案】B
      【解析】
      【详解】A.由于从A点运动到B点电场力做正功,可以判断电场力水平向右,与场强方向相同,所以粒子带正电,A错误;
      B.电场力做的正功等于电势能的减少量,B正确;
      C.重力做负功,所以重力势能增加,C错误;
      D.根据动能定理

      即粒子的动能减少,D错误。
      故选B。
      6. 当苹果受到地板的平均作用力超过自身重力的3倍就会碰伤,现将苹果从h高处自由释放,假定苹果从接触地板到减速为0的时间恒为,重力加速度,不计空气阻力.为保证苹果完好,h最大为( )
      A. B. C. D.
      【答案】B
      【解析】
      【详解】设苹果落地前瞬间速度大小为v,由动能定理可得
      规定竖直向上为正方向,对苹果与地面碰撞的过程应用动量定理
      苹果能承受最大的作用力为
      联立可得保证苹果完好,h最大值为
      故选B。
      7. 如图,电源电动势为E、内阻为r,R1、R2均为定值电阻,R1>r,R3为滑动变阻器,C为固定电容器,电表均为理想表。在滑动变阻器R3滑片P从a端向b端滑动的过程中( )
      A. 电流表、电压表的示数均减小
      B. 电源的输出功率减小
      C. 电容器所带电荷量增加
      D. 电源的效率减小
      【答案】D
      【解析】
      【详解】A.在滑动变阻器R3的滑片P从a端向b端滑动的过程中,滑动变阻器接入电路的电阻值变小,外电路电阻变小,根据闭合电路欧姆定律可得,干路中电流变大,内电压变大,路端电压变小,R1两端电压变大,电压表示数变大,R2两端电压减小,流过R2的电流减小,则流过滑动变阻器的电流变大,电流表示数变大,故A错误;
      B.根据电源的输出功率随外电路电阻的关系可知,当外电阻与内阻相等时,电源的输出功率达到最大,由于,可知随外电路电阻减小,输出功率不断变大,故B错误;
      C.R2两端电压减小,则电容器两端电压减小,根据可知,电容器所带电荷量减小,故C错误;
      D.电源的效率为
      由此可知,当外电阻变小时,电源的效率变小,故D正确。
      故选D。
      二、多项选择题(本大题3小题,每小题6分,共18分.每小题给出的四个选项中,有多个选项符合题目要求,全部选对的得6分,选对但不全的得3分,有选错的得0分。)
      8. 一列简谐横波沿x轴方向传播,图甲是时波的图像,图乙为图甲中质点P的振动图像,则下列说法正确的是( )
      A. 该波沿x轴正方向传播
      B. 波传播的速度为
      C. 经过一个周期,质点P沿x轴运动
      D. 该波通过直径为的孔时,可观察到明显的衍射现象
      【答案】BD
      【解析】
      【详解】A.从图乙中可以判断出时质点P的振动方向沿轴负方向,在图甲中根据同侧法可以判断出该波的传播方向为沿x轴负方向,A错误;
      B.从图中可知,,
      可得该波的传播速度为
      B正确;
      C.质点只在平衡位置附近往复振动,并不沿x轴方向运动,C错误;
      D.发生明显衍射的条件是,只有缝、孔的宽度或障碍物的尺寸跟波长相差不多,或者比波长更小时,可观察到明显的衍射现象,所以该波通过直径为的孔时,可观察到明显的衍射现象,D正确。
      故选BD。
      9. 无限长通电直导线在其周围空间产生磁场,其磁感应强度大小的表达式为,k为常数,I为电流大小,r为某点与导线的距离,如图,、为两条平行的无限长通电直导线,导线中电流为I。位于导线所在平面且与两导线距离均为r的O点,其磁感应强度恰好为零。下列说法正确的是( )
      A. 导线中的电流由D流向C
      B. 导线中的电流大小是
      C. 导线右侧的磁场垂直于纸面向里
      D. 导线右侧空间磁感应强度大小可能0
      【答案】AC
      【解析】
      【详解】AB.O处的磁感应强度B=0,说明AB、CD中的电流在O处产生的磁场方向相反、大小相等,根据安培定则和题中提供的磁感应强度大小计算式,CD中的电流方向是由D流向C,电流大小是I,故A正确,B错误;
      CD.根据安培定则,AB、CD中的电流在导线右侧空间产生的磁场方向都是垂直纸面向里,所以右侧空间磁感应强度大小不可能为0,故C正确,D错误。
      故选AC。
      10. 如图甲,在粗糙程度相同的水平面内,固定着两个等量的负点电荷M和N,O、A、B是水平面内M、N连线的中垂线上的三点,B点是的中点,O与B间距为。带正电的小球(可视为质点)由O点静止释放,其质量为、电荷量为,小球与水平面间的动摩擦因数。小球从O点运动到B点的图像如图乙,乙图中O、A、B对应甲图中O、A、B三个位置,A为图像的拐点,重力加速度,以下说法正确的是( )
      A. 从O到B,小球的加速度先增大后减小
      B. 在O与B之间,A点的电场强度最小
      C. 从O到B,小球的电势能减小
      D. O、B两点的电势差
      【答案】CD
      【解析】
      【详解】A.根据图像的斜率表示加速度,图乙可知从O到B,斜率先增大后减小再增大,加速度先增大后减小再增大,则小球从O到B,小球的加速度先增大后减小再增大,故A错误;
      B.由电场叠加原理可知,MN两点电荷在MN连线的中点B产生的电场强度等大反向,故B点总电场强度为0,即B点电场强度最小,故B错误;
      C.等量同种电荷电场线分布规律可知,AB直线上电场强度方向A指向B,由于小球带正电,故其电场力方向A指向B,所以从O到B,电场力一直做正功,小球的电势能一直在减小,故C正确;
      D.从O到B,由动能定理可得
      又因为
      代入题中数据,联立解得
      故D正确。
      故选CD。
      第Ⅱ卷(非选择题,共54分)
      三、实验探究题(本题共2小题,每空2分,共16分)
      11. 某物理兴趣小组用图甲所示的实验装置验证“动量守恒定律”。在水平平台(摩擦忽略不计)上的A、B两点放置两个光电门,固定有挡光片的滑块a、b用细线连接,中间夹一被压缩的轻短弹簧(与a、b不拴接),静止放置在两光电门之间,烧断细线,a、b瞬间被弹开,分别通过光电门A、B。
      (1)图乙,用游标卡尺(20分度)测量a滑块上的挡光片宽度为__________mm。
      (2)为验证动量守恒定律,需测量两挡光片宽度da、db,挡光片分别通过光电门遮光时间ta、tb,以及滑块a的质量ma和__________。
      (3)若等式__________(用以上所测物理量符号表示)成立,则滑块a、b的动量守恒。
      【答案】(1)3.15
      (2)滑块b的质量mb
      (3)
      【解析】
      【小问1详解】
      游标卡尺的读数为主尺读数与游标尺读数之和,所以
      【小问2详解】
      根据动量守恒定律可得,,
      所以
      则需要测量两挡光片宽度da、db,挡光片分别通过光电门的遮光时间ta、tb,以及滑块a的质量ma和滑块b的质量mb。
      【小问3详解】
      根据以上分析可知,若系统动量守恒,则。
      12. 按要求填空:
      (1)半偏法测电流表内阻的电路如图甲,图中器材参数如下:
      待测电流表A(量程)
      滑动变阻器(最大阻值)
      电阻箱(最大阻值)
      电源E(电动势为,内阻很小)
      测量方法是:先断开开关,闭合开关,调节滑动变阻器,使电流表的指针满偏;保持的阻值不变,闭合,调节电阻箱,使电流表的指针半偏,此时电阻箱的示数为.则电流表A内阻的测量值为__________。
      (2)将该电流表A改装成量程为的电流表,应给电流表A__________(选填“串联”或“并联”)一个电阻,改装后的电流表的内阻为__________。
      (3)测量一节废旧干电池的电动势E和内阻r,利用改装后的电流表和其它实验器材设计了如图乙所示的电路。在实验中,多次改变电阻箱阻值,记录多组数据,画出图像为一条直线(如图丙),由图中数据计算出该电池的电动势__________V,内阻__________(结果均保留三位有效数字)。
      【答案】(1)99.0
      (2) ①. 并联 ②. 0.99
      (3) ①. 1.13 ②. 10.3
      【解析】
      【小问1详解】
      断开开关,闭合开关,调节滑动变阻器,使电流表的指针满偏,电流为,保持的阻值不变,闭合,调节电阻箱,使电流表的指针半偏,表中电流为 ,由于电阻箱与电流表A并联,所以认为电阻箱中电流为
      电流表A内阻等于此时电阻箱的阻值为
      【小问2详解】
      [1]将电流表A改装成大量程的电流表应该并联一个分流电阻。
      [2]如图
      改装后的电流表的内阻为
      【小问3详解】
      [1][2]根据闭合电路欧姆定律,有
      可得
      图像的斜率为
      可得
      图像的纵截距为
      可得
      四、计算题(本题共3小题,共38分。解答应当写出必要的文字说明、方程式和重要的演算步骤。只写出最后答案的不能得分。有数值运算的题,答案中必须明确写出数值和单位。)
      13. 我国女子短道速滑队曾多次在国际大赛上为祖国赢得荣誉。某次接力赛练习,当运动员乙追上前方运动员甲时,甲的速度大小v1=8m/s,乙的速度大小v2=10m/s,此时乙沿水平方向猛推甲一把,使甲以v3=12m/s的速度向前冲出,忽略该过程运动员与冰面间的摩擦。已知甲、乙运动员的质量均为m=60kg,乙推甲的时间为t=0.8s,求:
      (1)乙推甲后瞬间乙的速度大小v4;
      (2)乙推甲的过程,乙对甲的冲量I;
      (3)乙推甲的过程,乙对甲平均作用力的大小F。
      【答案】(1)6m/s
      (2)240kg∙m/s;方向水平向前
      (3)300N
      【解析】
      【小问1详解】
      选甲乙运动方向为正方向,乙推甲,根据动量守恒定律可得
      代入数据解得
      【小问2详解】
      乙推甲,由动量定理可得乙对甲的冲量为
      代入数据得
      方向与运动方向相同,即水平向前;
      【小问3详解】
      乙推甲,乙对甲的冲量
      代入数据解得
      14. 电动自行车电路部分的原理图可简化为图乙所示,已知该电动车电源电动势,内阻,电动机内阻,车灯电阻(保持不变),保护电阻。
      (1)只有闭合时,求通过电源的电流及车灯的两端电压;
      (2)、均闭合时,电动机正常工作,通过电源的电流。求电动机两端的电压以及电动机输出的机械功率。
      【答案】(1)3A;12V
      (2)28V;192W
      【解析】
      【小问1详解】
      只有闭合时,通过电源的电流
      车灯的两端电压
      小问2详解】
      、均闭合时,电动机两端的电压
      流过车灯的电流
      流过电动机的电流
      因此电动机的输出功率
      15. 如图,在同一竖直面内,有倾角为θ=53°的光滑斜面AB与光滑水平面BD在B点平滑连接,并在水平面C点平滑连接一半径R=0.2m的竖直光滑圆轨道,整个区域存在水平向右的匀强电场E。质量m=1kg、电荷量为+q的小球,从斜面上P点由静止释放,沿斜面和水平面运动至C,再从C进入圆轨道,沿轨道内侧做一个完整的圆周运动之后再从C离开向右运动。已知:P、B距离l1=1m,B、C距离,,sin53°=0.8,cs53°=0.6,g=10m/s2。求:
      (1)小球从P到C的过程中,电场力做的功W电、重力做的功WG;
      (2)小球到达C点时速度大小;
      (3)小球在圆轨道上运动时,对轨道压力的最小值。
      【答案】(1)10J,8J
      (2)6m/s (3)122.5N
      【解析】
      【小问1详解】
      球从P点到C点的过程中,电场力做的功
      重力做的功
      【小问2详解】
      从P到C,由动能定理可得
      解得
      【小问3详解】
      将重力和电场力等效成一个力F,如图所示。
      根据几何关系可得,
      等效最高点为Q,在等效最高点Q,压力最小,从C点到等效最高点Q,由动能定理可得
      在Q点有
      解得

      相关试卷 更多

      资料下载及使用帮助
      版权申诉
      • 1.电子资料成功下载后不支持退换,如发现资料有内容错误问题请联系客服,如若属实,我们会补偿您的损失
      • 2.压缩包下载后请先用软件解压,再使用对应软件打开;软件版本较低时请及时更新
      • 3.资料下载成功后可在60天以内免费重复下载
      版权申诉
      若您为此资料的原创作者,认为该资料内容侵犯了您的知识产权,请扫码添加我们的相关工作人员,我们尽可能的保护您的合法权益。
      入驻教习网,可获得资源免费推广曝光,还可获得多重现金奖励,申请 精品资源制作, 工作室入驻。
      版权申诉二维码
      欢迎来到教习网
      • 900万优选资源,让备课更轻松
      • 600万优选试题,支持自由组卷
      • 高质量可编辑,日均更新2000+
      • 百万教师选择,专业更值得信赖
      微信扫码注册
      手机号注册
      手机号码

      手机号格式错误

      手机验证码 获取验证码 获取验证码

      手机验证码已经成功发送,5分钟内有效

      设置密码

      6-20个字符,数字、字母或符号

      注册即视为同意教习网「注册协议」「隐私条款」
      QQ注册
      手机号注册
      微信注册

      注册成功

      返回
      顶部
      学业水平 高考一轮 高考二轮 高考真题 精选专题 初中月考 教师福利
      添加客服微信 获取1对1服务
      微信扫描添加客服
      Baidu
      map