搜索
      上传资料 赚现金

      2024~2025学年山西省太原市高一上学期1月期末物理试卷(解析版)

      • 3.73 MB
      • 2025-03-09 19:34:03
      • 248
      • 2
      •  
      加入资料篮
      立即下载
      2024~2025学年山西省太原市高一上学期1月期末物理试卷(解析版)第1页
      1/14
      2024~2025学年山西省太原市高一上学期1月期末物理试卷(解析版)第2页
      2/14
      2024~2025学年山西省太原市高一上学期1月期末物理试卷(解析版)第3页
      3/14
      还剩11页未读, 继续阅读

      2024~2025学年山西省太原市高一上学期1月期末物理试卷(解析版)

      展开

      这是一份2024~2025学年山西省太原市高一上学期1月期末物理试卷(解析版),共14页。试卷主要包含了单项选择题,多项选择题,实验题,计算题等内容,欢迎下载使用。
      (考试时间:上午10:45—12:00)
      说明:本试卷分第Ⅰ卷(选择题)和第Ⅱ卷(非选择题)两部分。考试时间75分钟,满分100分。
      第Ⅰ卷(选择题,共46分)
      一、单项选择题:本题包含7小题,每小题4分,共28分。请将正确选项填入第Ⅱ卷前的答题栏内。
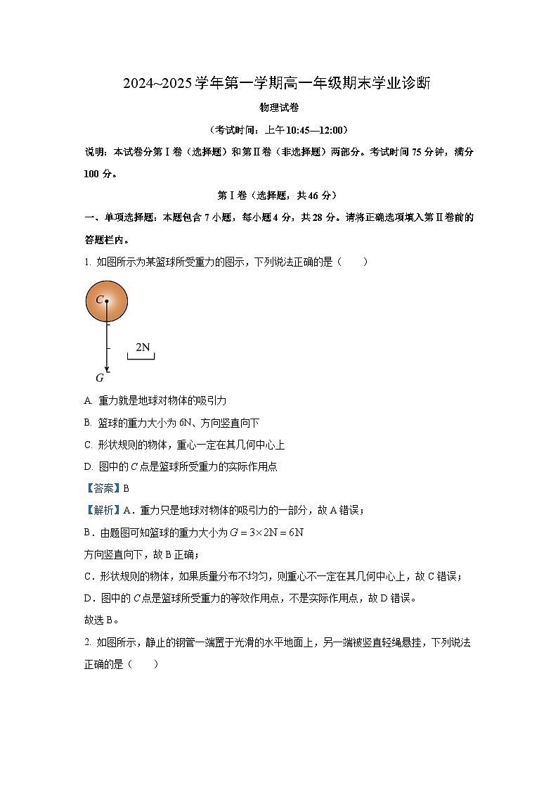
      1. 如图所示为某篮球所受重力的图示,下列说法正确的是( )
      A. 重力就是地球对物体的吸引力
      B. 篮球的重力大小为6N、方向竖直向下
      C. 形状规则的物体,重心一定在其几何中心上
      D. 图中的C点是篮球所受重力的实际作用点
      【答案】B
      【解析】A.重力只是地球对物体的吸引力的一部分,故A错误;
      B.由题图可知篮球的重力大小为
      方向竖直向下,故B正确;
      C.形状规则的物体,如果质量分布不均匀,则重心不一定在其几何中心上,故C错误;
      D.图中的C点是篮球所受重力的等效作用点,不是实际作用点,故D错误。
      故选B。
      2. 如图所示,静止的钢管一端置于光滑的水平地面上,另一端被竖直轻绳悬挂,下列说法正确的是( )
      A. 钢管受到三个力的作用
      B. 地面对钢管支持力的方向垂直于钢管
      C. 钢管对地面的压力是由于地面发生形变而产生的
      D. 轻绳缩短为原来长度的一半,钢管稳定静止后,轻绳不再处于竖直方向
      【答案】A
      【解析】A.由于水平地面光滑,所以钢管受到重力、支持力和绳子拉力三个力的作用,故A正确;
      B.地面对钢管支持力的方向垂直于地面向上,故B错误;
      C.钢管对地面的压力是由于钢管发生形变而产生的,故C错误;
      D.轻绳缩短为原来长度的一半,钢管稳定静止后,由于重力和地面支持力均处于竖直方向,根据平衡条件可知,轻绳一定处于竖直方向,故D错误。
      故选A。
      3. 如图甲所示,把两个互相钩着的力传感器同时连在计算机上,其中一个挂于墙壁上的固定点O,另一个握在手中。图乙中两条图线表示两个力传感器受力的情况,下列说法正确的是( )
      A. 两个物体之间的作用力与反作用力方向可以相同
      B. 两个物体之间的作用力与反作用力大小可以不相等
      C. 两个物体之间的作用力与反作用力产生时间可以不同
      D. 两个物体之间的作用力与反作用力一定作用在同一条直线上
      【答案】D
      【解析】两个物体之间作用力与反作用力大小一定相等,方向一定相反,作用在同一条直线上;作用力与反作用力一定同时产生,同时消失。
      故选D。
      4. 关于牛顿第一定律,下列说法正确是( )
      A. 雨雪天气货车要慢速行驶,是为了减小货车的惯性
      B. 踢足球比赛中,足球在静止时有惯性,在空中运动时也有惯性
      C. 滑冰运动员如果不用力,会慢慢停下来,不符合牛顿第一定律
      D. 四匹马拉的车比两匹马拉的车跑得快,说明物体受的力越大,速度就越大
      【答案】B
      【解析】A.惯性只由质量决定,与速度无关,故A错误;
      B.踢足球比赛中,足球在静止时有惯性,在空中运动时足球的质量不变,足球也有惯性,故B正确;
      C.滑冰运动员如果不用力,会慢慢停下来,是因为运动员受到阻力的作用,符合牛顿第一定律,故C错误;
      D.物体受的力越大,则物体的加速度越大,速度变化越快,但速度不一定越大,故D错误。
      故选B。
      5. 我们在初中已经学过,如果一个物体在力的作用下沿着力的方向移动了一段距离,那么这个力对物体做的功,功的单位是焦耳(),由此导出焦耳与力学基本单位米(),千克()、秒()之间的关系,下面关系式正确的是( )
      A. B.
      C. D.
      【答案】D
      【解析】根据题意,由公式有
      故选D。
      6. 如图所示,在同一水平粗糙地面上,第一次用弹簧测力计水平拖动木板,使木板由静止开始沿直线运动。第二次在木板上面叠放木块,也用弹簧测力计水平拖动,使木板和木块一起由静止开始沿直线运动。下列说法正确的是( )
      A. 叠放木块后,木板未被拉动时,木块受到的静摩擦力不为0
      B. 木板与地面接触面间的压力越大,它与地面间的动摩擦因数越大
      C. 木板开始运动后,在图示的两种情况下,弹簧测力计的示数可能相同
      D. 木板开始运动后,在图示的两种情况下,木板运动时所受地面的滑动摩擦力大小可能相同
      【答案】C
      【解析】A.叠放木块后,木板未被拉动时,根据平衡条件可知,木块受到的静摩擦力为0,故A错误;
      B.动摩擦因数由接触面间的粗糙程度和材料决定,与压力无关,故B错误;
      C.木板开始运动后,在图示的两种情况下,由于不确定木板做何种运动,所以弹簧测力计的示数可能相同,故C正确;
      D.木板开始运动后,在图示的两种情况下,根据,由于两种情况下木板受到地面的支持力大小不相等,所以木板运动时所受地面的滑动摩擦力大小不可能相同,故D错误。
      故选C。
      7. 两个力和之间的夹角为,其合力为F。下列说法正确的是( )
      A. 若和大小不变,角越大,合力F就越大
      B. 合力F总比分力、中的任何一个力都大
      C. 合力F的大小范围是
      D. 若夹角不变,大小不变,增大,合力F可能先减小后增大
      【答案】D
      【解析】A.根据平行四边形定则可知,若和大小不变,角越大,合力F就越小,故A错误;
      B.合力F可能比分力、中的任何一个力都大,也可能比分力、中的任何一个力都小,还可能等于分力、中的其中一个,故B错误;
      C.合力F的大小范围是,故C错误;
      D.若夹角不变,大小不变,增大,若夹角大于,根据平行四边形定则可知,合力F可能先减小后增大,故D正确。
      故选D。
      二、多项选择题:本题包含3小题,每小题6分,共18分。在每小题给出的四个选项中,至少有两个选项正确,全部选对的得6分,选对但不全的得3分,有选错的得0分。请将正确选项填入第Ⅱ卷前的答题栏内。
      8. 小明竖直站立在水平静置的力传感器上,力传感器的示数随时间变化的情况如图所示。下列说法正确的是( )

      A. 0~4s图线显示了小明下蹲的过程
      B. 4s~8s图线显示了小明站起又下蹲的过程
      C. 小明下蹲过程中加速度的方向未发生变化
      D. 小明下蹲和站起过程中的最大加速度的大小不同
      【答案】AD
      【解析】AC.下蹲过程先向下加速后向下减速,加速度方向先向下后向上,先处于失重状态后处于超重状态,则0~4s图线显示了小明下蹲的过程,故A正确,C错误;
      B.站起过程先向上加速后向上减速,加速度方向先向上后向下,先处于超重状态后处于失重状态,则4s~8s图线显示了小明站起的过程,故B错误;
      D.由题图可知,0~4s小明下蹲过程的最大加速度对应的作用力大小与4s~8s小明站起过程的最大加速度对应的作用力大小不相等,所以小明下蹲和站起过程中的最大加速度的大小不同,故D正确。
      故选AD。
      9. 将铅球放在水平静置斜面上,左侧用竖直挡板挡住,铅球处于静止状态,不考虑铅球受到的摩擦力。斜面倾角为45°,保持斜面和挡板的夹角不变,整体逆时针缓慢转过90°,下列说法正确的是( )
      A. 初始位置,球对挡板的弹力与球的重力大小相等
      B. 末了位置,斜面对球的弹力不为0
      C. 球对斜面的弹力先减小后增大
      D. 球对挡板的弹力先增大后减小
      【答案】AD
      【解析】设整体逆时针缓慢旋转的角度为θ,铅球一直处于平衡状态,根据共点力的平衡条件,可得其矢量三角形如下:
      由正弦定理可得:
      解得斜面对铅球弹力大小为: ,
      挡板对铅球的弹力大小为:
      由牛顿第三定律知,铅球对斜面弹力大小为:
      铅球对挡板的弹力大小为:
      初始位置,θ=0°,则铅球对挡板的弹力大小为:
      即铅球对挡板的弹力大小与铅球的重力大小相等;
      末了位置,θ=90°,则斜面对铅球的弹力大小为:
      整体逆时针缓慢转过90°过程,(90°-θ)由直角逐渐减小为0,(45°+θ)由45°逐渐增大到135°,则sin(90°-θ)逐渐减小,sin(45°+θ)先增大后减小,则铅球对斜面的弹力逐渐减小,铅球对挡板的弹力先增大后减小。
      故选AD。
      10. 在氢气球的气嘴上绑定细绳,下面悬吊一个铁块,气球和铁块保持竖直方向在地面附近匀速上升。气球的质量小于铁块的质量,已知空气阻力f与物体的速度v、迎风截面积s的关系为(k为常数)。若细绳从中间突然断开,下列说法正确的是( )
      A. 绳子断开瞬间,铁块加速度的大小小于重力加速度的大小
      B. 绳子断开瞬间,气球加速度的大小大于铁块加速度的大小
      C. 绳子断开后,若铁块离地面足够高,铁块的加速度可能一直减小直至为0
      D. 绳子断开后,在气球所受浮力不变的一段距离内,气球的加速度可能一直减小
      【答案】BCD
      【解析】AB.设铁块和气球的质量分别为M和m,迎风截面积分别为s和s',匀速上升时
      绳子断开瞬间,铁块受向下的重力和向下的空气的作用力,根据
      则铁块加速度的大小大于重力加速度的大小;
      对气球根据

      因M>m可知气球加速度的大小大于铁块加速度的大小,选项A错误,B正确;
      C.绳子断开后,铁块上升过程中,根据
      可知随速度减小,铁块的加速度减小;下落过程中根据
      可知随速度的增加,加速度减小,即若铁块离地面足够高,铁块的加速度可能一直减小直至为0,选项C正确;
      D. 绳子断开后,在气球所受浮力不变的一段距离内,气球加速向上运动过程中,根据
      随速度的增加,气球的加速度一直减小,选项D正确。
      故选BCD。
      第Ⅱ卷(非选择题,共54分)
      三、实验题:本题包含2小题,共16分。请将正确答案填在题中横线上或按要求作答。
      11. 某实验小组用如图甲所示的实验装置来验证力的平行四边形定则。木板贴满白纸并保持竖直,固定弹簧测力计A的一端,拉动弹簧测力计B,使结点O静止在某位置。分别读出A、B的示数,并记录O点位置及拉线的方向。M的质量已知,重力加速度g取,作出A、B弹力、及M所受重力三者的力的图示,以、为邻边作平行四边形,比较其过O点的对角线与M的重力是否大小相等、方向相反。
      (1)关于该实验,下列说法错误的是( )
      A. 弹簧测力计应在使用前校零
      B. 拉线方向应与木板平面平行
      C. 改变A、B拉力的大小和方向,进行多次实验,每次使O点静止在同一位置
      (2)实验中,小明保持A的拉力方向与竖直方向的夹角为30°不变,沿不同方向拉B,发现B的最小示数如图乙所示,可算得重物M的质量为___________kg(结果保留两位有效数字);
      (3)改变A、B弹力的大小和方向,分别作结点O所受三个力的图示,若要验证“力的平行四边形定则”,三个力经过平移后,下列示意图可能正确的是( )
      A. B. C.
      【答案】(1)C (2)0.50 (3)A
      【解析】
      【小问1解析】
      A.弹簧测力计应在使用前校零,故A正确,不满足题意要求;
      B.为了减小误差,拉线方向应与木板平面平行,故B正确,不满足题意要求;
      C.改变A、B拉力的大小和方向,进行多次实验,每次使O点不需要静止在同一位置,故C错误,满足题意要求。
      故选C。
      【小问2解析】
      小明保持A的拉力方向与竖直方向的夹角为30°不变,沿不同方向拉B,发现B的最小示数如图乙所示,则有
      解得重物M的质量为
      【小问3解析】
      根据平衡条件可知,三个力经过平移后,必须构成首先相交的闭合三角形。
      故选A。
      12. 某实验小组用如图甲所示的实验装置探究加速度与力、质量的关系,重物通过滑轮用细线拉着小车,在小车和重物之间连接一个微型力传感器,位移传感器发射装置随小车一起沿平直木板轨道运动,位移传感器接收装置固定在轨道一端,实验中力传感器的示数为F,通过天平测得小车(包括位移传感器)的质量为M、重物的质量为m,M、m均可通过增减槽码实现改变。
      (1)关于实验操作,下列说法正确的是( )
      A. 滑轮和小车间的细线不需要与木板平行
      B. 在探究a与M的关系中,只要保证m不变,F就不会变
      C. 本实验不需要满足重物的质量m远小于小车的质量M
      D. 每次改变小车的质量M后,都要重新平衡摩擦力
      (2)在本实验中,先保持M不变,探究a与F的关系;再保持F不变,探究a与M的关系。这种研究方法叫做( )
      A. 控制变量法B. 等效替代法
      C. 理想化方法D. 归纳总结法
      (3)某次实验中将小车由静止释放,根据实验数据作出小车的图像如图乙所示,由图像可知小车加速度的大小为________(结果保留两位有效数字),小组成员发现该加速度小于此次实验中F与M的比值,其可能的原因是________(写出一条即可)。
      【答案】(1)C (2)A
      (3)4.0 平衡摩擦力不够(斜面倾角太小)或有空气阻力
      【解析】
      【小问1解析】
      A.为了保证小车运动过程,细线拉力方向保持不变,滑轮和小车间的细线需要与木板平行,故A错误;
      B.在探究a与M的关系中,根据牛顿第二定律可得,
      可得
      可知保证m不变,由于发生变化,则F会发生变化;只有满足时,才能认为,则m不变,F才可以认为几乎不会变,故B错误;
      C.由于细线拉力可以通过力传感器得到,所以本实验不需要满足重物的质量m远小于小车的质量M,故C正确;
      D.平衡摩擦力时,有
      可得
      可知每次改变小车的质量M后,不需要重新平衡摩擦力,故D错误。
      故选C。
      【小问2解析】
      在本实验中,先保持M不变,探究a与F的关系;再保持F不变,探究a与M的关系。这种研究方法叫做控制变量法。
      故选A。
      【小问3解析】
      某次实验中将小车由静止释放,根据
      可知图像的斜率为
      解得小车加速度的大小为
      小组成员发现该加速度小于此次实验中F与M的比值,则小车受到的实际合力小于F,其可能的原因是平衡摩擦力不够(斜面倾角太小)或有空气阻力。
      四、计算题:本题包含3小题,共38分。解答应写出必要的文字说明、方程式和重要演算步骤,只写出最后答案的不能得分。有数值计算的题,答案中必须明确写出数值和单位。
      13. 如图所示,雪后初晴,孩子们在水平雪地上快乐地游戏。雪橇的质量,雪橇与雪地间动摩擦因数,男孩用水平力F推雪橇,使它从静止开始做匀加速直线运动,经过,雪橇运动了。重力加速度g取,求:
      (1)雪橇加速度的大小;
      (2)水平推力F的大小。
      【答案】(1) (2)
      【解析】
      【小问1解析】
      雪橇做匀加速直线运动,根据运动学公式可得
      解得雪橇加速度的大小为
      【小问2解析】
      雪橇水平方向受到水平的推力和滑动摩擦力,根据牛顿第二定律可得
      解得
      14. 如图所示,快递站的工作人员利用传送带运送物品。传送带与水平面夹角,以恒定的速率顺时针向下转动,传送带两端A、B之间的距离为,物品与传送带间的动摩擦因数为。工作人员把物品从A处由静止释放,物品可视为质点,重力加速度g取,,。求:

      (1)物品刚放到传送带上时加速度的大小;
      (2)物品通过传送带由A到B所用的时间。
      【答案】(1) (2)
      【解析】
      【小问1解析】
      物品刚放到传送带上,由牛顿第二定律可得
      解得加速度大小为
      【小问2解析】
      物品以做匀加速直线运动直至与传送带共速所用时间为
      该过程物品通过的位移大小为
      由于,共速后,设物品以加速度继续做匀加速直线运动,根据牛顿第二定律可得
      解得
      根据运动学公式可得
      解得
      则物品通过传送带由A到B所用的时间为
      15. 如图甲所示,质量为的空铁箱在水平拉力F的作用下,由静止沿水平面向右做匀加速直线运动,铁箱与水平面间的动摩擦因数。铁箱内一个质量为的木块恰能相对铁箱静止在其后壁上,木块各面与铁箱内壁各面间的动摩擦因数均为。若最大静摩擦力等于滑动摩擦力,木块可视为质点,重力加速度g取,求:
      (1)铁箱加速度的大小;
      (2)水平拉力F的大小;
      (3)如图乙所示,若木块静止于铁箱右侧底端,用大小为82N的水平拉力作用在铁箱上,铁箱由静止开始沿水平面向右运动,1s后撤去水平拉力。一段时间后,木块恰好可以滑到铁箱的最左端,则铁箱的长度为多少。
      【答案】(1) (2) (3)
      【解析】
      【小问1解析】
      木块恰能与铁箱保持相对静止,对木块有,
      解得加速度大小为
      【小问2解析】
      对木块与铁箱组成的系统,根据牛顿第二定律可得
      解得
      【小问3解析】
      当拉力为时,对铁箱有
      解得
      1s后撤去水平拉力,根据运动学公式可得,
      撤去后木块继续匀加速,铁箱匀减速运动至共速,设共同速度为,对铁箱有
      解得
      根据运动学公式可得,
      对木块有
      根据运动学公式可得,
      联立以上方程解得,,,
      之后因铁箱与木块不再相对滑动,则铁箱的长度为

      相关试卷 更多

      资料下载及使用帮助
      版权申诉
      • 1.电子资料成功下载后不支持退换,如发现资料有内容错误问题请联系客服,如若属实,我们会补偿您的损失
      • 2.压缩包下载后请先用软件解压,再使用对应软件打开;软件版本较低时请及时更新
      • 3.资料下载成功后可在60天以内免费重复下载
      版权申诉
      若您为此资料的原创作者,认为该资料内容侵犯了您的知识产权,请扫码添加我们的相关工作人员,我们尽可能的保护您的合法权益。
      入驻教习网,可获得资源免费推广曝光,还可获得多重现金奖励,申请 精品资源制作, 工作室入驻。
      版权申诉二维码
      欢迎来到教习网
      • 900万优选资源,让备课更轻松
      • 600万优选试题,支持自由组卷
      • 高质量可编辑,日均更新2000+
      • 百万教师选择,专业更值得信赖
      微信扫码注册
      手机号注册
      手机号码

      手机号格式错误

      手机验证码 获取验证码 获取验证码

      手机验证码已经成功发送,5分钟内有效

      设置密码

      6-20个字符,数字、字母或符号

      注册即视为同意教习网「注册协议」「隐私条款」
      QQ注册
      手机号注册
      微信注册

      注册成功

      返回
      顶部
      学业水平 高考一轮 高考二轮 高考真题 精选专题 初中月考 教师福利
      添加客服微信 获取1对1服务
      微信扫描添加客服
      Baidu
      map