搜索
      上传资料 赚现金

      2025届广东省三校高三一模生物试卷(解析版)

      • 1.71 MB
      • 2025-03-09 16:21:57
      • 98
      • 1
      •  
      加入资料篮
      立即下载
      2025届广东省三校高三一模生物试卷(解析版)第1页
      1/22
      2025届广东省三校高三一模生物试卷(解析版)第2页
      2/22
      2025届广东省三校高三一模生物试卷(解析版)第3页
      3/22
      还剩19页未读, 继续阅读

      2025届广东省三校高三一模生物试卷(解析版)

      展开

      这是一份2025届广东省三校高三一模生物试卷(解析版),共22页。试卷主要包含了 科学家对珠穆朗玛峰等内容,欢迎下载使用。
      1.答卷前,考生务必将自己的姓名、准考证号填写在答题卡上。
      2.回答选择题时,选出每小题答案后,请2B用铅笔把答题卡对应题目的答案标号涂黑;如需改动,用橡皮擦干净后,再选涂其他答案标号。回答非选择题时,将答案写在答题卡上,写在试卷上无效。
      3.考试结束后,本试卷和答题卡一并交回。
      一、单选题:本大题共16小题,共40分。
      1. 关于细胞骨架的成分及作用,下列叙述错误的是( )
      A. 各细胞器可沿该结构移动
      B. 对细胞内的物质运输起重要作用
      C. 其主要成分是蛋白质和磷脂
      D. 其网络状框架结构可支撑细胞形态
      【答案】C
      【分析】细胞质中的细胞器并非是漂浮于细胞质中的,细胞质中有着支持它们的结构——细胞骨架;细胞骨架是由蛋白质纤维组成的网架结构,维持着细胞的形态,锚定并支撑着许多细胞器,与细胞运动、分裂、分化以及物质运输、能量转化、信息传递等生命活动密切相关。
      【详解】ABD、细胞骨架是由蛋白质纤维组成的网架结构,维持着细胞的形态,锚定并支撑着许多细胞器,与细胞运动、分裂、分化以及物质运输、能量转化、信息传递等生命活动密切相关,所以细胞骨架可以协助细胞内物质的运输,许多细胞器沿着该结构移动,其网架结构可支撑细胞形态,ABD正确;
      C、细胞骨架是蛋白质纤维,不含磷脂,C错误。
      故选C。
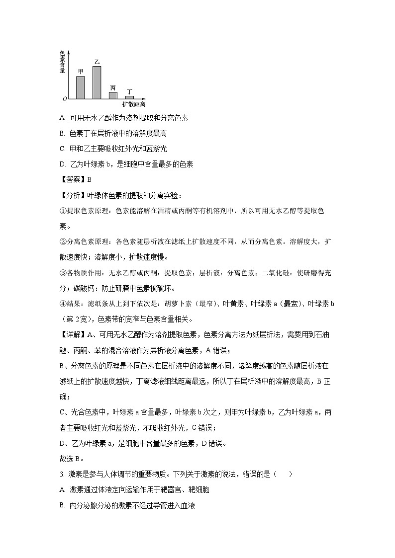
      2. 某生物兴趣小组为了探究光合色素的种类及其功能,对绿叶中的色素进行了提取和分离,所得结果如图所示。下列相关叙述正确的是( )
      A. 可用无水乙醇作为溶剂提取和分离色素
      B. 色素丁在层析液中的溶解度最高
      C. 甲和乙主要吸收红外光和蓝紫光
      D. 乙为叶绿素b,是细胞中含量最多的色素
      【答案】B
      【分析】叶绿体色素的提取和分离实验:
      ①提取色素原理:色素能溶解在酒精或丙酮等有机溶剂中,所以可用无水乙醇等提取色素。
      ②分离色素原理:各色素随层析液在滤纸上扩散速度不同,从而分离色素。溶解度大,扩散速度快;溶解度小,扩散速度慢。
      ③各物质作用:无水乙醇或丙酮:提取色素;层析液:分离色素;二氧化硅:使研磨得充分;碳酸钙:防止研磨中色素被破坏。
      ④结果:滤纸条从上到下依次是:胡萝卜素(最窄)、叶黄素、叶绿素a(最宽)、叶绿素b(第2宽),色素带的宽窄与色素含量相关。
      【详解】A、可用无水乙醇作为溶剂提取色素,色素分离方法为纸层析法,需要用到石油醚、丙酮、苯的混合溶液作为层析液分离色素,A错误;
      B、分离色素的原理是不同色素在层析液中的溶解度不同,溶解度越高的色素随层析液在滤纸上的扩散速度越快,丁离滤液细线距离最远,所以丁在层析液中的溶解度最高,B正确;
      C、光合色素中,叶绿素a含量最多,叶绿素b次之,则甲为叶绿素b,乙为叶绿素a,两者主要吸收红光和蓝紫光,不吸收红外光,C错误;
      D、乙为叶绿素a,是细胞中含量最多的色素,D错误。
      故选B。
      3. 激素是参与人体调节的重要物质。下列关于激素的说法,错误的是( )
      A. 激素通过体液定向运输作用于靶器官、靶细胞
      B. 内分泌腺分泌的激素不经过导管进入血液
      C. 激素与靶细胞结合实现细胞间信息传递
      D. 内环境中的激素含量维持相对稳定
      【答案】A
      【分析】激素调节的特点:微量高效;通过体液运输;作用于特定的靶器官或靶细胞;作为信息分子起作用。激素一经与受体结合发挥作用后就立即被灭活、分解。
      【详解】A、激素通过体液运输到全是各处,不是定向运输到靶细胞,A错误;
      B、内分泌腺分泌的激素不通过导管运输,直接进入内环境,B正确;
      C、激素作为信息分子,可与靶细胞结合实现细胞间的信息传递,对细胞的生命活动起调节作用,C正确;
      D、机体可产生激素,激素一经作用就被灭活、分解,维持内环境中激素含量的相对稳定,D正确。
      故选A。
      4. 下列有关植物激素应用的叙述,错误的是( )
      A. 用一定浓度的赤霉素处理芹菜,能提高芹菜的产量
      B. 用生长素处理未受粉的番茄花蕾,可得到无子番茄
      C. 用脱落酸处理马铃薯块茎,可抑制其生芽
      D. 植物激素对植物的调节都具有两重性
      【答案】D
      【分析】(1)生长素的作用特点:既能促进生长也能抑制生长;既能促进发芽也能抑制发芽;既能防止落花落果也能疏花疏果;生长素的主要合成部位是幼嫩的芽、叶和发育中的种子。在植物的各个器官中都有分布相对集中在生长旺盛的部分。
      (2)赤霉素的主要作用是促进细胞伸长,从而引起植物的增高,促进种子的萌发和果实的发育;合成部位主要是未成熟的种子。
      (3)脱落酸的主要作用是抑制细胞分裂,促进叶和果实的衰老和脱落;合成部位是根冠、萎蔫的叶片等;分布在将要脱落的器官和组织中含量多。
      (4)乙烯的主要作用是促进果实成熟;合成部位是植物体各个部位。
      (5)细胞分裂素促进根尖细胞分裂和组织分化,合成部位主要是根尖。
      【详解】A、赤霉素能促进细胞伸长,从而引起植株增高,因此用一定浓度的赤霉素处理芹菜,能提高芹菜的产量,A正确;
      B、生长素能促进子房发育成果实,因此用生长素处理未受粉的番茄花蕾,可得到无子番茄,B正确;
      C、脱落酸能抑制萌发,因此用脱落酸处理马铃薯块茎,可抑制其生芽,C正确;
      D、植物激素对植物的调节不都具有两重性,如脱落酸对植物的生长只具有抑制作用,D错误。
      故选D。
      5. 山清水秀、鸟语花香的美景常常令人赏心悦目、流连忘返,这说明生物多样性具有 ( )
      A. 直接价值B. 间接价值
      C. 潜在价值D. 科学研究价值
      【答案】A
      【分析】生物多样性的价值:
      (1)直接价值:如动植物为人类提供的粮食、油料、蔬菜、水果、肉、奶、蛋及许多药物等。
      (2)间接价值:生物多样性在自然界的物质循环、净化环境、改良土壤、涵养水源及调节气候等方面发挥着重要作用。
      (3)潜在价值:人类所认识和利用的是生物的一小部分,大量的野生生物的使用价值目前还不清楚,它们具有巨大的潜在使用价值。
      【详解】根据题意,山清水秀、鸟语花香的美景常常令人赏心悦目、流连忘返,这说明生物多样性具有是说明生物的多样性具有直接价值,B正确,ACD错误。
      故选B。
      6. 生物兴趣小组调查了某人工养殖的鱼塘,绘制了能量流动图并进行了评析,图中字母表示能量数值下列评析正确的是( )

      A. 输入该鱼塘的总能量为浮游植物、沉水植物等生产者固定的太阳能a
      B. 生产者固定的太阳能a全部用于第二营养级生物的生长发育和繁殖
      C. 第二、三营养级间的能量传递效率为(c-j)÷(b-h)×100%
      D. 植食性鱼类的同化量b有部分残留在肉食性鱼类的粪便中
      【答案】D
      【分析】能量流动是指生态系统中能量的输入、传递、转化和散失的过程。能量流动特点:
      ①单向流动:生态系统内的能量只能从第一营养级流向第二营养级,再依次流向下一个营养级,不能逆向流动,也不能循环流动。
      ②逐级递减:能量在沿食物链流动的过程中,逐级减少,能量在相邻两个营养级间的传递效率是10%-20%;可用能量金字塔表示。
      【详解】A、输入该鱼塘的总能量为生产者固定的太阳能 a 以及人工投入的饲料中的能量,A 错误;
      B、生产者固定的太阳能 a 一部分用于自身呼吸消耗,一部分流入下一营养级,一部分流向分解者,只有一部分用于第二营养级生物的生长发育和繁殖,B 错误;
      C 、第二营养级的同化量为 b,第三营养级的同化量为 c - j,所以第二、三营养级间的能量传递效率为(c - j)÷b×100% ,C 错误;
      D 、肉食性鱼类的粪便中的能量属于上一营养级的能量,不是肉食性鱼类自身的同化量,属于植食性鱼类的同化量b的一部分,D 正确。
      故选D。
      7. 无人机搭载摄像仪和不同传感器能用于生态学中物种识别、野生动植物种群个体数量和分布、群落调查等方面研究。研究人员利用搭载热成像照相机的无人机获得了某保护区内川金丝猴等野生哺乳动物资源的相应数据,为生态学研究提供了相关依据。下列叙述错误的是( )
      A. 通过对数据的分析和处理,可以了解保护区内大型野生哺乳动物的物种丰富度
      B. 与标记重捕法相比,采用该技术进行调查对野生哺乳动物的生活干扰相对较小
      C. 采用该技术,无法调查生活在该保护区内川金丝猴的种群密度
      D. 调查野生哺乳动物的种类、空间分布、食物及天敌属于群落水平研究的问题
      【答案】C
      【分析】(1)样方法--估算种群密度最常用的方法之一:(1)概念:在被调查种群的分布范围内,随机选取若干个样方,通过计数每个样方内的个体数,求得每个样方的种群密度,以所有样方法种群密度的平均值作为该种群的种群密度估计值。(2)适用范围:植物种群密度,昆虫卵的密度,蚜虫、跳蝻的密度等。
      (2)标记重捕法:①前提条件:标志个体与未标志个体重捕的概率相等。调查期内没有新的出生和死亡,无迁入和迁出。②适用范围:活动能力强和范围大的动物,如哺乳类、鸟类、爬行类、两栖类、鱼类和昆虫等动物。
      【详解】A、热成像照相机监测野生动物方法是一种新型调查手段,特别适用于对活动隐秘大中型、珍稀兽类、鸟类的记录,通过对数据的分析和处理,可以了解保护区内大型野生哺乳动物的物种数目的多少,即物种丰富度,A正确;
      B、标记重捕法需要捕捉动物并标记,后再次捕捉,故与标记重捕法相比,采用该技术进行调查对野生哺乳动物的生活干扰相对较小, B正确;
      C、采用该技术可得保护区内川金丝猴种群数量和分布情况,即可调查生活在该保护区内川金丝猴的种群密度 ,C错误;
      D、调查野生哺乳动物的种类、空间分布、食物及天敌属于群落水平研究的问题,D正确。
      故选C。
      8. 科学家对珠穆朗玛峰(珠峰)北坡和南坡地区的考察研究表明,该地区的生态环境已经发生了巨变,植被增加趋势越来越明显,植被分布情况如图所示。下列说法错误的是( )

      A. 珠峰南坡植被类群随着海拔上升逐渐发生变化,影响因素有温度、地形,土壤湿度等
      B. 不同高度的山坡上分布着不同的植物类群,这说明群落具有垂直结构
      C. 调查珠峰针叶林中雪松的种群数量可采用样方法,样方大小可以变化
      D. 珠峰较高海拔地段新出现了绿色植物可能与全球气候变暖有关
      【答案】B
      【分析】群落的空间结构分为垂直结构和水平结构。垂直结构表现出分层现象,光照强度会影响植物分布,栖息空间和食物会影响动物;水平结构表现出镶嵌分布,地形变化、土壤湿度和盐碱度、光照强度、生物自身生长特点及人和动物的影响等都是影响因素。
      【详解】A、随着海拔高度的上升,温度、地形、土壤湿度都发生改变,因此珠峰南坡植被类群逐渐发生变化的原因是温度、地形,土壤湿度等,A正确;
      B、不同高度的山坡上分布着不同的植物类群,这体现群落的地带性分布,不同植物类群的分布不属于一个群落内部垂直方向的结构,B错误;
      C、调查植物的种群数量,常采用样方法,为了使调查结果更准确,应该随机取样、适当增加样方面积、增加样方数量,C正确;
      D、从全球气候变化的角度分析,全球气候变暖导致冰雪融化,为绿色植物生长提供了适宜的条件,这可能是高海拔地段新出现绿色植物的原因之一,D正确。
      故选B。
      9. 为纯化菌种,某兴趣小组在鉴别培养基上接种纤维素降解细菌,培养结果如图所示。有关叙述正确的是( )
      A. 该纯化方法是平板划线法,最后一次划线需与第一次划线相连
      B. 图中Ⅰ、Ⅱ区的细菌数量均太多,应从Ⅲ区挑取单菌落
      C. 整个划线操作过程中,需要对接种环进行两次灼烧灭菌
      D. 菌落周围的纤维素被降解后,可与刚果红形成红色复合物
      【答案】B
      【分析】题图分析,图示平板结果显示,采用的接种方法为平板划线法,且划线顺序是Ⅰ区、Ⅱ区、Ⅲ区,可以看到Ⅲ区中出现了单菌落。
      【详解】A、该纯化菌种的方法是平板划线法,最后一次划线不能与第一次划线相连,这样才能获取单菌落,A错误;
      B、I区、II区没有出现单菌落,说明细菌数量太多,故应从Ⅲ区挑取单菌落,B正确;
      C、整个划线操作过程中,需要对接种环进行四次灼烧灭菌,灼烧灭菌次数比划线次数多一次,C错误;
      D、刚果红是一种染料,它可以与像纤维素这样的多糖物质形成红色复合物,但并不和水解后的纤维二糖和葡萄糖发生这种反应,因此,菌落周围的纤维素被降解后,会出现红色透明圈,D错误。
      故选B。
      10. 柠檬酸是一种应用广泛的食品酸度调节剂,可通过微生物的发酵制得。右图表示生产柠檬酸的连续发酵装置。下列说法正确的是( )
      A. 发酵前应选育产柠檬酸量高的乳酸菌菌种,并进行扩大培养
      B. 温度、pH、溶解氧、通气量和搅拌速度都会影响柠檬酸产量
      C. 如果在发酵过程中有杂菌污染,其不会影响柠檬酸的产量
      D. 发酵完成后,采用过滤和沉淀的方法即可得到柠檬酸
      【答案】B
      【分析】发酵工程以其生产条件温和、原料来源丰富且价格低廉、产物专一、废弃物对环境污染小和容易处理等特点,在食品工业、医药工业和农牧业等许多领域得到了广泛的应用,形成了规模庞大的发酵工业。柠檬酸一般是黑曲霉发酵产生,黑曲霉是需氧型生物。
      【详解】A、乳酸菌不能产生柠檬酸,柠檬酸一般是黑曲霉发酵获得,A错误;
      B、菌体的代谢情况受温度、pH、溶解氧、通气量和搅拌速度的影响,进而这些因素都会影响柠檬酸产量,B正确;
      C、如果在发酵过程中有杂菌污染,会影响菌种的代谢,也会和菌种竞争营养和空间,会影响柠檬酸的产量,C错误;
      D、柠檬酸溶于水,发酵完成后,不能采用过滤和沉淀的方法即可得到柠檬酸,D错误。
      故选B。
      11. 下图表示利用大肠杆菌探究DNA复制方式的实验,下列叙述不正确的是( )
      A. 可用噬菌体代替大肠杆菌进行上述实验
      B. 可用=(NH4)235SO4、(NH4)232SO4分别代替15NH4Cl、14NH4Cl进行上述实验
      C. 试管③中b带的DNA的两条链均含有14N
      D. 仅比较试管②和③的结果不能证明DNA复制方式为半保留复制
      【答案】ABC
      【分析】据图分析,试管①的DNA全部被15N标记,离心后位于重带,试管②中DNA复制 1次,结果DNA位于试管的中带,说明DNA分子中含有15N和14N;试管③中,DNA分子复制2次,结果一半位于中带(15N和14N)、一半位于轻带(14N),通过以上分析可知,DNA分子的复制方式为半保留复制。
      【详解】A、噬菌体是病毒,不能用普通培养基培养,因此不能用噬菌体代替大肠杆菌进行上述实验,A错误;
      B、S不是DNA的特征元素,因此不能用含有标记S的化合物代替15NH4Cl、14NH4Cl进行上述实验,B错误;
      C、试管③中a带的DNA的两条链均含有14N,而b带的DNA的一条链含有14N、一条链含有15N,C错误;
      D、仅比较试管②和③的结果不能证明DNA复制为半保留复制,也可能是全保留复制,D正确。
      故选ABC。
      12. 涡虫是一种再生能力较强的动物。科学研究发现,若将一只长约2cm的涡虫切成279份,则每一份都会发育成为一条完整的涡虫。下列叙述错误的是( )
      A. 涡虫不同部位的细胞内DNA和RNA的含量均相同
      B. 涡虫切块发育成完整涡虫的过程中有细胞的衰老和凋亡
      C. 涡虫切块发育成完整涡虫的过程伴随基因的选择性表达
      D. 研究涡虫的再生基因可能为延长人类寿命提供新思路
      【答案】A
      【分析】就一个个体来说,各种细胞具有完全相同的遗传信息,但形态、结构和功能却有很大差异,这是细胞中基因选择性表达的结果,即在个体发育过程中,不同种类的细胞中遗传信息的表达情况不同。
      【详解】A、个体发育的过程整涡虫的过程涉及细胞的分裂和分化,细胞分化的实质是基因的选择性表达,因此不同部位的细胞内DNA含量相同,蛋白质和RNA的含量不同,A错误;
      B、发育成完整个体的过程中,会经历细胞分裂、分化、衰老死亡(包括凋亡),B正确;
      C、离体涡虫切块的细胞发育成完整涡虫的过程中会发生增殖分化,形成各种组织和器官,细胞分化的实质是基因的选择性表达,C正确;
      D、涡虫是具有较强再生能力的雌雄同体动物,其 80%的基因与人类同源,所以研究涡虫的再生基因利于寻找延缓人体器官衰老的方法,D 正确。
      故选A。
      13. 利用洋葱根尖细胞(2n=16)观察植物的有丝分裂时,观察到一个视野如图所示。下列相关叙述正确的是( )

      A. 细胞乙中有32个DNA分子,32条染色体
      B. 细胞甲最适合用于观察染色体的形态和数目
      C. 通过对该视野中的细胞计数可估算洋葱根尖细胞周期的时长
      D. 在装片中滴加DNA合成抑制剂,视野中间期细胞数量将增加
      【答案】B
      【分析】分析图像,甲细胞处于有丝分裂中期,乙细胞处于有丝分裂后期。
      【详解】A、洋葱根尖细胞含16条染色体,16个核DNA,细胞乙着丝粒断裂,处于有丝分裂后期,细胞中含有32个核DNA分子,32条染色体,此外在细胞质中还含有少量的DNA分子,因此细胞中DNA大于32,A错误;
      B、甲细胞处于有丝分裂中期,染色体形态固定、数目最清晰,因此最适合用于观察染色体的形态和数目,B正确;
      C、通过对该视野中细胞计数不能估算洋葱根尖细胞周期的时长,该视野中细胞数目有限,不能得出分裂期和分裂间期的比例,C错误;
      D、制作临时装片时,细胞经解离后已经死亡,在装片中滴加DNA合成抑制剂,视野中间期细胞数量不会增加,D错误。
      故选B。
      14. 下列生命现象中ADP会增加的是( )
      A. 叶绿体中的叶绿素吸收光能
      B. 丙酮酸形成乳酸
      C. 胃蛋白酶的分泌
      D. 组织细胞利用氧气
      【答案】C
      【分析】ADP增加意味着ATP不断水解释放出能量,为生命活动供能,因此耗能的生理过程均会使ADP含量增加。ATP水解释放能量后转化成ADP,ADP含量增加。
      【详解】A、叶绿体中的叶绿素吸收光能为光反应过程,产生ATP,ADP会减少,A错误;
      B、丙酮酸形成乳酸不消耗能量,故ADP含量不会增加,B错误;
      C、胃蛋白酶的分泌消耗能量,ADP会增加,C正确;
      D、组织细胞利用氧气为有氧呼吸的第三阶段,产生ATP,ADP会减少,D错误。
      故选C。
      15. 如图是某反射弧的模式图(a、b、c、d、e 表示反射弧的组成部分)。下列叙述正确的是( )

      A. 刺激 b 后,兴奋在神经纤维上的传导是单向的
      B. 刺激 b 和 d 都会让效应器产生相应的反射活动
      C. 兴奋在反射弧上传导速率很快,几乎与神经纤维的长度无关
      D. e 能代表受植物性神经支配的内脏器官
      【答案】C
      【分析】(1)神经调节的基本方式是反射,反射的结构基础是反射弧。反射弧包括感受器(感觉神经末梢)→传入神经(有神经节)→神经中枢→传出神经→效应器(传出神经末梢和它所支配的肌肉或腺体)。兴奋在神经纤维上的传导:①传导方式:局部电流或电信号或神经冲动。②传导特点:双向传导。反射发生时,感受器接受刺激并产生兴奋,然后兴奋由传入神经传至神经中枢,神经中枢对信息进行分析综合后,再将指令经由传出神经传至效应器,引起效应器反应。
      (2)题图e表示感受器,d表示传入神经,c表示神经中枢,b表示传出神经,a表示效应器。
      【详解】A、b是传出神经,刺激b后,兴奋在运动神经元上的传导是双向的,A错误;
      B、刺激b、d都会引起效应器反应,由于没有经过完整的反射弧,不属于反射,B错误;
      C、由于兴奋在神经纤维上是以电信号形式传导,神经纤维的长度可以忽略不计,因此兴奋在反射弧上传导速率与神经纤维的长度无关,C正确;
      D、e是感受器,不能代表受自主神经支配的内脏器官,a能代表受植物性神经支配的内脏器官,D错误。
      故选C。
      16. 人类镰刀型细胞贫血症是由于正常基因中一个碱基对发生了替换,影响了血红蛋白的结构,最终导致红细胞变为镰刀型。以下是该病的遗传系谱图(具阴影的个体是患者),下列叙述不正确的是( )
      A. 该病的遗传方式属于常染色体隐性遗传
      B. I-1和I-2再生一个患该病男孩的概率为1/8
      C. Ⅱ-4与一个患该病的女性婚配后代患病概率为3/8
      D. 基因中碱基对的替换会导致遗传信息的改变
      【答案】C
      【分析】根据题干信息分析,人类镰刀型细胞贫血症是由于正常基因中一个碱基对发生了替换,影响了血红蛋白的结构,最终导致红细胞变为镰刀型,说明该病的根本原因是基因突变;据图分析,I-1和I-2正常,他们的女儿Ⅱ-3有病,说明该病为常染色体隐性遗传病。
      【详解】A、由遗传图和分析可知,该病属于常染色体上的隐性遗传病,A正确;
      B、该病属于常染色体上的隐性遗传病,假设用A、a表示,那么Ⅱ-3的基因型为aa,I -1和I -2的基因型都为Aa,所以他们再生一个患病男孩的概率为:1/4×/2=1/8,B正确;
      C、1-1和I -2的基因型都为Aa,所以Ⅱ-4的基因型为1/3AA或者2/3Aa,他与一个患病女性婚配,该患病女性的基因型为aa,则他们的后代患病的概率为2/3×1/2=1/3,C错误;
      D、由题干信息可知,人类镰刀型细胞贫血症是由于正常基因中一个碱基对发生了替换,影响了血红蛋白的结构,最终导致红细胞变为镰刀型故基因中碱基对的替换会导致遗传信息的改变,D正确。
      故选:C。
      二、识图作答题:本大题共5小题,共60分。
      17. 近年来,由袁隆平院士领衔的青岛海水稻研究发展中心通过常规育种、杂交与分子标记辅助育种技术,致力于“海水稻”的研发.海水稻普遍生长在海边滩涂地区,具有抗涝、抗盐碱、抗倒伏、抗病虫等能力,比普通水稻具有更强的生存竞争能力
      (1)“海水稻”在海边滩涂生长,可推测它的细胞液浓度____________(填“大于”“小于”或“等于”)盐碱地土壤溶液浓度
      (2)大多数植物在干旱条件下,气孔会以数十分钟为周期进行周期性的闭合,称为“气孔振荡”,“气孔振荡”是植物对干旱条件的一种适应性反应,有利于植物生理活动的正常进行其原因是_________________。
      (3)研究人员对盐胁迫下海水稻的抗盐机理及其对植物生长的影响进行了研究。分别测得不同浓度NaCl培养液条件下培养水稻后测得的根尖细胞和高盐胁迫条件下(NaCl浓度200mml/L)其叶肉细胞的相关数据.结果分别如图1、图2所示
      ①若以NaCl溶液浓度I50mml/L为界分为低盐和高盐胁迫,据图1可知,随着NaCl溶液浓度的开高,该海水稻根尖细胞适应低盐和高盐胁迫的调节机制不同:前者主要是逐步提高细胞内无机盐的相对浓度,后者主要是___________________________。
      ②据图2分析该海水稻叶肉细胞的胞间CO2浓度先降后升的原因:第15天之前色素含量下降不大,很可能是因为气孔导度(指气孔张开的程度)___________(选填“升高”或“降低”),叶绿体从细胞间吸收的CO2增多,使胞间CO2浓度降低;第15天之后胞碱CO2浓度逐渐上升,从色素含量变化对暗反应影响的角度分析,其原因很可能是____________________________________________。
      (4)你认为未来推广“海水稻”的重要意义是什么?(至少答出两点)_______________。
      【答案】(1)大于 (2)既能降低蒸腾作用强度、又能保障CO2供应,使光合作用正常进行
      (3)①. 大幅度堤高细胞内可溶性糖浓度 ②. 降低 ③. 色素含量降低、光反应产生的[H]和ATP不足,C3未能被及时还原并形成C5,最终导致CO2固定减少,胞间CO2浓度升高
      (4)缓解淡水资源危机、缓解可耕地资源危机、缓解粮食危机等(答案合理即可给分)
      【分析】光合作用,通常是指绿色植物(包括藻类)吸收光能,把二氧化碳和水合成富能有机物,同时释放氧气的过程。光合作用分为光反应阶段和暗反应阶段。光反应阶段的特征是在光驱动下生成氧气、ATP和[H]的过程。暗反应阶段是利用光反应生成[H]和ATP进行碳的同化作用,使气体二氧化碳还原为糖。由于这阶段基本上不直接依赖于光,而只是依赖于[H]和ATP的提供,故称为暗反应阶段。光合与呼吸的差值可用净光合速率来表示,具体指标可以是氧气释放量、二氧化碳吸收量、有机物积累量等。
      【解析】(1)海水稻普遍生长在海边滩涂地区,具有抗涝、抗盐碱能力,推测它的细胞液浓度大于盐碱地土壤溶液浓度,有利于其吸收水分和无机盐。
      (2)气孔是植物气体的通道,气孔周期性的闭合(“气孔振荡”)既能降低蒸腾作用强度,减少水分蒸发,又能保障CO2供应,使光合作用正常进行。
      (3)①结合高盐胁迫条件下(NaCl浓度200mml/L)其叶肉细胞的相关数据可知,在200mml/L的NaCl浓度下,叶肉细胞内的可溶性糖浓度大幅度堤高。
      ②气孔导度是指气孔张开的程度,而气孔是植物气体的通道,胞间CO2浓度受植物光合作用吸收和气孔开度双向影响,第15天之前很可能气孔导度下降,植物从胞间吸收CO2增多,导致胞间CO2浓度下降;第15天之后色素含量降低、光反应产生的[H]和ATP不足,C3未能被及时还原并形成C5,最终导致CO2固定减少,胞间CO2浓度升高。
      (4)“海水稻”比普通水稻具有更强的生存竞争能力,能缓解淡水资源危机、缓解可耕地资源危机、缓解粮食危机等。
      18. 玉米是我国种植面积最大的农作物,玉米雄性不育系在杂交育种中的作用尤为重要。请回答下列问题:
      (1)玉米雄性不育系在杂交中常作为______,杂交得到的子代可获得杂种优势。
      (2)雄性不育系常存在着不育性状不稳定、基因污染等问,我国科研工作者为此开展了以下研究。
      ①研究发现Z基因在花粉中特异性表达,是导致雄性不育的原因之一。研究者首先利用______法将Z基因导入玉米细胞,最终获得转基因杂合玉米品系Z580El2,然后将其花粉分别授予母本Z58和Z580E12,对花粉管的发育情况进行检测,结果如表1所示。
      表1花粉管发育情况统计结果
      ②结果表明,上述花粉管性状的遗传遵循______定律,由于Z基因的表达会______从而可以导致玉米雄性不育。
      (3)IPEI是玉米正常形成花粉所必需的基因,研究者获得了其纯合突变品系ipel雄性不育系。为解决其无法通过自交留种的问题,研究者将一个“基因盒子”导入该品系(图1),得到了4个转基因杂合株系P1~P4,然后分别将其花粉授予野生品系wc,结果见表2。

      表2花粉管发育和结种情况统计结果
      ①由于转入了______基因,四个株系均可以正常产生花粉。
      ②以上结果显示______为成功构建的株系。
      ③选取构建成功的株系中某植株自交,获得的子代中ipel雄性不育系所占比例为______。
      (4)玉米的籽粒颜色由两对独立遗传的等位基因C/c、P/p决定,其中C控制色素的形成,而P控制色素的类型。只有当C和P同时存在时玉米籽粒才表现为紫色,其他组合都表现为非紫色。现有纯合紫色玉米甲(CCPP)、纯合非紫色玉米乙(ccpp)、纯合ipel雄性不育系紫色玉米丙(CCPP)、纯合ipel雄性不育系非紫色玉米丁(ccpp)四种玉米品系。
      选取甲和乙杂交得到F1,F1自交后代中性状能稳定遗传的个体占______。若向丙和丁中与籽粒颜色有关基因所在染色体上各导入一个“基因盒子”(不破坏相关基因),以构建成功的丙为母本、丁为父本杂交得到F1,再让F1自交得F2,则F2中粒色的表现型及比例为:______。
      【答案】(1)母本 (2)①. 农杆菌转化法##花粉管通道法 ②. 分离 ③. 抑制花粉管的延伸
      (3)①. IPE1 ②. P1、P2 ③. 1/2
      (4)①. 1/4 ②. 紫色:非紫色=1:1
      【分析】1.将目的基因导入植物细胞常用农杆菌转化法,农杆菌中的Ti质粒上的T-DNA可整合到受体细胞的染色体DNA上。动物基因工程中,利用显微注射技术,将目的基因导入动物受精卵。由于动物受精卵具有极高的全能性,便于目的基因的复制和表达。
      2.基因分离定律的实质:在杂合体的细胞中,位于一对同源染色体上的等位基因,等位基因会随同源染色体的分开而分离,分别进入两个配子中,独立地随配子遗传给后代。
      【解析】(1)雄性不育系不能产生花粉或花粉不育,只能作为母本。
      (2)①将外源基因导入植物细胞常用的方法是农杆菌转化法,农杆菌中Ti质粒上的T-DNA可以整合到受体细胞的染色体DNA上,我们国家科学家研发的花粉管通道法也可以将外源基因导入受体细胞。
      ②转基因杂合玉米品系Z580E12的花粉管发育情况有两种表型,花粉管长度正常:花粉管长度缩短接近于1:1,则花粉管性状的遗传遵循基因分离定律,雄性不育的原因是花粉管长度缩短,可知Z基因抑制花粉管的延伸无法正常受精,从而导致雄性不育。
      (3) ①据题意,IPEI是玉米正常形成花粉所必需的基因,基因盒子中第二个基因是IPEI基因,所以四个株系均可以正常产生花粉。
      ②♀wc╳♂P3、♀wc╳♂P4两个组合,花粉管发育正常:异常接近于1:1,则说明P3和P4中的Z基因能够正常发挥作用,种子无荧光:有荧光=1:0,“基因盒子”不会遗传给子代,造成基因污染问题,因此P3和P4为成功构建的株系。
      ③选取构建成功的株系中某植株自交,雌性产生的雌配子是ipe1(可育):ipe1-基因盒(可育)=1:1,雄性产生的雄配子是ipe1(可育):ipe1-基因盒(不可育)=1:1,由于雄配子ipe1-基因盒不可育,雌、雄配子随机结合后,获得的子代中ipel雄性不育系(ipe1/ipe1-基因盒)所占比例为1×1/2=1/2。
      (4) 若向丙和丁中与籽粒颜色有关基因所在的染色体各导入一个基因盒子,对于杂交时将做父本的丁(ccpp)来说,无论这一个基因盒子导入C/c这一条染色体还是P/p这一条染色体,最终都只能产生一种cp的雄配子。 对于杂交时将做母本的丙(CCPP)来说(1)若导入的一个基因盒子在C/c这条染色体上,则丙(CC-基因盒PP)可产生CP,C-基因盒P,两种雌配子,则和构建好的丁杂交出来的F1是CcPp:C-基因盒cPp=1:1,让F1自交产生子代:CcPp自交满足9:3:3;1的变式,即紫色:非紫色=9:7,C-基因盒cPp自交,雄配子有cP,cp两种,雌配子有C-基因盒P,C-基因盒p,cP,cp四种,雌雄配子随机结合,子代紫色:非紫色=3:5,因此F2紫色:非紫色=9+3:7+5=1:1。(2)若导入的一个基因盒子在P/p这条染色体上,则丙(CCPP-基因盒)可产生CP,CP-基因盒,两种雌配子,则和构建好的丁杂交出来的F1是CcPp:CcP-基因盒p=1:1,让F1自交产生子代:CcPp自交满足9:3:3;1的变式,即紫色:非紫色=9:7,CcP-基因盒p自交, 雄配子有Cp,cp两种 ,雌配子有CP-基因盒,Cp,cP-基因盒,cp四种,雌雄配子随机结合,子代紫色:非紫色=3:5,因此F2紫色:非紫色=9+3:7+5=1:1。 综上,F2紫色:非紫色=1:1。
      19. 回答下列有关群落的问题。
      (1)热带雨林中的植物具有明显的分层现象,这与环境因素_____有关;动物也有类似的分层现象,这是因为_____。
      (2)科研人员对林地植被进行了调查,发现不同环境群落特征各异,阳坡和阴坡植被差异明显。对阳坡的物种生态位重叠(对同一环境中的资源需求类型或需求量相近)系数进行分析,其结果如表所示。通过表中数据分析可知,阳坡植被种间竞争最激烈的两个种群是_____,原因是阳坡光照较强,温度较高,导致植物对_____的竞争较激烈。
      (3)叶片的大小、形状等直接影响群落的结构与功能。生态学家构建的叶片大小与光照、水分的关系模型如图所示。请根据该图分析:
      ①热带草本层的植物叶片大小与图中的第_____号相似,理由是_____。
      ②调查发现,热带旱生林的植物叶片较小,类似图中的3号,理由是_____。
      【答案】 ①. 光照 ②. 植物的垂直结构为动物创造了栖息空间和食物条件 ③. 油松和刺槐 ④. 水分 ⑤. 7 ⑥. 热带雨林中湿度较大,且植物位于草本层,接受的光照较少 ⑦. 阳光充足,炎热干旱,叶片小,有利于减少水分蒸腾
      【分析】群落的空间结构包括:
      (1)垂直结构:植物群落的垂直结构表现垂直方向上的分层性,其中植物的垂直结构决定了动物的垂直分层。
      (2)水平结构:水平方向上由于光线明暗、地形起伏、湿度的高低等因素的影响,不同地段上分布着不同的生物种群。
      群落的空间结构能够使群落中的各种生物彼此相互融洽,从而能够更好的利用无机环境中的空间和资源。
      【详解】(1)群落在垂直方向上具有明显的分层现象,森林植物的分层与对光照有关。植物的垂直结构为动物创造了多种多样的栖息空间和食物条件,因此动物的分层与栖息地和食物有关。
      (2)分析题意可知,物种生态位重叠系数越高,表明物种生存所需的环境条件越相似,种间竞争越激烈。根据表中数据可知,油松和刺槐的生态位重叠系数最大,所以两者的种间竞争最激烈。阳坡光照充足,能够满足较多植物的生存需要,但温度高,水分缺乏,所以植物间竞争水分比较激烈。
      (3)①热带草本层的植物叶片大小与图中的第7号相似,图中7号叶片的植物,适于生长在阴湿环境中,热带雨林中的草本层植物所生活的环境,刚好类似于这样的环境。
      ②调查发现,热带旱生林的植物叶片较小,类似图中的3号,因为,图中3号叶片较小,有利于减少水分蒸腾,具有这种叶片的植物适于生活在阳光充足,炎热干旱的环境。
      20. 回答下列与植物生命活动调节有关的问题:
      (1)褪黑素(MT)是一种有效的抗氧化剂,和脱落酸(ABA)都是种子萌发的调控因子。如图1为科学家以拟南芥种子为材料进行的有关实验研究。图1所示实验的自变量是____________________。据图1可知,MT对拟南芥种子的萌发具有__________(填“促进”或“抑制”)作用。MT和ABA在调节种子萌发方面表现为__________(填“协同关系”或“互相抗衡”)。

      (2)光信号对植物开花的调控非常重要,细胞内吸收红光和远红光的物质是__________,光信号使其空间结构改变,最终经信息传递系统传导至__________内,从而表现出生物学效应。除了光,__________(答出两点)等环境因素也会参与调节植物的生长发育。
      (3)如图2所示,某种植物A的茎不能直立生长,需要缠绕支柱向上生长。茎缠绕生长的原因最可能是缠绕茎内侧由于支柱接触的刺激导致内侧生长素浓度__________(填“>”“

      相关试卷 更多

      资料下载及使用帮助
      版权申诉
      • 1.电子资料成功下载后不支持退换,如发现资料有内容错误问题请联系客服,如若属实,我们会补偿您的损失
      • 2.压缩包下载后请先用软件解压,再使用对应软件打开;软件版本较低时请及时更新
      • 3.资料下载成功后可在60天以内免费重复下载
      版权申诉
      若您为此资料的原创作者,认为该资料内容侵犯了您的知识产权,请扫码添加我们的相关工作人员,我们尽可能的保护您的合法权益。
      入驻教习网,可获得资源免费推广曝光,还可获得多重现金奖励,申请 精品资源制作, 工作室入驻。
      版权申诉二维码
      欢迎来到教习网
      • 900万优选资源,让备课更轻松
      • 600万优选试题,支持自由组卷
      • 高质量可编辑,日均更新2000+
      • 百万教师选择,专业更值得信赖
      微信扫码注册
      手机号注册
      手机号码

      手机号格式错误

      手机验证码 获取验证码 获取验证码

      手机验证码已经成功发送,5分钟内有效

      设置密码

      6-20个字符,数字、字母或符号

      注册即视为同意教习网「注册协议」「隐私条款」
      QQ注册
      手机号注册
      微信注册

      注册成功

      返回
      顶部
      学业水平 高考一轮 高考二轮 高考真题 精选专题 初中月考 教师福利
      添加客服微信 获取1对1服务
      微信扫描添加客服
      Baidu
      map