搜索
      上传资料 赚现金

      重庆市部分学校2024-2025学年高三模拟调研卷(二)生物试卷(解析版)

      • 5.35 MB
      • 2025-03-09 16:18:36
      • 96
      • 0
      •  
      加入资料篮
      立即下载
      重庆市部分学校2024-2025学年高三模拟调研卷(二)生物试卷(解析版)第1页
      1/22
      重庆市部分学校2024-2025学年高三模拟调研卷(二)生物试卷(解析版)第2页
      2/22
      重庆市部分学校2024-2025学年高三模拟调研卷(二)生物试卷(解析版)第3页
      3/22
      还剩19页未读, 继续阅读

      重庆市部分学校2024-2025学年高三模拟调研卷(二)生物试卷(解析版)

      展开

      这是一份重庆市部分学校2024-2025学年高三模拟调研卷(二)生物试卷(解析版),共22页。试卷主要包含了选择题,非选择题等内容,欢迎下载使用。
      一、选择题:本大题共15小题,每小题3分,共45分。在每小题给出的四个选项中,只有一项符合题目要求。
      1. 内啡肽主要由丘脑下部分泌,是一种肽类激素,能有效缓解疼痛,同时促进愉悦感和放松感,帮助身体应对压力和挑战。下列关于内啡肽的叙述,错误的是( )
      A. 内啡肽基因表达说明细胞已经分化
      B. 内啡肽通过参与细胞内的代谢来缓解疼痛
      C. 内啡肽的合成与分泌有内质网和高尔基体的参与
      D. 内啡肽需要通过体液的运输才能发挥作用
      【答案】B
      【分析】激素调节的特点:通过体液运输;作用于靶器官、靶细胞;作为信使传递信息;微量和高效。
      【详解】A、细胞分化的实质是基因的选择性表达,内啡肽基因表达说明细胞已经分化,A正确;
      B、内啡肽是一种肽类激素,通过与细胞膜上的特异性受体结合后,发挥调节作用,B错误;
      C、内啡肽是一种肽类激素,由内分泌细胞合成,分泌到细胞外,内啡肽的合成与分泌有内质网和高尔基体的参与,C正确;
      D、内啡肽是一种肽类激素,由内分泌细胞合成,弥散到体液中,需要通过体液的运输达到全身各处,作用于靶器官或靶细胞,D正确。
      故选B。
      2. 下列有关生物学研究的科学方法与实验探究的叙述,正确的是( )
      A. 摩尔根运用荧光标记法证明了基因在染色体上呈线性排列
      B. 赫尔希和蔡斯采用同位素标记法证明了DNA 是主要的遗传物质
      C. 希尔制取离体叶绿体悬液并加入铁盐,光照后发现有氧气释放
      D. 撕取菠菜叶稍带些叶肉的下表皮,用高倍显微镜观察叶绿体的形态和结构
      【答案】C
      【分析】1、摩尔根通过红眼雌果蝇和白眼雄果蝇作为亲本,进行杂交实验证明了“基因在染色体上”。
      2、用物理性质特殊的同位素来标记化学反应中原子的去向,就是同位素标记法。
      【详解】A、摩尔根用假说-演绎法证明基因位于染色体上,现代分子生物学技术运用荧光标记法确定基因在染色体上的位置,A错误;
      B、赫尔希和蔡斯采用同位素标记法证明DNA是遗传物质,但未证明DNA是主要的遗传物质,B错误;
      C、英国植物学家希尔发现,在离体叶绿体的悬浮液中加入铁盐或其他氧化剂(悬浮液中有H2O,没有CO2),在光照下可以释放出氧气,希尔反应的结果能说明水的光解产生氧气,C正确;
      D、撕取菠菜叶稍带些叶肉的下表皮,用高倍显微镜观察叶绿体的形态和分布,叶绿体的结构需要借助电子显微镜才能观察,D错误。
      故选C。
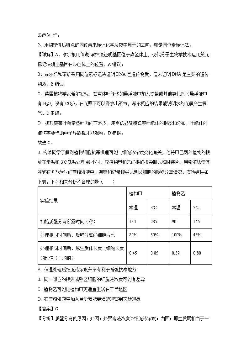
      3. 构某同学了解到植物细胞抗寒机理可能与细胞液浓度变化有关,他将甲乙两种植物的根放在常温和3℃低温处理48小时,取植物甲和乙的根的根尖制成临时装片,用引流法使其浸润在0.3g/mL的蔗糖溶液中,观察和记录根尖成熟区细胞的质壁分离情况,实验结果如下表,下列相关分析不合理的是( )
      A. 低温处理后细胞液浓度升高有利于增强抗寒能力
      B. 同一部位的根尖成熟区细胞的细胞液浓度可能有差异
      C. 植物乙可能比植物甲更适宜生活在干旱地区
      D. 在蔗糖溶液中加入台盼蓝能更清楚观察到实验现象
      【答案】C
      【分析】质壁分离原因:外因:外界溶液浓度>细胞液浓度;内因:原生质层相当于一层半透膜,细胞壁的伸缩性小于原生质层。
      最早出现质壁分离所需时间越长,说明细胞液浓度相对越大,与外界溶液浓度差越小。质壁分离的细胞其原生质体长度与细胞长度的比值表示质壁分离的程度,比值越大,质壁分离程度越小。由题干信息可知,低温处理使细胞质壁分离程度变小,质壁分离速度变慢。
      【详解】A、表中数据表明,与常温状态相比,4℃处理的植物细胞的失水速率和质壁分离程度都降低,因此得出推论:植物细胞可能通过增加细胞液的浓度(比如低温下淀粉分解成可溶性糖增多),使细胞失水减少,适应低温环境,A正确;
      B、甲同一部位的根尖成熟区细胞的细胞液浓度可能有差异,因为甲处理相同时间后,质壁分离的细胞占比未达到100%,B正确;
      C、最早出现质壁分离所需时间越长,说明细胞液浓度相对越大,与外界溶液的浓度差越小。质壁分离的细胞其原生质体长度与细胞长度的比值表示质壁分离的程度,比值越大,质壁分离程度越小,由此分析甲更适宜生活在干旱地区,C错误;
      D、根尖成熟区细胞细胞液无颜色,细胞质基质中无叶绿体,而台盼蓝使得外界溶液具有颜色,这样能更清楚观察到实验现象,D正确。
      故选C。
      4. 胰腺分泌的胰脂肪酶促进脂肪的消化,如果抑制胰脂肪酶的活性具有降脂减肥的功效。某同学欲探究减肥药X的药效,做了相关的实验探究,实验结果如图所示。下列叙述正确的是( )
      A. 根据实验分析减肥药X的药效与pH有关而与温度无关
      B. 胰脂肪酶能催化脂肪分解,也能作为酶的作用底物
      C. 本实验中的自变量为pH,酶的用量为无关变量
      D. 实验时需先加入胰脂肪酶和脂肪,再加入不同pH的缓冲液处理
      【答案】B
      【分析】胰脂肪酶是催化脂肪水解为甘油、脂肪酸的关键酶。探究胰脂肪酶作用的最适pH时,先将底物和酶分别置于一定pH下一段时间后再混匀。实验应该遵循对照原则和等量原则。
      【详解】A、根据实验分析减肥药X的药效与pH有关也与温度有关,A错误;
      B、胰脂肪酶能催化脂肪的分解,也能作为酶(如蛋白酶)的作用底物,B正确;
      C、本实验中的自变量为pH和是否加入药物X,酶的用量为无关变量,C错误;
      D、应使用不同pH的缓冲液处理胰脂肪酶后再与脂肪混合,若胰脂肪酶和脂肪提前接触,酶促反应会在非相应pH条件下提前发生,影响实验结果,D错误。
      故选B。
      5. 有氧呼吸第三阶段在线粒体内膜上进行(如图甲),叠氮化物可抑制电子传递给氧;2,4—二硝基苯酚(DNP)使H+进入线粒体基质时不经过ATP合酶。将完整的离体线粒体放在缓冲液中进行实验,在不同的时间加入丙酮酸、ADP+Pi、叠氮化物、DNP 中的一种,测定消耗的O2量和合成的ATP量,结果如图乙,①②表示生理过程。下列说法正确的是( )
      A. 线粒体基质中的NADH全部来自丙酮酸的氧化分解
      B. 物质x是丙酮酸,①②过程均发生在线粒体内膜上
      C. 物质y是叠氮化物,影响水的生成,不影响ATP的合成
      D. 物质z是DNP,使线粒体中氧化释放的能量转移到ATP的比例减少
      【答案】D
      【分析】有氧呼吸是指细胞在氧的参与下,通过多种酶的催化作用,把葡萄糖等有机物彻底氧化分解,产生二氧化碳和水,释放能量,生成大量ATP的过程。
      【详解】A、线粒体基质中的NADH除了来自丙酮酸的氧化分解,还有葡萄糖分解为丙酮酸的过程所产生,A错误;
      B、物质x是丙酮酸,过程①,消耗的O2量处于较低水平,且相对稳定,属于有氧呼吸第二阶段,发生于线粒体基质,过程②,消耗的O2量增加,属于有氧呼吸第三阶段,发生于线粒体内膜,B错误;
      C、物质y是叠氮化物,叠氮化物可抑制电子传递给氧,影响水的生成,同时也会影响ATP的合成,因为有氧呼吸第三阶段产生大量ATP,C错误;
      D、细胞呼吸释放的能量有两个用途,一部分用于合成ATP,另一部分以热能的形式释放,物质z是DNP,据图可知,加入该物质后,消耗的O2量增加,可知细胞呼吸产生的总能量增多,而合成的ATP量变化减少,即使线粒体中氧化释放的能量转移到ATP的比例减少,D正确。
      故选D。
      6. 辟谷出自《庄子·逍遥游》“不食五谷,吸风饮露”。中医辟谷提倡间接性饥饿,以减缓衰老。研究发现,当细胞生存环境变化缺少营养时,细胞能够自动计算并识别出细胞内的多余物质、垃圾和毒素等,通过细胞自噬把这些多余物质分解吸收掉,为细胞的生命活动提供基本能量。下列说法错误的是( )
      A. 细胞适度“饥饿”有利于维持细胞内部环境的稳定
      B. 辟谷期间既不摄入食物也不需要喝水
      C. 辟谷可以增强细胞的“自噬”,为细胞的生命活动提供能量
      D. 细胞自噬过程通常情况下对自身的结构没有破坏作用
      【答案】B
      【分析】溶酶体是“消化车间”,内部含有多种水解酶,能分解衰老、损伤的细胞器,吞噬并杀死侵入细胞的病毒或病菌。被溶酶体分解后的产物,如果是对细胞有用的物质,细胞可以再利用,废物则被排出细胞外。溶酶体中的水解酶是蛋白质,在核糖体上合成。
      【详解】A、根据题意,当细胞生存环境变化缺少营养时,细胞能够自动计算并识别出细胞内的多余物质、垃圾和毒素等,因此细胞适度“饥饿”有利于维持细胞内部环境的稳定,A正确;
      B、根据题意,在辟谷期间细胞能够自动计算并识别出细胞内的多余物质、垃圾和毒素等,通过细胞自噬把这些多余物质分解吸收掉,为细胞的生命活动提供基本能量,说明细胞进行新陈代谢分解现存的有机物,而很多生化反应需要水的参与,因此,辟谷期间不摄入食物但需要喝水,B错误;
      C、辟谷的时候,机体缺乏营养物质,根据题意,当细胞生存环境变化缺少营养时,通过细胞自噬把这些多余物质分解吸收掉,为细胞的生命活动提供基本能量,因此辟谷可以增强细胞的“自噬”,为细胞的生命活动提供能量,C正确;
      D、细胞“自噬”时细胞自动计算并识别出细胞内的多余物质、垃圾和毒素,通常情况下对自身的结构没有破坏作用,D正确。
      故选B。
      7. 细胞膜的功能之一是进行细胞间的信息交流,图示为高等植物的胞间连丝结构示意图,下列叙述错误的是( )
      A. 植物病毒不能通过胞间连丝进入到另一个细胞
      B. 胞间连丝不但可以进行信息交流,还可以运输物质
      C. ①的主要成分是多糖,具有一定的伸缩性
      D. 胞间连丝连接了相邻细胞的内质网使植物细胞连成一体
      【答案】A
      【分析】(1)高等植物细胞之间通过胞间连丝相互连接,携带信息的物质可以通过胞间连丝从一个细胞进入两一个细胞,这体现了细胞膜有信息交流的作用。
      (2)题图①表示细胞壁,②表示细胞膜。
      【详解】A、高等植物细胞之间通过胞间连丝相互连接,某些植物病毒可通过胞间连丝进入到另一个细胞,A错误;
      B、高等植物细胞之间通过胞间连丝相互连接,不但可以进行信息交流,还可以运输物质,B正确;
      C、题图可知,①表示细胞壁,植物细胞壁由纤维素和果胶组成,纤维素和果胶均属于多糖,伸缩性比较小,C正确;
      D、由图可知,胞间连丝连接了相邻细胞的内质网使植物细胞连成一体,提高了物质运输和信息交流的效率,D正确。
      故选A。
      8. 我国某高校研究团队研究发现,miR160a通过切割其靶基因GmARF16转录的 mRNA 来提高大豆的耐盐性。GmARF16 作为上游调节因子直接激活GmMYC2的表达,而GmMYC2 通过抑制脯氨酸的合成导致大豆对盐胁迫敏感(调节机制如图)。某栽培大豆品种的 GmARF16在编码区发生碱基替换(G→A)突变成GmARF16H3, 突变基因GmARF16H3对GmMYC2 的激活能力显著降低,对盐胁迫的适应性明显提高;进一步分析发现,含GmARF16H3的大豆品种主要分布在土壤盐碱化较为严重的黄淮海及其周边地区。下列相关分析错误的是( )
      A. 黄淮海及其周边地区分布较多 GmARF16H3突变品种是人工和自然选择的结果
      B. 突变大豆耐盐性提高可能与 GmARF16H3转录的mRNA异常有关
      C. miR160a的作用导致GmMYC2基因的转录水平提高而增强大豆的耐盐性
      D. 根部细胞脯氨酸含量增加可使渗透压升高引起耐盐性增强
      【答案】C
      【分析】由图可知,GmARF16基因转录的mRNA可以激活GmMYC2基因的表达,GmMYC2基因的表达产物bHLH转录因子抑制脯氨酸的合成,从而使大豆表现出不耐盐的性状。
      【详解】A、某栽培大豆品种的 GmARF16在编码区发生碱基替换(G→A)突变成GmARF16H3, 突变基因GmARF16H3对GmMYC2 的激活能力显著降低,对盐胁迫的适应性明显提高,说明黄淮海及其周边地区分布较多 GmARF16H3突变品种与人工和自然选择有关,A正确;
      B、GmARF16 作为上游调节因子直接激活,据图可知GmARF16 的转录产物mRNA之间激活GmMYC2的表达, GmARF16在编码区发生碱基替换(G→A)突变成GmARF16H3激活能力下降,说明GmARF16H3转录的mRNA异常,所以突变大豆耐盐性提高可能与 GmARF16H3转录的mRNA异常有关,B正确;
      C、GmMYC2 通过抑制脯氨酸的合成导致大豆对盐胁迫敏感,miR160a通过切割其靶基因GmARF16转录的mRNA来提高大豆的耐盐性,则miR160a的作用是导致GmMYC2基因的转录水平降低而增强大豆的耐盐性,C错误;
      D、脯氨酸含量增加可增大根部细胞渗透压,如果外部环境含盐量一定程度的增加,细胞依然可以吸收水分,故大豆耐盐性增强,D正确。
      故选C。
      9. 罗氏易位是指发生在近端着丝粒染色体之间的一种特殊的易位方式。13、14号染色体发生罗氏易位时,两条染色体在着丝粒处或着丝粒附近断裂后的两条长臂相连,形成衍生染色体(图甲),而两个短臂则构成一个小染色体,小染色体通常丢失。罗氏易位携带者虽然只有45条染色体,表型一般正常,但对配子的影响较大,罗氏易位染色体与正常染色体联会(图乙),联会的染色体任意两条分离,另一条随机移动。而染色体组成为13单体、14单体和14三体的胎儿均会流产。某对夫妇,妻子染色体正常,丈夫是13、14号染色体罗氏易位携带者。下列叙述错误的是( )
      A. 他们怀孕后会有1/2的概率发生流产
      B. 他们生下的婴儿中有1/3的概率是正常的
      C. 罗氏易位染色体形成过程中发生了DNA 序列改变
      D. 罗氏易位只是染色体结构变异而基因没有改变
      【答案】D
      【分析】染色体易位发生在非同源染色体之间,属于染色体结构变异。
      【详解】A、 丈夫是13、14号染色体罗氏易位携带者,染色体组成为13单体、14单体和14三体的胎儿均会流产。根据联会的染色体任意两条分离,另一条随机移动的规律,分析可知产生的配子类型有6种,①13号、②13-14+14号,③14号、④13-14+13号,⑤13-14,⑥13和14号(正常配子),比例各占1/6,母亲产生的配子含有13和14号染色体,其中②将形成14号三体,①形成14号单体,③形成13号单体,将流产,所以他们怀孕后会有1/2的概率发生流产,A正确;
      B、他们生下的婴儿中有三种染色体组成来自父方的配子有3种情况①13-14+13号,②13-14,③13和14号,来自母方的含有1条13号和一条14号染色体,所以正常的染色体组成只有第三种情况,比例为1/3,B正确;
      C、 罗氏易位是染色体在着丝粒处或着丝粒附近断裂后的两条长臂相连,形成衍生染色体,这个过程中染色体结构发生改变,DNA序列发生改变,C正确;
      D、 罗氏易位属于染色体结构变异,造成小染色体丢失,所以基因发生改变,D错误。
      故选D。
      10. 将两个被32P标记的基因X(两条链均标记)插入到精原细胞的两条染色体上,将其置于不含32P的培养液中培养,通过分裂得到四个子细胞,检测子细胞中的标记情况。若不考虑其他变异,下列说法正确的是( )
      A. 若每个子细胞都有含32P的染色体,则一定进行减数分裂
      B. 若只有两个子细胞有含32P的染色体,则一定进行有丝分裂
      C. 若两个基因X插入到一对同源染色体上,减数分裂形成的细胞都有含32P的染色体
      D. 若两个基因X 插入到两条非同源染色体上,减数分裂形成的细胞 1/2有含32P的染色体
      【答案】C
      【分析】依照题意,被标记的DNA单链有4条,则有2个DNA含有32P标记。若进行1次有丝分裂,形成2个细胞,则每个细胞中都有2个DNA的一条单链带有32P标记,再进行一次有丝分裂,由于半保留复制,可以形成4个细胞,则4个子细胞中含32P标记的染色体的条数的情况如下:①0、2、1、1条;②1、1、1、1条;③0、2、0、2条;如果直接进行减数分裂,形成的4个子细胞中,四个子细胞的DNA的一条单链带有32P标记,即则4个子细胞中含32P标记的染色体的条数的情况为1、1、1、1或0、0、2、2条。
      【详解】A、依照题意,被标记的DNA单链有4条,则有2个DNA含有32P标记。若进行1次有丝分裂,形成2个细胞,则每个细胞中都有2个DNA的一条单链带有32P标记,再进行一次有丝分裂,由于半保留复制,可以形成4个细胞,则4个子细胞中含32P标记的染色体的条数的情况如下:①0、2、1、1条;②1、1、1、1条;③0、2、0、2条;如果直接进行减数分裂,形成的4个子细胞中,四个子细胞的DNA的一条单链带有32P标记,因此可能是有丝分裂,也有可能是减数分裂,A错误;
      B、根据A选项的分析,进行两次有丝分裂,由于半保留复制,可以形成4个细胞,其中只有2个有1个DNA的一条单链带有32P标记,即细胞中含标记染色体的数目分别为0、2、0、2,如果直接进行减数分裂,形成的4个子细胞中,四个子细胞的DNA的一条单链带有32P标记,即则4个子细胞中含32P标记的染色体的条数的情况为1、1、1、1或0、0、2、2条,若只有两个子细胞有含32P的染色体,则可能进行有丝分裂,也可能进行减数分裂,B错误;
      C、如若两个基因X插入到一对同源染色体上,由于半保留复制,减数分裂形成的4个子细胞中DNA的一条单链带有32P标记,即则4个子细胞中含32P标记的染色体的条数的情况为1、1、1、1,C正确;
      D、如若两个基因X插入到一对非同源染色体上,由于半保留复制,以及减数分裂时同源染色体分离,非同源染色体自由组合,因此若插入了基因的两条染色体移两个次级精母细胞,减数分裂形成的4个子细胞中DNA的一条单链带有32P标记,即则4个子细胞中含32P标记的染色体的条数的情况为1、1、1、1,若插入了基因的两条染色体移同一个次级精母细胞,则减数分裂形成的2个子细胞中两条非同源染色体的DNA的一条单链带有32P标记,其他两个细胞没有被标记的基因,即则4个子细胞中含32P标记的染色体的条数的情况为2、2、0、0,D错误。
      故选C。
      11. 人体细胞中P53基因编码的 P53蛋白是一种转录因子,其控制着细胞周期,参与DNA修复,维持细胞基因组的完整性,相关调控途径如图。下列叙述错误的是( )
      A. 在正常情况下 P53基因对细胞分裂起着监视的作用
      B. P53蛋白的合成过程中存在反馈调节机制
      C. 抑制P53基因表达的药物具有抗癌细胞的作用
      D. 该过程体现了基因之间及基因与表达产物、环境存在复杂的相互关系
      【答案】C
      【分析】图中可以看出,过程①是基因表达,包括转录和翻译两个过程,过程②是转录。
      【详解】A、 从图中可以看出,在正常情况下,P53基因控制着细胞周期,参与DNA修复,维持细胞基因组的完整性,可以对细胞分裂起着监视的作用,A正确;
      B、 根据图中信息,P53基因控制合成的P53通过过程②合成IncRNA,进而影响过程①,该过程存在反馈调节机制,B正确;
      C、 抑制P53基因表达,会使得细胞周期失控,不利于抗癌,因为P53基因能维持细胞基因的完整性,抑制癌细胞的产生,C错误;
      D、 由题干及调控图可以看出,整个过程体现了基因之间及基因与表达产物、环境存在复杂的相互关系,D正确。
      故选C。
      12. 人在长时间精神压力下,会出现消化不良、腹痛、发热、白发等症状,并且导致肠道炎症性肠病变等生理变化,相关机制如图所示。下列叙述错误的是( )
      CRH:促肾上腺皮质激素释放激素;ACTH:促肾上腺皮质激素;TGFP2:转化因子β2;ACh:乙酰胆碱;CSF1: 促进细胞增殖分化的因子;TNF:肿瘤坏死因子;虚线箭头表示部分细胞变化。
      A. 糖皮质激素分泌的调节涉及到分级调节和反馈调节
      B. 神经-体液-免疫通过信息构成调节网络维持机体稳态
      C. 炎症性肠病患者发热与下丘脑受到刺激引起TNF 分泌相关
      D. 压力驱动下ACh 使副交感神经兴奋抑制胃肠蠕动出现消化不良现象
      【答案】D
      【分析】题图分析:下丘脑分泌的促肾上腺皮质激素释放激素(CRH),促进垂体分泌促肾上腺皮质激素(ACTH),ACTH促进肾上腺皮质分泌糖皮质激素,体现了激素分泌的分级调节;糖皮质激素分泌增多会反过来抑制下丘脑分泌CRH和垂体分泌ACTH,这种调节方式称为反馈调节。下丘脑还可以通过神经调节支配肾上腺分泌肾上腺素。
      【详解】A、据图可知,肾上腺糖皮质激素分泌的调节存在分级调节和反馈调节,A正确;
      B、人体维持内环境稳态的主要调节机制是神经—体液—免疫调节网络,B正确;
      C、巨噬细胞释放的TNF可导致炎症,体温调节中枢位于下丘脑,TNF可能还刺激下丘脑的体温调节中枢,导致炎症伴随着发热,C正确;
      D、长期精神压力导致的糖皮质激素含量上升,TGFβ2含量升高,抑制肠神经元的发育,导致消化不良,D错误。
      故选D。
      13. 重庆人喜欢在吃麻辣烫时喝冰冻啤酒或冷饮,辣椒素受体TRPV1是一种能被疼痛和热激活的阳离子通道,辣椒中的辣椒素或伤害性热刺激(>43℃)均能使TRPV1从关闭状态变为开放状态,阳离子进入细胞产生兴奋并传至神经中枢产生灼烧疼痛等感觉。下列叙述错误的是( )
      A. 辣椒素刺激使TRPV1开放引起阳离子内流产生兴奋
      B. 吃麻辣烫时产生灼烧疼痛感的过程属于条件反射
      C. 阳离子通过TRPV1进入细胞的过程属于被动运输
      D. 吃麻辣烫时喝冷饮可抑制TRPV1 开放缓解灼痛
      【答案】B
      【分析】神经调节的基本方式是反射,其结构基础是反射弧,由感受器、传入神经、神经中枢、传出神经、效应器五部分构成。条件反射和非条件反射的本质区别是否有大脑皮层的参与。没有大脑皮层参与的,神经中枢在大脑皮层以下的反射是非条件反射,反射的神经中枢在大脑皮层上的反射是条件反射。
      【详解】A、题干中辣椒素或伤害性热刺激(>43℃)均能使TRPV1从关闭状态变为开放状态,阳离子进入细胞引起兴奋,因此推测辣椒素刺激使TRPV1开放引起阳离子+内流产生兴奋,A正确;
      B、吃麻辣烫时产生灼烧疼痛等感觉的过程不涉及完整的反射弧,不属于反射,B错误;
      C、阳离子通过离子通道TRPV1进入细胞,是顺浓度梯度进行的,不需要消耗能量,属于被动运输,C正确;
      D、吃麻辣烫时喝冷饮,由于冷饮温度较低,可抑制TRPV1开放,从而减少阳离子内流,进而缓解灼痛,D正确。
      故选B。
      14. 中餐讲究色、香、味俱全,我们舌头的味蕾可以感受到食物中的甜、咸、酸、苦等刺激(味觉感受器分布如图),而鼻黏膜上分布着一些神经末梢,它们都能接受化学物质的刺激产生信号,并在大脑皮层相同位置一起产生一个组合效应,从而形成相应的味觉和嗅觉(如图) 。味觉和嗅觉中枢都兴奋可以增强食欲。结合图分析,下列说法错误的是( )
      A. 用舌头的尖端感受甜味物质效果最理想
      B. 大脑皮层的中枢不是孤立的而是相互联系的
      C. 人感冒鼻腔通道堵塞时,其嗅觉敏感性通常会降低
      D. 新冠病毒损害嗅觉中枢功能时不会影响味觉和食欲
      【答案】D
      【分析】神经调节的基本方式是反射,其结构基础是反射弧,由感受器、传入神经、神经中枢、传出神经、效应器五部分构成。反射的过程:一定的刺激按一定的感受器所感受,感受器发生了兴奋;兴奋以神经冲动的方式经过传入神经传向中枢;通过中枢的分析与综合活动,中枢产生兴奋;中枢的兴奋又经一定的传出神经到达效应器,使效应器发生相应的活动。
      【详解】A、由图中舌的味觉分布可知,舌尖对甜味最敏感,所以用舌头的尖端感受甜味物质效果最理想,A正确;
      B、题中提到味觉和嗅觉感受器都能接受化学物质的刺激产生信号,并在大脑皮层相同位置一起产生一个组合效应,说明大脑皮层的中枢不是孤立的而是相互联系的,B正确;
      C、人感冒鼻腔通道堵塞时,空气中的气味分子难以到达嗅神经,其嗅觉敏感性通常会降低,C正确;
      D、题中提到味觉和嗅觉中枢都兴奋可以增强食欲,且味觉和嗅觉的形成都与大脑皮层相关,新冠病毒损害嗅觉中枢功能时,可能会影响与味觉相关的组合效应等,从而影响味觉和食欲,D错误。
      故选D。
      15. 下图是某种基因突变引起的单基因遗传病的遗传系谱图,和部分个体用某种限制酶处理相关基因(A、a)得到的电泳结果(数字表示酶切片段碱基对的数目)。下列叙述错误的是( )
      A. 该病的遗传方式是常染色体隐性遗传
      B. 推测X可能是系谱图中的Ⅱ4的电泳结果
      C. 碱基对的替换导致A基因突变为a基因
      D. 若Ⅲ3为男孩,其正常的概率为1/2
      【答案】A
      【分析】人类遗传病分为单基因遗传病、多基因遗传病和染色体异常遗传病:
      (1)单基因遗传病包括常染色体显性遗传病(如并指)、常染色体隐性遗传病(如白化病)、伴X染色体隐性遗传病(如血友病、色盲)、伴X染色体显性遗传病(如抗维生素D佝偻病);
      (2)多基因遗传病是由多对等位基因异常引起的,如青少年型糖尿病;
      (3)染色体异常遗传病包括染色体结构异常遗传病(如猫叫综合征)和染色体数目异常遗传病(如21三体综合征)。
      【详解】A、由图乙分析:DNA片段电泳结果有11.5kb、6.5kb、5.0kb三种,可知其中一个基因在6.5kb与5.0kb中间多了一个酶切位点,Ⅲ4患病,且只有一种片段,说明11.5bp代表了致病基因a。图甲中I1和I2为正常个体,子女中Ⅱ4为患者,所以该病为隐性遗传病,相关基因可能位于常染色体上,也可能位于X染色体上,又因为Ⅱ4患病,但图乙中的I2的电泳结果不存在11.5bp的条带,说明不含a基因,因此可判定该病的遗传方式是伴X染色体隐性遗传,A错误;
      B、据电泳条带可知,X个体只含11.5kb条带,说明只含有a基因,表现为患病,因此,推测X可能是图甲Ⅱ代中的Ⅱ4(或4)号个体,B正确;
      C、结合之前的分析可知11.5kb条带对应致病基因,6.5kb和5.0kb条带对应正常基因被酶切后的两个片段,两种基因的总长度相等,应该是基因突变中发生了碱基的替换所致,从而导致基因的碱基序列发生改变,C正确;
      D、Ⅱ1和Ⅱ2基因型分别为XAXa和XAY,若Ⅲ3为男孩,该男孩基因型可能为XAY或XaY,则其正常的概率为12,D正确。
      故选A。
      二、非选择题:共55分。
      16. 玉米是重要的粮食作物之一,玉米叶片横切图如图甲,其光合作用由叶肉细胞和维管束鞘细胞完成(图乙),叶肉细胞中的叶绿体结构正常,而维管束鞘细胞中的叶绿体无正常的基粒。研究发现叶肉细胞中PEP羧化酶对CO2的亲和力是维管束鞘细胞中 RubIsc酶的60倍左右。玉米固定CO2形成的第一个产物是苹果酸(四碳化合物)。
      (1)玉米维管束鞘细胞需要叶肉细胞提供 ______完成C3的还原。玉米起源于热带,请从进化与适应角度分析,玉米通过叶肉细胞把CO2转化成四碳酸的意义______。
      (2)为了探究大豆和玉米的最佳间作方案,研究人员每天定时对大豆植株进行遮荫处理(从开花到果实成熟),实验结果如表:
      ①分析表中数据可知,遮荫可导致大豆植株中的叶绿素含量增高,这样变化的意义是______。
      ②根据实验结果推测,若将大豆与玉米进行间种,则玉米一天内对大豆的遮荫时间应为______(填“小于3 小时”“3-5小时”或“大于5小时”)才能获得较高的大豆产量,原因是______。
      ③你认为选择间作植物需要考虑的因素有______(答2点))。间作的好处有______(答1点))。
      【答案】(1)①. ATP和NADPH ②. 玉米在夜晚打开气孔,吸收二氧化碳形成四碳酸,白天关闭气孔,四碳酸转化为二氧化碳进行光合作用,能有效利用低浓度二氧化碳
      (2)①. 植物可通过增加叶绿素含量,提高对光的吸收能力以适应弱光环境 ②. 小于3 小时 ③. 遮阴条件下,大豆单株叶光合产量降低,且遮阴时间越长,降低的幅度越大 ④. 植物的株高,以及对阳光的需求,植物生长对不同矿质元素的吸收 ⑤. 对土地和阳光资源的利用率,提高土地的生产效益。
      【分析】光合作用:
      (1)光反应阶段:水光解产生[H]和氧气,ADP和Pi 结合形成ATP。
      (2)暗反应阶段:二氧化碳和五碳化合物结合形成三碳化合物,三碳化合物在ATP和[H]的作用下,还原成五碳化合物,同时ATP水解成ADP和Pi。。
      【解析】(1)根据图示,玉米维管束鞘细胞需要叶肉细胞提供ATP和NADPH完成C3的还原。玉米起源于热带,玉米通过叶肉细胞把CO2转化成四碳酸的意义,玉米在夜晚打开气孔,吸收二氧化碳形成四碳酸,在白天温度较高时,玉米可以关闭气孔,利用白天的光照和夜晚储存的四碳酸中的二氧化碳进行光合作用。
      (2)①遮阴一段时间后,大豆植株的叶绿素含量增加,说明植物可通过增加叶绿素含量,提高对光的吸收能力以适应弱光环境;
      ②根据表格中的数据可知,遮阴条件下,大豆单株叶光合产量降低,且遮阴时间越长,降低的幅度越大。因此若大豆与玉米进行间种,为获得较高的大豆产量,应尽量减少玉米对大豆的遮阴时间,即玉米一天内对大豆的遮阴时间应小于3小时才能获得较高的大豆产量。
      ③选择间作植物需要考虑的因素有植物的株高,以及对阳光的需求,植物生长对不同矿质元素的吸收;间作的好处,提高对土地和阳光资源的利用率,提高土地的生产效益。
      17. 关于真核细胞中线粒体的来源有多种说法,其中内共生学说已获得广泛共识(如图)。
      (1)从线粒体的化学组成和结构分析,该学说从甲到丙过程体现了细胞膜具有的结构特点是______。研究发现:线粒体可以自身合成部分蛋白质且内、外膜的化学成分和功能是不同的,请从线粒体的化学组成和结构方面,列举支持内共生学说的依据:______(答2点) 。若要继续寻找证据你将做哪些方面的研究 ______(答1点)。
      (2)从线粒体的功能方面探究分析:线粒体的功能是有氧呼吸的主要场所,而需氧型的原核细胞可以独立完成有氧呼吸的全过程。对此,有人提出了下列两个观点:
      观点1:细胞质基质只为线粒体完成有氧呼吸提供必要的场所。
      观点2:线粒体只能将丙酮酸进一步氧化分解,而丙酮酸的产生依赖细胞质基质。
      请完成下列实验设计,探究哪一个观点正确。
      实验试剂和用品:锥形瓶、酵母菌破碎后经离心处理得到只含有细胞质基质的上清液 (试剂1)、只含有酵母菌线粒体的沉淀物(试剂2)、质量分数5%的葡萄糖溶液(试剂3)、质量分数 5%的丙酮酸溶液(试剂4) 蒸馏水、橡皮管夹若干、其他常用器材和试剂。
      实验步骤:
      ①取锥形瓶等连接成如图装置三套,依次编号为A、B、C。
      ②每组装置中按下表添加相应的试剂,并向装置通气一段时间,观察三组装置中3号瓶澄清石灰水是否变浑浊。
      补充表格中空白:_____。
      实验结果及结论:
      若_____,则观点1正确; 若 _____,则观点2正确。
      【答案】(1)①. 具有一定的流动性 ②. 线粒体中的核糖体和DNA来自原核细胞,线粒体内存在与原核细胞DNA相似的环状DNA,线粒体蛋白质合成系统与原核细胞蛋白质合成系统更相似 ③. 研究线粒体的分裂增殖方式,线粒体能像原核细胞一样进行分裂增殖
      (2)①. 10ml蒸馏水+10ml试剂2+10ml试剂3 ②. 只有A组装置中澄清的石灰水变浑浊 ③. AC组装置中澄清的石灰水变浑浊,B组不变浑浊
      【分析】酵母菌是兼性厌氧菌,既能进行有氧呼吸产生二氧化碳和水,进行有氧呼吸的场所是细胞质基质、线粒体基质和线粒体内膜;也能进行无氧呼吸产生二氧化碳和酒精,场所是细胞质基质。
      【解析】(1)由图可知古代厌氧真核细胞吞噬需氧原核细胞,细胞的吞噬作用体现膜的结构特点:具有一定的流动性。"内共生学说"中线粒体的内膜来源于细菌,线粒体外膜来源于真核,所以线粒体的内、外膜的化学成分和功能是不同的。线粒体中的核糖体和DNA来自原核细胞,线粒体内存在与原核细胞DNA相似的环状DNA,线粒体蛋白质合成系统与原核细胞蛋白质合成系统更相似。除此之外,还可研究线粒体的分裂增殖方式,能像原核细胞一样进行分裂增殖;
      (2)1号瓶中 NaOH 溶液的作用是:吸收空气中的CO2,本实验的目的是探究“线粒体只能将丙酮酸进一步的氧化分解,而丙酮酸的产生依赖于细胞质基质”,缺乏只含有线粒体、葡萄糖的实验,所以 B 锥形瓶中应该加入线粒体、葡萄糖,变量只能是单一变量,所以还要加入10ml的蒸馏水。A和C相比较变量是否含有细胞质基质,如果 A 产生二氧化碳, C 不产生说明细胞质基质只为线粒体完成有氧呼吸提供必要的场所; B 和 C 相比较,说明线粒体能分解丙酮酸,不能分解葡萄糖, A 和 C 组比较,只有细胞质基质就可以将葡萄糖分解为丙酮酸,综合比较说明线粒体只能将丙酮酸进一步的氧化分解,而丙酮酸的产生依赖于细胞质基质。若只有A组装置中澄清的石灰水变浑浊,则观点1正确; 若AC组装置中澄清的石灰水变浑浊,B组不变浑浊,则观点2正确。
      18. GLP-1是由小肠和结肠的L细胞分泌的一种多肽类激素,GLP-I发挥功能后会迅速被细胞表面的DPP-4蛋白酶水解。GLP-IRA与体内天然GLP-J的结构十分相似,具有天然GLP-1的生物活性,通过激活GLP-1受体。增强胰岛素分泌:抑制胰高血糖素分泌,并能够延缓胃排空等作用。从而降低血糖、对抗肥胖症及其相关并发症(如图)。
      (1)餐后血糖浓度升高,GLP-1一方面使_____分泌增多,细胞对葡萄糖利用增加,另一方面通过_____(填“抑制”或“促进”) 胰高血糖素的分泌。导致_____作用减弱。血糖下降。
      (2)研究表明,GLP-1RA能代替天然的GLP-1发挥作用,且比GLP-1在体内的作用时间更长:原因是_____。
      (3)据图分析,GLP-1RA具有对抗肥胖症的作用,其原因是_____(答2点)。
      (4)口服葡萄糖比静脉注射葡萄糖引起更多的胰岛素分泌,原因可能是_____。
      【答案】(1)①. 胰岛素 ②. 抑制 ③. 升高血糖
      (2)GLP - RA抵抗DPP - 4蛋白酶的水解
      (3)增强胰岛素分泌,减少脂肪等非糖物质的转化;减少胃排空,减少食物摄取
      (4)口服葡萄糖会刺激小肠和新的L细胞分泌GLP - 1,GLP - 1能增强胰岛素分泌
      【分析】胰岛素能促进细胞对葡萄糖的摄取、利用和储存,从而使细胞对葡萄糖利用增加,降低血糖。胰高血糖素能促进肝糖原分解和非糖物质转化为葡萄糖,从而升高血糖。
      【解析】(1)餐后血糖浓度升高,GLP-1一方面使胰岛素分泌增多,胰岛素能促进细胞对葡萄糖的摄取、利用和储存,从而使细胞对葡萄糖利用增加。另一方面,GLP - 1抑制胰高血糖素的分泌。胰高血糖素能促进肝糖原分解和非糖物质转化为葡萄糖,从而升高血糖,当胰高血糖素分泌被抑制时,这种升高血糖的作用减弱,血糖下降。
      (2)GLP - 1发挥功能后会迅速被细胞表面的DPP - 4蛋白酶水解,而GLP - RA与体内天然GLP - 1的结构十分相似,具有天然GLP - 1的生物活性,但GLP - RA抵抗DPP - 4蛋白酶的水解,所以GLP - RA比GLP - 1在体内的作用时间延长。
      (3)GLP - 1RA具有对抗肥胖症的作用,原因如下: GLP - 1RA能增强胰岛素分泌,胰岛素可以促进血糖的摄取、利用和储存,从而减少脂肪等非糖物质的转化,减少脂肪的积累。GLP - 1RA能够减少胃排空,使人产生饱腹感,减少食物的摄取,从而减少能量的摄入,避免过多脂肪的形成。
      (4) 口服葡萄糖比静脉注射葡萄糖引起更多的胰岛素分泌,原因可能是口服葡萄糖会刺激小肠和新的L细胞分泌GLP - 1,GLP - 1能增强胰岛素分泌,而静脉注射葡萄糖没有刺激GLP - 1的分泌这一过程。
      19. 研究发现,用假尿苷代替尿苷的mRNA可减弱免疫激活能力,同时保留编码蛋白质能力,避免了因过强的免疫反应使外来的 mRNA失去作用。如图是新冠病毒S蛋白的基因转录用假尿苷代替尿苷的mRNA疫苗,在树突状细胞中合成新冠病毒S蛋白以及呈递抗原的过程。请回答:
      (1)据图分析,包裹mRNA 疫苗的物质主要是_____,在树突状细胞内表达出的新冠病毒S蛋白经_____水解产生抗原肽,抗原肽与镶嵌在_____膜上的MHCI结合,呈递在细胞表面,传递给_____细胞。
      (2)未修饰的mRNA 被树突状细胞识别后,会出现较强的免疫反应,释放的炎性因子可激活血管反应,血浆蛋白渗出进而引起炎症部位水肿,引起水肿的原因是_____。
      (3)结合图示及相关知识,与传统灭活病毒疫苗相比,从特异性免疫类型、生产及作用时效等角度分析 mRNA疫苗优势是_____(答2点)
      【答案】(1)①. 磷脂 ②. 蛋白酶体 ③. 内质网 ④. 辅助性T细胞和细胞毒性T
      (2)血浆蛋白渗出,血浆渗透压下降,由血浆进入组织液中水增多引起组织水肿
      (3)可同时诱导体液免疫和细胞免疫,免疫效果更强
      【分析】分析题文描述和题图:mRNA疫苗以胞吞的方式进入树突状细胞,表达出的新冠病毒S蛋白经蛋白酶体水解产生抗原肽,抗原肽与镶嵌在内质网膜上的MHCI结合,呈递在细胞表面,传递给辅助性T细胞和细胞毒性T细胞,诱导体液免疫和细胞免疫的发生。
      【解析】(1)由图分析可知,包裹mRNA疫苗的脂质体能够与细胞膜融合,而磷脂双分子层构成细胞膜的基本支架,所以包裹mRNA 疫苗的物质主要是磷脂,在树突状细胞内表达出的新冠病毒S蛋白经蛋白酶体水解产生抗原肽,抗原肽与镶嵌在内质网膜上的MHCI结合,呈递在细胞表面,传递给辅助性T细胞和细胞毒性T细胞。
      (2)血浆蛋白渗出并到达炎性因子所在部位,导致血浆渗透压下降,由血浆进入组织液中的水增多,进而引起炎症部位组织水肿。
      (3)由图可知,与传统灭活病毒疫苗相比,从特异性免疫类型角度分析mRNA疫苗的优势是:可同时诱导体液免疫和细胞免疫,免疫效果更强。
      20. 实验室常用小鼠核型为2N=40,毛色受两对等位基因控制,A、a基因位于常染色体上,其中黑色系列是通过真黑素表现出来的,有三种表型:黑色(AA)、巧克力色(Aa)、肉桂色(aa):当X染色体上存在R 基因时,真黑素的合成会受到抑制,表现为黄色系列; 当体细胞中存在两条X 染色体时:其中一条会随机失活,另一条X染色体上的基因表达。请回答:
      (1)对小鼠进行基因组测序,则需要测_____条染色体。雄鼠不会出现同时拥有黑黄两色的个体,而雌鼠则可以,其原因是_____。从鼠的毛色遗传说明基因与性状间的数量关系是_____。
      (2)巧克力色鼠杂交,其后代总是表现为黑色:巧克力色:肉桂色=4:4:1,巧克力色雄鼠的基因型为_____。出现这种表型及比例的原因可能是_____,请设计实验证明(写出实验思路并预测结果_____。
      【答案】(1)①. 21 ②. 雄鼠当其X染色体上存在R时,表现为黄色,否则表现为黑色(AA)、巧克力色(Aa)、肉桂色(aa),而雌鼠体细胞中存在两条X 染色体时:其中一条会随机失活,另一条X染色体上的基因表达,基因型为XRXr的个体,在有的细胞中R所在的X不失活,表现为黄色,有的细胞中R失活,表现为黑色(AA)、巧克力色(Aa)、肉桂色(aa),从而出现黄黑两色的个体 ③. 一对相对性状可能受一对或多对等位基因控制
      (2)①. AaXrY ②. 含a的配子1/2致死 ③. 实验思路:取巧克力鼠若Aa与肉桂色鼠aa测交,统计子代表型及比列。预期结果:子代巧克力鼠:肉桂色鼠=2:1
      【分析】基因的自由组合定律的实质是:位于非同源染色体上的非等位基因的分离或组合是互不干扰的;在减数分裂过程中,同源染色体上的等位基因彼此分离的同时,非同源染色体上的非等位基因自由组合。
      【解析】(1)小鼠为XY型动物,2N=40,对小鼠进行基因组测序,则需要测19+X+Y=21条染色体。雄鼠当其X染色体上存在R时,表现为黄色,否则表现为黑色(AA)、巧克力色(Aa)、肉桂色(aa),而雌鼠体细胞中存在两条X 染色体时:其中一条会随机失活,另一条X染色体上的基因表达,基因型为XRXr的个体,在有的细胞中R所在的X不失活,表现为黄色,有的细胞中R失活,表现为黑色(AA)、巧克力色(Aa)、肉桂色(aa),从而出现黄黑两色的个体。从鼠的毛色遗传可以说明一对相对性状可能受一对或多对等位基因控制。
      (2)巧克力色雄鼠说明其X染色体上不含R,即其基因型为AaXrY,巧克力色鼠杂交,其后代总是表现为黑色:巧克力色:肉桂色=4:4:1,可能是由于含a的配子有1/2致死导致的,则亲本产生的配子为2/3A、1/3a,可取巧克力鼠Aa与肉桂色鼠aa测交,统计子代表型及比列,若子代巧克力鼠:肉桂色鼠=2:1,则推测成立。
      实验结果
      植物甲
      植物乙
      常温
      3℃
      常温
      3℃
      初始质壁分离所需时间(秒)
      150
      235
      90
      166
      处理相同时间后,质壁分离的细胞占比
      80%
      30%
      100%
      45%
      处理相同时间后,原生质体长度与细胞长度的比值(平均值)
      0.45
      0.85
      0.39
      0.80
      处理
      光补偿点
      (lx)
      叶绿素含量
      (mg·dm-2)
      单株叶光合产量
      (g干重)
      单株果实光合产量
      (g干重)
      不遮荫
      560
      2.01
      19.1
      8.1
      遮荫3小时
      520
      2.85
      18.6
      7.9
      遮荫5小时
      490
      3.35
      16.1
      5.8
      锥形瓶组别
      1
      2
      3
      A
      10%的NaOH
      10mL试剂1+10mL试剂2+10mL试剂3
      澄清的石灰水
      B
      10%的NaOH
      澄清的石灰水
      C
      10%的NaOH
      10mL蒸馏水+10mL试剂2+10mL试剂4
      澄清的石灰水

      相关试卷 更多

      资料下载及使用帮助
      版权申诉
      • 1.电子资料成功下载后不支持退换,如发现资料有内容错误问题请联系客服,如若属实,我们会补偿您的损失
      • 2.压缩包下载后请先用软件解压,再使用对应软件打开;软件版本较低时请及时更新
      • 3.资料下载成功后可在60天以内免费重复下载
      版权申诉
      若您为此资料的原创作者,认为该资料内容侵犯了您的知识产权,请扫码添加我们的相关工作人员,我们尽可能的保护您的合法权益。
      入驻教习网,可获得资源免费推广曝光,还可获得多重现金奖励,申请 精品资源制作, 工作室入驻。
      版权申诉二维码
      欢迎来到教习网
      • 900万优选资源,让备课更轻松
      • 600万优选试题,支持自由组卷
      • 高质量可编辑,日均更新2000+
      • 百万教师选择,专业更值得信赖
      微信扫码注册
      手机号注册
      手机号码

      手机号格式错误

      手机验证码 获取验证码 获取验证码

      手机验证码已经成功发送,5分钟内有效

      设置密码

      6-20个字符,数字、字母或符号

      注册即视为同意教习网「注册协议」「隐私条款」
      QQ注册
      手机号注册
      微信注册

      注册成功

      返回
      顶部
      学业水平 高考一轮 高考二轮 高考真题 精选专题 初中月考 教师福利
      添加客服微信 获取1对1服务
      微信扫描添加客服
      Baidu
      map