还剩4页未读,
继续阅读
所属成套资源:2025承德高三上学期期末考试(新)及答案(九科)
成套系列资料,整套一键下载
- 2025承德高三上学期期末考试政治含答案 试卷 0 次下载
- 2025承德高三上学期期末考试地理含解析 试卷 0 次下载
- 2025承德高三上学期期末考试生物含解析 试卷 0 次下载
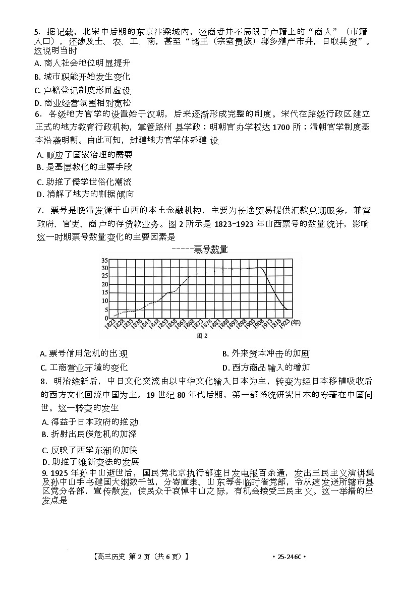
- 2025承德高三上学期期末考试物理PDF版含解析 试卷 0 次下载
- 2025承德高三上学期期末考试化学PDF版无答案 试卷 0 次下载
2025承德高三上学期期末考试历史含答案
展开
这是一份2025承德高三上学期期末考试历史含答案,文件包含历史承德市高中2024-2025学年第一学期高三年级期末考试docx、历史承德市高中2024-2025学年第一学期高三年级期末考试B000594571_8历史246C答案pdf等2份试卷配套教学资源,其中试卷共9页, 欢迎下载使用。
相关试卷
河北省承德市高中2024-2025学年高三上学期期末考试历史试卷(解析版):
这是一份河北省承德市高中2024-2025学年高三上学期期末考试历史试卷(解析版),共15页。试卷主要包含了本试卷主要考试内容等内容,欢迎下载使用。
2025承德高三上学期期末考试历史含答案:
这是一份2025承德高三上学期期末考试历史含答案,文件包含历史承德市高中2024-2025学年第一学期高三年级期末考试docx、历史承德市高中2024-2025学年第一学期高三年级期末考试B000594571_8历史246C答案pdf等2份试卷配套教学资源,其中试卷共9页, 欢迎下载使用。
河北省承德市2024-2025学年高三上学期期末考试历史试题(Word版附答案):
这是一份河北省承德市2024-2025学年高三上学期期末考试历史试题(Word版附答案),文件包含历史承德市高中2024-2025学年第一学期高三年级期末考试docx、历史承德市高中2024-2025学年第一学期高三年级期末考试B000594571_8历史246C答案pdf等2份试卷配套教学资源,其中试卷共9页, 欢迎下载使用。
相关试卷 更多
资料下载及使用帮助
版权申诉
- 1.电子资料成功下载后不支持退换,如发现资料有内容错误问题请联系客服,如若属实,我们会补偿您的损失
- 2.压缩包下载后请先用软件解压,再使用对应软件打开;软件版本较低时请及时更新
- 3.资料下载成功后可在60天以内免费重复下载
版权申诉
免费领取教师福利

