


所属成套资源:2024年中考真题(生物)
2024年四川省宜宾市中考生物试题(含解析)
展开 这是一份2024年四川省宜宾市中考生物试题(含解析),共20页。试卷主要包含了答非选择题时,务必使用0, 宜宾不仅有美景、美酒还有美食等内容,欢迎下载使用。
注意事项:
1.答题前,务必将自己的姓名、座位号、准考证号填写在答题卡指定的位置并将答题卡背面座位号对应标号涂黑。
2.答选择题时,务必使用2B铅笔将答题卡上对应题目的答案标号涂黑,如需改动,用橡皮擦擦干净后,再选涂其它答案标号。
3.答非选择题时,务必使用0.5毫米黑色签字笔,将答案书写在答题卡规定的位置上。
4.所有题目必须在答题卡规定的位置上作答,在试卷上答题无效。
一、选择题:包括20个小题,每小题3分,共60分。在每小题给出的四个选项中,只有一项是符合题目要求的。
1. 某同学对校园生物进行调查,他将芦荟、榕树、蜈蚣归为一类;将锦鲤、荷花、蝌蚪归为另一类。他的归类方法是( )
A. 按生物生活环境B. 按生物用途
C. 按生物个体大小D. 按生物形态结构
2. 下图为“稻虾共作”农田生态系统的部分食物网示意图。
据图分析。下列叙述错误的是( )
A. 图中共有4条食物链,鸟类与害虫有捕食和竞争的关系
B. 能量储存在有机物中,会沿着食物链的传递而逐渐增多
C. 若该食物网中小龙虾过度繁殖,害虫和青蛙数量会减少
D. 该农田生态系统中有机物来源主要是作为生产者的水稻
3. 同学们制作并观察洋葱鳞片叶内表皮细胞临时装片,观察效果不理想,对其原因分析有错的是( )
A. 物像模糊可能是粗准焦螺旋和细准焦螺旋未调到位
B. 视野中出现污点可能是实验过程中反光镜未擦干净
C. 视野中出现了明亮的气泡可能是盖盖玻片操作不当
D. 视野中内表皮的细胞核不明显可能是未用碘液染色
4. 人们经常吃腌制食品、烧烤食品、高脂肪食物或长期接触大量紫外线辐射等可能患癌症。下列关于癌细胞的叙述,正确的是( )
A. 正常细胞发生癌变的实质是细胞生活环境发生了改变
B. 癌细胞分裂过程中,细胞膜先向内凹陷,细胞核再分裂
C. 癌细胞分裂后,新细胞的染色体数目是原细胞的一半
D. 癌细胞的分裂速度非常快,还可侵入邻近的正常组织
5. 塞罕坝地区曾经是植被稀少,黄沙漫天的地方,经过人工治理后,现在是郁郁葱葱的林场。下列关于塞罕坝的叙述错误的是( )
A. 塞罕坝地区的变化体现人类活动对环境的影响
B. 塞罕坝林场有利于维持生物圈中的碳—氧平衡
C. 林场植被的蒸腾作用增加了塞罕坝地区降水量
D. 为了科学化管理林场,禁止开发利用林木资源
6. 处于青春期的男生和女生,身体和心理都发生着变化,在生活中常出现较多的心理矛盾。下列行为不利于缓解心理矛盾的是( )
A. 经常找父母倾诉烦恼
B. 把握与异性交往尺度
C. 拒绝他人意见和建议
D. 集中精力专注于学习
7. 宜宾不仅有美景、美酒还有美食。某外地游客来宜宾品尝特色美食,午餐选择了宜宾燃面、李庄白肉、沙河豆腐。从合理膳食角度分析,该游客还应添加的食物是( )
A. 红糖凉糕B. 酥肉C. 菠菜汤D. 椒麻鸡
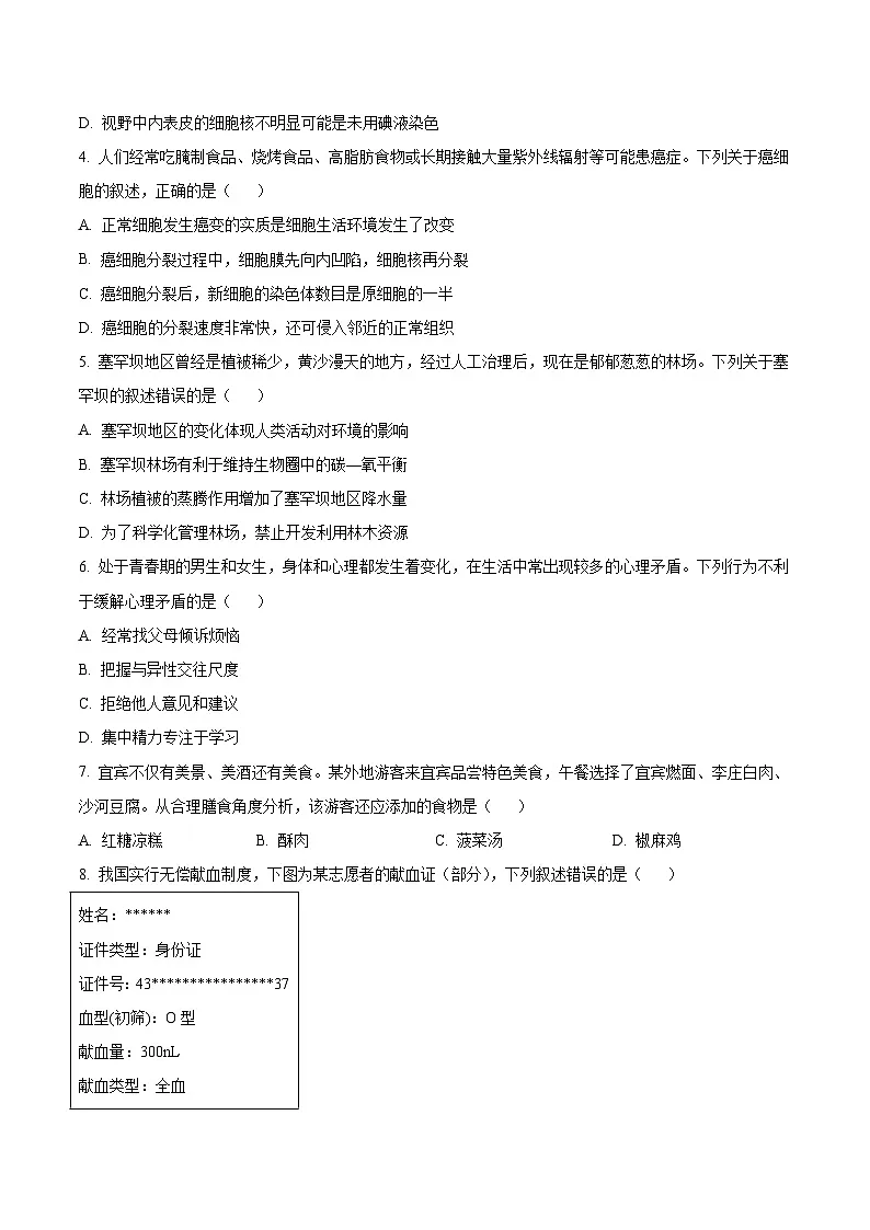
8. 我国实行无偿献血制度,下图为某志愿者的献血证(部分),下列叙述错误的是( )
A. 18~55周岁的所有公民均可献血
B. 献血时采血针扎入的是静脉血管
C. 一次献血300mL能较快恢复血量
D. 该血样可少量缓慢输给B型血患者
9. 科研团队为了探究蛙褪黑色素来源和作用,将若干只生长状况一致的健康蛙分成三组,编号为甲组、乙组、丙组,做了如下三个实验:
甲组蛙先放到明亮处,蛙体色变亮,再放到暗处,蛙体色变暗。
乙组蛙放在明亮处,注射褪黑色素,蛙体色逐渐变暗。
丙组蛙的垂体切除后,无论放在明处还是暗处,蛙体色都保持亮色。
根据上述实验,下列分析错误的是( )
A. 甲组实验中存在对照实验,变量是光照
B. 由甲、乙组可知,褪黑色素可以影响蛙的体色
C. 由实验可知,褪黑色素的分泌可能与垂体有关
D. 若向切除垂体的丙组蛙注射褪黑色素,体色将不变
10. 地球上生存的动物是经过长期进化而来的。各种动物都有与其生活环境相适应的结构,不同结构可能实现相同的功能。下列叙述正确的是( )
A. 河蚌的鳃和鸟的气囊,都能进行气体交换
B. 蛔虫身体分节和蜥蜴颈,都能让运动更灵活
C. 虾的外骨骼和蛇的角质鳞,都能减少水分蒸发
D. 涡虫的咽和蝗虫的触角,都能进行捕食
11. 2024年5月19日,宜宾市南溪区举行了全国“村跑”比赛。某选手跑完全程后出现了膝关节(如下图所示)疼痛的症状。下列关于运动的叙述正确的是( )
A. 关节腔分泌的滑液使得关节的运动更灵活
B. 仅需骨、关节、肌肉的配合即可完成跑步
C. 图中标号①所示的结构是膝关节的关节窝
D. 图中标号②所示结构磨损会导致关节疼痛
12. 为探究幽门螺旋杆菌、乳酸菌与胃黏膜炎症的关系,生物兴趣小组将若干只实验小鼠平均分为三组,并进行相应处理。一段时间后,检测三组小鼠胃黏膜炎症因子水平的相对值并计算出平均值(炎症因子相对值越高,炎症越严重)。处理方式及实验结果如下图。
下列叙述错误的是( )
A. 幽门螺旋杆菌和乳酸菌都具有细胞壁、细胞膜、细胞质等结构
B. 除幽门螺旋杆菌外,其它因素也会引起胃黏膜炎症因子的产生
C. 由1、2组实验可知幽门螺旋杆菌能提高胃黏膜炎症因子水平
D. 由该实验结果推测出向胃内灌入乳酸菌无法减轻胃黏膜炎症
13. 某同学将番茄切一半放置于培养皿中,几天后发现番茄表面长出了白色“细丝”。他想知道这些“细丝”是哪类生物,做了进一步的探究。下列说法不成立的是( )
A. 用显微镜观察“细丝”装片,发现有成形的细胞核,推测“细丝”为真核生物
B. 肉眼观察到长了“细丝”的番茄腐烂,推测“细丝”可能从番茄中获得有机物
C. 用放大镜观察“细丝”,发现其项端有类似孢子的结构,推测其可能为真菌
D. 挑取少量“细丝”培养,菌落为白色绒毛状,有灰色孢子,推测其为青霉菌
14. 埃博拉病毒是一种致命的病毒,严重危害人体健康,结构如图所示,下列叙述正确的是( )
A. 图中结构①是埃博拉病毒的遗传物质
B. 图中结构②的主要成分是纤维素和糖类
C. 按其寄生生物划分,该病毒属于噬菌体
D. 该病毒为单细胞生物,通过分裂繁殖后代
15. 同学们参加果树栽培实践活动时,认为苹果和梨是不同的物种,但亲缘关系较近。下列证据对这一观点支持力度最弱的是( )
A. 苹果和梨都在日照充足、气候暖和的地方生长
B. 检索植物分类表,发现苹果和梨同属于蔷薇科
C. 苹果和梨的种子都有两片子叶,叶脉均为网状脉
D. 苹果花和梨花都是两性花,萼片和花瓣都是5片
16. 2024年4月22日是第55个世界地球日,今年的主题为“珍爱地球,人与自然和谐共生”。爱护环境,保护生物多样性是人与自然和谐发展的必然选择。下列叙述正确的是( )
A. 地球是最大的生态系统,包括水圈、大气圈和岩石圈
B. “自然”是指直接影响人类的生物因素和非生物因素
C. 人与自然和谐共生需减少人类活动对生物圈负面影响
D. 保护生物多样性最有效的措施是人工繁育濒危物种
17. 白化病是一种遗传病,下图是小明(9号)家族白化病(基因用A、a表示)的系谱图
据图分析,下列叙述错误的是( )
A. 图中既体现了生物遗传又体现了生物变异的特性
B. 图中每代都有患者,说明白化病是显性遗传病
C. 第一代3、4号和第二代5、6号基因组成均为Aa
D. 第二代8号携带致病基因的基因组成概率为2/3
18. 叶海龙全身覆盖的叶状附肢并非用来游泳,而是使自身隐藏于周围的大型海藻中,以避免被天敌发现。下列关于叶状附肢形成的原因最合理的解释是( )
A. 地质变化的结果B. 自然选择的结果
C. 经常使用的结果D. 主动变异的结果
19. 学校为了防止流感病毒的传播来取了多项措施。下列措施和作用对应关系最恰当的是( )
A. AB. BC. CD. D
20. 人体健康是生活质量的重要保障,良好的行为习惯对健康至关重要。下列行为符合健康理念的是( )
A. 坚持作息规律,保持充足睡眠
B. 尽量不喝水,减少上厕所次数
C. 经常不吃早餐,增加学习时间
D 病情稍有好转,自行停止用药
二、非选择题:包括3个题,共40分。
21. 果农以某种橘树为实验对象,研究不同种植密度对亩产量的影响(栽种条件相同且适宜)。下列图表为株距和行距示意图及实验结果记录表。
回答下列问题:
(1)橘树通过光合作用制造的有机物可储存到橘子(果实)中,光合作用的场所是__________。橘子的营养成分有水和___________(至少写出2类营养物质),从生物体结构层次上看,橘子属于__________。
(2)据表可知,相同时间内,每亩橘树通过呼吸作用消耗有机物最多的是_______,亩产量最高的是________组,橘树种植过稀和过密,亩产量均较低,原因分别是________。
(3)采摘的橘子堆放起来,时间久了内部会发热,很容易腐烂,需低温贮藏的生物学原理是________。
22. 《世说新语·假谲》记载:“魏武行役,失汲道,三军皆渴,乃令曰‘前有大梅林,饶子,甘酸,可以解渴。’士卒闻之,口皆出水。乘此得及前源。”根据记载回答下列问题:
(1)在听到关于“大梅林”的描述过程中,声波会引起士卒_________的振动,通过听小骨传到内耳,刺激了内耳的__________内对声波信息敏感的感觉细胞。
(2)从反射类型的角度来分析,“士卒闻之,口皆出水”的反射类型属于___________,这一过程反射弧的结构模式为________(用文字和箭头表示)。
(3)“士卒闻之,口皆出水”的反射建立后,如果士卒经常“闻之”,而未吃到“梅”,他们分泌唾液会不断减少,甚至不再分泌唾液,这说明__________。
(4)人体通过感觉器官感知周围环境,从而调节生命活动,以维持自身的生存。我们要爱惜自己的感官,如不要长时间戴耳机听音乐,不要躺着看书,请你提出其他保护感官的具体措施______(至少写出2种)。
23. 果蝇的有眼和无眼性状由常染色体上一对基因A、a控制,有眼为显性,无眼为隐性。下图是雄果蝇体细胞染色体组成图,I、Ⅲ、Ⅳ代表常染色体,X、Y代表性染色体。
请据图回答下列问题:
(1)果蝇的A、a基因是具有_________的DNA片段。
(2)雄果蝇的体细胞中有8条染色体,产生的精子中有__________条染色体,染色体组成分别是__________,这些染色体是由__________和蛋白质组成。
(3)动物中缺失1条染色体的个体通常不能存活,但果蝇缺失1条Ⅳ号染色体(点状染色体)可以存活,且能繁殖后代。某兴趣小组想探究控制果蝇有眼与无眼的A、a基因是否位于Ⅳ号染色体上,设计了如下实验。请补充完整:
实验思路:选取缺失1条Ⅳ号染色体的纯种有眼雄果蝇与染色体正常的纯种__________(填“有眼”或“无眼”)雌果蝇杂交。请预测并写出实验结果和结论;________
参考答案解析
1. A
【解析】芦荟与榕树,二者均属于植物范畴,它们凭借光合作用机制,汲取光能并转化为生命活动所需的能量,具备根、茎、叶等典型植物结构。相对而言,蜈蚣则是一种动物,它通过摄取其他生物体以获取能量,拥有头、胸、腹等动物特有的生理结构。尽管它们在生物分类上有所差异,但它们共同之处在于均为陆生生物,主要栖息并繁衍于陆地环境之中。锦鲤,它属于鱼类,其生活习性决定了它必须在水域环境中生存;荷花作为一种水生植物,同样依赖于水生环境进行生长与繁衍;而蝌蚪,作为青蛙的幼体阶段,同样需要在水中生活。这些生物的共同特征在于它们均属于水生生物,其生存与繁衍均与水域环境紧密相连。
A.芦荟、榕树、蜈蚣都是陆生生物,锦鲤、荷花、蝌蚪都是水生生物,A符合题意。
B.芦荟、榕树、蜈蚣和锦鲤、荷花、蝌蚪的用途各不相同,且没有明确的分类规律,B不符合题意吧。
C.芦荟、榕树、蜈蚣和锦鲤、荷花、蝌蚪的个体大小没有明确的分类规律,C不符合题意。
D.虽然芦荟、榕树、蜈蚣和锦鲤、荷花、蝌蚪在形态结构上有所不同,但它们的形态结构并不是该同学归类的依据,D不符合题意。
故选A。
2. B
【解析】在生态系统中,能量的传递遵循着特定的规律,即沿着食物链进行单向流动,并在此过程中逐级递减。这一规律意味着,随着能量在食物链中的传递,其总量会逐渐减少。因此,在食物链的末端,所能获得的能量往往较为有限。同时,生物的数量也呈现出随着食物链级别升高而逐渐减少的趋势,这是能量传递规律在生物数量分布上的直接体现。
A.该题中的食物链有:①水稻→害虫→小龙虾;②水稻→害虫→青蛙→蛇;③水稻→害虫→鸟类→蛇;④水稻→鸟类→蛇,共4条食物链。鸟类与害虫有箭头连接表示有捕食关系,鸟类与害虫还有共同的食物,因此也有竞争关系,A正确。
B.根据分析可知,能量储存在有机物中,会沿着食物链的传递而逐渐减少,B错误。
C.若食物网中小龙虾过度繁殖,害虫会因大量的天敌而减少,但害虫减少以后,以害虫为食的青蛙的数量也会减少,C正确。
D.水稻作为生产者,能进行光合作用将太阳能转变为化学能,将无机物转化为有机物,不仅供自身生长发育的需要,也是其他生物类群的食物和能源的提供者,D正确。
故选B。
3. B
【解析】(1)制作洋葱表皮细胞临时装片的简要步骤:擦、 滴(清水)、撕 、展 、盖、 染 、吸。
(2)准焦螺旋用于升降镜筒,其中粗准焦螺旋升降镜筒的范围较大;细准焦螺旋的作用是较小幅度的升降镜筒,更重要的作用是能使焦距更准确,调出更加清晰的物像。
A.准焦螺旋用于升降镜筒,其中粗准焦螺旋升降镜筒的范围较大;细准焦螺旋的作用是较小幅度的升降镜筒,更重要的作用是能使焦距更准确,调出更加清晰的物像,A正确。
B.反光镜将外界光线反射进入镜筒,上面的污点不会在视野中出现。用显微镜进行观察时,视野中出现了的污点,污点的位置只有三只可能:目镜、物镜或玻片标本,B错误。
C.盖盖玻片时,用镊子夹起盖玻片的一边,使它的另一边先接触载玻片上的水滴,然后缓缓放下,这样可以避免盖玻片下面出现气泡而影响观察,C正确。
D.在观察洋葱鳞片叶内表皮细胞的实验中,经碘液染色后,显微镜下所观察到的染色最深的细胞结构是细胞核,视野中内表皮的细胞核不明显可能是未用碘液染色,D正确。
故选B。
4. D
【解析】癌细胞,作为一种发生变异的细胞,是癌症的根源所在。正常细胞在癌变后呈现出两大显著特征:首先,其分裂速度异常迅速,并且能够持续不断地进行分裂,进而形成肿瘤;其次,癌细胞具备侵袭性,能够侵入邻近的正常组织,并借助血液、淋巴等途径,远播至身体的其他组织和器官,从而实现癌症的转移。细胞癌变的本质在于其遗传特性的深刻改变。环境和个人生活习惯中的多种因素能够激活细胞中的致癌因子,从而诱导细胞发生恶性病变。深入了解细胞癌变的机制,对于预防和治疗癌症具有重要意义。
A.细胞癌变的实质是细胞遗传特性的改变,A错误。
B.动物细胞在分裂过程中,总是细胞核先一分为二,B错误。
C.在细胞分裂的过程中首先发生变化的是细胞核,细胞核中的染色体首先要完成复制加倍,随着分裂的进行,染色体分成完全相同的两份,分别进入两个新细胞中。 这样,两个新细胞的染色体形态和数目相同,新细胞和原细胞的染色体相同和数目也相同,C错误。
D.癌细胞分裂非常快,还可侵入正常组织,D正确。
故选D
5. D
【解析】(1)生物与环境的关系:生物适应环境,生物影响环境,环境影响生物。生物适应环境是指生物为了生存下去,在生活习性或者形态结构上力求与环境保持一致。生物影响和改变环境是指由于生物的存在或者某些活动,使得环境有了改观或变化。环境影响生物是指生物的生活受生存空间或生活环境的制约。
(2)绿色植物在生物圈中的作用:①是食物之源;②能稳定大气中碳—氧平衡;③能稳定生物圈的水循环等。
A.塞罕坝地区曾经是植被稀少,黄沙漫天的地方,经过人工治理后,现在是郁郁葱葱的林场,说明人类活动对环境有影响,A正确。
B.绿色植物的光合作用能吸收二氧化碳,释放氧气,维持大气中的碳−氧平衡,B正确
C.林场植被的蒸腾作用能增加大气湿度,增加塞罕坝地区降水量,C正确
D.为了科学化管理林场,要合理开发利用林木资源,D错误。
故选D。
6. C
【解析】青春期的心理变化特征表现为:自主意识增强,自尊心变强,渴望交流和友谊,易冲动并富于幻想,性意识萌动并表现为初期的与异性琉远,到逐渐愿意与异性接近,或对异性产生朦胧的依恋等正常的心理变化。
A.与父母分享自己的烦恼和困惑,不仅可以得到他们的理解和支持,还能从他们的经验中获得有价值的建议。这样的沟通有助于建立更紧密的亲子关系,也有助于缓解青少年的心理压力,A不符合题意。
B.青春期也是性意识觉醒的时期,对异性的好奇和关注是正常的。然而,过于亲密或不当的异性交往可能会带来一些不必要的困扰和压力。因此,学会把握与异性交往的尺度,既是对自己的尊重,也是对他人的尊重。这有助于避免一些不必要的心理矛盾,B不符合题意。
C.在青春期,我们可能会面临许多选择和挑战,而这些选择和挑战往往需要他人的意见和建议作为参考。如果我们总是拒绝他人的意见和建议,那么我们就可能会陷入自我封闭的状态,无法从外部获取有益的信息和支持。这可能会导致我们的心理矛盾进一步加剧,C符合题意。
D.虽然学习是青春期的重要任务之一,但它并不是解决所有心理矛盾的万能钥匙。然而,将大部分精力集中在学习上,可以帮助我们暂时远离一些分散注意力的事物,从而有助于我们更好地处理和缓解心理矛盾。当然,这并不意味着我们要忽视其他方面的需求,而是要在学习和其他需求之间找到一个平衡点,D不符合题意。
故选C。
7. C
【解析】合理营养是指全面而平衡的营养。“全面”是指摄取的营养素(六类营养物质和膳食纤维)种类要齐全;“平衡”是指摄取各种营养素的量要合适(不少也不多,比例适当),与身体的需要要保持平衡。
根据分析可知,合理膳食要求营养全面合理,营养均衡。“宜宾燃面”中主要含有糖类,“李庄白肉”和“沙河豆腐”主要含有蛋白质和脂肪,因此,午餐中缺少维生素和无机盐,选项中A“红糖凉糕”中主要含有淀粉,B“酥肉”中主要含有蛋白质和脂肪,C“菠菜汤”中富含维生素和无机盐,D“椒麻鸡”中主要是蛋白质和脂肪,因此C符合题意,ABD不符合题意。
故选C。
8. A
【解析】(1)ABO血型是人类最常见的,也是最早被发现的血型系统,是由红细胞上所带的凝集原种类决定的,包括A型、B型、AB型、O型。一般来说,输血时应以输同型血为原则。
(2)我国实行无偿献血制度,提倡18~55周岁的健康公民自愿献血。
A.我国提倡18~55周岁的健康公民自愿献血,有传染病的居民不能献血,A错误。
B.由于动脉具有穿刺相对困难、压力高、容易出血的特点,一般不将动脉作为穿刺血管,而静脉具有穿刺容易、压力较小、局部按压相对容易等特点,所以在一般抽血检查血常规时,通常选用静脉作为穿刺抽血的血管,B正确。
C.一次献血200mL~300mL不影响健康,能较快恢复血量,C正确。
D.安全输血应以输同型血为原则。在没有同型血可输且情况紧急时,任何血型的人都可以缓慢地输入少量的O型血,该血样是O型,可少量缓慢输给B型血患者,D正确。
故选A。
9. D
【解析】神经调节是指神经系统调节身体的各个器官、系统的活动,使之相互配合,协调一致,使机体成为一个统一的整体来进行各项生命活动;激素调节是体液调节的主要内容,是激素通过血液的传送,对人和动物体的新陈代谢和生长发育所进行的调节。
A.分析题干可知,甲组实验中在不同的光照下,蛙的体色不同,说明形成以变量为光形成对照实验,A正确。
B.分析题干可知,甲组和乙组可以形成对照,变量是褪黑素,说明褪黑素可以影响蛙的体色,B正确。
C.切除垂体后,把此蛙无论放在明处或暗处,蛙体色都保持亮色,说明蛙褪黑激素的分泌与垂体有关,C正确。
D.本实验说明褪黑素影响蛙的体色,若向切除垂体的丙组蛙注射褪黑色素,体色会变暗,D错误。
故选D。
10. C
【解析】(1)虾属于节肢动物,体表有外骨骼。
(2)蜥蜴和蛇都属于爬行动物,头部后面有颈,使得头灵活地转动,便于寻找食物和发现敌害;四肢短小,能够迅速爬行;体内有脊柱,属于脊椎动物;体表被有角质鳞片,能保护身体和防止水分蒸发;用肺呼吸,肺比青蛙发达;体内受精,卵生,卵有坚韧卵壳保护。蜥蜴的生殖和发育完全摆脱对水的依赖,是真正的陆生脊椎动物。但是,蜥蜴体温不恒定,属于变温动物。
A.河蚌生活在水中,用鳃呼吸并进行气体交换;鸟类生活在陆地和空中,用肺呼吸,气囊辅助呼吸,肺能进行气体交换,气囊不能气体交换,A错误。
B.蛔虫属于线虫动物,身体不分节;蜥蜴的头部后面有颈,使得头灵活地转动,便于寻找食物和发现敌害,B错误。
C.虾有外骨骼,外骨骼具有保护和防止体内水分的散失的作用;蛇属于爬行动物,体表有鳞片,根据分析可知,鳞片能减少水分散失,C正确。
D.涡虫腹面有咽,可以捕食;蝗虫的触角是感觉器官,不能用来捕食,D错误。
故选C。
11. D
【解析】人体运动系统的构成主要包括骨、关节和骨骼肌。图中:①是关节头;②是关节软骨。
A.关节囊的内表面能分泌滑液,滑液进入关节腔,起着润滑关节软骨的作用,可以减少骨与骨之间的摩擦,使关节的运动灵活自如,A错误。
B.运动并不是仅靠运动系统来完成的,还需要其他系统如神经系统的调节。运动所需的能量,有赖于消化系统、呼吸系统、循环系统等系统的配合,B错误。
C.图中标号①所示的结构是膝关节的关节头,C错误。
D.图中标号②所示结构是关节软骨,关节软骨磨损会导致关节疼痛,D正确。
故选D。
12. D
【解析】细菌的细胞由细胞壁,细胞膜,细胞质等组成,没有成形的细胞核。幽门螺旋杆菌和乳酸菌都属于细菌。
A.根据分析可知,幽门螺旋杆菌和乳酸菌都属于细菌,都具有细胞壁、细胞膜、细胞质等结构,A正确。
B.根据1组数据可知,在没有灌入幽门螺旋杆菌时,还是存在一定的炎症因子,说明其它因素也会引起胃黏膜炎症因子的产生,B正确。
C.由1、2组实验可知,灌入幽门螺旋杆菌后,胃黏膜的炎症因子水平相对值提高,说明幽门螺旋杆菌能提高胃黏膜炎症因子水平,C正确。
D.由2、3组对照可知,加入乳酸菌后,胃黏膜炎症因子水平有所下降,说明向胃内灌入乳酸菌无法减轻胃黏膜炎症,D错误。
故选D。
13. D
【解析】真菌的基本结构有细胞壁、细胞膜、细胞质、细胞核。没有叶绿体,营养方式是异养;孢子生殖。
A.真核生物具有成形的细胞核,用显微镜观察细丝装片,发现有成形的细胞核,推测细丝为真核生物,A正确。
B.肉眼观察到长了细丝的番茄腐烂,说明细丝能分解番茄中的有机物,推测细丝可能从番茄中获得有机物,B正确。
C. 真菌的顶端有类似孢子的结构,用放大镜观察细丝,发现其顶端有类似孢子的结构,推测其可能为真菌,C正确。
D.青霉菌的菌落为绿色,挑取少量细丝培养,菌落为白色绒毛状,有灰色孢子,推测其不是青霉菌,D错误。
故选D。
14. A
【解析】病毒没有细胞结构,由遗传物质内核和蛋白质外壳组成,只能寄生生活。图中:①是遗传物质内核;②是蛋白质外壳。
A.埃博拉病毒是RNA病毒,图中结构①是埃博拉病毒的遗传物质RNA,A正确。
B.图中结构②是埃博拉病毒的蛋白质外壳,其主要成分是蛋白质和糖类,B错误。
C.按其寄生生物划分,该病毒能够寄生在人体内,因此,属于动物病毒,C错误。
D.病毒没有细胞结构,不能独立生活,只能寄生在活细胞中,通过自我复制完成生殖,D错误。
故选A。
15. A
【解析】林奈按照生物间亲缘关系的远近以及性状差异将其分为界、门、纲、目、科、属、种几大分类单位,分类单位越小,亲缘关系越近。
A.苹果和梨都在日照充足、气候暖和的地方生长,这是它们生长的环境条件,不能作为亲缘关系较近的证据,A符合题意。
B.检索植物分类表,发现苹果和梨同属于蔷薇科,说明它们亲缘关系较近,B不符合题意。
C.苹果和梨的种子都有两片子叶,叶脉均为网状脉,都是双子叶植物,性状差异较小,说明它们亲缘关系较近,C不符合题意。
D.苹果花和梨花都是两性花,萼片和花瓣都是5片,性状差异较小,说明它们亲缘关系较近,D不符合题意。
故选A。
16. C
【解析】生物圈是地球上的所有生物与其生存的环境形成的一个统一整体,是最大的生态系统;生态系统具有一定的自动调节能力,但这种自动调节能力有一定限度。
A.生物圈是地球上的所有生物与其生存的环境形成的一个统一整体,生物圈的范围:以海平面为标准来划分,生物圈向上可到达约10千米的高度,向下可深入10千米左右深处,厚度为20千米左右的圈层,包括大气圈的底部、水圈的大部和岩石圈的表面,A错误。
B.“自然”是指生物圈中的所有生物以及它们所生活的环境,B错误。
C.人类活动,如过度开发、污染、破坏生态环境等,都会对生物圈产生负面影响,导致生物多样性的丧失、生态系统的破坏和环境的恶化。因此,人与自然和谐共生需减少人类活动对生物圈的负面影响,C正确。
D.保护生物多样性最有效的措施是建立自然保护区,D错误。
故选C。
17. B
【解析】生物体的性状是由一对基因控制的,当控制某种性状的一对基因都是显性或一个是显性、一个是隐性时,生物体表现出显性基因控制的性状;当控制某种性状的基因都是隐性时,隐性基因控制的性状才会表现出来。在一对相对性状的遗传过程中,子代个体中出现了亲代没有的性状,新出现的性状一定是隐性性状,亲代的基因组成是杂合体。
A.亲子间的相似性现象叫遗传;生物的亲代与子代之间以及子代的个体之间的差异叫变异。图中第一代3和4正常,生的孩子中,7和8分别是患病和正常,既体现了生物的遗传现象,又体现了生物的变异,A正确。
B.3、4正常,却生了一个7白化病的儿子,说明肤色正常是显性性状,白化病是隐性性状,B错误。
C.第一代1号正常,基因组成是AA或Aa;2号患病,基因组成是aa,2号肯定会传给后代5号和6号一个隐性基因a,5号和6号表现正常,因此5号和6号的基因组成都是Aa。第一代3、4号正常,生了一个7白化病的儿子,7号的基因组成是aa,因此,第一代3、4号都有一个隐性基因a,基因组成都是Aa,C正确。
D.第一代3、4号的基因组成都是Aa,遗传图解如图:
可见,第二代8号的基因组成是AA或Aa,比例是AA:Aa=1:2,因此,第二代8号携带致病基因的基因组成概率为2/3,D正确。
故选B。
18. B
【解析】(1)自然界中的生物,通过激烈的生存斗争,适应者生存下来,不适应者被淘汰,这就是自然选择。自然选择的主要内容是:过度繁殖、生存斗争、遗传和变异、适者生存。
(2)研究表明,叶海龙的形态结构与其生存环境密切相关,能够提供有效的伪装和保护。这种形态结构的进化是通过基因的遗传和变异,并通过自然选择的过程逐渐发展和优化的。
A.叶状附肢的形成需要可遗传变异遗传给后代,地质变化不会引起可遗传变异,A不符合题意。
B.叶海龙是一种海洋动物,以漂浮的海藻和游近的小虾为食,叶海龙全身覆盖的叶状附肢有利于隐藏自身,那些具有有利变异(即具有更好的伪装能力)的叶海龙个体,能够完美地融入周围的大型海藻中,更容易在生存斗争中获胜并生存下来。而那些形态结构不适应环境的个体,则容易被捕食者发现或无法有效捕食,从而被淘汰。因此,叶海龙的形态结构是经过自然选择的结果,B符合题意。
C.经常使用也不能引起叶海龙产生可遗传变异,不能将叶状附肢传给后代,C不符合题意。
D.变异是不定向,生物不能主动变异,D不符合题意。
故选B。
19. B
【解析】传染病流行的时候,只要切断传染病流行的三个环节中的任何一个环节,传染病就流行不起来;因此预防传染病的一般措施有控制传染源、切断传播途径、保护易感人群,饭前便后勤洗手属于切断传播途径。
A.接种流感疫苗的作用是提高特异性免疫能力,而不是非特异性免疫能力。特异性免疫是指针对特定病原体产生的免疫应答,如接种疫苗后产生的抗体,A不符合题意。
B.对学生进行检查,发现病例后及时进行隔离治疗,这一措施的作用是控制传染源。传染源是指能够散播病原体的人或动物,对病例进行隔离治疗可以有效控制病原体的传播,B符合题意。
C.教育学生养成良好的卫生习惯,饭前便后勤洗手,这一措施的作用是切断传播途径。良好的卫生习惯可以减少病原体通过接触传播的机会,属于切断传播途径的措施。而保护易感人群是指对容易被感染的人群采取保护措施,如接种疫苗,C不符合题意。
D.组织学生积极参加体育锻炼,提高自身的抵抗力,这一措施的作用是增强机体的免疫力,属于保护易感人群的措施,而不是切断传播途径,D不符合题意。
故选B。
20. A
【解析】生活方式是指人们在日常生活中所遵循的各种行为习惯,如饮食习惯、起居习惯、娱乐活动、参与社会活动的习惯等。人们的生活方式与健康有着密切的关系。具体的健康生活方式有:合理营养,平衡膳食,坚持体育锻炼,接时作息,不吸烟、不喝酒,拒绝毒品,合理安排上网、看电视时间,积极参加集体活动等。
A.坚持作息规律,保持充足睡眠是健康的生活方式,A正确。
B.人体需要足够的水分来维持正常的生理功能,如排泄废物。因此,为了少上厕所,减少喝水量,可能会导致脱水或其他健康问题,B错误。
C.早餐是一天中最重要的一餐,它能够提供身体所需的能量和养分,帮助维持正常的代谢和身体机能。不吃早餐可能导致能量不足,影响学习和集中注意力,C错误。
D.病情稍有好转就自行停止用药,可能导致病情复发,D错误。
故选A。
21. (1)①. 叶绿体 ②. 维生素、胡萝卜素 ③. 果实
(2)①. 丁 ②. 乙 ③. 单位面积上的光照没有得到充分利用、叶片相互遮挡影响光合作用的速率 (3)减弱呼吸作用
【解析】(1)绿色植物通过叶绿体利用光能把二氧化碳和水转化成储存着能量的有机物,并释放出氧气,叫光合作用。
(2)活细胞利用氧,将有机物分解成二氧化碳和水,并且将储存在有机物中的能量释放出来,供给生命活动的需要,这个过程叫作呼吸作用。
【小问1详解】
植物体内的有机物是绿叶通过光合作用制造的,叶绿体中的叶绿素能够吸收光能,光合作用的场所是叶绿体。橘子富含水分、维生素、胡萝卜素等营养物质,从生物体结构层次上看,橘子属于果实。
【小问2详解】
由表中数据可知,丁组的亩产量最低,通过呼吸作用消耗的有机物最多,乙组的亩产量最高,通过呼吸作用消耗的有机物最少。果树种植过稀,虽然对单果重有一定增产作用,但是亩产量较低,这是由于单位面积上的光照没有得到充分利用。果树种植过密,亩产量也较低,这是由于叶片相互遮挡,影响光合作用的速率。由此可知,在农业生产中,常采用合理密植来提高产量。
【小问3详解】
温度能影响生物的呼吸作用,一般而言,在一定的温度范围内,呼吸强度随着温度的升高而增强,根据温度对呼吸强度的影响原理,低温贮藏水果为了减弱呼吸作用,以减少呼吸作用对有机物的消耗,储存的时间更长。
22. (1)①. 鼓膜 ②. 耳蜗
(2)①. 条件反射##复杂反射 ②. 感受器→传入神经→神经中枢→传出神经→效应器
(3)条件反射建立后,如果反复应用条件刺激而不给予非条件刺激强化,条件反射就会逐渐减弱,最后完全不出现
(4)不要长时间看电视;不要长时间玩手机或看电脑(合理即可)
【解析】(1)听觉的形成过程是:外界的声波经过外耳道传到鼓膜,引起鼓膜的振动;振动通过听小骨传到内耳,刺激耳蜗内的听觉感受器,产生神经冲动;神经冲动通过与听觉有关的神经传递到大脑皮层的听觉中枢,就形成了听觉。
(2)反射一般可以分为两大类:非条件反射和条件反射,非条件反射是指人生来就有的先天性反射,是一种比较低级的神经活动,由大脑皮层以下的神经中枢(如脑干、脊髓)参与即可完成;条件反射是人出生以后在生活过程中逐渐形成的后天性反射,是在非条件反射的基础上,在大脑皮层参与下完成的,是高级神经活动的基本方式。
(3)条件反射建立后,如果反复应用条件刺激而不给予非条件刺激强化,条件反射就会逐渐减弱,最后完全不出现。这称为条件反射的消退。
(4)保护感觉器官的措施有:不要长时间戴耳机听音乐,不要躺着看书,不要长时间看电视,不要长时间玩手机,不要长时间看电脑等。
【小问1详解】
在听到关于“大梅林”的描述过程中,声波首先会经过外耳道的传导,到达鼓膜。鼓膜是一个薄膜,当声波到达时,它会发生振动。这种振动随后通过听小骨(三块小骨头:锤骨、砧骨和镫骨)传递到内耳。在内耳中,声波的刺激会作用于耳蜗,耳蜗内含有对声波信息敏感的感觉细胞,这些细胞会将声波转化为神经冲动,随后这些神经冲动会沿着听觉神经传递到大脑皮层的听觉中枢,形成听觉。
【小问2详解】
条件反射是后天形成的,需要大脑皮层的参与。在这个例子中,士卒在听到“大梅林”的描述后,由于之前的经验(可能是之前吃过梅子后口中有水的感觉),大脑皮层产生了相应的反应,导致口中分泌唾液。因此,“士卒闻之,口皆出水”的反射类型属于条件反射。反射弧是完成反射活动的神经结构,包括感受器、传入神经、神经中枢、传出神经和效应器。在这个例子中,感受器是耳蜗内的听觉感受器,传入神经是听觉神经,神经中枢是大脑皮层的听觉中枢和与唾液分泌相关的神经中枢,传出神经是控制唾液腺的神经,效应器是唾液腺。因此,反射弧的结构模式可以表示为:感受器→传入神经→神经中枢→传出神经→效应器。
【小问3详解】
“士卒闻之,口皆出水”的反射建立后,如果士卒经常“闻之”,而未吃到“梅”,他们分泌唾液会不断减少,甚至不再分泌唾液。这是因为条件反射建立后,如果反复应用条件刺激而不给予非条件刺激强化,条件反射就会逐渐减弱,最后完全不出现。在这个例子中,条件刺激是“大梅林”的描述,非条件刺激是实际吃到梅子后口中有水的感觉。如果士卒只是听到描述而没有实际吃到梅子,那么这种条件反射就会逐渐减弱。
【小问4详解】
人体通过感觉器官感知周围环境,从而调节生命活动以维持自身的生存。为了保护这些感觉器官,我们需要采取一些措施。除了题目中提到的不要长时间戴耳机听音乐和不要躺着看书外,还可以采取以下措施:不要长时间看电视,长时间看电视会导致眼睛疲劳,甚至近视。不要长时间玩手机或看电脑,长时间盯着屏幕看会导致眼睛疲劳、干涩,甚至影响视力。这些措施都有助于保护我们的感觉器官,特别是眼睛和耳朵。
23. (1)遗传效应
(2)①. 4 ②. II、III、IV、X或II、III、IV、Y ③. DNA
(3)①. 无眼 ②. 若控制果蝇有眼与无眼的A、a基因位于Ⅳ号染色体上,则子代有眼果蝇与无眼果蝇比例为1:1;控制果蝇有眼与无眼的A、a基因不位于Ⅳ号染色体上,则子代均为有眼果蝇。
【解析】(1)基因是具有遗传效应的DNA片段,它携带遗传信息,控制生物体的性状。
(2)染色体异常(如缺失、重复等)可能导致生物体的遗传疾病或性状变异。染色体缺失的个体是否能存活和繁殖后代,取决于缺失染色体上基因的重要性和数量。通过杂交实验和后代表现型分析,可以推测基因在染色体上的位置。实验设计需要考虑亲本的基因型和染色体组成,以及杂交后代的预期表现型。
【小问1详解】
基因是控制生物性状的遗传物质的基本单位,是DNA上有遗传效应的片段。因此,果蝇的A、a基因是具有遗传效应的DNA片段。
【小问2详解】
果蝇的体细胞中有8条染色体,在形成生殖细胞时中,染色体数目减半,因此产生的精子中有4条染色体。由于雄果蝇的性染色体组成为XY,常染色体组成为II、III、IV,所以其产生的精子中的染色体组成分别是II、III、IV、X或II、III、IV、Y。染色体主要由DNA和蛋白质组成。
【小问3详解】
为了探究控制果蝇有眼与无眼的A、a基因是否位于IV号染色体上,可以选取缺失1条IV号染色体的纯种有眼雄果蝇与染色体正常的纯种无眼雌果蝇杂交。由题干可知有眼为显性,无眼为隐性,因此,缺失1条IV号染色体的纯种有眼雄果蝇基因型为AA,染色体正常的纯种无眼雌果蝇基因型为aa,若控制果蝇有眼与无眼的A、a基因没有位于Ⅳ号染色体上,那么杂交后,遗传图谱如下:
子代全是有眼个体 ;若控制果蝇有眼与无眼A、a基因位于Ⅳ号染色体上,那么缺失1条IV号染色体的纯种有眼雄果蝇将会缺失一个A基因,遗传图谱如下:
因此,杂交后子代有眼和无眼个体比例为1:1。
姓名:******
证件类型:身份证
证件号:43****************37
血型(初筛):O型
献血量:300nL
献血类型:全血
献血编码:0201*******2621
选项
措施
作用
A
接种流感疫苗
提高非特异性免疫能力
B
对学生进行检查,发现病例后及时进行隔离治疗
控制传染源
C
教育学生养成良好的卫生习惯,饭前便后勤洗手
保护易感人群
D
组织学生积极参加体育锻炼,提高自身的抵抗力
切断传播途径
组别
栽种间距(株距×行距)
亩产量(kg)
甲
1n×2n
1213
乙
2n×4m
1843
丙
4n×6m
583
丁
6n×8m
383
相关试卷 更多
- 1.电子资料成功下载后不支持退换,如发现资料有内容错误问题请联系客服,如若属实,我们会补偿您的损失
- 2.压缩包下载后请先用软件解压,再使用对应软件打开;软件版本较低时请及时更新
- 3.资料下载成功后可在60天以内免费重复下载
免费领取教师福利 

.png)




